


所属成套资源:初中物理新人教版八年级上册教案2025秋
物理八年级上册(2024)温度教案设计
展开 这是一份物理八年级上册(2024)温度教案设计,共6页。教案主要包含了教学目标,教学重点,教具准备,教学难点,教学课时,课前预习,教学过程等内容,欢迎下载使用。
1.知道温度及摄氏温度的规定.
2.通过观察和实验,了解温度计的结构及工作原理.
3.会用常见温度计测量温度.
4.知道一些生活环境中常见的温度值,尝试对环境温度问题发表自己的见解.
【教学重点】摄氏温度的规定与温度计的结构及工作原理.
【教具准备】多媒体、烧杯、冷水、热水、温度计、体温计、寒暑表.
【教学难点】正确使用温度计.
【教学课时】1课时
【课前预习】
1.物体的 冷热程度 叫温度,要准确地判断和测量 温度 要用温度计.家庭和实验室常用的温度计是根据 液体热胀冷缩的规律 制成的.
2.温度计上的符号℃表示的是 摄氏温度 .在标准大气压下 冰水混合物 的温度是0摄氏度, 沸水 的温度是100摄氏度,0℃和100℃之间分成100个等份,每一等份代表 1℃ .
3.使用温度计时,首先要弄清它的 量程 ,然后看清它的 分度值 .
4.体温计用于测量 人体的温度 ,可以离开人体读数,而其他常用温度计 不能离开被测物体读数.
【教学过程】
[巩固复习]
教师引导学生复习上一章内容,并讲解学生所做的课后作业(教师可有针对性地挑选部分难题讲解),加强学生对知识的巩固.新 [新课导入]
教师用多媒体播放一段有关春、夏、秋、冬季节中水物态变化的影片,引导学生观赏,并思考以下问题:
(1)你知道水有几种状态吗?
(2)这些状态如何转化?
(3)状态变化受什么因素影响?
学生回答:(1)水有三种状态:固态、液态、气态.
(2)这些状态可以相互转化.
(3)状态变化受温度影响.
同学们回答得很对,温度是表示物体冷热程度的物理量,那么我们如何去判断温度的高低呢?用什么测量仪器去测量温度呢?学完本课,你就会明白了.
[进行新课]
温度和摄氏温度
1.温度及其测量工具
我们知道温度是表示物体冷热程度的物理量,热的物体温度高,冷的物体温度低,人们有时凭感觉判断物体的冷热,这种感觉真的可靠吗?
下面我们来做个实验(参见教材P58实验),用我们皮肤的感觉来判断温度的高低.
实验过程:三只烧杯中分别装有热水、温水和冷水,一位同学将左手食指伸入热水中,右手食指伸入冷水中,停留一段时间后,将两个食指同时放入温水中,体会两个手指对“温水”的感觉.(教师可选择多名同学上台进行实验体会,其余同学认真观察,比较两个手指的感觉,思考这个实验说明了什么.)
[教师总结]
这个实验说明凭感觉判断物体的温度高低是不可靠的,要准确地判断就必须进行测量,要进行测量就要选择科学的测量工具——温度计.
[板书]物体的冷热程度叫作温度,温度用符号t表示,温度计是测量物体温度的仪器.
2.自制温度计
教师引导学生根据教材P59“想想做做”来自制温度计,并思考以下问题:(用多媒体展示)
思考题:(1)自制的温度计是根据什么原理来测量温度的?
(2)为什么要用小瓶?为什么要用细管?
(3)这个仪器有什么缺点?如何改正?
(4)怎样用自制温度计测量温度?
学生回答:(教师及时点评及补充)
(1)自制的温度计是根据液体热胀冷缩的规律制成的.
(2)使用小瓶是为了在装少量水的情况下,而水的深度较大,以便淹没细管下端,同时少量的水也可以使瓶中水热胀冷缩现象更明显,以便观察,使用细管也是为了使细管中水柱位置变化更明显,以便观察.
(3)这个仪器的缺点是只能比较温度的大小,而不能准确测出温度值,改正方法是在细管上校对刻度,并标出相应的刻度值.
(4)用它测量热水温度时,将它放入热水中,细管中水柱液面上的刻度值,即是热水相应的温度.
3.观察常用温度计的结构
教师向学生展示三种常用温度计:实验室用温度计、体温计和寒暑表.引导学生观察并说出温度计的结构.
易错提示:
温度只有“高低之分”,没有“有无之别”,物体较热,我们就说它的温度高;物体较冷,我们就说它的温度低.
小组问题讨论:
玻璃泡的作用是什么?玻璃管内径为什么很细?
[进行新课]
生1:温度计由玻璃外壳、玻璃泡、细玻璃管、刻度及符号组成.
生2:玻璃泡和细玻璃管相通.
生3:温度计上有个符号℃,它是温度的单位.
生4:体温计的玻璃泡上有一段细而弯的缩口.
教师鼓励学生的回答,并进行总结和板书.
[板书]
1.家庭和实验室里常用的温度计是根据液体热胀冷缩的规律制成的.
2.温度计内常用的液体有酒精(乙醇)、煤油、水银等.
4.摄氏温度
刚刚同学们提到的温度计上的符号℃表示的是摄氏温度,那摄氏温度是如何规定的呢?下面我们一起来学习.
教师用多媒体播放课件“摄氏温度”,并进行讲解.
摄氏温度(多媒体课件)
把在标准大气压下冰水混合物的温度定为0摄氏度,沸水的温度定为100摄氏度,分别用0℃和100℃表示;0℃和100℃之间分成100个等份,每个等份代表1℃,低于0℃用负数表示.例如,人的正常体温是“37℃”左右(口腔温度),读做“37摄氏度”;黑龙江漠河市2023年1月的最低气温是-53℃”,读做“负53摄氏度”或“零下53摄氏度”.
注意:摄氏温度的读法中容易出现错误,如“37℃”读成“摄氏37度”或者读成“37度”,这都是错误的.因为“℃”表示的就是“摄氏度”,所以读时不能把“摄氏度”拆散来读.
教师引导学生查阅资料,使学生对自然界中常见的温度值有一定的了解.
[板书]
摄氏温度用字母℃表示,标准大气压下冰水混合物的温度定为0℃,沸水的温度定为100℃.
【例1】(多媒体展示)有两杯水,里面都有没熔化的冰块,一杯在阳光下,一杯在阴凉处,则( )
A.在阳光下的水温度高
B.在阴凉处的水的温度高
C.两杯水的温度一样高
D.两杯水温度的高低无法进行比较
解析:
标准大气压下冰水混合物的温度是0℃,两杯水中都有没熔化的冰块,不论冰多一些还是水多一些,不论环境温度是高是低,两杯水的温度都是0℃.
答案:C
规律总结:(1)液体温度计结构特点及制作原理
(2)根据测温环境的不同,温度计的测温物质一般也不相同,如实验室用温度计一般选用煤油或水银为测温物质,在寒冷的北方所用温度计选酒精为测温物质,而体温计一般使用水银做测温物质.
特别提醒:不论冰多还是水多,只要是能长时间放置的冰水混合物,其温度就是0℃;只有在标准大气压下,沸水的温度才是100℃.
实验室用温度计的正确使用
1.温度计的量程和分度值
教师引导学生观察实验室用温度计、体温计和寒暑表的测量范围和分度值,并思考以下问题(多媒体展示).
思考题:(1)如果所测的温度过高或过低,超出了温度计所能测量的最高温度或最低温度,会出现什么后果?
(2)观察寒暑表、体温计和实验室用的温度计,它们所能测量的最高温度、最低温度和分度值各是多少?为什么要这样设计它们的量程和分度值?
学生分小组讨论后,积极发言,教师点评并总结.
[教师总结]
(1)如果所测的物体温度过高,超出了温度计的量程,将测不出温度,且温度计里的液体可能将温度计胀破;如果所测的物体温度过低,低于温度计的最低温度,将测不出温度.
(2)①寒暑表所测量的最高温度是50℃,最低温度是-30℃,分度值是1℃,主要是根据我国大多数地区的常年温度范围确定的;②体温计所测量的最高温度是42℃,最低温度是35℃,分度值是0.1℃,是根据人体温度的变化范围确定的.③实验室用的温度计所测量的最高温度为110℃,最低温度为-20℃,分度值是1℃,是根据实验中需要测量的范围确定的.
[板书]
使用温度计测量前要先观察温度计的零刻度、量程和分度值.
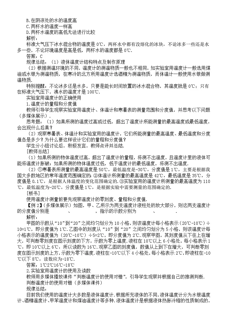
【例2】(多媒体展示)如图,甲、乙所示为两支温度计液柱处的放大部分,则这两支温度计的分度值分别是 、 ,指示的示数分别为 、 .
解析:
甲图的示数从“10”到“20”之间均匀划分为10小格,则该温度计每小格表示(20℃-10℃)÷10=1℃,即分度值为1℃.乙图中的刻度从“10”到“20”之间均匀划分为5小格,则该温度计每小格表示的温度值为(20℃-10℃)÷5=2℃,即分度值为2℃.观察甲图,其刻度值从下往上在增大,可判断零刻度在图示刻度的下方,示数为零上温度.液柱在10℃以上6小格处,每小格表示1℃,即10℃以上6℃,所以读数为16℃.观察乙图的刻度值,数值从上到下在增大,可判断零刻度在图示刻度的上方,示数为零下温度.液柱在-10℃以下4小格处,每小格表示2℃,即液柱在-10℃以下8℃,读数应为-18℃.
答案:1℃2℃16℃-18℃
2.实验室用温度计的使用及读数
教师用多媒体播放课件“判断温度计的使用对错”,引导学生观察并根据自己的推测判断.
判断温度计的使用对错(多媒体课件)
规律总结:
目前我们使用的温度计大多数是液体温度计.根据所充液体的不同,液体温度计分为水银温度计、酒精温度计、甲苯温度计和煤油温度计等多种.液体温度计是根据液体热胀冷缩的性质制成的,是靠其中液体的热胀冷缩来感觉温度变化的.也就是说,液体温度计中的工作物质一定要保持液态.
规律总结:
(1)读取温度计示数时,视线要与液柱内的液面相平,仰视时读数会偏小,俯视时读数会偏大.
(2)判断零上与零下:沿液柱上升方向,数字变大的即为零上,沿液柱上升方向数字变小的即为零下;读数时均沿数字由小到大的方向读取.
学生分小组讨论,教师引导学生说出错误的原因.
生1:图①错误是把温度计玻璃泡置于容器底部.
生2:图②错误是把温度计玻璃泡置于容器侧壁.
生3:图③错误是温度计玻璃泡没有全部浸没在液体中.
生4:生5:图⑤错误是读数时温度计离开了被测液体.
生6:图⑥正确.
生7:图⑦中间一个是正确的,上下两个是错误的,因为读温度计示数时眼睛没有平视.
教师鼓励学生的回答,然后总结并板书“温度计的使用规则”.图④正确.
[板书]
温度计的使用规则
1.温度计玻璃泡要全部浸入被测的液体中,但不能碰到容器底或容器壁.
2.温度计玻璃泡浸入被测液体后要稍微等一会儿,待温度计的示数稳定后再读数.
3.读数时温度计的玻璃泡要继续留在液体中,视线与温度计中液柱的液面相平.
教师引导学生分小组用实验室用温度计测量凉水、温水、热水的温度,测量前先用手感觉并估测温度,然后将实验数据填入下表.
学生分组进行实验,教师巡回指导,注意引导学生比较估测的温度值与实际测量的温度值有什么不同.(通过这个实验活动不但练习了温度计的使用,而且进一步说明了要准确知道物体的温度,凭感觉是不可靠的,必须使用温度计测量)
体温计
1.体温计的结构和使用
之前有同学发现体温计的液柱上有个狭道,这个狭道是做什么的呢?下面请同学们仔细观察体温计和实验室用温度计,然后回答以下问题:(多媒体展示)
思考题:(1)体温计与实验室用温度计的构造有什么不同?体温计的构造有什么特点?
(2)体温计可以离开人体读温度,实验室用温度计却不可以,为什么呢?为什么使用体温计前要先甩一甩?
学生分组讨论后积极回答,教师进行点评并总结.
[教师总结]
(1)体温计里面的细玻璃管,比实验室用的温度计更细,而且在玻璃泡和直玻璃管之间有狭道.玻璃管非常细,这样当玻璃泡内的水银有微小的膨胀,玻璃管内的水银柱都会有明显变化,因而更精确.体温计的刻度范围为35℃~42℃,分度值为0.1℃.
(2)①测体温时,玻璃泡内的水银随着温度升高,发生膨胀,通过狭道挤到直管,而体温计可以离开人体读数是因为当体温计离开人体时,水银变冷收缩,狭道处的水银断开,直管内的水银不能自动退回到玻璃管内,所以它表示的是人体的温度.②使用体温计前要先甩一甩是因为水银柱在狭道处断开后不能自动退回到玻璃泡中,重新使用体温计时,必须拿着体温计用力往下甩,让水银再回到玻璃泡里,这样才能使用,否则测量出的温度值不准确(注意其他温度计不允许甩,也不可以离开被测物体读数).
[板书]
1.体温计的测量范围是35℃~42℃,分度值是0.1℃,体温计的玻璃管上有狭道,因此可以离开人体读数.
2.使用体温计前要将水银柱甩下去,再进行测量,否则读数不准,注意其他温度计不允许甩,也不可以离开被测物读数.
2.实验室用温度计、体温计、寒暑表的区别
我们知道常用的温度计有实验室用温度计、体温计、寒暑表,那么这三种温度计在构造和使用上有什么区别呢?
学生分组讨论后积极发言.
教师用多媒体播放课件“实验室用温度计、体温计、寒暑表的区别”,并进行总结
实验室用温度计、体温计、寒暑表的区别(多媒体课件)
【例3】(多媒体展示)一支体温计使用前没有将水银柱甩下去,用它先后两次测量甲、乙两人的体温,体温计的示数分别是38℃和39℃,则下列判断正确的是( )
A.甲的体温是38℃,乙的体温是39℃
B.甲的体温低于38℃,乙的体温是39℃
C.甲的体温不高于38℃,乙的体温是39℃
D.因为体温计使用前没有向下甩,所以甲、乙两人的体温无法确定
解析:体温计盛水银的玻璃泡上方有狭道,测体温时,水银受热膨胀能通过狭道上升到玻璃管里.读数时,体温计离开人体,水银变冷收缩,来不及退回到玻璃泡中就在狭道处断开,仍保持原来的示数,所以,如果体温计示数为38℃,则用它测38℃及以下的温度时示数都是38℃,用它测38℃以上温度时,示数与被测温度相同.答案:C
特别提醒:
用没有甩过的体温计测体温时,若被测体温低于原始示数,则所测结果仍为原始示数;若被测体温高于原始示数,对测量结果没有影响.
特别提醒:
在使用体温计测体温时,体温计自身“只升不降”.
[小结]这节课,我们学习了温度和温度计的有关知识,知道了温度和摄氏温度的规定,认识了常用的温度计——实验室用温度计、体温计和寒暑表,通过实验掌握了用温度计测量温度的方法.在日常生活和生产中,经常涉及温度,希望大家能够将今天所学的知识巩固好.
[教材习题解答]
【教材P59“想想做做”】
解:自制的温度计是根据液体热胀冷缩的规律制成的.为了用自制温度计测量温度,应先在细管上标上刻度,如放入冰水混合物(0℃)中,细管上标上相应刻度0 ℃,再放入沸水(100℃)中,标上相应刻度100℃,在0~100℃之间,分成均匀的100份,标上相应的刻度值,这样自制温度计就做成了.用它测量热水温度时,将它完全浸入热水中,细管中水柱的位置,即是热水相应的温度.
[教材习题解答]
【教材P62“练习与应用”】
1.左边温度计对温度的反应更灵敏.因为一定体积的同种液体在升高一定温度时,膨胀的体积是一定的,内径越细的吸管,液柱变化越明显,其对温度的反应更灵敏.2.图甲示数:-5℃;图乙示数:9℃ ;图丙示数:12℃.
3.提示:此题是一道实际操作题.可先测出一天当中不同时刻教室内的温度,然后描绘出温度—时间变化曲线,最后比较晴天和阴天的温度变化,得出规律.
4.双金属片温度计的感温元件通常是由两种不同膨胀系数、彼此又牢固结合的金属制成.感温元件一端固定,另一端连接指针轴.当被测物体温度变化时,两种金属由于膨胀系数不同,会使双金属片的弯曲程度发生变化,通过指针轴带动指针偏转,直接显示温度值.若升高相同的温度时铜片的膨胀程度比铁片的大,则当温度升高时双金属片会向铁片一侧弯曲,温度降低时会向铜片一侧弯曲.一般指针右偏表示温度升高,因此令铜片在左,铁片在右,设计草图
5.能以这个温度为零度来规定一种表示温度的方法,即热力学温度.热力学温度用T表示,单位是开尔文,简称开,符号是K.摄氏温度的0℃是热力学温度的273.15K,所以热力学温度T和摄氏温度t的关系是T=t+273.15K.
6.(1)使用前,给尖端金属部分消毒.(2)打开体温计开关后,待上次测量的数值消失再开始测量.(3)测量体温时,要等待示数稳定后再读数.(4)测量完成后,及时关闭电源.
[教材习题解答]
【例4】一支刻度均匀但读数不准的温度计,它在冰水混合物中的读数是4℃,在沸水中的读数是96℃,则用这支温度计测得烧杯中水的温度是29℃(如图所示),则这杯水的实际温度是 ℃.
解析:
方法一:温度计在冰水混合物中的温度为4℃,而在沸水中的温度是96℃(标准大气压下),此温度计在4℃和96℃之间等分了(96-4)份,用这个温度计与标准温度计对照,可以算出该温度计的1等份相当于100℃/(96-4).而这支不准的温度计示数是29℃时,它与4℃之间是(29-4)等份,则准确温度的数值为100℃/(96-4)×(29-4)=27.2℃.
技巧总结:
对于不准确温度计,计算温度时,关键是抓住温度计的刻度是均匀的,温度计内细管内径不变,温度计中液柱长度变化与温度变化成正比.
答方法二:由于温度计温度与液柱长度成正比,所以,(96-4)/(29-4)=(100-0)/(t-0),从而t=27.2℃.这种方法在解题中用得较多.
方法三:设实际温度为t时,温度计的示数为t′,温度计每1等份表示温度为k,依题意可得温度计的示数t′与实际温度t的关系式为:t=kt+b①
当t=0时,t′=4;当t=100时,t′=96,代入①式得方程组:
4=0k+b
96=100k+b
解方程组得k=0.92,b=4
再将k、b代入①得t′=0.92t+4②
将t′=29代入②式得29=0.92t+4,解得t=27.2℃.
答案:27.2
[布置作业]
教师引导学生课后完成本课时对应练习,并预习下一课时内容.
相关教案
这是一份物理八年级上册(2024)温度教案设计,共6页。教案主要包含了教学目标,教学重点,教具准备,教学难点,教学课时,课前预习,教学过程等内容,欢迎下载使用。
这是一份人教版八年级上册第1节 温度教案设计,共4页。教案主要包含了知识与能力,过程与方法,情感态度与价值观,布置作业,板书设计等内容,欢迎下载使用。
这是一份2020-2021学年第1节 温度教学设计,共2页。
- 1.电子资料成功下载后不支持退换,如发现资料有内容错误问题请联系客服,如若属实,我们会补偿您的损失
- 2.压缩包下载后请先用软件解压,再使用对应软件打开;软件版本较低时请及时更新
- 3.资料下载成功后可在60天以内免费重复下载
免费领取教师福利 






.png)





