搜索
      上传资料 赚现金

      [精] 2025年中考数学第三次模拟考试卷:生物(长沙卷)(考试版)

      • 464.09 KB
      • 2025-06-05 16:47:05
      • 53
      • 0
      • 为梦奔跑
      加入资料篮
      立即下载
      2025年中考数学第三次模拟考试卷:生物(长沙卷)(考试版)第1页
      高清全屏预览
      1/10
      2025年中考数学第三次模拟考试卷:生物(长沙卷)(考试版)第2页
      高清全屏预览
      2/10
      2025年中考数学第三次模拟考试卷:生物(长沙卷)(考试版)第3页
      高清全屏预览
      3/10
      还剩7页未读, 继续阅读

      2025年中考数学第三次模拟考试卷:生物(长沙卷)(考试版)

      展开

      这是一份2025年中考数学第三次模拟考试卷:生物(长沙卷)(考试版),共10页。试卷主要包含了以下对细胞结构模式图等内容,欢迎下载使用。
      (考试时间:60分钟 试卷满分:100分)
      注意事项:
      1.答卷前,考生务必将自己的姓名、准考证号填写在答题卡上。
      2.回答第Ⅰ卷时,选出每小题答案后,用2B铅笔把答题卡上对应题目的答案标号涂黑。如需改动,用橡皮擦干净后,再选涂其他答案标号。写在本试卷上无效。
      3.回答第Ⅱ卷时,将答案写在答题卡上。写在本试卷上无效。
      4.考试结束后,将本试卷和答题卡一并交回。
      第Ⅰ卷(选择题 共50分)
      本题共25小题,每小题2分,共50分。在每小题的四个选项中,选出最符合题目要求的一项。
      1.能量沿着食物链流动的特点是( )
      A.双向流动,逐级递减B.双向流动,逐级递增
      C.单向流动,逐级递减D.单向流动,逐级递增
      2.下列关于生态系统的说法,错误的是( )
      A.生物圈是最大的生态系统
      B.在农田生态系统中,人类起着重要的支配作用
      C.生态系统中各种生物的数量是保持不变的
      D.湿地生态系统被称为“地球之肾”
      3.取一个成熟的番茄果实,用开水烫一烫,撕下表皮,可以看到里面的果肉肥厚多汁,仔细观察,里面还有丝丝“筋络”。下列分析错误的是( )
      A.番茄果实属于营养器官
      B.番茄的果肉肥厚多汁,属于营养组织
      C.“筋络”是输导组织
      D.番茄表皮的结构和功能的基本单位是细胞
      4.光合作用的场所( )
      A.线粒体B.叶绿体C.细胞核D.细胞膜
      5.以下对细胞结构模式图(如图)的分析,错误的是( )
      A.洋葱鳞片叶内表皮细胞没有结构7
      B.文昌鸡的体细胞中没有结构567
      C.荔枝体细胞的染色体存在于结构3中
      D.西瓜的甜味物质主要存在于结构2中
      6.如图是某同学制作并观察人口腔上皮细胞临时装片的有关图示。下列说法正确的是( )
      A.使用显微镜时能通过①调节亮度
      B.欲使观察到的细胞数目多,应选物镜③
      C.④所示的操作是往载玻片上滴加生理盐水
      D.向左上方移动玻片可使细胞⑤回到视野中央
      7.西双版纳的傣族人民利用水绵作青苔烤肉,这是一道别具特色的美食。下列关于水绵的叙述,错误的是( )
      A.没有根、茎、叶的分化B.生活在水中
      C.是多细胞藻类D.产生种子来繁殖后代
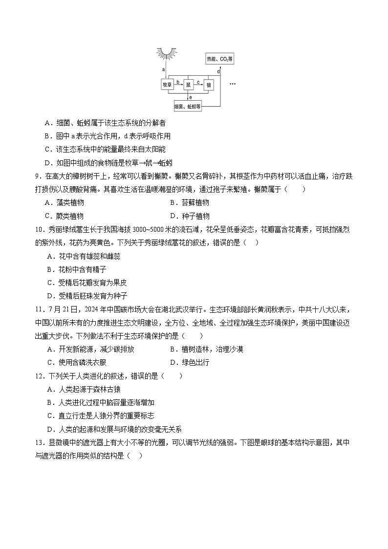
      8.如图是草原生态系统中的物质循环示意图,下列叙述错误的是( )
      A.细菌、蚯蚓属于该生态系统的分解者
      B.图中a表示光合作用,d表示呼吸作用
      C.该生态系统中的能量最终来自太阳能
      D.如图中组成的食物链是牧草→鼠→蚯蚓
      9.在高大的樟树树干上,经常可以看到槲蕨。槲蕨又名骨碎补,其根茎作为中药材可以活血止痛,治疗跌打损伤以及腰酸背痛。其喜欢生活在温暖潮湿的环境,通过孢子来繁殖。槲蕨属于( )
      A.藻类植物B.苔藓植物
      C.蕨类植物D.种子植物
      10.秀丽绿绒蒿生长于我国海拔3000~5000米的流石滩,花朵呈低垂姿态,花瓣富含花青素,可抵挡强烈的紫外线,花药为亮黄色。下列关于秀丽绿绒蒿花的叙述,错误的是( )
      A.花中含有雄蕊和雌蕊
      B.花粉中含有精子
      C.受精后花瓣发育为果皮
      D.受精后胚珠发育为种子
      11.7月21日,2024年中国碳市场大会在湖北武汉举行。生态环境部部长黄润秋表示,中共十八大以来,中国以前所未有的力度推进生态文明建设,全方位、全地域、全过程加强生态环境保护,美丽中国建设迈出重大步伐。下列做法不利于生态环境保护的是( )
      A.开发新能源,减少碳排放B.植树造林,治理沙漠
      C.使用含磷洗衣服D.绿色出行
      12.下列关于人类进化的叙述,错误的是( )
      A.人类起源于森林古猿
      B.人类进化过程中脑容量逐渐增加
      C.直立行走是人猿分界的重要标志
      D.人类的起源和发展与环境的改变毫无关系
      13.显微镜中的遮光器上有大小不等的光圈,可以调节光线的强弱。下图是眼球的基本结构示意图,其中与遮光器的作用类似的结构是( )
      A.[④]晶状体B.[②]虹膜C.[③]瞳孔D.[⑥]视网膜
      14.DeepSeek(人工智能聊天机器人程序)能自主学习和理解人类语言。人类的语言中枢位于( )
      A.脊髓B.脑干C.大脑皮层D.小脑
      15.如图是受精卵形成和发育过程。下列解读中,正确的是( )
      A.精子和卵细胞分别由附睾和卵巢产生
      B.图中A表示卵巢
      C.卵巢不止产生一种激素
      D.新生儿的诞生标志着新生命的开始
      16.人类对细菌、真菌的利用很多,下列与细菌的利用无关的是( )
      A.制作酸奶泡菜B.产生甲烷气体
      C.生产青霉素D.制造味精
      17.下列关于病毒的说法错误的是( )
      A.没有细胞结构B.外壳由蛋白质组成
      C.寄生在活细胞中D.通过分裂生殖来繁殖后代
      18.下列不属于鸟类适合于飞行生活特点的是( )
      A.体型为流线形B.胸肌发达,有龙骨突
      C.直肠短,排便快D.生殖为卵生,卵外有卵壳保护
      19.下列关于动物的结构与功能相适应的叙述,错误的是( )
      A.蛔虫的角质层可以防止被人体的消化液分解
      B.蝗虫的外骨骼可以减少水分散失
      C.鱼的鳃丝富有丰富的毛细血管,有利于气体交换
      D.鳄鱼的皮肤覆盖坚硬的鳞片,有利于保持体温恒定
      20.鲍鱼作为比较名贵的食材,已经进入了平常人家的餐桌,林奈给予其学名Halitis,意思是“海耳朵”,指的是鲍鱼的贝壳形状类似于耳朵,鲍鱼的身体柔软、不分节。鲍鱼属于( )
      A.刺胞动物B.鱼类
      C.软体动物D.扁形动物
      21.下列动物具有社会行为的是( )
      A.蜘蛛B.青蛙C.白蚁D.华南虎
      22.当新团员举起右手做屈肘动作宣誓时,下列分析正确的是( )
      A.屈肘时,肱二头肌舒张,肱三头肌收缩
      B.屈肘时,肱二头肌收缩,肱三头肌舒张
      C.完成此动作不需要能量
      D.由一块肌肉可以独立完成
      23.科学家通过编辑普通番茄中的三个基因得到改良番茄,改良后的番茄种植时所需空间更小,成熟更快。番茄种类多样的实质是( )
      A.物种的多样性B.基因的多样性
      C.生态系统多样性D.环境的多样性
      24.2024年,在广西乐业县发现一高大乔木,科学家对其进行追踪调查并采集到花的标本,最后确认为从未被描述并报道的新物种,遂为其命名为“乐业山羊角树”。判断新物种的主要分类依据不包括( )
      A.生活环境B.花的形态
      C.种子结构D.根茎特点
      25.下列关于人类起源及生物进化的描述错误的是( )
      A.现代类人猿和人类的共同祖先是森林古猿
      B.化石是研究生物进化的重要证据
      C.自然选择保留的变异总是有利于生物的生存
      D.生物的进化是遗传、变异和自然选择的结果
      第 = 2 \* ROMAN II卷(非选择题 共50分)
      二、识图作答题:本题共3题,共15分。
      26.请观察女性生殖系统结构模式图,填写图中各序号所代表的器官名称。
      (1)图中①所指的结构是 ,它能产生 和分泌激素,维持女性的第二性征。
      (2)精子与卵细胞结合形成受精卵的场所是② 。
      (3)胎儿生活在③ 内的液体羊水中,通过 与母体之间进行物质交换,以获得营养物质和氧气,并排出二氧化碳及其他代谢废物。
      27.如图,甲是人体消化系统组成,及乙是脂肪、淀粉、蛋白质在消化道中的消化过程示意图,请据图回答:
      (1)乙图中曲线X表示 的消化过程,该物质最终被分解成 才能被人体吸收。
      (2)人体最大的消化腺是甲图中的[ ],能分泌 。
      (3)乙图中曲线 Y 所示物质在甲图中结构[ ]内开始消化。
      28.琳琳采集了一些池塘水,取一滴制成临时装片后放在显微镜下观察,发现了草履虫和衣藻(如图2)。请你结合所学知识回答下列问题:
      (1)图1所示步骤若操作不当,可能会导致视野中出现 。
      (2)在这两种生物中, 的细胞具有细胞壁,该结构具有 的作用。
      (3)草履虫和衣藻虽然都是 细胞生物,但是能够完成各项生命活动,说明 是生物体结构和功能的基本单位。
      三、探究实践题:本题共3题,共15分。
      29.中药黄精是黄精植株的根状茎,具有提高免疫力、降血糖血脂和消炎等功效。黄精怕强光照射,人工栽培时适当遮光利于有机物积累,提高产量。某科研团队为探究光对黄精有机物积累是否有影响做了探究实验,结果如图:
      (1)从结构层次上看,中药黄精属于 。
      (2)本实验作出的假设是: 。
      (3)本实验中设置“不遮光”组的目的是 。
      (4)本实验的变量是 。
      (5)据不同遮光处理结果可知,当 %遮光时,有机物相对积累量最高。
      30.某校生物兴趣小组在校园生态园种植了一批同品种的菠菜。他们发现,菠菜在不同遮光条件下(如树荫、遮阳网等)长势差异明显。为了探究光照强度对光合作用的影响,同学们设计了如下实验:
      ①将长势相同的菠菜幼苗随机分为三组,分别置于透光率为100%、50%、20%的遮光网下,温度、湿度等其他环境条件相同且适宜。
      ②每组选取5株幼苗,用透明密闭容器罩住植株,连接二氧化碳传感器,记录初始二氧化碳浓度。
      ③开启光源,持续照射6小时后,再次记录容器内二氧化碳浓度。
      ④重复实验3次,取平均值。
      实验数据记录表
      (1)该实验的变量是 ,为了保证实验结果仅由变量引起的,该兴趣小组在实验中采取的措施是 。
      (2)实验中设置“重复3次”的目的是 。
      (3)分析实验数据,可以得出结论: 。
      (4)为了进一步探究不同光质对菠菜光合作用的影响,同学们以菠菜的尖叶和圆叶品种为材料,用不同颜色的光进行处理,得到如图所示结果。说出栽培菠菜时建议采用的光照颜色,并说明理由 。
      31.蚁蛛(蜘蛛中的一种)会挥舞着自己的两条前腿来模拟蚂蚁的触角,不仅如此,它们连运动模式都模仿蚂蚁,包括走路的姿态、停下来的样子和转弯的角度等。该行为对其生存率有何影响呢?研究小组针对上述问题设计了如下实验。
      (1)实验中提出的问题是: ?
      (2)表格中②组视频采集的是 (填写字母)。
      a.蚁蛛模仿蚂蚁的姿态影像 b.蚂蚁模仿蚁蛛的姿态影像
      (3)为减小实验误差,要多做几组实验,将捕食者的攻击次数取 后再计算攻击概率。
      (4)比较图中②与①、③组的实验结果,可得出结论:蚁蛛通过模仿蚂蚁的姿态 (填“能”或“不能”)提高其生存率。蚁蛛的这种行为在动物行为中属于 行为。
      四、资料分析题:本题共3题,共20分。
      32.阅读材料,回答下列问题。
      资料一:某校针对2024年春季高发的甲型流感,开展了制作“传染病校园宣传手册”的实践活动。小明制作的手册如下图所示。
      资料二:抗生素是一类能够杀死细菌的物质,是当前治疗人和动物细菌感染的常用药。但长期使用或用药不当,细菌对抗生素的耐药性会逐渐增强,容易形成“超级细菌”。据统计,我国每年有8万人直接或间接死于滥用抗生素。
      (1)根据国家流感中心发布的《中国流感监测周报》信息显示:南方各省市2022年12月、2023年3月大规模爆发甲型流感,这体现了流感具有传染性和 的特点。
      (2)甲型流感属于丙类传染性呼吸道疾病,病毒可以通过呼吸道黏膜进入人体,黏膜和 属于人体的第一道防线。从传染病角度看,甲型流感病毒是引起甲型流感的 。甲流的传播途径有多种,在“对付甲流有妙招”中,能够切断传播途径的措施有 (填序号)。
      (3)接种疫苗属于预防传染病中的保护易感人群,是预防流感的最经济、最有效的手段,从免疫的角度分析,疫苗相当于 ,接种后可以刺激人体 细胞产生能够抵抗流感病毒的 ,从而增强人体的免疫功能。
      (4)从资料二可知,抗生素 (“能”或“不能”)用来治疗甲型流感。在进化过程中,细菌的变异是 (“定向的”或“不定向的”),能生存下来的个体具有有利变异,这些变异会一代代遗传下去,所以,“超级细菌”的形成是长期 的结果。
      33.阅读下面的资料,回答问题:
      有些细菌和真菌与动物或植物共同生活在一起,它们相互依赖,彼此有利,这种现象叫做共生。地衣是真菌与藻类共生在一起而形成的。藻类通过光合作用为真菌提供有机物,真菌可以供给藻类水和无机盐。在豆科植物的根瘤中,有能够固氮的根瘤菌与植物共生。根瘤菌将空气中的氮转化为植物能吸收的含氮物质,而植物则为根瘤菌提供有机物。
      (1)共生的双方相互依赖,彼此有利。地衣中真菌为藻类提供 ,藻类为真菌提供 。
      (2)根瘤菌与豆科植物共生,根瘤菌能将空气中的氮转化为植物能吸收的 ,豆科植物为根瘤菌提供 。
      (3)以上资料中提到的生物之间的关系是共生,你还能举出其他共生的例子吗? (至少举一例)
      34.阅读下面的材料,回答相关问题:
      植物和动物是绘画与雕刻艺术中的常客,助人净化心灵,引人积极向上。明朝赵文俶的《画花蝶》寓意长寿安康;齐白石的《蛙声十里出清泉》让人无限遐想;北宋画家刘窠的《鱼藻图》寄托人们对富足生活的向往;明朝边文进的《竹鹤图轴》自然野趣;徐悲鸿的《八骏图》是中华民族不屈精神的写照。
      (1)竹子与水杉最大的区别是种子外 。
      (2)《蛙声十里出山泉》中不见蛙的踪影只看见蝌蚪,这是因为青蛙的幼体蝌蚪生活在水中,用 呼吸。
      (3)鱼在水中口与鳃盖交替地张合,这是鱼在进行 。
      (4)某同学将资料中蝶、鱼、蛙分为一类,鹤、马分为另一类,他分类的依据是 。
      (5)马具有 的生殖发育方式,因此,后代的成活率更高。
      透光率
      初始二氧化碳浓度(ppm)
      6小时后二氧化碳浓度(ppm)
      二氧化碳减少量(ppm)
      100%
      400
      320
      80
      50%
      400
      280
      120
      20%
      400
      360
      40
      组别



      视频采集
      蚁蛛正常姿态影像
      ?
      蚂蚁的姿态影像
      实验过程
      让蚁蛛的捕食者多次观看各组影像,测试其攻击反应
      数据记录
      记录捕食者的攻击次数,结果如图

      相关试卷

      2025年中考数学第三次模拟考试卷:生物(长沙卷)(考试版):

      这是一份2025年中考数学第三次模拟考试卷:生物(长沙卷)(考试版),共10页。试卷主要包含了以下对细胞结构模式图等内容,欢迎下载使用。

      2025年中考数学第三次模拟考试卷:生物(长沙卷)(解析版):

      这是一份2025年中考数学第三次模拟考试卷:生物(长沙卷)(解析版),共23页。试卷主要包含了以下对细胞结构模式图等内容,欢迎下载使用。

      2025年中考数学第三次模拟考试卷:生物(湖南卷)(考试版):

      这是一份2025年中考数学第三次模拟考试卷:生物(湖南卷)(考试版),共10页。试卷主要包含了植物进行呼吸作用的部位,有关青春期说法不正确的是等内容,欢迎下载使用。

      资料下载及使用帮助
      版权申诉
      • 1.电子资料成功下载后不支持退换,如发现资料有内容错误问题请联系客服,如若属实,我们会补偿您的损失
      • 2.压缩包下载后请先用软件解压,再使用对应软件打开;软件版本较低时请及时更新
      • 3.资料下载成功后可在60天以内免费重复下载
      版权申诉
      若您为此资料的原创作者,认为该资料内容侵犯了您的知识产权,请扫码添加我们的相关工作人员,我们尽可能的保护您的合法权益。
      入驻教习网,可获得资源免费推广曝光,还可获得多重现金奖励,申请 精品资源制作, 工作室入驻。
      版权申诉二维码
      欢迎来到教习网
      • 900万优选资源,让备课更轻松
      • 600万优选试题,支持自由组卷
      • 高质量可编辑,日均更新2000+
      • 百万教师选择,专业更值得信赖
      微信扫码注册
      手机号注册
      手机号码

      手机号格式错误

      手机验证码 获取验证码 获取验证码

      手机验证码已经成功发送,5分钟内有效

      设置密码

      6-20个字符,数字、字母或符号

      注册即视为同意教习网「注册协议」「隐私条款」
      QQ注册
      手机号注册
      微信注册

      注册成功

      返回
      顶部
      中考一轮 精选专题 初中月考 教师福利
      添加客服微信 获取1对1服务
      微信扫描添加客服
      Baidu
      map