搜索
      上传资料 赚现金

      [精] 2025年中考数学第三次模拟考试卷:生物(长春卷)(解析版)

      • 305.25 KB
      • 2025-06-05 16:44:47
      • 69
      • 0
      • 为梦奔跑
      加入资料篮
      立即下载
      2025年中考数学第三次模拟考试卷:生物(长春卷)(解析版)第1页
      高清全屏预览
      1/20
      2025年中考数学第三次模拟考试卷:生物(长春卷)(解析版)第2页
      高清全屏预览
      2/20
      2025年中考数学第三次模拟考试卷:生物(长春卷)(解析版)第3页
      高清全屏预览
      3/20
      还剩17页未读, 继续阅读

      2025年中考数学第三次模拟考试卷:生物(长春卷)(解析版)

      展开

      这是一份2025年中考数学第三次模拟考试卷:生物(长春卷)(解析版),共20页。
      注意事项:
      1.答卷前,考生务必将自己的姓名、准考证号填写在答题卡上。
      2.回答第Ⅰ卷时,选出每小题答案后,用2B铅笔把答题卡上对应题目的答案标号涂黑。如需改动,用橡皮擦干净后,再选涂其他答案标号。写在本试卷上无效。
      3.回答第Ⅱ卷时,将答案写在答题卡上。写在本试卷上无效。
      4.考试结束后,将本试卷和答题卡一并交回。
      第I卷(选择题共20分)
      一、单项选择题(每小题1分,共20分)
      1.小辉来到郊外农田。他看到小麦在微风中摇曳,菜青虫啃食菜叶,蜘蛛在蛛网上等猎物,燕子飞过鸣叫。以下哪项不符合生物特征是( )
      A.蜘蛛等待猎物B.菜青虫啃食菜叶
      C.小麦在微风中摇曳D.燕子捕食昆虫
      【答案】C
      【分析】生物的共同特征有:①生物的生活需要营养;②生物能进行呼吸;③生物能排出身体内产生的废物;④生物能对外界刺激作出反应;⑤生物能生长、发育和繁殖;⑥生物都有遗传和变异的特性;⑦除病毒以外,生物都是由细胞构成的。
      【详解】A.蜘蛛等待猎物,是蜘蛛获取营养的一种方式,体现了生物的生活需要营养这一特征,A不符合题意。
      B.菜青虫啃食菜叶,菜青虫通过吃菜叶获取营养,满足自身生长发育等生命活动的需要,体现了生物的生活需要营养,B不符合题意。
      C.小麦在微风中摇曳,这是因为小麦受到风力的作用被动摆动,并不是小麦自身对外界刺激作出的主动反应,不属于生物能对外界刺激作出反应这一特征,C符合题意。
      D.燕子捕食昆虫,燕子通过捕食昆虫获取营养,维持自身的生命活动,体现了生物的生活需要营养,D不符合题意。
      故选C。
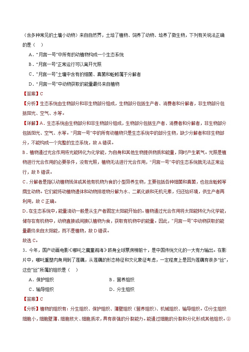
      2.北京航空航天大学研究团队构建了我国第一个生物再生生命保障系统——“月宫一号”,里面空气和土壤(含多种常见的土壤小动物)来自自然界,土培了植物、饲养了动物、培养了微生物,下列有关说法正确的是( )
      A.“月宫一号”中所有的动植物构成一个生态系统
      B.“月宫一号”正常运行可以离开光照
      C.“月宫一号”土壤中含有的细菌、真菌和蚯蚓属于分解者
      D.“月宫一号”中动物获取的能量最终来自植物
      【答案】C
      【分析】生态系统由生物部分和非生物部分组成,生物部分包括生产者、消费者和分解者,非生物部分包括阳光、空气、水等。
      【详解】A.生态系统由生物部分和非生物部分组成,生物部分包括生产者、消费者和分解者,非生物部分包括阳光、空气、水等。“月宫一号”中的所有动植物只是生态系统中的部分生物,缺少分解者和非生物部分,不能构成一个完整的生态系统,故A错误。
      B.植物通过光合作用将光能转化为化学能,为自身和其他生物提供物质和能量,同时产生氧气。光照是植物进行光合作用的必要条件,没有光照,植物无法进行光合作用,“月宫一号”中的生态系统就无法正常运行,故B错误。
      C.分解者是指以动植物残体或其他有机物为食的小型异养生物,主要包括各种细菌和真菌,也包含蚯蚓等腐生动物。它们能将动植物遗体和动物排泄物分解为水、二氧化碳和无机元素,归还给环境,供生产者再利用,故C正确。
      D.在生态系统中,能量流动一般是从生产者固定太阳能开始的。植物通过光合作用将太阳能转化为化学能,储存在有机物中,动物直接或间接以植物为食,获取有机物中的能量。因此,“月宫一号”中动物获取的能量最终来自太阳能,而不是植物,故D错误。
      故选C。
      3.今年,国产动画电影《哪吒之魔童闹海》跻身全球票房榜前十,是中国传统文化的一大有力输出。在影片中,哪吒重塑肉身用到了莲藕,从莲藕的形态特征和文化象征考虑,一定程度上是因为莲藕有很多“丝”,这些“丝”所属的组织是( )
      A.保护组织B.营养组织
      C.输导组织D.分生组织
      【答案】C
      【分析】植物的组织有:分生组织、保护组织、薄壁组织(营养组织)、机械组织、输导组织。①分生组织细胞小,细胞壁薄、细胞核大、细胞质浓,具有很强的分裂能力。能通过细胞的分裂和分化形成其他组织。②保护组织是由植物体表面的表皮构成,具有保护功能。③薄壁组织(营养组织),细胞壁薄、液泡较大,有储存营养物质的功能,有叶绿体的还能进行光合作用。④机械组织,分布较广,构成机械组织的细胞壁增厚,对植物体主要起支撑和保护作用。⑤输导组织包括在茎、叶脉、根尖成熟区等处的导管和筛管,具有运输营养物质的作用,如导管运输水和无机盐;筛管运输有机物。
      【详解】植物体内的导管能运送水和无机盐,筛管能运送有机物,属于输导组织,“藕断丝连”中的丝内有导管和筛管,具有运输物质的作用,属于输导组织,故ABD错误,C正确。
      故选C。
      4.下图是全国首只克隆警犬“昆勋”的诞生过程、据图分析,“昆勋”的性别是_____,与谁的样貌最相似( )
      A.雌性,AB.雄性、A
      C.雌性、BD.雄性,B
      【答案】A
      【分析】细胞核内贮存着遗传信息,是遗传的控制中心。克隆属于无性生殖,其优点是能够保持母体的优良性状。
      【详解】由图示可知,克隆警犬“昆勋”的诞生过程是:将雌性犬A的皮肤细胞的细胞核移植到雌性犬B的去核卵细胞中,将重组细胞进行体外培养,待发育成早期胚胎后,再移植到雌性犬C的子宫内发育,最后由雌性犬C诞下“昆勋”犬。由此可见,昆勋含有雌性犬A的遗传物质,因此,“昆勋”的性别是雌性,与雌性犬A的样貌最相似。所以,BCD错误,A正确。
      故选A。
      5.春节时,明明从超市买了几袋子炒瓜子,但很久也没吃完,扔了感觉太可惜,他就将炒瓜子拿到楼下菜地里去种,却始终未能看到其发芽。这主要是因为( )
      A.温度不适宜B.缺少适量的水
      C.胚已经死亡D.缺乏充足的空气
      【答案】C
      【分析】种子萌发的环境条件:适量的水分、充足的空气和适宜的温度;种子萌发的自身条件有:种子结构完整、胚是活的、通过了休眠期。
      炒瓜子在加工过程中经过高温,胚(种子的活性部分)已被破坏,失去发芽能力。即使环境适宜(水、空气、温度),死亡的胚也无法萌发。
      【详解】A.炒瓜子未发芽的主要问题不在温度,A错误。
      B.题干未提及浇水情况,且炒瓜子本身可能已失去活性,水不是主要原因,B错误。
      C.炒制过程的高温会杀死种子的胚,导致失去萌发能力,这是最主要的原因,C正确。
      D.土壤中通常有空气,炒瓜子胚已死亡,种子未发芽与空气条件无关,D错误。
      故选C。
      6.下列关于几种常见植物的叙述中正确的是( )
      A.卷柏、圆柏都可以通过产生种子繁殖后代
      B.海带依靠根吸收水和无机盐,依靠叶进行光合作用制造有机物
      C.松是种常见的绿色植物,其果实通常称为“松果”
      D.葫芦藓,因其叶对有毒气体敏感,所以可作为监测空气污染程度的指示植物
      【答案】D
      【分析】根据生活环境、形态结构及生殖方式的不同,植物可以分为四大类群:藻类、苔藓植物、蕨类植物和种子植物,其中前三类植物不结种子,靠孢子繁殖后代,属于孢子植物。种子植物又分为裸子植物和被子植物。
      【详解】A.卷柏属于蕨类植物,靠孢子繁殖后代,而圆柏属于裸子植物,靠种子繁殖后代,A错误。
      B.海带属于藻类,没有根、茎、叶的分化,全身都能从环境中吸收水分和无机盐,也能进行光合作用制造有机物,B错误。
      C.松是裸子植物,没有果实,“松果” 是它的种子,C错误。
      D.葫芦藓属于苔藓植物,叶片只由一层细胞构成,对有毒气体敏感,所以可作为监测空气污染程度的指示植物,D正确。
      故选D。
      7.《黄帝内经》中提到“五谷为养”,五谷指黍、稷、麦、菽、稻等谷物,是维持生命活动的“根本”。五谷所含营养物质中主要为人体生命活动提供能量的是( )
      A.糖类B.脂肪C.蛋白质D.维生素
      【答案】A
      【分析】五谷所含营养物质中主要为人体生命活动提供能量的是糖类。
      【详解】A.富含淀粉等糖类物质,糖类是人体最主要的供能物质,人体的一切活动,包括学习、走路、消化和呼吸等所消耗的能量主要来自糖类,A正确。
      B.脂肪是备用能源物质,一般在糖类供能不足时才会被分解供能,B错误。
      C.蛋白质是构成人体细胞的基本物质,也能为人体生命活动提供能量,但不是主要供能物质,C错误。
      D.维生素在人体中起着调节新陈代谢、预防疾病、维持身体健康的作用,不能为人体生命活动提供能量,D错误。
      故选A。
      8.图是人体某处血流速度变化曲线图,图中Ⅰ、Ⅱ、Ⅲ分别代表人体内三种不同类型的血管。据图分析,下列说法正确的是( )
      A.Ⅰ为动脉,该血管内流动的血液称为动脉血
      B.Ⅱ内血流速度最慢,红细胞单行通过
      C.Ⅱ内都有瓣膜,可以防止血液倒流
      D.Ⅲ是将血液从心脏输送到身体各部位的血管
      【答案】B
      【分析】动脉将血液由心脏流向全身的血管,其管壁厚,弹性大,血流速度快;静脉是将全身的血液收集流入心脏的血管,其血流速度慢;毛细血管管壁薄,血流速度最慢,管腔小等特点适于进行物质交换。因此血管I是动脉血管,血管Ⅱ是毛细血管,血管Ⅲ是静脉血管。通常,血液在血管中流动的方向是:I动脉→Ⅱ毛细血管一Ⅲ静脉。
      【详解】A.虽然Ⅰ为动脉,动脉内血流速度快,但动脉内不一定流动脉血,如肺动脉内流静脉血,A错误。
      B.Ⅱ是毛细血管,其特点是血流速度最慢,管腔极小,只允许红细胞单行通过,B正确。
      C.静脉内有瓣膜防止血液倒流,而Ⅱ是毛细血管,毛细血管内没有瓣膜,C错误。
      D.Ⅲ是静脉,是将血液从身体各部位送回心脏的血管,而将血液从心脏输送到身体各部位的血管是动脉,D错误。
      故选B。
      9.下图表示某物质在人体内的变化趋势。下列选项符合该趋势的是( )
      A.从高原到平原,血液中血红蛋白的变化
      B.食物进入胃后,食物中蛋白质的含量变化
      C.饭后2小时内血液中胰岛素的浓度变化
      D.血液流经肺部后,二氧化碳含量变化
      【答案】C
      【分析】胰岛分泌胰岛素,胰岛素的功能是调节糖类的利用、转化和吸收,从而降低血糖浓度。
      【详解】A.从高原到平原,由于空气中的氧气含量由稀薄变丰富,人体会做相应的调节,红细胞会减少,血红蛋白也会减少,故A不符合题意。
      B.食物进入胃后,胃液中的胃蛋白酶会将食物中的蛋白质初步分解,因此蛋白质的含量减少,故B不符合题意。
      C.胰岛素能调节糖的代谢。饭后血糖浓度升高,血液中胰岛素的浓度增加,从而降低血糖浓度,故C符合题意。
      D.当血液流经肺部的毛细血管时,由于吸入肺泡内的空气中,氧的含量比血液中的多,而二氧化碳的含量比血液中的少,因此肺泡内的氧气扩散到血液里,血液中的二氧化碳扩散到肺泡里,这样,血液由含二氧化碳较多的静脉血变成了含氧气较多、二氧化碳较少的动脉血,即血液流经肺部后,二氧化碳含量减少,故D不符合题意。
      故选C。
      10.近年来,我国生态文明建设各相关领域均持续取得新的进展。下列举措不利于我国生态文明建设的是( )
      A.推进长江十年禁渔B.建设新能源基地
      C.推广再生材料使用D.改造湖泊变农田
      【答案】D
      【分析】国家实施长江流域十年禁渔计划是为了保护渔业资源;建立自然保护区,试点建立国家公园体制,三江源生态保护建设工程是生态环境保护措施。生态环境保护,其含义基本上等同于生态保护。
      【详解】A.推进长江十年禁渔,有利于保护长江的生物多样性,有利于我国生态文明建设,A不符合题意。
      B.建设新能源基地,有利于减少化石燃料的使用,减少污染物的排放,有利于我国生态文明建设,B不符合题意。
      C.推广再生材料使用,有利于减少资源浪费,有利于我国生态文明建设,C不符合题意。
      D.改造湖泊变农田,会破坏生态平衡,不利于我国生态文明建设,D符合题意。
      故选D。
      11.2024年,多项医学研究聚焦人体激素对健康的影响。下列关于人体激素调节生命活动的叙述正确的是( )
      A.生长激素促进生长
      B.胰岛素会使血糖升高
      C.甲状腺激素与生长发育无关
      D.侏儒症是幼年期甲状腺激素不足导致的
      【答案】C
      【分析】激素是由内分泌腺的腺细胞所分泌的、对人体有特殊作用的化学物质。它在血液中含量极少,但是对人体的新陈代谢、生长发育和生殖等生理活动,却起着重要的调节作用。激素分泌异常会引起人体患病。
      【详解】A.生长激素由垂体分泌,能够促进人体生长发育,A错误。
      B.胰岛素由胰岛分泌,其主要作用是调节糖代谢,加速血糖分解,从而降低血糖浓度,B错误。
      C.甲状腺激素由甲状腺分泌,能促进新陈代谢和生长发育,提高神经系统的兴奋性,与生长发育密切相关,C正确。
      D.侏儒症是幼年期生长激素分泌不足导致的,患者身材矮小,但智力正常;幼年期甲状腺激素不足会导致呆小症,患者身材矮小且智力低下,D错误。
      故选C。
      12.下列诗词中关于动物的叙述不准确的一项是( )
      A.“神龟虽寿,犹有竞时。”龟可在水中游泳,也可在陆地生活,属于两栖动物
      B.“雄兔脚扑朔,雌兔眼迷离。”兔属于哺乳动物,胎生、哺乳是其特有的特征
      C.“江上往来人,但爱鲈鱼美。”鲈鱼靠尾部和躯干部的摆动,以及鳍的协调作用游泳
      D.“明月别枝惊鹊,清风半夜鸣蝉。”蝉的身体分部,具有外骨骼,属于节肢动物
      【答案】A
      【分析】(1)两栖动物的特征:幼体生活在水中,用鳃呼吸;成体大多生活在陆地上,也可在水中游泳,用肺呼吸,皮肤可辅助呼吸。
      (2)哺乳动物的特征:体表被毛,胎生、哺乳,牙齿有门齿、犬齿和臼齿的分化。胎生和哺乳大大提高了后代的成活率。
      (3)鱼类的运动:鱼类通过尾部和躯干部的摆动产生前进的动力,各种鳍起协调作用,使鱼能在水中保持平衡、控制方向等。
      (4)节肢动物的特征:身体由许多体节构成,并且分部,体表有外骨骼,足和触角也分节。
      【详解】A.龟虽然可在水中游泳,也能在陆地生活,但龟体表有坚硬的甲,用肺呼吸,陆地产卵,其生殖和发育过程摆脱了对水的依赖,属于爬行动物,而不是两栖动物,A错误。
      B.兔具有体表被毛,胎生、哺乳的特征,属于哺乳动物,胎生、哺乳是哺乳动物特有的生殖发育方式,提高了后代的成活率,B正确。
      C.鲈鱼属于鱼类,鱼类在水中靠尾部和躯干部的摆动产生前进的动力,同时依靠各种鳍的协调作用来保持平衡、控制游泳方向等,C正确。
      D.蝉的身体分为头、胸、腹三部分,体表有外骨骼,足和触角分节,符合节肢动物的特征,属于节肢动物,D正确。
      故选A。
      13.在世界乒乓球锦标赛中,中国选手的快速进攻总能引起观众们的兴奋和欢呼。下列有关描述正确的是( )
      A.骨骼肌收缩,推动骨完成快攻动作
      B.运动系统由骨、关节和骨骼肌组成
      C.观众们兴奋和欢呼的表现仅由肾上腺素参与完成
      D.屈肘时,肱二头肌舒张,肱三头肌收缩
      【答案】B
      【分析】运动系统由骨、骨连结、骨骼肌组成。骨骼肌有受刺激而收缩的特性,当骨骼肌受神经传来的刺激收缩时,就会牵动着它所附着的骨,绕着关节活动,于是躯体就产生了运动。
      【详解】A.骨本身是不能运动的,骨骼肌起动力作用。骨的运动要靠骨骼肌收缩的牵拉,绕着关节完成活动,但不能推动骨,故A错误。
      B.运动系统由骨骼(骨和骨连结)、骨骼肌组成,骨起杠杆作用,活动的骨连结是关节,起支点作用,骨骼肌的收缩起动力作用,故B正确。
      C.观看比赛的观众兴奋地手舞足蹈大声呼喊加油,这时运动员会兴奋起来,心跳加快、面红耳赤,这与神经系统的调节和激素肾上腺素的分泌增加有关,故C错误。
      D.人在伸肘时,肱三头肌收缩,肱二头肌舒张,屈肘时肱二头肌收缩,肱三头肌舒张,故D错误。
      故选B。
      14.丽丽在家尝试制作酸奶,下列操作步骤中可能会导致酸奶制作失败的是( )
      A.将所用容器清洗干净
      B.将新鲜牛奶煮沸消毒
      C.牛奶冷却后加入适量乳酸菌
      D.将容器敞口后放在温暖处
      【答案】D
      【分析】利用乳酸菌发酵能够制作酸奶、酸黄瓜、泡菜、青储饲料等;利用酒精发酵可以酿酒,如白酒、葡萄糖酒、米酒等。
      【详解】A.为了灭菌,将制作酸奶所用的容器清洗干净并煮沸,A不符合题意。
      B.将买回的新鲜牛奶煮沸灭菌,消除其中的杂菌,B不符合题意。
      C.牛奶冷却后加入适量的酸奶,为的是接种乳酸菌,进行乳酸发酵,C不符合题意。
      D.在无氧条件下,乳酸菌进行无氧呼吸,分解有机物产生乳酸。将容器密封,放在温暖的地方,为乳酸发酵提供适宜温度和无氧环境。可见将容器敞口后放在温暖处,会导致酸奶制作失败,D符合题意。
      故选D。
      15.下列有关生物多样性的叙述错误的是( )
      A.物种多样性是生物多样性最直观的认识
      B.建立自然保护区是保护生物多样性最为有效的措施
      C.保护生物多样性并不意味着禁止开发和利用生物资源
      D.为了丰富我国的动植物资源,应大力号召引进一些外来物种
      【答案】D
      【分析】(1)生物多样性的内涵通常包括三个方面,即生物种类(物种)的多样性、基因(遗传)的多样性和生态系统的多样性。
      (2)生物多样性面临威胁的原因主要包括以下四个方面:栖息地的破坏或丧失;掠夺式的开发和利用:乱砍滥伐,乱捕滥杀;环境污染;外来生物入侵。
      (3)保护生物多样性的主要措施有就地保护、迁地保护、建立濒危物种的种质库、加强法制和教育管理等。就地保护中最为有效的措施是建立自然保护区;迁地保护是把某些濒危物种迁出原地,移入动物园、植物园、水族馆和濒危动物繁育中心,进行特殊的保护和管理。
      【详解】A.物种多样性通过观察生物种类的多少就能直观感受,是生物多样性最直观的认识,A正确。
      B.保护生物多样性最有效的措施是建立自然保护区。建立自然保护区是指把包含保护对象在内的一定面积的陆地或水体划分出来,进行保护和管理,属于就地保护。自然保护区能够为生物提供一个相对封闭且受保护的自然环境,减少人类活动对生物多样性的干扰和破坏,B正确。
      C.我们可以在遵循自然规律的前提下,合理开发利用生物资源,以满足人类的需求,同时也有利于生物多样性的保护,C正确。
      D.大力引进外来物种,可能会因外来物种在本地没有天敌,大量繁殖,与本地物种竞争资源等,破坏本地的生态平衡,威胁本地生物多样性,而不是丰富我国动植物资源,D错误。
      故选D。
      16.下列植物的培育方法中,属于有性生殖的是( )
      A.水蜜桃的枝条嫁接到毛桃的砧木上B.用水稻的种子繁育幼苗
      C.用草莓茎尖组织培育试管苗D.将柳树枝条插入盆中
      【答案】B
      【分析】(1)有性生殖是指经过两性生殖细胞(例如精子和卵细胞)的结合成为受精卵,再由受精卵发育成为新的个体的生殖方式,如利用种子繁殖。
      (2)无性生殖的关键在于没有两性生殖细胞的结合,由母体直接产生新个体的方式,如嫁接、扦插、压条、克隆、组织培养等。
      【详解】结合分析可知:“水蜜桃的枝条嫁接到毛桃的砧木上”、“用草莓茎尖组织培育试管苗”、“将柳树枝条插入盆中”不需要两性生殖细胞的结合,都是由母体直接产生新个体,属于无性生殖;而“用水稻的种子繁育幼苗”经过精子与卵细胞两性生殖细胞结合,属于有性生殖,故B符合题意,ACD不符合题意。
      故选B。
      17.豌豆的种皮颜色有灰色和白色两种,由基因B或b控制。研究人员进行了甲(灰色×灰色)、乙(灰色×白色)两组杂交实验,结果如下图。有关说法错误的是( )
      A.根据图可判断白色种皮为隐性性状
      B.甲组亲代的基因组成是Bb、Bb
      C.甲组灰色种皮的子代,其基因组成一定是BB
      D.乙组灰色种皮的子代,其基因组成是Bb
      【答案】C
      【分析】遗传学上,子代出现与亲代不同的性状,该不同性状为隐性性状。
      【详解】A.甲组中亲代都是灰色种皮,子代出现了白色种皮,根据“无中生有”为隐性的原则(即亲代表现相同性状,子代出现与亲代不同的性状,该不同性状为隐性性状),可判断白色种皮为隐性性状,A正确。
      B.已知白色种皮为隐性性状,基因组成是bb,甲组亲代都是灰色种皮,说明亲代都含有隐性基因b,所以甲组亲代的基因组成是Bb、Bb,B正确。
      C.甲组亲代基因组成是Bb、Bb,生殖细胞基因有B、b 两种,子代基因组合有BB:Bb:bb=1:2:1。所以甲组灰色种皮的子代,基因组成是BB或Bb,并非一定是BB,C错误。
      D.乙组是灰色×白色,子代有灰色和白色,灰色子代从白色亲本获得b基因,又因表现为灰色(显性性状),所以一定含有显性基因B,故乙组灰色种皮的子代基因组成是Bb,D正确。
      故选C。
      18.2025年我国研究团队在英国《自然》杂志在线发表论文,报告世界首例将基因编辑猪的肝脏移植到脑死亡人体内的成功案例。移植的肝脏各项生理功能表现良好,这将有助于解决移植器官短缺问题。从免疫学角度分析,该转基因猪的肝脏相当于( )
      A.病原体B.抗原C.抗体D.疫苗
      【答案】B
      【分析】免疫是指人体对病原体及其有害产物的抵抗力,从获得途径来看,免疫分为非特异性免疫和特异性免疫,前者是指先天具有的对多种病原体有防御作用的免疫,后者是指出生后产生的只对特定的病原体起作用的免疫。
      【详解】A.病原体指可致病的微生物(如细菌、病毒),与移植器官的性质无关,A不符合题意。
      B.移植的猪肝脏携带异种抗原,会被人体免疫系统识别为外来物质,引发排斥反应,B符合题意。
      C.是免疫系统产生的蛋白质,用于中和抗原,而非移植器官本身,C不符合题意。
      D.疫苗通过模拟病原体刺激免疫记忆,与移植器官的免疫学性质无关,D不符合题意。
      故选B。
      19.关于生命起源的假说众多,但大多数学者认同海洋化学起源学说。关于这一学说及实验探索的说法正确的是( )
      A.在地质年代晚近的地层中没有低等生物的化石
      B.米勒实验模拟了原始地球条件,证明了无机物能形成原始生命
      C.“海洋化学起源说”认为原始生命诞生于原始海洋
      D.原始大气中含有甲烷、氨、氧气和水蒸气等
      【答案】C
      【分析】有关生命起源的学说有很多,其中化学起源说是被广大学者普遍接受的生命起源假说,化学起源说认为,生命起源于非生命物质。由无机物形成简单的有机物,简单的有机物形成复杂的有机物,由复杂的有机物形成简单的生命,米勒证明了第一步,被广大学者普遍接受。
      【详解】A.在地质年代较晚近的地层中是可能找到低等生物的化石。虽然生物进化的总趋势是从简单到复杂,从低等到高等,但这并不意味着在较晚近的地层中就不会有低等生物的化石,故A错误。
      B.米勒在实验装置中泵入了甲烷、氨、氢、水蒸气等气体,用来模拟原始大气的成分和原始地球的条件,米勒通过两个电极放电产生电火花,模拟原始天空的闪电,米勒通过这个实验证实了生命起源的第一步,从无机小分子物质形成有机小分子物质,在原始地球的条件下是完全可能实现的,故B错误。
      C.“海洋化学起源说”认为原始生命诞生于原始海洋,故C正确。
      D.原始大气中不存在氧气,故D错误。
      故选C。
      20.“健康生活,珍爱生命”,下列有关健康生活的叙述错误的是( )
      A.过量的酒精能使脂类物质沉淀到血管壁上,使管腔变窄、血压升高
      B.非处方药(OTC)虽然可以自行判断、购买和使用,但也要注意用药安全
      C.泪液中所含杀菌物质能破坏多种病菌细胞壁,属于保卫人体的第二道防线
      D.长时间使用耳机可能损伤耳蜗或与听觉有关的神经,从而造成听力损失
      【答案】C
      【分析】人的三道防线分别是由皮肤和黏膜及其分泌物构成的第一道防线,可阻挡病原体入侵并杀菌;由体液中的杀菌物质和吞噬细胞构成的第二道防线,能非特异性地消灭多种病原体;以及由免疫器官和免疫细胞借助血液循环和淋巴循环构成的第三道防线,可针对特定病原体或异物产生特异性免疫。
      【详解】A.酒精进入人体后,会影响脂肪代谢,使脂类物质更容易在血管壁沉积,导致血管管腔变窄,血流阻力增大,进而引起血压升高,故A不符合题意。
      B.非处方药是经过长期临床实践,被证明安全性较高、使用方便的药物,但仍然可能存在不良反应等问题。使用时需要仔细阅读说明书,按照正确的用法用量使用,避免滥用,故B不符合题意。
      C.人体的第一道防线是皮肤和黏膜,它们不仅能够阻挡病原体侵入人体,而且它们的分泌物(如乳酸、脂肪酸、胃酸和酶等)还有杀菌的作用。泪液属于黏膜的分泌物,其中的杀菌物质属于第一道防线,而非第二道防线,第二道防线是体液中的杀菌物质和吞噬细胞,故C符合题意。
      D.长时间佩戴耳机,尤其是在高音量的情况下,声音直接传入耳内,会对耳蜗内的听觉感受器以及听神经造成损伤,导致听力下降、耳鸣等问题,故D不符合题意。
      故选C。
      第II卷(非选择题,共30分)
      二、非选择题(每空1分,共30分)
      21.建造塑料大棚生产有机农产品,可以促进农民增收。番茄又名西红柿,生长周期短,其秧苗培育简便,是大棚种植常选的果蔬作物。请根据图示回答下列问题:
      (1)图一为番茄叶片结构示意图,根据对叶片结构的观察,你认为叶所属的结构层次是 ,[1]和[4]均无色透明有利于光线透过,[ ] 是植物与外界进行气体交换的通道。
      (2)图二中,A表示的结构是 ,西红柿叶肉细胞通过该结构,可以在有光的条件下,将b和c转变为有机物,并且释放出气体a 。
      (3)图三是西红柿植株一天内光合作用与呼吸作用强度随时间变化的曲线图,曲线乙代表的生理过程是 ,该西红柿植株有机物积累最快的时间点是 点。
      【答案】(1) 器官 5气孔
      (2) 叶绿体 氧气/O2 由叶制造后通过筛管运输而来
      (3) 呼吸作用 D
      【分析】图一中:1是上表皮、2是叶肉、3是叶脉、4是下表皮、5是气孔。
      图二中:A叶绿体在光下将b和c(二氧化碳和水)合成有机物并释放气体a氧气;B线粒体中,在a氧气的参与下分解有机物释放能量,产生b和c(二氧化碳和水)。
      图三中:曲线甲只有在4~20点的有光时间段进行,因此该曲线表示光合作用;曲线乙在一天中都能进行,变化不大,因此该曲线示呼吸作用。两曲线的交点(C点、G点),可表示光合作用强度和呼吸作用强度相等。D点表示光合作用强度达到峰值,而G点为一天中积累有机物最多的时刻。
      【详解】(1)叶片是植物体的重要组成部分,它由多种组织按照一定的次序结合在一起,执行特定的生理功能,因此叶所属的结构层次是器官。在叶片结构中,[1]上表皮和[4]下表皮均无色透明,这有利于光线透过叶片,确保光合作用的顺利进行。而[5]气孔则是植物叶片与外界进行气体交换的重要通道,通过气孔的开闭,植物可以调节水分散失和气体的交换,从而维持正常的生命活动。
      (2)图二中,A表示的结构是叶绿体,它是植物进行光合作用的主要场所。在叶绿体中,植物可以利用光能将二氧化碳和水(b和c)转变为有机物,并释放出a氧气。这一过程是植物合成有机物、储存能量的关键步骤。西红柿果实中的有机物主要来源于叶片的光合作用,这些有机物在叶片中合成后,通过筛管等输导组织运输到果实中储存起来。
      (3)图三中,曲线乙代表的生理过程是呼吸作用。呼吸作用是植物细胞利用氧气分解有机物并释放能量的过程,这一过程在植物体内持续进行,不受光照影响。因此,曲线乙在整个时间段内都保持较为稳定的水平。而曲线甲表示的是光合作用强度,它在有光时间段内随光照强度和时间的变化而变化。结合分析可知,D点表示光合作用强度达到峰值,此时植物体内有机物的合成速率最快。因此,该西红柿植株有机物积累最快的时间点是D点。
      22.复杂而精密的人体
      第34届国际乒联——亚乒联盟亚洲杯于2025年2月23日晚在深圳大运中心体育馆落下帷幕。下图一为运动员对战瞬间,图二为运动员在比赛过程中部分生理活动示意图,其中①~⑩代表相关结构。请据图回答下列问题([ ]内填图中序号)。
      (1)比赛中,运动员的骨骼肌消耗大量能量,血流速度加快。当血液流经骨骼肌细胞周围的毛细血管网后,变为 血,由体循环最先回到心脏的[ ]。
      (2)比赛过程中,运动员的肾脏也在持续工作产生尿液。肾脏结构和功能的单位由图二中[ ]组成,当原尿流经⑩后,其成分的变化有 (答出一点即可)。
      (3)比赛中,在位于 的最高级神经中枢调控下,运动员展现了出色的进攻能力。登上领奖台时,运动员激动万分,心跳加速,血流加快,这是 共同作用的结果。
      【答案】(1) 静脉 ①右心房
      (2) ⑥⑨⑩ 尿素减少(代谢废物减少)
      (3) 大脑皮层 神经系统和激素
      【分析】图中:①为右心房、②为右心室、③为左心房、④为左心室、⑤为入球小动脉、⑥为肾小囊、⑦为肾静脉、⑧为出球小动脉、⑨为肾小球、⑩为肾小管。
      【详解】(1)骨骼肌细胞在运动时消耗大量氧气,释放二氧化碳,因此血液流经骨骼肌后,氧气含量减少,二氧化碳含量增加,变为静脉血。静脉血通过体循环回流到心脏,经过上下腔静脉,首先进入右心房(①)。
      (2)肾脏的基本结构和功能单位是肾单位,由肾小球(⑨)、肾小囊(⑥)和肾小管(⑩)组成。原尿流经肾小管时,大部分水、葡萄糖和无机盐被重吸收,尿素等代谢废物被排出,因此尿素含量减少。
      (3)大脑皮层是人体最高级的神经中枢,负责调控复杂的运动和认知功能。运动员在比赛中的进攻能力由大脑皮层调控。
      当运动员登上领奖台时,激动情绪引发交感神经兴奋,同时肾上腺素等激素分泌增加,导致心跳加速、血流加快,这是神经系统和激素共同作用的结果。
      23.小红学完了生物的遗传这部分内容后,绘制了自己家族单、双眼皮的遗传图谱(显性基因用A表示,隐性基因用a表示),如图甲所示;图乙是体细胞及生殖细胞中携带该基因的染色体的组成情况,请据图回答:
      (1)小红的父亲是双眼皮,她的爷爷奶奶也是双眼皮,此现象在遗传学上称为 。由图甲中信息可以判断,双眼皮为 (填“显性”或“隐性”)性状。
      (2)请根据图甲中信息推测,小红母亲的基因组成为 ;小红外公、外婆的基因组成为均为AA的概率为 。
      (3)小红的父亲是双眼皮,其产生的精子中含该基因的染色体组成情况是图乙中的 (填写字母)。
      【答案】(1) 遗传 显性
      (2) Aa 0
      (3)A和B
      【分析】生物亲子间的相似性叫遗传;生物的亲代与子代之间以及子代的个体之间在性状上的差异叫变异。
      生物的性状由基因控制,基因有显性和隐性之分。显性基因是控制显性性状发育的基因,隐性基因是控制隐性性状的基因。当细胞内控制某种性状的一对基因都是显性或一个是显性、一个是隐性时,生物体表现出显性基因控制的性状;当控制某种性状的基因都是隐性时,隐性基因控制的性状才会表现出来。
      在一对相对性状的遗传过程中,子代个体中出现了亲代没有的性状,新出现的性状一定是隐性性状,由一对隐性基因控制,亲代的性状是显性性状,亲代的基因组成是杂合的。
      【详解】(1)遗传是指亲子间的相似性;变异是指亲子代和子代个体间的差异。所以,小红的父亲是双眼皮,其爷爷奶奶也是双眼皮,此现象在遗传学上称为遗传。
      在一对相对性状的遗传过程中,子代个体中出现了亲代没有的性状,新出现的性状一定是隐性性状,亲代的性状是显性性状,亲代的基因组成是杂合的。所以,根据图甲的遗传规律(亲代:母亲是双眼皮×父亲是双眼皮→子代小红出现:单眼皮),可推知双眼皮是显性性状,单眼皮是隐性性状。
      (2)双眼皮是显性性状(基因组成为AA或Aa),单眼皮是隐性性状(基因组成为aa)。单眼皮小红的基因组成是aa,一个a基因来自父方,一个a基因来自母方,因此双眼皮亲代的基因组成为Aa和Aa,遗传图解如下:
      所以,请根据图甲中信息推测小红母亲的基因组成为Aa。
      小红母亲的a基因遗传自小红外公、外婆,因此他们的基因型均为AA的概率为0。
      (3)在体细胞中,染色体通常是成对存在,染色体上的基因也是成对存在。在形成精子或卵细胞的细胞分裂过程中,染色体要减少一半,而且不是任意的一半,是每对染色体中的一条分别进入不同的精子或卵细胞中。所以,小红的父亲是双眼皮,基因组成是Aa,其产生的精子类型是图乙中的A和B。
      24.请根据所学知识回答下列问题:
      实验一:
      (1)要保持口腔上皮细胞的形态,制作临时装片时在载玻片上滴加的液体应是 。
      (2)鸡羽虱是鸡身上的一种寄生虫,它的体表有坚硬的外骨骼,身体和附肢都分节,因此可以推测出鸡羽虱应属于 动物。
      实验二:适当喝酸奶对身体是有益的,小丽同学在学习了乳酸菌的一些知识后决定自制酸奶,她制作酸奶的主要步骤有:①新鲜的牛奶和糖混合;②冷却至40℃;③热处理(煮沸);④发酵(放在室内温暖的地方数小时);⑤接种(加入一些购买的酸奶);⑥冷藏或食用。如图是小丽为探究酸奶制作条件的实验过程图,请回答下列问题。

      (3)假如小丽取得了成功,那么她的实验操作先后顺序应该是 (填序号)。
      (4)实验过程中需要清洗烧杯等实验器材并进行加热处理,目的是避免 对实验产生干扰。
      (5)若甲、乙两组实验中的玻璃瓶在30℃的条件下放置4-6小时,你推测一下,最有可能制成酸奶的是 组,因为乳酸菌只有在 条件下才能把牛奶中的有机物分解为乳酸。
      【答案】(1)生理盐水
      (2)节肢
      (3)①③②⑤④⑥
      (4)杂菌
      (5)甲 无氧
      【分析】微生物的发酵技术在食品的制作中具有重要意义,如制馒头或面包和酿酒要用到酵母菌,制酸奶和泡菜要用到乳酸菌。乳酸菌发酵需要适宜的温度和无氧的环境。
      【详解】(1)要保持口腔上皮细胞的形态,制作临时装片时在载玻片上滴加的液体应是生理盐水,避免细胞吸水涨破。
      (2)节肢动物的主要特征是:体表有坚韧的外骨骼;身体和附肢都分节。鸡羽虱是鸡身上的一种寄生虫,它的体表有坚硬的外骨骼,身 体和附肢都分节,因此可以推测出鸡羽虱应属于节肢动物。
      (3)家庭制作酸奶的主要步骤:①先将新鲜的全脂或脱脂乳和糖混合,③再对材料进行煮沸处理,高温可以杀菌,防止杂菌的污染,②然后冷却到42~43℃,⑤再加入一些购买的酸奶相当于接种了乳酸菌,④放在温暖的地方,使乳酸菌生长、繁殖、发酵产生乳酸,具有特殊的酸味。⑥冷藏或食用。由此可见,操作顺序应该是 ①③②⑤④⑥。
      (4)烧杯等实验器材上有很多杂菌,若不进行清洗和加热,杂菌的存在会影响乳酸菌的发酵,对实验产生干扰。
      (5)乳酸菌是一种厌氧菌,在无氧的条件下才能发酵产生乳酸,因此发酵时要加盖密封,目的是为乳酸菌提供一个少氧的环境,有利于乳酸菌的发酵。 所以4-6小时后最有可能制成酸奶的是甲,因为甲密封有无氧环境。
      25.阅读资料,回答下列问题。
      资料一:在炎热缺水的荒漠中生活的骆驼,尿液非常少,当体温升到46℃时才会出汗。荒漠中的骆驼刺(一种植物)为了生存,会不断地生长根系,以至于根系深达20米,辐射范围宽达几亩。
      资料二:海豹是生活在寒冷海域中的哺乳动物。海豹身体呈纺锤形,适于游泳,头部圆圆的,貌似家犬,全身被毛,前肢短于后肢。海豹皮下有一层厚厚的脂肪保暖,并提供食物储备,产生浮力。
      资料三:蚯蚓在土壤中活动,不仅能疏松土壤,改善土壤结构,而且能分解土壤有机物,提高土壤养分转化效率。
      (1)资料中提到了骆驼、骆驼刺、海豹和蚯蚓等生物,这体现了生物多样性中的 多样性。
      (2)骆驼和海豹体内有机物所含能量最终来源于 能。
      (3)骆驼和骆驼刺的基本结构和功能单位都是 。与骆驼相比,骆驼刺的结构层次中没有 。
      (4)蚯蚓身体由许多环形体节构成,属于 动物。蚯蚓在土壤中活动,可增加土壤中空气的含量,进而有利于植物根部细胞的 作用。
      【答案】(1)物种#生物种类
      (2)太阳/光
      (3)细胞 系统
      (4)环节 呼吸
      【分析】(1)生物圈内所有的植物、动物和微生物,它们所拥有的全部基因以及各种各样的生态系统,共同构成了生物多样性。因此,生物多样性包括基因(遗传)多样性、物种(生物种类)多样性和生态系统多样性。
      (2)植物体的结构层次为:细胞→组织→器官→植物体。 动物体的结构层次是:细胞→组织→器官→系统→动物体。
      (3)哺乳动物一般具有胎生哺乳,体表被毛覆盖有保温作用,体腔内有膈,牙齿分为门齿、臼齿、犬齿,心脏四腔,用肺呼吸,体温恒定等特征。
      (4)环节动物的特征为身体由许多彼此相似的环状体节构成。
      【详解】(1)生物多样性包括物种多样性、遗传多样性和生态系统多样性。题目中列举的不同生物种类(如骆驼、骆驼刺等)体现了物种多样性。
      (2)生物体内的能量最终来源于植物通过光合作用固定的太阳能,所以骆驼和海豹体内有机物所含能量最终来源于太阳能。海豹是哺乳动物,生殖方式为胎生,并通过哺乳哺育后代,大大提高后代的成活率。
      (3)除病毒以外,细胞是生物体结构和功能的基本单位,骆驼和骆驼刺的基本结构和功能单位都是细胞。骆驼(动物)的结构层次为细胞→组织→器官→系统→个体,而骆驼刺(植物)没有“系统”这一层次。
      (4)蚯蚓身体由许多环形体节构成,属于环节动物。蚯蚓疏松土壤可增加氧气,促进植物根部细胞的呼吸作用。

      相关试卷 更多

      资料下载及使用帮助
      版权申诉
      • 1.电子资料成功下载后不支持退换,如发现资料有内容错误问题请联系客服,如若属实,我们会补偿您的损失
      • 2.压缩包下载后请先用软件解压,再使用对应软件打开;软件版本较低时请及时更新
      • 3.资料下载成功后可在60天以内免费重复下载
      版权申诉
      若您为此资料的原创作者,认为该资料内容侵犯了您的知识产权,请扫码添加我们的相关工作人员,我们尽可能的保护您的合法权益。
      入驻教习网,可获得资源免费推广曝光,还可获得多重现金奖励,申请 精品资源制作, 工作室入驻。
      版权申诉二维码
      欢迎来到教习网
      • 900万优选资源,让备课更轻松
      • 600万优选试题,支持自由组卷
      • 高质量可编辑,日均更新2000+
      • 百万教师选择,专业更值得信赖
      微信扫码注册
      手机号注册
      手机号码

      手机号格式错误

      手机验证码 获取验证码 获取验证码

      手机验证码已经成功发送,5分钟内有效

      设置密码

      6-20个字符,数字、字母或符号

      注册即视为同意教习网「注册协议」「隐私条款」
      QQ注册
      手机号注册
      微信注册

      注册成功

      返回
      顶部
      中考一轮 精选专题 初中月考 教师福利
      添加客服微信 获取1对1服务
      微信扫描添加客服
      Baidu
      map