搜索
      上传资料 赚现金

      [精] 2025年中考数学第三次模拟考试卷:地理(武汉卷)(解析版)

      • 279.71 KB
      • 2025-06-05 16:21:27
      • 54
      • 0
      • 为梦奔跑
      加入资料篮
      立即下载
      2025年中考数学第三次模拟考试卷:地理(武汉卷)(解析版)第1页
      高清全屏预览
      1/8
      2025年中考数学第三次模拟考试卷:地理(武汉卷)(解析版)第2页
      高清全屏预览
      2/8
      2025年中考数学第三次模拟考试卷:地理(武汉卷)(解析版)第3页
      高清全屏预览
      3/8
      还剩5页未读, 继续阅读

      2025年中考数学第三次模拟考试卷:地理(武汉卷)(解析版)

      展开

      这是一份2025年中考数学第三次模拟考试卷:地理(武汉卷)(解析版),共8页。试卷主要包含了中南半岛的人口和城市主要分布在等内容,欢迎下载使用。
      (考试时间:地理、生物共60分钟 试卷满分:50分)
      注意事项:
      1.答卷前,考生务必将自己的姓名、考生号等填写在答题卡和试卷指定位置上。
      2.回答选择题时,选出每小题答案后,用铅笔把答题卡对应题目的答案标号涂黑。如需改动,用橡皮擦干净后,再选涂其他答案标号。回答非选择题时,将答案写在答题卡上。写在本试卷上无效。
      3.考试结束后,将本试卷和答题卡一并交回。
      第Ⅰ卷
      一、选择题:本题共20小题,每小题2分,共40分。在每小题给出的四个选项中,只有一项符合题目要求。
      1.某一地点位于东半球、北半球、中纬度,则该地是( )
      A.(20°N,120°E)B.(40°N,165°E)
      C.(35°N,90°E)D.(50°N,150°W)
      【答案】1.C
      【解析】东西半球分界线是20°W和160°E组成的经线圈,20°W以东、160°E以西为东半球,20°W以西、160°E以东为西半球。南北半球的划分是以0°纬线即赤道为界,赤道以北为北半球,以南为南半球。纬度划分,0°~30°为低纬度地区,30°~60°为中纬度地区,60°~90°为高纬度地区。可判定,A(20°N,120°E)位于东半球、北半球、低纬度,A错误;B(40°N,165°E)位于西半球、北半球、中纬度,B错误;C(35°N,90°E)位于东半球、北半球、中纬度,C正确;D(50°N,150°W)位于西半球、北半球、中纬度,D错误。故选C。
      2.从宇宙中看地球,地球是一个十分美丽的蔚蓝色的球体,原因是( )
      A.地球表面完全是海洋B.地球上七分是海洋,三分是陆地
      C.地球被云层所包围D.地球被水汽包围
      【答案】2.B
      【解析】根据人们的计算,地球表面71%是海洋,而陆地面积仅占29%,概括地说,地球上七分是海洋,三分是陆地,因此从宇亩看地球,地球是一个蔚蓝色的十分美丽的星球,B正确,A错误;地球呈蔚蓝色与云层和水汽关系不大,CD错误。故选B。
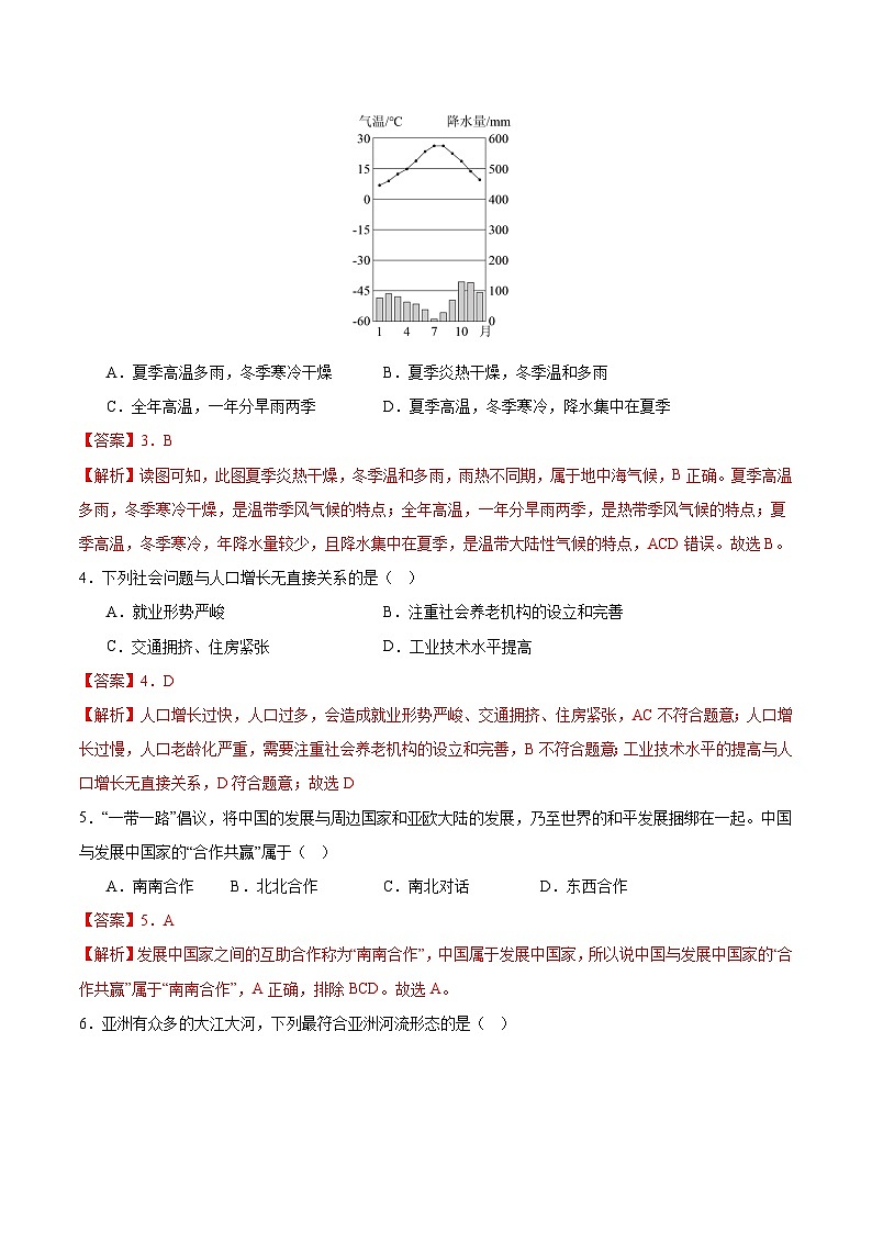
      3.图中信息的正确判读是( )
      A.夏季高温多雨,冬季寒冷干燥B.夏季炎热干燥,冬季温和多雨
      C.全年高温,一年分旱雨两季D.夏季高温,冬季寒冷,降水集中在夏季
      【答案】3.B
      【解析】读图可知,此图夏季炎热干燥,冬季温和多雨,雨热不同期,属于地中海气候,B正确。夏季高温多雨,冬季寒冷干燥,是温带季风气候的特点;全年高温,一年分旱雨两季,是热带季风气候的特点;夏季高温,冬季寒冷,年降水量较少,且降水集中在夏季,是温带大陆性气候的特点,ACD错误。故选B。
      4.下列社会问题与人口增长无直接关系的是( )
      A.就业形势严峻B.注重社会养老机构的设立和完善
      C.交通拥挤、住房紧张D.工业技术水平提高
      【答案】4.D
      【解析】人口增长过快,人口过多,会造成就业形势严峻、交通拥挤、住房紧张,AC不符合题意;人口增长过慢,人口老龄化严重,需要注重社会养老机构的设立和完善,B不符合题意;工业技术水平的提高与人口增长无直接关系,D符合题意;故选D
      5.“一带一路”倡议,将中国的发展与周边国家和亚欧大陆的发展,乃至世界的和平发展捆绑在一起。中国与发展中国家的“合作共赢”属于( )
      A.南南合作B.北北合作C.南北对话D.东西合作
      【答案】5.A
      【解析】发展中国家之间的互助合作称为“南南合作”,中国属于发展中国家,所以说中国与发展中国家的“合作共赢”属于“南南合作”,A正确,排除BCD。故选A。
      6.亚洲有众多的大江大河,下列最符合亚洲河流形态的是( )
      A.树枝状B.平行状
      C.放射状D.环状
      【答案】6.C
      【解析】亚洲的地势特点是中部高、四周低,所以河流多发源于中部的高原、山地,向四周呈放射状奔流入海,C正确,ABD错误;故选C。
      7.中南半岛的人口和城市主要分布在( )
      A.沿海地区B.河流沿岸C.沿国界线分布D.沿山脉分布
      【答案】7.B
      【解析】中南半岛的人口和城市主要分布在河流沿岸及河口三角洲地区,主要是因为这些冲积平原和河口三角洲地区,地势平坦,土壤肥沃,易于灌溉,交通便利,经过长期开发,这些地区已成为中南半岛人口稠密、农业发达地区,B正确;沿海地区、沿国界线、沿山脉不是中南半岛的人口和城市主要分布区,ACD错误;故选B。
      8.西亚石油输出到欧洲西部国家,走最近的运输路线必须经过( )
      A.苏伊士运河B.土耳其海峡C.巴拿马运河D.马六甲海峡
      【答案】8.A
      【解析】西亚石油输出到欧洲西部国家,最近的运输路线是:波斯湾-霍尔木兹海峡-阿拉伯海-红海-苏伊士运河-地中海-直布罗陀海峡-大西洋-欧洲西部。苏伊士运河连接了红海和地中海,大大缩短了从西亚到欧洲西部的海上航程,所以走最近路线必须经过苏伊士运河,A正确。土耳其海峡连接黑海和地中海,主要是黑海沿岸国家进出地中海的通道,并非西亚石油运往欧洲西部最近路线的必经之地,B错误。巴拿马运河位于美洲,连接太平洋和大西洋,与西亚石油运往欧洲西部的路线无关,C错误。马六甲海峡连接印度洋和太平洋,是西亚石油运往东亚地区的重要通道,而不是运往欧洲西部最近路线的必经之地,D错误。故选A。
      9.“硅谷”是世界上最大的高新技术产业中心,其形成的主要因素是( )
      A.矿产资源丰富B.科技力量雄厚C.劳动力资源丰富D.工业发展历史悠久
      【答案】9.B
      【解析】影响高新技术产业区的因素有科技水平、环境因素、政策因素等,其中科技因素是主导因素,故位于旧金山东南的“硅谷”是世界上最大的高新技术产业中心,其形成的主要因素是科技力量雄厚,B正确;矿产资源、劳动力资源、工业发展历史不是主要因素,ACD错误。故选B。
      10.为了保护极地地区的环境,减缓全球气候变暖,我们可以( )
      A.增加全球森林面积B.增加工业排放
      C.扩大极地旅游规模D.增加极地资源开发
      【答案】10.A
      【解析】全球气候变暖主要原因是温室效应导致的,增加全球森林面积可以吸收二氧化碳,缓解温室效应,A正确;增加工业排放,会导致二氧化碳含量增加,加剧温室效应,B错误;扩大极地旅游规模,增加极地资源开发,会破坏极地生态环境,加速冰川融化,CD错误。故选A。
      11.沪杭高铁两端点的城市分别是我国哪两个省的行政中心( )
      A.江苏和浙江B.河北和山西C.福建和广东D.上海和浙江
      【答案】11.D
      【解析】上海的简称为沪,杭指的是杭州,杭州是浙江省的省会,所以沪杭高铁两端点的城市分别是上海和浙江,D正确,ABC错误,故选D。
      12.2024年12月初,随着冷空气向南渗透,我国大部分地区迅速入冬。为我国带来冷空气的季风主要是( )
      A.东南季风B.西北季风C.东北季风D.西南季风
      【答案】12.B
      【解析】我国季风气候显著,冬季风是由陆地吹向海洋的偏北风,气候寒冷干燥,影响我国大部分地区的冬季风主要是西北风,东南风和西南风是夏季风,B正确;ACD错误。故选B。
      13.关于我国河流描述正确的是( )
      A.黄河是我国第二大河B.长江被称为“黄金水道”
      C.塔里木河注入北冰洋D.我国汛期最长的河流是黑龙江
      【答案】13.B
      【解析】黄河是我国第二长河,我国第二大河是珠江,A错误;长江江阔水深,通航里程长,货运量大,航运价值高,被称为“黄金水道”,B正确;塔里木河是内流河,没有注入北冰洋,C错误;我国汛期最长的河流是珠江,D错误。故选B。
      14.有关我国水资源的叙述,正确的是( )
      A.我国海洋面积广阔,所以我国水资源丰富
      B.东北、西北地区缺水最为严重
      C.解决水资源空间分布不均的唯一措施是兴建水库
      D.我国水资源最丰富的河流是长江
      【答案】14.D
      【解析】海洋水是咸水,不能直接被人类利用,我国水资源总量丰富,但人均占有量少,不能仅依据海洋面积广阔就判定水资源丰富,A错误;我国缺水最为严重的地区是华北地区,B错误;解决水资源空间分布不均的主要措施是跨流域调水,兴建水库是解决水资源时间分布不均的措施,C错误;长江流域面积广,降水丰富,支流众多,是我国水资源最丰富的河流,D正确。故选D。
      15.南方地区的主要粮食作物是( )
      A.水稻B.小麦C.甘蔗D.橡胶
      【答案】15.A
      【解析】我国南方地区的主要粮食作物是水稻,北方地区的主要粮食作物是小麦,甘蔗为糖料作物,橡胶为经济作物,A正确,BCD错误;故选A。
      16.秦岭—淮河是我国( )
      A.季风区与非季风区的分界线B.地势二、三阶梯分界线
      C.东部地区和西部地区分界线D.亚热带与暖温带分界线
      【答案】16.D
      【解析】秦岭--淮河是我国重要地理分界线,它是北方地区的旱地与南方地区的水田的分界线,是我国1月0°C等温线和年降水量800mm等降水量线大致经过的地方。它是我国亚热带与暖温带的分界线,D正确;季风区与非季风区的分界线相当于400毫米等降水量线,A错误; 地势二、三阶梯分界线是大兴安岭--太行山--巫山--雪峰山,B错误;东部地区和西部地区分界线大致与400毫米等降水量线吻合,C错误;综上,ABC错误,故选D。
      17.“北京有许多外国大使馆、国际组织代表机构,以及众多的海外企业代表机构和外国新闻机构驻京记者站,各种国际会议在此频繁召开。”据此,说明北京的职能之一是( )
      A.国际交往中心B.全国的政治中心
      C.全国的科技创新中心D.全国的文化中心
      【答案】17.A
      【解析】北京是我国的首都,是全国的政治中心、交通中心、教育中心、科研中心、文化中心和国际交往城市。题干中叙述北京有外国大使馆、国际组织代表机构,以及众多的海外企业代表机构和外国新闻机构驻京记者站。据此说明北京的国际交往中心职能。A正确,排除BCD。故选A。
      18.关于长江三角洲的优势,叙述正确的是( )
      A.邻近马六甲海峡交通便利B.能源矿产丰富
      C.我国经济发展落后的地区D.技术力量雄厚
      【答案】18.D
      【解析】长江三角洲地处长江入海口,距离马六甲海峡较远,A错误;长江三角洲地区能源矿产相对匮乏,需要从外部调入,B错误;长江三角洲是我国经济最发达的地区之一,经济发展水平高,C错误;长江三角洲地区科技发达,高校和科研机构众多,人才汇聚,技术力量雄厚,D正确。故选D。
      19.香港经济发展面临的机遇有( )
      ①借助港珠澳大桥,加强珠海和澳门的联系②以加工制造业为支柱,发展劳动密集型产业
      ③以粤港澳大湾区建设为依托,与区内城市协同发展④发挥港口优势,带动大湾区经济发展
      A.①②③B.②③④C.①②④D.①③④
      【答案】19.D
      【解析】港珠澳大桥连接了香港、珠海和澳门。借助港珠澳大桥,香港能够加强与珠海和澳门的联系,促进三地之间的人员、物资、资金和信息等的交流,从而为香港经济发展带来新的机遇,①正确;香港经济目前以服务业为主,加工制造业比重不断下降。随着香港经济结构的调整以及劳动力成本上升等因素,发展劳动密集型产业不再是香港经济发展的方向,②错误,ABC不符合题意;粤港澳大湾区建设是国家重大发展战略,香港以粤港澳大湾区建设为依托,与区内城市协同发展,能够实现资源共享、优势互补。例如在金融、科技创新等领域加强合作,拓展香港的经济发展空间,提升香港的竞争力,③正确;香港是著名的港口城市,拥有优良的港口条件。发挥港口优势,能够带动大湾区的货物运输、物流等相关产业发展,促进贸易往来,进而带动大湾区经济发展的同时,也为香港自身经济发展创造更多机会,④正确,D符合题意,故选D。
      20.“明月出天山,苍茫云海间。”李白的《关山月》描绘了阿克苏的壮阔景象。阿克苏因水得名,人们择水而居,依水而生,独特的地理环境孕育了高甜度的“冰糖心”苹果。结合所学的西北地区自然环境特点分析阿克苏“冰糖心”苹果甜度高的主要自然原因是( )
      A.技术先进,品种优良B.夏季晴天多,昼夜温差大
      C.黑土广布,沃野千里D.交通便利,机械化水平高
      【答案】20.B
      【解析】阿克苏地处我国西北地区,属于温带大陆性气候,夏季晴天多,昼夜温差大。白天光照强、气温高,光合作用强,制造的有机物多;夜晚气温低,呼吸作用弱,消耗的有机物少,这样有利于糖分积累,使得“冰糖心”苹果甜度高,B 正确;“技术先进,品种优良”、“交通便利,机械化水平高”属于社会经济因素,不是自然原因,AD错误;黑土主要分布在东北地区,阿克苏所在的西北地区并非黑土广布 ,C错误。故选B。
      第Ⅱ卷
      二、填空题:本题共5小题,每小题2分,共10分。在每小题给出的四个选项中,选择合适的内容填入空格中。
      北京时间2025年春节联欢晚会分会场分布如下:拉萨位于21. ,因海拔高成为夏季气温最低的会场;无锡地处22. ,以“小桥流水”的江南风光闻名;重庆和武汉因23. ,气候,冬季温和湿润。此次“春节”申遗成功,被列入联合国教科文组织24. ,名录,体现了中华文化对全球文化多样性的贡献。春节期间,北方地区盛行25. ,的传统习俗。
      21.A.青藏高原B.云贵高原C.内蒙古高原D.黄土高原
      22.A.华北平原B.长江三角洲C.四川盆地D.东南丘陵
      23.A.温带季风B.亚热带季风C.热带季风D.高原山地
      24.A.世界自然遗产B.人类非物质文化遗产
      C.世界文化遗产D.世界文化与自然双遗产
      25.A.赛龙舟B.包饺子C.泼水节D.那达慕大会
      【答案】 21.A 22.B 23.B 24.B 25.B
      【解析】
      21.青藏高原是世界海拔最高的高原,拉萨位于此,因海拔高导致夏季气温低。
      22.长江三角洲为太湖流域核心区,无锡的“水乡”景观源于此地理特征。
      23.亚热带季风气候是重庆、武汉所在南方地区的主要气候类型,冬季温和湿润。
      24.“春节”申遗属于文化实践类,正确类别为人类非物质文化遗产。
      25.包饺子是北方春节典型习俗,与南方赛龙舟(端午)、泼水节(傣族)等形成差异。

      相关试卷

      2025年中考数学第三次模拟考试卷:地理(武汉卷)(解析版):

      这是一份2025年中考数学第三次模拟考试卷:地理(武汉卷)(解析版),共8页。试卷主要包含了中南半岛的人口和城市主要分布在等内容,欢迎下载使用。

      2025年中考数学第三次模拟考试卷:地理(湖北卷)(解析版):

      这是一份2025年中考数学第三次模拟考试卷:地理(湖北卷)(解析版),共9页。

      2025年中考数学第三次模拟考试卷:地理(武汉卷)(考试版):

      这是一份2025年中考数学第三次模拟考试卷:地理(武汉卷)(考试版),共4页。试卷主要包含了中南半岛的人口和城市主要分布在等内容,欢迎下载使用。

      资料下载及使用帮助
      版权申诉
      • 1.电子资料成功下载后不支持退换,如发现资料有内容错误问题请联系客服,如若属实,我们会补偿您的损失
      • 2.压缩包下载后请先用软件解压,再使用对应软件打开;软件版本较低时请及时更新
      • 3.资料下载成功后可在60天以内免费重复下载
      版权申诉
      若您为此资料的原创作者,认为该资料内容侵犯了您的知识产权,请扫码添加我们的相关工作人员,我们尽可能的保护您的合法权益。
      入驻教习网,可获得资源免费推广曝光,还可获得多重现金奖励,申请 精品资源制作, 工作室入驻。
      版权申诉二维码
      中考专区
      • 精品推荐
      • 所属专辑16份
      欢迎来到教习网
      • 900万优选资源,让备课更轻松
      • 600万优选试题,支持自由组卷
      • 高质量可编辑,日均更新2000+
      • 百万教师选择,专业更值得信赖
      微信扫码注册
      手机号注册
      手机号码

      手机号格式错误

      手机验证码 获取验证码 获取验证码

      手机验证码已经成功发送,5分钟内有效

      设置密码

      6-20个字符,数字、字母或符号

      注册即视为同意教习网「注册协议」「隐私条款」
      QQ注册
      手机号注册
      微信注册

      注册成功

      返回
      顶部
      中考一轮 精选专题 初中月考 教师福利
      添加客服微信 获取1对1服务
      微信扫描添加客服
      Baidu
      map