




所属成套资源:吉林省吉林市2024-2025学年高三下学期4月四模各学科试题及答案
吉林省吉林市2024-2025学年高三下学期4月四模地理试题(Word版附答案)
展开 这是一份吉林省吉林市2024-2025学年高三下学期4月四模地理试题(Word版附答案),文件包含25四调7docxdoc、吉林地区四调地理参考答案docx等2份试卷配套教学资源,其中试卷共12页, 欢迎下载使用。
解析: 将农田细分成小块,并根据不同地块的农田信息制定农业生产方案,体现了精准农业管理的理念。“吉农云”“数字村”的核心目标是提升农业生产率,保障粮食安全。
3.A 4.A:
解析:3.重庆为典型山地组团城市,多中心结构形成独特城市景观。A选项体现地理特征与线路设计的关联。
4.材料提到"车型涵盖6.1米到12米",说明针对不同客流规模(如支路低客流用小车)。B选项侧重空间形态,D选项侧重站点布局,均非车型选择直接依据。
5.C 6.A
解析:5.获取和解读地理信息,分析区域自然特征。材料中“海拔落差达500—2000米”说明地形复杂,垂直分异显著,导致生境多样,利于种质资源丰富。
6. 综合植被演替规律。先锋物种需适应严酷环境(耐寒),且能固着在贫瘠土壤中(根系发达),①②正确;③④与先锋物种特性矛盾。
7.D 8.B
解析:7.土壤板结通常是因为有机质减少、过度使用化肥、机械压实和缺乏植被覆盖等因素导致的。由题可知,该地土壤酸碱失衡,会破坏团粒结构,故需要施用熟石灰平衡酸碱,土壤板结应增强透气、透水性,减少大型机械对土地的压实。故D项正确。
8.无论是施用熟石灰中和酸性,还是秸秆还田与绿肥种植,均是直接对耕作层的改良,改善团粒结构,促使腐殖质层增厚。板结减轻后,土壤孔隙度增加,水分更容易渗透,淋溶作用会增强。母质层风化属长期地质过程,短期改良不影响 。相较于较深的淀积层,短期内表层变化更为显著,故B项正确。
9.C 10. D
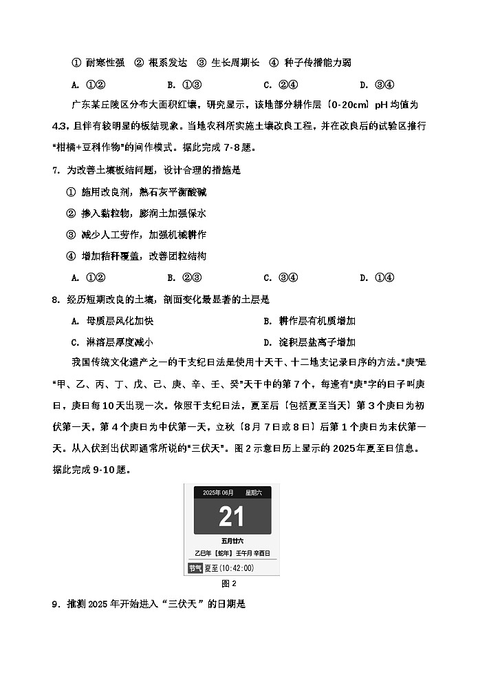
解析:9.由材料可知,夏至后的第3个庚日开始进入“三伏天”。由图可知,2025年6月21日为夏至,且该日为辛酉日,推出从夏至当天算起,第3个庚日为7月20日,C正确,ABD错误。
10.二十四节气是将地球绕太阳公转的黄道划分为24等份,每一等份对应一个节气,与“三伏天”的划分方法不一致,A错;白昼达到一年中最长、正午太阳高度达一年中最大的一个时段,是6月22日前后, B错;当夏至与立秋之间出现4个庚日时,中伏为10天,出现5个庚日时,中伏则为20天,庚日出现的早晚影响中伏的长短,所以有些年份“三伏天”为30天,有些年份“三伏天”为40天,C项错误;长江流域入伏后,地面每天吸收的热量多于支出,地面累热量达到最高峰,气温高,D正确。
11 B 12 B
解析:11.材料强调“创新驱动”和“人才储备”,B项中“低成本原料”与新兴产业以及技术创新的特点不符,属于干扰项。
12. A项“短期内大幅降低”不符合实际,错;B项符合“促进产业升级与转型”的要点,正确;C项“资源密集型”与新兴产业定位矛盾,错;D项“依赖企业补贴”与材料中“创新驱动”相悖,错。
13. B 14.C
解析:13.材料明确“怒江断裂带剧烈活动”导致差异抬升(关键信息提取) A错在“岩性差异”无依据;C混淆内外力作用;D与夷平面解体结果相悖
14.晚更新世冰期,气温降低,理论上雪线应该降低。但实际上该区山地雪线发生抬升,最可能是西南季风减弱、降水减少。故C正确。
15.D 16.D
解析:15.北方冬季地温低易导致竹子根系冻伤甚至死亡,是引种失败的主因。A选项春季可通过灌溉缓解;B选项温带夏季光照强度与南方差异不大;C选项秋季温差对竹子影响较小。
16. 华北平原多风沙天气,竹林可降低风速、固定表土,抵御风沙侵蚀是其在北方生态修复中的独特作用。A选项南方降水更多,水源涵养需求更高;B选项材料未提及盐碱地改良;C选项为森林普遍功能,非特殊价值。
17 (1)据图描述柴窝堡湖2003—2021年间的空间变化特征。(6分)
①2003—2014年湖泊面积萎缩;
②2014—2021年湖泊面积增大;
③东部变化较小,西部变化较大
17(2) 推测柴窝堡湖湖水的性质(淡水/咸水),并说明理由。(6分)
淡水 (2分)
推测理由:柴窝堡湖是乌鲁木齐的重要水源地,有大量的冰川冰雪融水流入(地下水补给);湖泊有地下排盐通道。(4分,从水源、融水、排盐中答出两点即可)
17(3)分析该地区过度开采地下水对环境的影响。(6分)
地下水减少,水资源枯竭;
加剧干旱,导致土地沙化加剧;
地下水位下降,导致(小盐湖、大盐湖)咸水倒灌﹔
湿地面积减少,生物多样性减少;
水资源不足,影响城市与工农业发展。
(每点2分,任答3点得6分)
18.(1)分析沙戈滩长期依赖煤炭产业可能引发的安全问题。(6分)
①资源安全角度:煤炭过度开采加速资源枯竭,威胁火电、煤化工等支柱产业原料供应;煤炭产业高耗水特性,加剧水资源短缺,制约产业扩张;
②经济安全角度:煤炭产业结构单一,经济安全风险大;
③环境安全角度:煤炭长期开发破坏地表植被,诱发土地沙漠化;煤炭利用导致碳排放量增大。
(从资源、环境、经济等方面回答,三个角度,每个角度2分)
18(2)请从区域可持续发展角度,说明沙戈滩“生态修复+能源开发”模式可能面临的挑战。(6分)
①生态角度:
干旱缺水,生态环境脆弱,修复难度大。
当地气候干旱,水资源极度短缺,光伏板清洁、耐旱作物灌溉等环节可能加剧水资源矛盾;极端天气(如沙尘暴)可能损坏光伏设施,增加维护成本。
② 社会角度(技术):绿氢生产、智能光伏运维等高新技术要求高,本地技术人才匮乏;
③ 经济角度:生态修复与能源开发初期投资大,回报周期长,资金压力显著。
(每个角度2分,共6分,其他合理答案酌情给分)
18(3)分析沙戈滩地区实施“光伏+治沙+产业”模式对该地区产业升级的促进作用。(6分)
① 优化产业结构:光伏发电替代部分火电,推动能源结构向清洁化转型;绿氢耦合煤化工减少化石能源依赖,促进传统产业低碳化升级。
② 延伸产业链:板间种植肉苁蓉发展特色农业,形成“光伏+农业”复合产业;绿氢生产与煤化工结合,拓展新能源与传统工业的协同链条。
③ 提升技术附加值:光伏电站与绿氢项目需先进技术支撑,推动区域技术升级和人才集聚,增强产业竞争力。
④ 促进产业绿色发展:减少水资源消耗和碳排放,缓解环境压力,实现生态效益与经济效益双赢,为长期产业转型奠定基础。
(从产业结构、延伸产业、技术融合、产业绿色发展角度,每个角度2分,答出3角度即可得6分)
19(1)举例说明北斗系统(BDS)在研究冰盖变化中所发挥的具体作用。(4分)
①依据测得的冰盖海拔数据的变化,来推算冰盖厚度的变化;
②依据测得的冰盖经纬度(水平坐标)数据的变化,推算冰盖的移动速度和方向。
(每点2分,满分4分,注:只写测得数据,不写作用不得分)
19(2)简述三条后退碛形成的先后顺序,依据其分布格局,说明冰舌退缩的特点。(6分)
形成顺序:后退碛C、后退碛B、后退碛A (2分)
退缩特点:①随海拔升高气温降低,冰舌由海拔低处向海拔高处退缩;
②纬度低气温高,冰舌自西南向东北退缩;
③图中出现三条近乎平行的后退碛,说明冰盖为间歇性退缩。
(每点2分,满分4分,注:没有理由,只有结论,每点1分)
19(3)据图分析天气转暖,冻土表面产流过程。(6分)
①气温回暖,冻土表层开始消融;
②表层融水下渗,遇到永冻层阻隔;
③活动层逐渐达到水分饱和,难以继续接纳下渗;
④水在地势低处渗出地表,形成地表径流(每点2分,满分8分)
相关试卷 更多
- 1.电子资料成功下载后不支持退换,如发现资料有内容错误问题请联系客服,如若属实,我们会补偿您的损失
- 2.压缩包下载后请先用软件解压,再使用对应软件打开;软件版本较低时请及时更新
- 3.资料下载成功后可在60天以内免费重复下载
免费领取教师福利 

.png)




