搜索
      上传资料 赚现金

      [精] 吉林省吉林市2024-2025学年高三下学期4月四模试题 地理 含答案

      • 1.42 MB
      • 2025-05-17 19:39:44
      • 77
      • 0
      • 教习网2954337
      加入资料篮
      立即下载
      吉林省吉林市2024-2025学年高三下学期4月四模试题 地理 含答案第1页
      1/13
      吉林省吉林市2024-2025学年高三下学期4月四模试题 地理 含答案第2页
      2/13
      吉林省吉林市2024-2025学年高三下学期4月四模试题 地理 含答案第3页
      3/13
      还剩10页未读, 继续阅读

      吉林省吉林市2024-2025学年高三下学期4月四模试题 地理 含答案

      展开

      这是一份吉林省吉林市2024-2025学年高三下学期4月四模试题 地理 含答案,共13页。试卷主要包含了7米、8,5—1, 阅读图文材料,完成下列要求等内容,欢迎下载使用。
      说明:1.答卷前,考生务必将自己的姓名、准考证号填写在答题卡上,贴好条形码。
      2.答选择题时,选出每小题答案后,用2b铅笔把答题卡对应题目的答案标号涂黑。如需改动,用橡皮擦干净后,再选涂其他答案标号。答非选择题时,用0.5毫米的黑色签字笔将答案写在答题卡上。字体工整,笔迹清楚。
      3.请按题号顺序在答题卡相应区域作答,超出区域所写答案无效;在试卷上、草纸上答题无效。
      4.考试结束后,将本试卷和答题卡一并交回。
      一、选择题: 本题共16小题,每题3分,共48分,在每小题给出的四个选项中,只有一项是符合题目要求的。
      吉林省公主岭市采用无人驾驶拖拉机(图1)进行整地作业,四平市铁东区小塔子村通过省级智慧农业示范基地建设,将农田细分为6000块,利用“吉农云”平台实现精准农业管理,农业经营效率显著提升。吉林省计划到2025年底实现35%以上行政村建成“数字村”。据此完成1-2题。
      图1
      1. 小塔子村合作社将农田细分成6000块,主要目的是
      A. 提高土地利用效率B. 便于机械化作业
      C. 实现精准农业管理D. 降低农业生产成本
      吉林省推广数字农业技术和建设“数字村”的核心目标是
      A. 扩大农作物种植规模,增加粮食产量
      B. 提升了农业生产效率,保障粮食安全
      C. 吸引城市人口返乡,缓解农村老龄化
      D. 减少农药使用量,改善农田生态环境
      重庆公交积极创新公交运营服务模式,不断解锁“公交+N”新体验,打造主城公交与观光巴士线路、“定制公交”“响应公交”“赶集公交”等特色公交相结合的多领域出行综合服务体系,车型涵盖6.7米、8.5米、10.5米、12米等不同车长。据此完成3-4题。
      3. 重庆在传统公交线路上叠加观光巴士线路,主要依托的城市特征是
      A. 组团式结构形成多中心景观
      B. 垂直气候带造就生物多样性
      C. 工业遗产保留完整历史风貌
      D. 喀斯特地貌发育奇特地貌景观
      4. 不同车长公交车型的配置,反映的核心规划原则是
      A. 运输工具与运输需求相匹配
      B. 交通线路与城市形态相协调
      C. 运载效率与能源消耗相平衡
      D. 站点密度与人口分布相适应
      四川省甘孜藏族自治州色达县,地处青藏高原的东南,平均海拔4127m,区域内海拔落差为500—2000m。历史上,该区域因冰川退缩和气候变化,部分高海拔地区植被经历了从裸地到草本植物、灌木群落的演替。近年来,因过度放牧和气候变化,局部高寒草甸出现退化,演替方向发生改变。据此完成5-6题。
      5. 色达县种质(遗传物质)资源较丰富的主要自然原因是
      A. 纬度较低,水热条件优越
      B. 人类活动少,生态破坏小
      C. 地形落差大,生境类型多样
      D. 冰川融水多,土壤湿润肥沃
      6. 色达县高海拔地区植被演替的早期阶段,先锋物种通常具备的特性是
      ① 耐寒性强 ② 根系发达 ③ 生长周期长 ④ 种子传播能力弱
      A. ①②B. ①③C. ②④D. ③④
      广东某丘陵区分布大面积红壤,研究显示,该地部分耕作层(0-20cm)pH均值为4.3,且伴有较明显的板结现象。当地农科所实施土壤改良工程,并在改良后的试验区推行“柑橘+豆科作物”的间作模式。据此完成7-8题。
      7. 为改善土壤板结问题,设计合理的措施是
      ① 施用改良剂,熟石灰平衡酸碱
      ② 掺入黏粒物,膨润土加强保水
      ③ 减少人工劳作,加强机械耕作
      ④ 增加秸秆覆盖,改善团粒结构
      A. ①②B. ②③C. ③④D. ①④
      8. 经历短期改良的土壤,剖面变化最显著的土层是
      A. 母质层风化加快B. 耕作层有机质增加
      C. 淋溶层厚度减小D. 淀积层盐离子增加
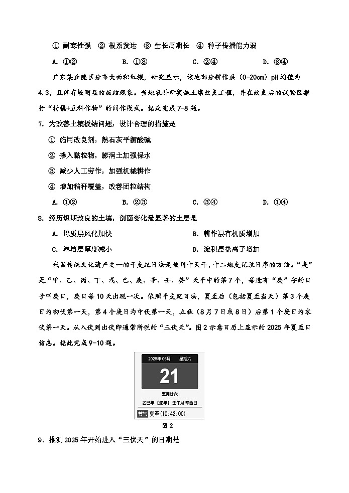
      我国传统文化遗产之一的干支纪日法是使用十天干、十二地支记录日序的方法。“庚”是“甲、乙、丙、丁、戊、己、庚、辛、壬、癸”天干中的第7个,每逢有“庚”字的日子叫庚日,庚日每10天出现一次。依照干支纪日法,夏至后(包括夏至当天)第3个庚日为初伏第一天,第4个庚日为中伏第一天,立秋(8月7日或8日)后第1个庚日为末伏第一天。从入伏到出伏即通常所说的“三伏天”。图2示意日历上显示的2025年夏至日信息。据此完成9-10题。
      图2
      9.推测2025年开始进入“三伏天”的日期是
      A.7月10日B.7月11日
      C.7月20日D.7月21日
      10.历年来,我国大部分地区的“三伏天”
      A.属于二十四节气B.正午太阳高度年内最大
      C.日期共计三十天D.地面累积热量达最高峰
      全球首个以独角兽企业孵化和培育为主的产业载体——成都科创生态岛坐落于天府新区的兴隆湖畔。是由创新转化服务区、生态活力集聚区、新兴产业育成区构成。该岛聚焦数字经济、人工智能、电子信息、集成电路等新兴产业,致力于“为培育新质生产力贡献成都答案”。该生态岛基于可再生资源,采用光伏建筑将环岛生态绿带与屋顶绿化融合。图3示意成都科创生态岛所在区域外部环境。据此完成11-12题。
      图3
      11. 成都科创生态岛培育新质生产力的核心优势条件不包括
      A. 天府新区政府对新质产业的定向政策支持
      B. 主干道与地铁交会带来的低成本原料资源
      C. 兴隆湖周边高校与科研机构的创新资源集聚
      D. 创新转化服务区与育成区的产业链协同效应
      12. 成都科创生态岛的绿色发展模式对区域产业的深远影响,最可能表现为
      A. 短期内大幅降低传统工业的碳排放总量
      B. 资源高效利用推动产业高质量升级发展
      C. 吸引资源密集型产业入驻以提升就业率
      D. 依赖企业补贴维持绿色技术的可持续性
      横断山脉是亚欧板块与印度洋板块碰撞形成的年轻山系。地质演化分为三个阶段:夷平面形成期(古近纪中期)——地壳缓慢抬升,经长期剥蚀形成统一夷平面;差异隆升期(新近纪末期以来)——怒江断裂带剧烈活动,梅里雪山抬升速率达2mm/a,云岭褶皱带活动较弱,白马雪山抬升速率0.5—1.0mm/a;冰川塑造期(第四纪)——末次冰期时,该区域雪线海拔比现代高约300米。据此完成13-14题。
      13. 导致梅里雪山与白马雪山抬升差异的关键是
      A. 板块碰撞前陆地块岩性差异
      B. 断裂带活动强度的空间差异
      C. 冰川侵蚀削弱山体抬升动力
      D. 夷平面解体速度的空间差异
      14. 末次冰期时,横断山区雪线抬升的原因最可能是
      A. 气温整体下降B. 地壳显著抬升
      C. 西南季风减弱D. 山地坡度增大
      自20世纪五六十年代国家提出“南竹北移”,山东省聊城市成为北方引种栽培竹子品种最多的城市之一,成为北方地区面积最大、品种最多的引种栽培地,成功探索出生态修复新模式。据此完成15-16题。
      15. 聊城部分引入竹种出现“成活率低”现象,主要受制于
      A. 春季融雪过多,土壤湿度过大
      B. 夏季光照过强,叶片灼伤严重
      C. 秋季昼夜温差大,竹笋发育受阻
      D. 冬季地温较低,根系冻害频发
      16. 与南方原生竹林相比,聊城引种竹林在生态修复中的特殊价值是
      A. 涵养水源能力更强 B. 适应盐碱化土壤生长
      C. 调节区域碳氧平衡 D. 抵御风沙侵蚀效果显著
      非选择题:本题共3个小题,共52分。
      17. 阅读图文资料,完成下列要求。(18分)
      柴窝堡湖是典型的内陆湖泊,是乌鲁木齐的重要水源地和生态屏障。在很长一段时间内湖泊面积较为稳定,距其东南方5公里的大小盐湖为咸水湖,流域内湖泊湖底相通。1992—1999年,乌鲁木齐先后在柴窝堡北部和西部建立水源厂,正式开采地下水。2003—2021年间,柴窝堡湖发生明显变化,图4示意柴窝堡湖及其周围河流图及柴窝堡湖历年水域边界。
      图4
      (1)据图描述柴窝堡湖2003—2021年间的空间变化特征。(6分)
      (2) 推测柴窝堡湖湖水的性质(淡水/咸水),并说明理由。(6分)
      (3)分析该地区过度开采地下水对环境的影响。(6分)
      18. 阅读文字材料,完成下列要求。(18分)
      沙戈滩位于我国西北干旱半干旱区,年降水量不足200毫米,蒸发量高达3000毫米以上,煤炭储量占全国15%,但油气资源匮乏。近年来,当地以火电、电解铝、煤化工为支柱产业,年耗水量达8亿立方米。2025年起,当地启动“光伏+治沙+产业”模式,建成全球最大单体光伏电站(装机200万千瓦),板间种植肉苁蓉等耐旱经济作物,并配套绿氢耦合煤化工项目,实现碳减排50%。
      (1)分析沙戈滩长期依赖煤炭产业可能引发的安全问题。(6分)​​

      请从区域可持续发展角度,说明沙戈滩“生态修复+能源开发”模式可能面临的挑战。
      (6分)​
      (3)分析沙戈滩地区实施“光伏+治沙+产业”模式对该地区产业升级的促进作用。(6分)

      19. 阅读图文材料,完成下列要求。(16分)
      我国利用北斗系统(BDS)对青藏高原冰盖的研究取得多项重要成果,主要应用于冰川运动监测、物质平衡测算和气候变化研究等领域。天气转暖,冰川退缩,因冰川末端冰碛物堆积形成多种地貌。其中,后退碛是当冰川阶段性退缩时,冰川末端短暂停顿,堆积的冰碛物形成多平行垄岗,记录冰川退缩位置,多条反映冰川间歇性后退。永久冻土层土壤易饱和,导致地表产流,切割形成侵蚀沟,规模小、深度浅。图5示意青藏高原局部冰川退缩地貌及永久冻土产流过程。


      图5
      (1)举例说明北斗系统(BDS)在研究冰盖变化中所发挥的具体作用。(4分)
      (2)简述三条后退碛形成的先后顺序,依据其分布格局,说明冰舌退缩的特点。(6分)
      (3)据图分析天气转暖,冻土表面产流过程。(6分)
      命题、校对:高三地理核心
      吉林地区四调地理参考答案
      1.C 2.B
      解析: 将农田细分成小块,并根据不同地块的农田信息制定农业生产方案,体现了精准农业管理的理念。“吉农云”“数字村”的核心目标是提升农业生产率,保障粮食安全。
      3.A 4.A:
      解析:3.重庆为典型山地组团城市,多中心结构形成独特城市景观。A选项体现地理特征与线路设计的关联。
      4.材料提到"车型涵盖6.1米到12米",说明针对不同客流规模(如支路低客流用小车)。B选项侧重空间形态,D选项侧重站点布局,均非车型选择直接依据。
      5.C 6.A
      解析:5.获取和解读地理信息,分析区域自然特征。材料中“海拔落差达500—2000米”说明地形复杂,垂直分异显著,导致生境多样,利于种质资源丰富。
      6. 综合植被演替规律。先锋物种需适应严酷环境(耐寒),且能固着在贫瘠土壤中(根系发达),①②正确;③④与先锋物种特性矛盾。
      7.D 8.B
      解析:7.土壤板结通常是因为有机质减少、过度使用化肥、机械压实和缺乏植被覆盖等因素导致的。由题可知,该地土壤酸碱失衡,会破坏团粒结构,故需要施用熟石灰平衡酸碱,土壤板结应增强透气、透水性,减少大型机械对土地的压实。故D项正确。
      8.无论是施用熟石灰中和酸性,还是秸秆还田与绿肥种植,均是直接对耕作层的改良,改善团粒结构,促使腐殖质层增厚。板结减轻后,土壤孔隙度增加,水分更容易渗透,淋溶作用会增强。母质层风化属长期地质过程,短期改良不影响 。相较于较深的淀积层,短期内表层变化更为显著,故B项正确。
      9.C 10. D
      解析:9.由材料可知,夏至后的第3个庚日开始进入“三伏天”。由图可知,2025年6月21日为夏至,且该日为辛酉日,推出从夏至当天算起,第3个庚日为7月20日,C正确,ABD错误。
      10.二十四节气是将地球绕太阳公转的黄道划分为24等份,每一等份对应一个节气,与“三伏天”的划分方法不一致,A错;白昼达到一年中最长、正午太阳高度达一年中最大的一个时段,是6月22日前后, B错;当夏至与立秋之间出现4个庚日时,中伏为10天,出现5个庚日时,中伏则为20天,庚日出现的早晚影响中伏的长短,所以有些年份“三伏天”为30天,有些年份“三伏天”为40天,C项错误;长江流域入伏后,地面每天吸收的热量多于支出,地面累热量达到最高峰,气温高,D正确。
      11 B 12 B
      解析:11.材料强调“创新驱动”和“人才储备”,B项中“低成本原料”与新兴产业以及技术创新的特点不符,属于干扰项。
      12. A项“短期内大幅降低”不符合实际,错;B项符合“促进产业升级与转型”的要点,正确;C项“资源密集型”与新兴产业定位矛盾,错;D项“依赖企业补贴”与材料中“创新驱动”相悖,错。
      13. B 14.C
      解析:13.材料明确“怒江断裂带剧烈活动”导致差异抬升(关键信息提取) A错在“岩性差异”无依据;C混淆内外力作用;D与夷平面解体结果相悖
      14.晚更新世冰期,气温降低,理论上雪线应该降低。但实际上该区山地雪线发生抬升,最可能是西南季风减弱、降水减少。故C正确。
      15.D 16.D
      解析:15.北方冬季地温低易导致竹子根系冻伤甚至死亡,是引种失败的主因。A选项春季可通过灌溉缓解;B选项温带夏季光照强度与南方差异不大;C选项秋季温差对竹子影响较小。
      16. 华北平原多风沙天气,竹林可降低风速、固定表土,抵御风沙侵蚀是其在北方生态修复中的独特作用。A选项南方降水更多,水源涵养需求更高;B选项材料未提及盐碱地改良;C选项为森林普遍功能,非特殊价值。
      17 (1)据图描述柴窝堡湖2003—2021年间的空间变化特征。(6分)
      ①2003—2014年湖泊面积萎缩;
      ②2014—2021年湖泊面积增大;
      ③东部变化较小,西部变化较大
      17(2) 推测柴窝堡湖湖水的性质(淡水/咸水),并说明理由。(6分)
      淡水 (2分)
      推测理由:柴窝堡湖是乌鲁木齐的重要水源地,有大量的冰川冰雪融水流入(地下水补给);湖泊有地下排盐通道。(4分,从水源、融水、排盐中答出两点即可)
      17(3)分析该地区过度开采地下水对环境的影响。(6分)
      地下水减少,水资源枯竭;
      加剧干旱,导致土地沙化加剧;
      地下水位下降,导致(小盐湖、大盐湖)咸水倒灌﹔
      湿地面积减少,生物多样性减少;
      水资源不足,影响城市与工农业发展。
      (每点2分,任答3点得6分)
      18.(1)分析沙戈滩长期依赖煤炭产业可能引发的安全问题。(6分)​​
      ①资源安全角度:煤炭过度开采加速资源枯竭,威胁火电、煤化工等支柱产业原料供应;煤炭产业高耗水特性,加剧水资源短缺,制约产业扩张;
      ②经济安全角度:煤炭产业结构单一,经济安全风险大;
      ③环境安全角度:煤炭长期开发破坏地表植被,诱发土地沙漠化;煤炭利用导致碳排放量增大。
      (从资源、环境、经济等方面回答,三个角度,每个角度2分)
      18(2)请从区域可持续发展角度,说明沙戈滩“生态修复+能源开发”模式可能面临的挑战。(6分)
      ①生态角度:
      干旱缺水,生态环境脆弱,修复难度大。
      当地气候干旱,水资源极度短缺,光伏板清洁、耐旱作物灌溉等环节可能加剧水资源矛盾;极端天气(如沙尘暴)可能损坏光伏设施,增加维护成本。
      ② 社会角度(技术):绿氢生产、智能光伏运维等高新技术要求高,本地技术人才匮乏;
      ③ 经济角度:生态修复与能源开发初期投资大,回报周期长,资金压力显著。
      (每个角度2分,共6分,其他合理答案酌情给分)
      18(3)分析沙戈滩地区实施“光伏+治沙+产业”模式对该地区产业升级的促进作用。(6分)
      ① 优化产业结构:光伏发电替代部分火电,推动能源结构向清洁化转型;绿氢耦合煤化工减少化石能源依赖,促进传统产业低碳化升级。
      ② 延伸产业链:板间种植肉苁蓉发展特色农业,形成“光伏+农业”复合产业;绿氢生产与煤化工结合,拓展新能源与传统工业的协同链条。
      ③ 提升技术附加值:光伏电站与绿氢项目需先进技术支撑,推动区域技术升级和人才集聚,增强产业竞争力。
      ④ 促进产业绿色发展:减少水资源消耗和碳排放,缓解环境压力,实现生态效益与经济效益双赢,为长期产业转型奠定基础。
      (从产业结构、延伸产业、技术融合、产业绿色发展角度,每个角度2分,答出3角度即可得6分)
      19(1)举例说明北斗系统(BDS)在研究冰盖变化中所发挥的具体作用。(4分)
      ①依据测得的冰盖海拔数据的变化,来推算冰盖厚度的变化;
      ②依据测得的冰盖经纬度(水平坐标)数据的变化,推算冰盖的移动速度和方向。
      (每点2分,满分4分,注:只写测得数据,不写作用不得分)
      19(2)简述三条后退碛形成的先后顺序,依据其分布格局,说明冰舌退缩的特点。(6分)
      形成顺序:后退碛C、后退碛B、后退碛A (2分)
      退缩特点:①随海拔升高气温降低,冰舌由海拔低处向海拔高处退缩;
      ②纬度低气温高,冰舌自西南向东北退缩;
      ③图中出现三条近乎平行的后退碛,说明冰盖为间歇性退缩。
      (每点2分,满分4分,注:没有理由,只有结论,每点1分)
      19(3)据图分析天气转暖,冻土表面产流过程。(6分)
      ①气温回暖,冻土表层开始消融;
      ②表层融水下渗,遇到永冻层阻隔;
      ③活动层逐渐达到水分饱和,难以继续接纳下渗;
      ④水在地势低处渗出地表,形成地表径流(每点2分,满分8分)

      相关试卷 更多

      资料下载及使用帮助
      版权申诉
      • 1.电子资料成功下载后不支持退换,如发现资料有内容错误问题请联系客服,如若属实,我们会补偿您的损失
      • 2.压缩包下载后请先用软件解压,再使用对应软件打开;软件版本较低时请及时更新
      • 3.资料下载成功后可在60天以内免费重复下载
      版权申诉
      若您为此资料的原创作者,认为该资料内容侵犯了您的知识产权,请扫码添加我们的相关工作人员,我们尽可能的保护您的合法权益。
      入驻教习网,可获得资源免费推广曝光,还可获得多重现金奖励,申请 精品资源制作, 工作室入驻。
      版权申诉二维码
      欢迎来到教习网
      • 900万优选资源,让备课更轻松
      • 600万优选试题,支持自由组卷
      • 高质量可编辑,日均更新2000+
      • 百万教师选择,专业更值得信赖
      微信扫码注册
      手机号注册
      手机号码

      手机号格式错误

      手机验证码 获取验证码 获取验证码

      手机验证码已经成功发送,5分钟内有效

      设置密码

      6-20个字符,数字、字母或符号

      注册即视为同意教习网「注册协议」「隐私条款」
      QQ注册
      手机号注册
      微信注册

      注册成功

      返回
      顶部
      学业水平 高考一轮 高考二轮 高考真题 精选专题 初中月考 教师福利
      添加客服微信 获取1对1服务
      微信扫描添加客服
      Baidu
      map