搜索
      上传资料 赚现金

      [精] 2025年高考第二次模拟考试卷:地理(甘肃卷)(考试版)

      • 496.23 KB
      • 2025-05-15 21:06:57
      • 144
      • 0
      • 为梦奔跑
      加入资料篮
      立即下载
      2025年高考第二次模拟考试卷:地理(甘肃卷)(考试版)第1页
      高清全屏预览
      1/6
      2025年高考第二次模拟考试卷:地理(甘肃卷)(考试版)第2页
      高清全屏预览
      2/6
      2025年高考第二次模拟考试卷:地理(甘肃卷)(考试版)第3页
      高清全屏预览
      3/6
      还剩3页未读, 继续阅读

      2025年高考第二次模拟考试卷:地理(甘肃卷)(考试版)

      展开

      这是一份2025年高考第二次模拟考试卷:地理(甘肃卷)(考试版),共6页。
      (考试时间:75分钟 试卷满分:100分)
      注意事项:
      1.答卷前,考生务必将自己的姓名、准考证号等填写在答题卡和试卷指定位置上。
      2.回答选择题时,选出每小题答案后,用铅笔把答题卡上对应题目的答案标号涂黑。如需改动,用橡皮擦干净后,再选涂其他答案标号。回答非选择题时,将答案写在答题卡上。写在本试卷上无效。
      3.考试结束后,将本试卷和答题卡一并交回。
      第Ⅰ卷(选择题)
      一、选择题:本题共16小题,每小题3分,共48分。在每小题给出的四个选项中,只有一项符合题目要求。
      德国B化工企业坚持全产业链一体化发展模式,包括研发一体化、生产一体化、销售一体化等。其中,研发一体化由德国总部的中心实验室和分布在世界各地的分支研发机构组成,这些研发机构能够在研发一体化模式下迅速有效地进行合作。2022年,该公司正式宣布在中国投资建设其全球第三大生产基地。据此完成下面小题。
      1.B化工企业始终坚持全产业链一体化发展的主要目的是( )
      A.提高生产效率B.提高产品质量C.保障生产稳定D.扩大销售市场
      2.B化工企业研发一体化的突出优势为( )
      A.品牌效应明显B.生产技术先进C.市场适应性强D.研发成本更低
      3.影响B化工企业选择在中国投资建设生产基地的主要因素有( )
      ①消费市场②贸易壁垒③产业基础④环保成本
      ①②B.①③C.②③D.③④
      我国某都市圈2020年0~14岁、15~64岁和65岁及以上各年龄段人口比重分别比全国平均水平低6.33、高4.42、高1.91个百分点。下图为该都市圈2000年、2010年和2020年人口密度随圈层变化图。完成下面小题。
      4.20年来,该都市圈人口增长主要来自( )
      ①劳动年龄人口②老年人③政策性人口集聚④自发性人口集聚
      A.①③B.①④C.②③D.②④
      5.20年来,该都市圈0~50千米范围内人口密度增长迅速,反映出( )
      A.人均居住用地扩大B.土地人口承载力提高
      C.生态环境质量较优D.公共服务集聚效应强
      6.该都市核心圈交通布局形态为“环形十放射状”的主要目的是( )
      A.引导人口向交通沿线分布B.促进物流功能向市郊聚集
      C.吸引服务业沿交通线布局D.构建方便快捷的通勤网络
      马铃薯具有耐旱、耐寒和耐瘠的习性。将马铃薯列为主粮有利于保障我国粮食安全。下表为2021年世界部分国家马铃薯单产比较表。完成下面小题。
      7.为提高我国马铃薯单产,下列因素中贡献最大的是( )
      A.科学技术B.播种面积C.劳动力数量D.复种指数
      8.未来马铃薯在保障我国粮食安全方面可以发挥重要作用,原因是( )
      ①易保鲜储存②增产潜力大③环境适应能力强④符合大众饮食习惯
      A.①③B.①④C.②③D.②④
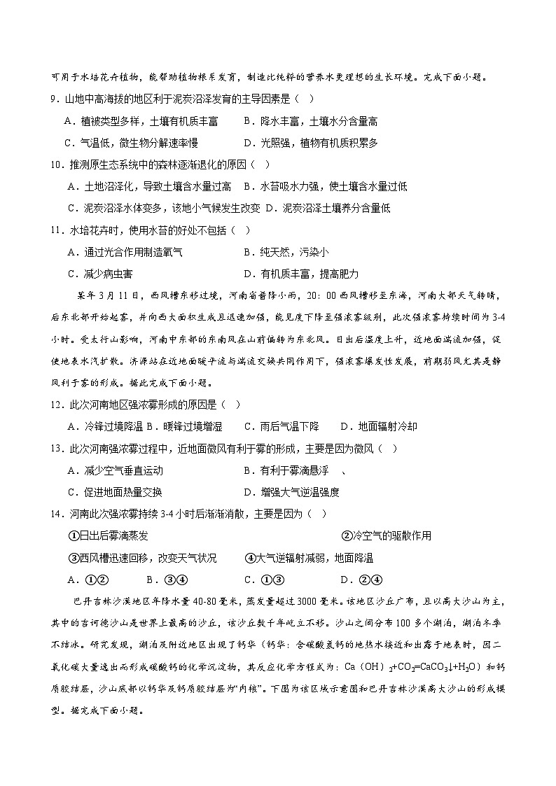
      水苔别名泥炭藓,疏松丛生,吸水、保水力强。水苔喜阴凉潮湿,且这种环境下,水苔残体分解缓慢且不彻底,最终以泥炭的形式积累而形成泥炭沼泽,生态系统也会逐渐由森林向湿地演变。水苔在世界分布很广,主要在北半球的泥炭沼泽、针叶林和潮湿的苔原地区,我国境内许多高海拔地区多有分布。水苔可用于水培花卉植物,能帮助植物根系发育,制造比纯粹的营养水更理想的生长环境。完成下面小题。
      9.山地中高海拔的地区利于泥炭沼泽发育的主导因素是( )
      A.植被类型多样,土壤有机质丰富B.降水丰富,土壤水分含量高
      C.气温低,微生物分解速率慢D.光照强,植物有机质积累多
      10.推测原生态系统中的森林逐渐退化的原因( )
      A.土地沼泽化,导致土壤含水量过高B.水苔吸水力强,使土壤含水量过低
      C.泥炭沼泽水体变多,该地小气候发生改变D.泥炭沼泽土壤养分含量低
      11.水培花卉时,使用水苔的好处不包括( )
      A.通过光合作用制造氧气B.纯天然,污染小
      C.减少病虫害D.有机质丰富,提高肥力
      某年3月11日,西风槽东移过境,河南省普降小雨,20:00西风槽移至东海,河南大部天气转晴,后东北部开始起雾,并向西大面积生成且迅速加强,能见度下降至强浓雾级别,此次强浓雾持续时间为3-4小时。受太行山影响,河南中东部的东南风在山前偏转为东北风。日出后温度上升,近地面湍流加强,促使地表水汽扩散。济源站在近地面暖平流与湍流交换共同作用下,强浓雾爆发性发展,前期弱风尤其是静风利于雾的形成。据此完成下面小题。
      12.此次河南地区强浓雾形成的原因是( )
      A.冷锋过境降温B.暖锋过境增湿C.雨后气温下降D.地面辐射冷却
      13.此次河南强浓雾过程中,近地面微风有利于雾的形成,主要是因为微风( )
      A.减少空气垂直运动B.有利于雾滴悬浮、
      C.促进地面热量交换D.增强大气逆温强度
      14.河南此次强浓雾持续3-4小时后渐渐消散,主要是因为( )
      ①日出后雾滴蒸发②冷空气的驱散作用
      ③西风槽迅速回移,改变天气状况④大气逆辐射减弱,地面降温
      A.①②B.③④C.①③D.②④
      巴丹吉林沙漠地区年降水量40-80毫米,蒸发量超过3000毫米。该地区沙丘广布,且以高大沙山为主,其中的吉诃德沙山是世界上最高的沙丘,该沙丘数千年屹立不移。沙山之间分布100多个湖泊,湖泊冬季不结冰。研究发现,湖泊及附近地区出现了钙华(钙华:含碳酸氢钙的地热水接近和出露于地表时,因二氧化碳大量逸出而形成碳酸钙的化学沉淀物,其反应化学方程式为:Ca(OH)2+CO2=CaCO3↓+H2O)和钙质胶结层,沙山底部以钙华及钙质胶结层为“内核”。下图为该区域示意图和巴丹吉林沙漠高大沙山的形成模型。据完成下面小题。
      15.巴丹吉林沙漠沙山间湖泊冬季不结冰的原因最不可能是( )
      A.该地区冬季最低气温高于零度B.湖泊众多,水面较广,降温慢
      C.湖水以地下水补给为主,水温较高D.高大沙山广布,冬季风影响较小
      16.吉诃德沙山千年屹立不移的最主要原因是( )
      A.沙山内部湿润,水分对沙的吸附作用强B.沙山底部钙化和胶结层阻挡作用强
      C.顶部植被茂盛,对风力削弱作用强D.四周湖泊众多,空气湿度大
      第Ⅱ卷(非选择题)
      二、综合题:本题共3小题,共52分。
      17.阅读材料,完成下列问题。(14分)
      材料一:20世纪60~70年代,巴西经济快速发展,建立起较为完整的工业体系,成为拉美地区最大的中等收入国家。90年代以来,巴西转向外向型经济发展模式,因竞争力不足,工业在GDP中的比重下降,出现“去工业化”趋势,政府负债居高不下。
      材料二:巴西总人口约2亿,农业用地约2.4亿公顷,农业和采矿业发展较快,是全球农矿产品出口大国。几十年来,巴西城镇化水平持续上升,2022年达87.6%,“虚假城镇化”和“城镇贫困”问题突出。图1为巴西略图。图2为2004~2022年巴西农业劳动力和农业产值统计图。
      (1)内河水运在巴西国内货物运输中占比较低,简述其原因。(4分)
      (2)从竞争力角度,简析巴西工业比重下降的原因。(4分)
      (3)分析巴西农业发展促进城镇化水平上升的原因。(6分)
      18.阅读图文材料,完成下列要求。(18分)
      “海洋牧场”是指在一定海域内,采用规模化渔业设施和系统化管理体制,利用自然的海洋生态环境,将人工放流的经济海洋生物聚集起来,像在陆地放牧牛羊一样,对鱼、虾、贝、藻等海洋资源进行有计划和有目的的海上放养。近年来,我国沿海各省市努力创建国家级海洋牧场示范区项目。当前,海洋牧场日益与海洋生态修复、海上新能源开发、海洋生态旅游、海洋科教文化等融合,形成了“渔业+”“生态+”“新能源+”等多元化的海洋牧场发展模式。下表为“渔业+”模式案例。
      “渔业+”模式案例
      (1)指出表中“渔业+”模式中不同海域放养相似的渔业产品的影响因素。(6分)
      (2)推测“新能源+”海洋牧场发展模式的具体内容。(6分)
      (3)分析当前多元化的海洋牧场发展模式对国家安全的影响。(6分)
      19.阅读图文材料,完成下列要求。(20分)
      威海湾位于山东半岛北部,在赵北咀和北山咀两岬角(岬角是指向海突出的夹角状的陆地)之间(下图)。威海湾水深6~9米,泥沙淤积量少,航道可常年通行。注入威海湾的河流有5条,都是间歇性小河。刘公岛位于威海湾湾口,岛上峰峦起伏,素有“东隅屏藩”和“不沉的战舰”之称。
      (1)从泥沙来源角度,简析威海湾泥沙淤积量总体较少的原因。(6分)
      (2)威海湾附近为典型“海湾—岬角”海岸(侵蚀海岸的一种),试从岩性角度分析该地岬与湾的各自形成原因。(6分)
      (3)威海湾内海水存在季节性上升流现象。(2分)推测夏季湾内上升流主要出现位置,并简述其形成过程。(6分)国家
      科威特
      新西兰
      美国
      爱尔兰
      德国
      中国
      世界平均
      单产(吨/公顷)
      51.9
      50.8
      49.1
      45.6
      43.8
      16.3
      20.7
      地点
      大连
      威海
      烟台
      发展模式
      增殖型海洋牧场式、渔旅融合模式
      绿色发展模式、综合立体型养殖模式、
      渔旅融合模式
      “陆海接力”兼容模式、“大渔带小渔”共享模式、渔旅融合模式
      发展举措
      优化用海管理,规范用海秩序;做大做强蓝色核心产业链;加强科技赋能。
      以人工鱼礁建设;推进绿色示范工程、创新引领工程、装备智慧护航工程、品牌唱响工程。
      陆基工厂化循环水和深水网箱融合养殖相结合;将海洋牧场建设与精准扶贫、渔民转产转业有机结合。
      产品
      大连海参、鲍鱼、生蚝等
      海带、牡蛎、海参、鲍鱼等
      海参、海螺、龙须菜等

      相关试卷

      2025年高考第二次模拟考试卷:地理(甘肃卷)(考试版):

      这是一份2025年高考第二次模拟考试卷:地理(甘肃卷)(考试版),共6页。

      2025年高考第二次模拟考试卷:地理(甘肃卷)(解析版):

      这是一份2025年高考第二次模拟考试卷:地理(甘肃卷)(解析版),共11页。

      2025年高考第三次模拟考试卷:地理(甘肃)(考试版):

      这是一份2025年高考第三次模拟考试卷:地理(甘肃)(考试版),共6页。试卷主要包含了罗切斯特小镇主要问题表现在,罗切斯特小镇当前发展的重点应是,下列关于该河流的说法,正确的是等内容,欢迎下载使用。

      资料下载及使用帮助
      版权申诉
      • 1.电子资料成功下载后不支持退换,如发现资料有内容错误问题请联系客服,如若属实,我们会补偿您的损失
      • 2.压缩包下载后请先用软件解压,再使用对应软件打开;软件版本较低时请及时更新
      • 3.资料下载成功后可在60天以内免费重复下载
      版权申诉
      若您为此资料的原创作者,认为该资料内容侵犯了您的知识产权,请扫码添加我们的相关工作人员,我们尽可能的保护您的合法权益。
      入驻教习网,可获得资源免费推广曝光,还可获得多重现金奖励,申请 精品资源制作, 工作室入驻。
      版权申诉二维码
      欢迎来到教习网
      • 900万优选资源,让备课更轻松
      • 600万优选试题,支持自由组卷
      • 高质量可编辑,日均更新2000+
      • 百万教师选择,专业更值得信赖
      微信扫码注册
      手机号注册
      手机号码

      手机号格式错误

      手机验证码 获取验证码 获取验证码

      手机验证码已经成功发送,5分钟内有效

      设置密码

      6-20个字符,数字、字母或符号

      注册即视为同意教习网「注册协议」「隐私条款」
      QQ注册
      手机号注册
      微信注册

      注册成功

      返回
      顶部
      学业水平 高考一轮 高考二轮 高考真题 精选专题 初中月考 教师福利
      添加客服微信 获取1对1服务
      微信扫描添加客服
      Baidu
      map