所属成套资源:2025年高考第二次模拟考试卷(河北卷)
2025年高考第二次模拟考试卷:地理(河北卷)(考试版)
展开
这是一份2025年高考第二次模拟考试卷:地理(河北卷)(考试版),共7页。试卷主要包含了该地土壤含水率的季节变化说明等内容,欢迎下载使用。
(考试时间:75分钟 试卷满分:100分)
注意事项:
1.答卷前,考生务必将自己的姓名、准考证号等填写在答题卡和试卷指定位置上。
2.回答选择题时,选出每小题答案后,用铅笔把答题卡上对应题目的答案标号涂黑。如需改动,用橡皮擦干净后,再选涂其他答案标号。回答非选择题时,将答案写在答题卡上。写在本试卷上无效。
3.考试结束后,将本试卷和答题卡一并交回。
第Ⅰ卷(选择题)
一、选择题:本题共16小题,每小题3分,共48分。在每小题给出的四个选项中,只有一项是符合题目要求的。
方言岛,指历史上操相同或相近方言的一部分移民迁入操另一种方言的人的居住地区,其所带入的方言在当地方言的包围下如同大海上的岛屿。方言岛的形成条件与过程极其精细,其保持条件较为苛刻。伴随着时间推移,达些曾经在特定环境下维持的小岛逐个瓦解,出现了普遍的消亡现象。据此完成下面小题。
1.最有利于方言岛形成与保持的地理环境是( )
A.植被稀疏B.土壤肥沃C.高山环绕D.河网密布
2.导致方言岛普遍消亡的主要原因有( )
①交通设施完善②经济交流增加③人口迁徙频繁④自然环境变化
A.①②③B.①②④C.①③④D.②③④
西安(34°17'N,108°55'E)是连通我国东、西部的重要物流节点。2024年3月26日,我国首趟快递电商多联快车(干线铁路运输+两端集装箱配送)班列从西安出发,38小时后抵达乌鲁木齐(43°47'N,87°37'E),较传统公路运输方式用时缩短约5个小时。据此完成下面小题。
3.西安成为我国东、西部之间重要物流节点,主要缘于( )
A.先进的科学技术B.雄厚的经济基础
C.优越的地理位置D.庞大的人口数量
4.西安至乌鲁木齐快递电商多联快车班列的突出优势是( )
A.降本增效B.转运方便C.机动灵活D.服务优质
5.该趟班列首发当日,乌鲁木齐比西安( )
A.日出时刻早B.正午太阳高度大C.白昼时间长D.日落方位略偏南
石墨烯是一种由碳原子组成的纳米材料,能广泛应用于生产生活,被认为是一种未来革命性的材料。近年来,京津冀地区成立石墨烯产业发展联盟(如下图所示),统筹三地资源,推动“产学研"协调发展。我国亦将石墨烯列入《战略性新兴产业重点产品和服务指导目录》。完成下面小题。
6.京津冀地区发展成为我国石墨烯产业智力核心的优势区位条件有( )
①销售市场广阔②加工成本低③科技水平发达④国家政策倾斜
A.①②B.②③C.②④D.③④
7.京津冀石墨烯产业发展联盟的成立,大力促进该产业的( )
A.市场拓展B.产量提高
C.技术创新D.空间集聚
8.作为传统工业大省的河北,与京津加强石墨烯产业合作的主要目的是( )
A.加速产业结构转型升级B.推动新型城市化进程
C.拓展劳动力就业途径D.加强区域内外联系
我国某地南部山区生态环境脆弱,降雨是当地土壤水分的主要来源。土壤水分是限制当地植物生长发育的关键因素。其动态变化不同程度地影响着植被的组成、结构、形态和生理特征。下图示意该地区某年三种不同植被类型土壤含水率和降雨量的变化。据此完成下面小题。
9.该年8月土壤含水率最低的主要原因是( )
①降水最少 ②风力强劲 ③植物需水量大 ④蒸发蒸腾较强
A.①②B.②③C.③④D.①④
10.该地土壤含水率的季节变化说明( )
A.混交林生长需水量最小B.山杏林涵养水源功能最强
C.沙棘林的生态效益最好D.10月份三种植被最为茂盛
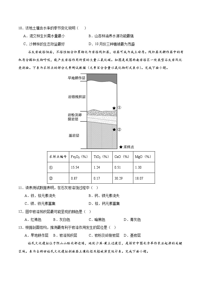
石灰岩被溶蚀后,不溶性组分积累转化为岩溶残积层,该层可成为成土母质。残积层及耕作层中的有机质分解和生物呼吸,能产生岩溶作用所需的大量二氧化碳。如图是我国西南岩溶区一处类型石灰岩风化壳剖面。下表为采样点的部分元素测试教据(元素百分含量以氧化物形式表示)。完成下面小题。
11.读表测试数据表明,在石灰岩溶蚀过程中( )
A.铁、钛元素流失B.钙、镁元素流失
C.镁、铁元素富集D.钛、钙元素富集
12.图中岩溶残积层最可能呈现的颜色是( )
A.红褐色B.灰白色C.暗黑色D.青灰色
13.根据剖面结构,推测最有利于岩溶作用发生的层位是( )
A.旱地耕作层B.岩溶残积层C.岩粉及碎裂岩层D.基岩层
裕民文化遗址位于阴山山脉北部边缘,地处沙漠-黄土过渡区,是探索中国北方旱作农业起源的关键区域。表为全新世裕民文化遗址剖面层土壤粒径及植被演变统计表。完成下面小题。
14.裕民文化遗址地区沉积物主要来源为( )
A.流水沉积B.风力沉积C.冰川堆积D.海浪堆积
15.早全新世至中全新世期间,该地区附近沙漠( )
A.扩张,南界南移B.扩张,南界北移
C.收缩,南界南移D.收缩,南界北移
16.该地旱作农业起源与传播最适宜的时期是( )
A.早全新世B.中全新世C.晚全新世中期D.晚全新世晚期
第Ⅱ卷(非选择题)
二、综合题:本题共3小题,共52分。
17.阅读图文材料,完成下列要求。(16分)
禾木是新疆阿尔泰山区的一个小村庄,每年雪季从10月持续至次年4月,最大积雪深度在80至140厘米之间,森林、白雪、木屋组成优美画卷。据统计,禾木的降雪量和新增积雪的平均比值为1.4厘米/毫米,是全国平均比值的2倍。雪的颗粒特征与雪粒形成速度和水气条件有关。禾木雪的颗粒体积小,质量小,质地细腻柔软,轻盈疏松,被称为“中国粉雪制造商”。观测发现,与草地植被地区相比,森林积雪量更少、积雪消融时间更晚。下图示意禾木地理位置与冬季景观图。
(1)推测禾木水汽的主要来源于哪个大洋,并说明判断理由。(6分)
(2)简述禾木多为粉雪的原因。(4分)
(3)分析森林植被地区积雪消融时间更晚的原因。(6分)
18.阅读图文材料,完成下列要求。(18分)
城市群是区域工业化和城镇化发展到高级阶段的产物,区域内人口、技术及资金等要素高度聚集,成为新型城镇化空间主体。随着长三角地区交通基础设施建设完善、地区一体化政策效应、产业扩张和转移、信息技术变革等因素对城市空间、功能产生深远影响,各等级城市的服务范围、服务功能都在发生显著变化,由此形成的城市网络体系内部经济联系更为紧密、空间组织更加紧凑。下图为1992—2019年长三角地区城市经济网络演化图。
注:要素联系包括交通条件变化,产业转移升级、人才资金流动、信息技术发展等。
(1)简述长三角城市群能成为世界级城市群的优势条件。(6分)
(2)说明长三角城市群网络演化的动力。(6分)
(3)分析长三角地区城市经济网络演化各阶段对城市服务范围、服务功能的影响。(6分)
19.阅读图文材料,完成下列要求。(18分)
威海湾位于山东半岛北部,在赵北咀和北山咀两岬角(岬角是指向海突出的夹角状的陆地)之间(下图)。威海湾水深6~9米,泥沙淤积量少,航道可常年通行。注入威海湾的河流有5条,都是间歇性小河。刘公岛位于威海湾湾口,岛上峰峦起伏,素有“东隅屏藩”和“不沉的战舰”之称。
(1)从泥沙来源角度,简析威海湾泥沙淤积量总体较少的原因。(6分)
(2)威海湾附近为典型“海湾—岬角”海岸(侵蚀海岸的一种),试从岩性角度分析该地岬与湾的各自形成原因。(6分)
(3)威海湾内海水存在季节性上升流现象。推测夏季湾内上升流主要出现位置,并简述其形成过程。(6分)
采样点编号
Fe2O3(%)
TiO2(%)
CaO(%)
MgO(%)
①
15.54
1.24
0.51
1.30
②
0.87
0.17
30.29
18.07
时期
沉积物粒径
植被覆盖度
早全新世
减小
较低
中全新世
减小
增加
晚全新世
增大
减少
相关试卷
这是一份2025年高考第二次模拟考试卷:地理(河北卷)(解析版),共11页。试卷主要包含了该地土壤含水率的季节变化说明等内容,欢迎下载使用。
这是一份高考地理(河北卷)--2025年高考地理第二次模拟考试(考试卷+答题卷+解析+答案),文件包含地理河北卷全解全析docx、地理河北卷考试版docx、地理河北卷考试版A3docx、地理河北卷参考答案docx、地理河北卷答题卡pdf等5份试卷配套教学资源,其中试卷共25页, 欢迎下载使用。
这是一份2023年高考第二次模拟考试卷:地理(河北A卷)(全解全析),共7页。试卷主要包含了B 2,D 5,本题考查太阳视运动相关知识点,C 8,D 10等内容,欢迎下载使用。
相关试卷 更多
- 1.电子资料成功下载后不支持退换,如发现资料有内容错误问题请联系客服,如若属实,我们会补偿您的损失
- 2.压缩包下载后请先用软件解压,再使用对应软件打开;软件版本较低时请及时更新
- 3.资料下载成功后可在60天以内免费重复下载
免费领取教师福利

