搜索
      上传资料 赚现金

      [精] 2025年高考押题预测卷:化学(北京卷01)(考试版)

      • 1.79 MB
      • 2025-05-13 15:29:31
      • 89
      • 2
      • 为梦奔跑
      加入资料篮
      立即下载
      2025年高考押题预测卷:化学(北京卷01)(考试版)第1页
      1/10
      2025年高考押题预测卷:化学(北京卷01)(考试版)第2页
      2/10
      2025年高考押题预测卷:化学(北京卷01)(考试版)第3页
      3/10
      还剩7页未读, 继续阅读

      2025年高考押题预测卷:化学(北京卷01)(考试版)

      展开

      这是一份2025年高考押题预测卷:化学(北京卷01)(考试版),共10页。试卷主要包含了下列方程式与所给事实相符的是,物质结构决定性质等内容,欢迎下载使用。
      (考试时间:90分钟 试卷满分:100分)
      注意事项:
      1.答卷前,考生务必将自己的姓名、准考证号等填写在答题卡和试卷指定位置上。
      2.回答选择题时,选出每小题答案后,用铅笔把答题卡上对应题目的答案标号涂黑。如需改动,用橡皮擦干净后,再选涂其他答案标号。回答非选择题时,将答案写在答题卡上。写在本试卷上无效。
      3.考试结束后,将本试卷和答题卡一并交回。
      可能用到的相对原子质量:H-1 C-12 N-14 O-16 S-32 Cl-35.5 Cu-64
      第Ⅰ卷(选择题 共42分)
      一、选择题:本题共14小题,每小题3分,共42分。每小题只有一个选项符合题目要求。
      1.化学学科在创新中不断前进,下列说法错误的是
      A.伏打研制了第一个化学电源,该装置实现了电能到化学能的转化
      B.鲍林提出的杂化轨道解释了甲烷的正四面体结构
      C.侯德榜改进了索尔维制碱法,侯氏制碱法经济环保
      D.神舟十九号载人飞船使用了国产耐烧蚀树脂,该树脂为高分子材料
      2.下列说法正确的是
      A.图1为CH4分子的球棍模型
      B.图2为氮原子的电子轨道表示式
      C.图3为铍原子最外层的电子云图
      D.图4为H原子的电子云图,由图可见H原子核外靠近核运动的电子多
      3.化学知识无处不在,下列劳动场景涉及氧化还原反应的是
      A.用温热的纯碱溶液清洗油污B.厨师用小苏打制作面点
      C.白醋除去水垢中D.钢铁工人用铁矿石炼铁
      4.下列方程式与所给事实相符的是
      A.石灰乳浊液[]与溶液反应:
      B.室温下用稀溶解铜:
      C.溶液中通入少量:
      D.溶液中加入过量浓氨水:
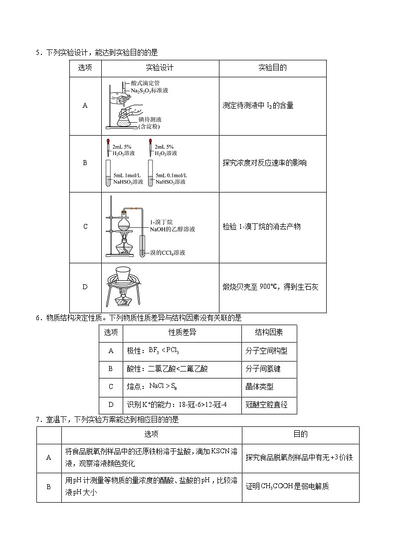
      5.下列实验设计,能达到实验目的的是
      6.物质结构决定性质。下列物质性质差异与结构因素没有关联的是
      7.室温下,下列实验方案能达到相应目的的是
      8.某团队合成了一种铁掺杂二氧化钛的新型催化剂,用于转化为单质S,提出的催化历程示意图如下。是阿伏加德罗常数的值。下列说法正确的是
      A.使转化成,恢复催化剂活性
      B.过程①和④均发生了非极性键的断裂
      C.过程②和③均发生了氧化还原反应
      D.理论上,每转化,转移的电子数目为
      9.化合物M是一种新型抗生素关键中间体的类似物,其合成路线如下(略去部分试剂和反应条件)。已知化合物K虚线圈内所有原子共平面。下列说法错误的是
      A.Q的化学名称为2-甲基-1-丙醇B.在酸性条件下,M可水解生成CO2
      C.K中氮原子的杂化方式为sp2D.形成M时,氮原子与L中碳原子a成键
      10.环状碳酸酯广泛用于极性非质子溶剂、电池的电解质等,离子液体研究团队近期报道了一种环氧乙烷衍生物与二氧化碳催化合成环状碳酸酯的反应历程如图所示。已知:R表示烃基。下列说法不正确的是
      A.反应前后性质不发生变化
      B.反应过程键2比1更易断裂,这与R有关
      C.的酸性:
      D.总反应原子利用率可达100%
      11.一种新型短路膜电池分离装置如下图所示。下列说法中,不正确的是
      A.负极反应为:
      B.正极反应消耗(已转化为标准状况),理论上需要转移电子
      C.该装置用于空气中的捕获,最终由出口B流出
      D.短路膜和常见的离子交换膜不同,它既能传递离子,还可以传递电子
      12.一种以废旧电池正极材料(主要成分为,其中为+3价,还含少量铝箔、炭黑和有机黏合剂为原料制备的流程如下:
      下列说法错误的是
      A.灼烧后的固体产物中,和均为+3价
      B.酸浸中的作用为氧化剂
      C.“沉锰”过程中,溶液先变为紫红色,原因为
      D.合成过程中,有和放出
      13.中国科学家首次用改性铜基催化剂,将草酸二甲酯加氢制乙二醇的反应条件从高压降至常压。草酸二甲酯加氢的主要反应有:
      反应Ⅰ:
      反应Ⅱ:
      反应Ⅲ:
      其他条件相同时,相同时间内温度对产物选择性的影响结果如图。
      (已知:ⅰ.物质B的选择性(生成B所用的草酸二甲酯)/n(转化的草酸二甲酯)×100%;ⅱ.450~500K,反应Ⅲ的平衡常数远大于反应Ⅰ和反应Ⅱ的平衡常数)
      下列说法不正确的是
      A.制乙二醇适宜的温度范围是470~480K
      B.减压可提高乙二醇的平衡产率
      C.实验条件下反应Ⅲ的活化能最高,升温更有利于反应Ⅲ
      D.铜基催化剂用改性后反应速率增大,可以降低反应所需的压强
      14.小组同学查阅资料发现,与可发生反应,生成无色的配合物。于是设计以下实验进行了证实。
      下列说法正确的是
      A.实验a与实验b中的的作用相同
      B.实验a与实验b中的的溶解度相同
      C.实验c与实验d做对比可进一步证实资料内容
      D.实验c的试管中存在平衡移动,而实验d试管中没有
      第II卷(非选择题 共58分)
      二、非选择题:共5题,共58分。
      15.(10分)铜及其化合物在生产生活中有重要作用。
      (1)基态Cu原子的价层电子排布式是 ,Cu+与Cu2+相比较,离子半径较大的是 。
      (2)实验室用含有绿矾杂质的硫酸铜粗产品(含绿矾及不溶性杂质)制备纯净的胆矾,设计的实验步骤如下图所示。
      ①已知溶液中A中加入H2O2,发生反应的离子方程式为 。
      ②溶液B中加入NaOH溶液调到pH=4的目的是 。
      ③操作Ⅰ是 ,操作Ⅱ是 。
      (3)铜的一种化合物的晶胞如图所示,请回答下列问题:
      ①其化学式为 。
      ②该晶胞边长为b nm,阿伏加德罗常数为NA,则该晶体的密度为 g·cm-3。
      16.(14分)资源化利用是解决资源和能源短缺、减少碳排放的一种途径。
      I.制甲醇,过程如下:
      i.催化剂活化:(无活性)(有活性)
      ii.与在活化后的催化剂表面可逆的发生反应①,其反应历程如图。同时伴随反应②: 。
      (1)反应①每生成1放热49.3,写出其热化学方程式: 。
      (2)与混合气体以不同的流速通过反应器,气体流速与转化率、选择性的关系如图。
      已知:选择性(生成所用的)(转化的)。
      流速加快可减少产物中的积累,减少反应 (用化学方程式表示)的发生,从而减少催化剂的失活,提高甲醇选择性。
      (3)对于以上制甲醇的过程,以下描述正确的是 (填序号)。
      A.反应中经历了、键的形成和断裂
      B.加压可以提高的平衡转化率
      C.升高温度可以提高甲醇在平衡时的选择性
      II.一种以甲醇和二氧化碳为原料,利用()和纳米片()作催化电极,电化学法制备甲酸(甲酸盐)的工作原理如图所示。
      (4)①阴极表面发生的电极反应式为 。
      ②若有1通过质子交换膜,则理论上生成的和共 。
      (5)电解部分甲醇后,将阴阳极的电解液混合,加入过量氢氧化钠后蒸干溶液,再向所得固体中加入过量稀硫酸,溶解后得200溶液。取20溶液,加入溶液,充分反应后,再加入过量溶液和5滴淀粉溶液,用溶液滴定至终点,消耗溶液体积为。
      已知:;。
      ①滴定终点的现象为 。
      ②假设电流效率为100%,则电解池装置中通过的电子的物质的量为 。
      17.(10分)某研究小组以甲苯为起始原料,按下列路线合成某利尿药物。
      已知:
      (代表烃基或原子)
      (1)A为苯的同系物,的化学方程式为 。
      (2)的反应试剂及条件为 。
      (3)的反应类型为 。
      (4)下列说法正确的是 。
      的一氯代物共有3种
      在一定条件下可以生成高分子化合物
      的核磁共振氢谱共有6个峰
      (5)两步反应的设计目的是 。
      (6)已知的转化过程分两步,转化关系如图所示。
      请写出和P的结构简式: 、 。
      18.(10分)热电厂用碱式硫酸铝[Al2(SO4)3•Al2O3]吸收烟气中低浓度的二氧化硫。具体过程如下:
      (1)碱式硫酸铝溶液的制备
      往Al2(SO4)3溶液中加入一定量CaO粉末和蒸馏水,可生成碱式硫酸铝(络合物,易溶于水),同时析出生石膏沉淀[CaSO4·2H2O],反应的化学方程式为 。
      (2)SO2的吸收与解吸。吸收液中碱式硫酸铝活性组分Al2O3对SO2具有强大亲和力,化学反应为:Al2(SO4)3·Al2O3(aq)+3SO2(g)Al2(SO4)3·Al2(SO3)3(aq) △H<0。工业流程如下图所示:
      ① 高温烟气可使脱硫液温度升高,不利于SO2的吸收。生产中常控制脱硫液在恒温40~60C,试分析原因 。
      ② 研究发现,I中含碱式硫酸铝的溶液与SO2结合的方式有2种:其一是与溶液中的水结合。其二是与碱式硫酸铝中的活性Al2O3结合,通过酸度计测定不同参数的吸收液的pH变化,结果如下图所示:
      据此判断初始阶段,SO2的结合方式是 。
      比较x、y、z的大小顺序 。
      ③ III中得到再生的碱式硫酸铝溶液,其n(Al2O3):n[Al2(SO4)3]比值相对I中有所下降,请用化学方程式加以解释: 。
      19.(14分)某小组同学探究铜和浓硝酸的反应,进行如下实验:
      实验1:分别取3mL浓硝酸与不同质量的铜粉充分反应,铜粉完全溶解,溶液颜色如表:
      (1)写出铜和浓硝酸反应的离子反应方程式: 。
      (2)小组同学认为溶液呈绿色的可能原因是:
      猜想1:硝酸铜浓度较高,溶液呈绿色;
      猜想2:NO2溶解在硝酸铜溶液中,溶液呈绿色。
      依据实验1中的现象,判断猜想1不合理,理由是 。
      (3)取⑤中溶液, (填操作和现象),证实猜想2成立。
      (4)小组同学进行如下实验也证实了猜想2成立。
      实验2:向①中溶液以相同流速分别通入N2和空气,观察现象。
      结合上述实验现象,下列推测合理的是 (填字母序号)。
      a.①中溶液通入N2时,N2被缓慢氧化为NO2
      b.①中溶液里某还原性微粒与绿色有关,通入空气时较快被氧化
      c.空气中的CO2溶于水显酸性,促进了溶液变蓝色
      d.加热溶液①后,可能观察到溶液变蓝的现象
      (5)小组同学继续探究实验2中现象的差异,并查阅文献知:
      i.“可溶性铜盐中溶解亚硝酸(HNO2)”可能是实验①中溶液显绿色的主要原因
      ii.NO2在溶液中存在:
      反应1:2NO2+H2O=HNO3+HNO2(慢)
      反应2:2HNO2=NO2+NO+H2O(快)
      解释实验2中“通入氮气变蓝慢,通入空气变蓝快”的原因 。
      (6)小组同学为确认亚硝酸(HNO2)参与了形成绿色溶液的过程,继续进行实验。
      实验3:取3份等体积的①中绿色溶液,分别加入不同物质,观察现象。
      ①实验中加入的固体物质可能是 (写出一种,填化学式)。
      ②加入H2O2后溶液迅速变蓝,原因是的H2O2可能参与了下列反应(用化学方程式表示):H2O2+2NO2=2HNO3, , 。选项
      实验设计
      实验目的
      A
      测定待测液中I2的含量
      B
      探究浓度对反应速率的影响
      C
      检验1-溴丁烷的消去产物
      D
      煅烧贝壳至900℃,得到生石灰
      选项
      性质差异
      结构因素
      A
      极性:
      分子空间构型
      B
      酸性:二氯乙酸12-冠-4
      冠醚空腔直径
      选项
      目的
      A
      将食品脱氧剂样品中的还原铁粉溶于盐酸,滴加溶液,观察溶液颜色变化
      探究食品脱氧剂样品中有无价铁
      B
      用计测量等物质的量浓度的醋酸、盐酸的,比较溶液大小
      证明是弱电解质
      C
      向浓中插入红热的炭,观察生成气体的颜色
      证明炭可与浓反应生成
      D
      向淀粉溶液中加适量溶液,加热,冷却后加溶液至碱性,再加少量碘水,观察溶液颜色变化
      探究淀粉溶液在稀硫酸和加热条件下是否水解
      编号





      铜粉质量/g
      0.1
      0.2
      0.3
      0.4
      0.5
      溶液颜色
      绿色
      草绿色
      蓝绿色偏绿
      蓝绿色偏蓝
      蓝色
      通入气体
      氮气
      空气
      现象
      液面上方出现明显的红棕色气体,25min后溶液变为蓝色
      液面上方出现明显的红棕色气体,5min后溶液变为蓝色
      加入物质
      ______固体
      3滴30%H2O2溶液
      3滴水
      现象
      溶液绿色变深
      溶液迅速变为蓝色
      溶液颜色几乎不变

      相关试卷

      2025年高考押题预测卷:化学(北京卷01)(考试版):

      这是一份2025年高考押题预测卷:化学(北京卷01)(考试版),共10页。试卷主要包含了下列方程式与所给事实相符的是,物质结构决定性质等内容,欢迎下载使用。

      2025年高考押题预测卷:化学(北京卷01)(解析版):

      这是一份2025年高考押题预测卷:化学(北京卷01)(解析版),共21页。试卷主要包含了下列方程式与所给事实相符的是,物质结构决定性质等内容,欢迎下载使用。

      2025年高考押题预测卷:化学(全国卷01)(考试版):

      这是一份2025年高考押题预测卷:化学(全国卷01)(考试版),共8页。试卷主要包含了下列相关离子方程式表示正确的是等内容,欢迎下载使用。

      资料下载及使用帮助
      版权申诉
      • 1.电子资料成功下载后不支持退换,如发现资料有内容错误问题请联系客服,如若属实,我们会补偿您的损失
      • 2.压缩包下载后请先用软件解压,再使用对应软件打开;软件版本较低时请及时更新
      • 3.资料下载成功后可在60天以内免费重复下载
      版权申诉
      若您为此资料的原创作者,认为该资料内容侵犯了您的知识产权,请扫码添加我们的相关工作人员,我们尽可能的保护您的合法权益。
      入驻教习网,可获得资源免费推广曝光,还可获得多重现金奖励,申请 精品资源制作, 工作室入驻。
      版权申诉二维码
      欢迎来到教习网
      • 900万优选资源,让备课更轻松
      • 600万优选试题,支持自由组卷
      • 高质量可编辑,日均更新2000+
      • 百万教师选择,专业更值得信赖
      微信扫码注册
      手机号注册
      手机号码

      手机号格式错误

      手机验证码 获取验证码 获取验证码

      手机验证码已经成功发送,5分钟内有效

      设置密码

      6-20个字符,数字、字母或符号

      注册即视为同意教习网「注册协议」「隐私条款」
      QQ注册
      手机号注册
      微信注册

      注册成功

      返回
      顶部
      学业水平 高考一轮 高考二轮 高考真题 精选专题 初中月考 教师福利
      添加客服微信 获取1对1服务
      微信扫描添加客服
      Baidu
      map