





所属成套资源:备考2025年中考数学答题技巧汇编(通用版)
- 备考2025年中考数学答题技巧汇编(通用版)专题01代数计算问题(实数、整式、分式、二次根式)练习(原卷版+解析版)试卷0 次下载
- 备考2025年中考数学答题技巧汇编(通用版)专题03方程(组)与不等式(组)的应用练习(原卷版+解析版)试卷0 次下载
- 备考2025年中考数学答题技巧汇编(通用版)专题04函数的图象与性质解答题模型构建(3大函数5大模型)练习(原卷版+解析版)试卷0 次下载
- 备考2025年中考数学答题技巧汇编(通用版)专题05函数的实际应用解答题综合应用(3大函数)练习(原卷版+解析版)试卷0 次下载
- 备考2025年中考数学答题技巧汇编(通用版)专题06全等、等腰及相似有关解答题的模型构建(6大类型)练习(原卷版+解析版)试卷0 次下载
备考2025年中考数学答题技巧汇编(通用版)专题02解方程(组)与不等式(组)练习(原卷版+解析版)
展开 这是一份备考2025年中考数学答题技巧汇编(通用版)专题02解方程(组)与不等式(组)练习(原卷版+解析版),文件包含备考2025年中考数学答题技巧汇编通用版专题02解方程组与不等式组教师版docx、备考2025年中考数学答题技巧汇编通用版专题02解方程组与不等式组学生版docx等2份试卷配套教学资源,其中试卷共56页, 欢迎下载使用。
1.一元一次方程的解法及注意事项
(1)一元一次方程的求解步骤
去分母:在方程两边都乘以各分母的最小公倍数
去括号:先去小括号,再去中括号,最后去大括号
移项:把含有未知数的项都移到方程的一边,其他项都移到方程的另一边
合并同类项:把方程化成的形式
系数化成1:在方程两边都除以未知数的系数,得到方程的解.
解方程时移项容易忘记改变符号而出错,要注意解方程的依据是等式的性质,在等式两边同时加上或减去一个代数式时,等式仍然成立,这也是“移项”的依据.移项本质上就是在方程两边同时减去这一项,此时该项在方程一边是0,而另一边是它改变符号后的项,所以移项必须变号.
2.二元一次方程组的解法及注意事项
(1)代入消元法:将方程组中一个方程的一个未知数用含另一个未知数的代数式表示出来,再代入另一个方程中,从而消去一个未知数,化为一元一次方程
适用类型:(1)方程组中有一个未知数的系数是1或-1;(2)一个方程的 常数项为0
(2)加减消元法:将方程组中两个方程通过适当变形后再相加(或相减),消去其中一个未知数,化为一元一次方程
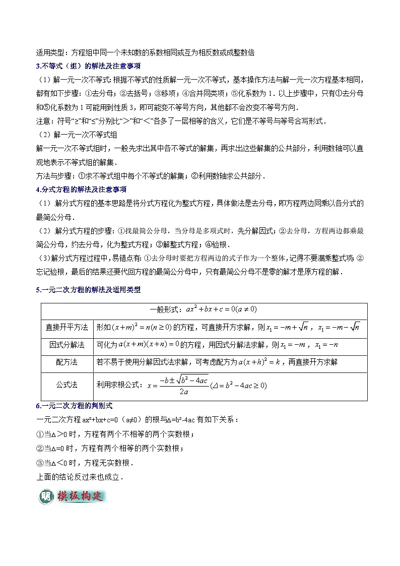
适用类型:方程组中同一个未知数的系数相同或互为相反数或成整数倍
3.不等式(组)的解法及注意事项
(1)解一元一次不等式:根据不等式的性质解一元一次不等式,基本操作方法与解一元一次方程基本相同,都有如下步骤:①去分母;②去括号;③移项;④合并同类项;⑤化系数为1.以上步骤中,只有①去分母和⑤化系数为1可能用到性质3,即可能变不等号方向,其他都不会改变不等号方向.
注意:符号“≥”和“≤”分别比“>”和“<”各多了一层相等的含义,它们是不等号与等号合写形式.
(2)解一元一次不等式组
解一元一次不等式组时,一般先求出其中各不等式的解集,再求出这些解集的公共部分,利用数轴可以直观地表示不等式组的解集.
方法与步骤:①求不等式组中每个不等式的解集;②利用数轴求公共部分.
4.分式方程的解法及注意事项
(1).解分式方程的基本思路是将分式方程化为整式方程,具体做法是去分母,即方程两边同乘以各分式的最简公分母.
(2).解分式方程的步骤:①找最简公分母,当分母是多项式时,先分解因式;②去分母,方程两边都乘最简公分母,约去分母,化为整式方程;③解整式方程;④验根.
(3)解分式方程过程中,易错点有:①去分母时要把方程两边的式子作为一个整体,记得不要漏乘整式项;②忘记验根,最后的结果还要代回方程的最简公分母中,只有最简公分母不是零的解才是原方程的解.
5.一元二次方程的解法及适用类型
6.一元二次方程的判别式
一元二次方程ax²+bx+c=0(a≠0)的根与△=b²-4ac有如下关系:
①当△>0时,方程有两个不相等的两个实数根;
②当△=0时,方程有两个相等的两个实数根;
③当△<0时,方程无实数根.
上面的结论反过来也成立.
模型01 解一元一次方程
考|向|预|测
解一元一次方程一般位于解答题第1题,所给方程的未知数的系数一般为绝对值小
于10的有理数;解题过程中涉及的知识点有:去括号法则、乘法分配律、等式的性质、合并同类项法则等,分值在5分左右
答|题|技|巧
1.解一元一次方程的一般步骤: 去分母、去括号、移项、合并同类项、系数化为1,这仅是解一元一次方程的一般步骤,针对方程的特点,灵活应用,各种步骤都是为使方程逐渐向x=a形式转化.
2.解一元一次方程时先观察方程的形式和特点,若有分母一般先去分母;若既有分母又有括号,且括号外的项在乘括号内各项后能消去分母,就先去括号.
3.在解类似于“ax+bx=c”的方程时,将方程左边,按合并同类项的方法并为一项即(a+b)x=c.使方程逐渐转化为ax=b的最简形式体现化归思想.将ax=b系数化为1时,要准确计算,一弄清求x时,方程两边除以的是a还是b,尤其a为分数时;二要准确判断符号,a、b同号x为正,a、b异号x为负.
(2024•广西三模)用好错题本可以有效地积累解题策略,减少再错的可能.下面是刘凯同学错题本上的一道题,请仔细阅读并完成相应的任务:
2x3−4−3x6=5x+83
解:2×2x﹣(4﹣3x)=2(5x+8)…第一步
4x﹣4+3x=10x+16…第二步
4x+3x﹣10x=16﹣4…第三步
﹣3x=12…第四步
x=﹣4…第五步
填空:
①以上解题过程中,第一步是依据 进行变形的;第二步去括号时用到的运算律是 ;
②第 步开始出错,这一步错误的原因是 ;
③请从错误的一步开始,写出解方程的正确过程.
1.(2024•德化县模拟)解方程:x−12=2−x+25.
2.(2024•越秀区一模)解方程:3x−12−1=x.
3.(2024•拱墅区模拟)以下是圆圆解方程x+13−x−32=1的解答过程.
解:去分母,得2(x+1)﹣3(x﹣3)=1.
去括号,得2x+2﹣3x﹣6=1.
移项,合并同类项,得x=5.
圆圆的解答过程是否有错误?如果有错误,写出正确的解答过程.
4.(2024•西湖区校级模拟)某同学解方程−.的过程如下框:
请写出解答过程中最早出现错误的步骤序号,并写出正确的解答过程.
5.(2024•玉田县二模)两个数m,n,若满足m+n=1,则称m和n互为美好数.例如:0和1互为美好数.
(1)4的美好数是 ;
(2)若3x的美好数是﹣8,求x与﹣8的平均数.
模型02 解二元一次方程组
考|向|预|测
解二元一次的考查形式主要是直接求所给方程组的解;考查解题过程:求某一步的计算结果或寻找解题过程中的错误;通过新定义,给出计算原理,列方程组并求解。
答|题|技|巧
1.用代入法解二元一次方程组的一般步骤:①从方程组中选一个系数比较简单的方程,将这个方程组中的一个未知数用含另一个未知数的代数式表示出来.②将变形后的关系式代入另一个方程,消去一个未知数,得到一个一元一次方程.③解这个一元一次方程,求出x(或y)的值.④将求得的未知数的值代入变形后的关系式中,求出另一个未知数的值.⑤把求得的x、y的值用“{”联立起来,就是方程组的解.
2.用加减法解二元一次方程组的一般步骤:①方程组的两个方程中,如果同一个未知数的系数既不相等又不互为相反数,就用适当的数去乘方程的两边,使某一个未知数的系数相等或互为相反数.②把两个方程的两边分别相减或相加,消去一个未知数,得到一个一元一次方程.③解这个一元一次方程,求得未知数的值.④将求出的未知数的值代入原方程组的任意一个方程中,求出另一个未知数的值.⑤把所求得的两个未知数的值写在一起,就得到原方程组的解,用 x=ay=b的形式表示.
(2024•浙江)解方程组:2x−y=54x+3y=−10.
1.(2024•福建模拟)解方程组:3x+2y=105x−y=21.
2.(2024•天河区校级四模)解方程组3x−y=63x−5y=6.
3.(2024•山西模拟)(1)计算:3−8+|−5+2|×3−2+(−1)4;
(2)解方程组:x+2y=1①2x−y=7②.
4.(2024•青原区二模)解方程组2x−3y=13x+6y=−16,下面是两同学的解答过程:
小春:
解:将方程x+6y=﹣16变形为x=﹣6y﹣16,⋯.
小冬:
解:将方程2x﹣3y=13两边同乘2,得到4x﹣6y=26,再与另一个方程相加,得到5x=10,⋯.
(1)小春解法的依据是 ,运用的方法是 ;小冬解法的依据是 ,运用的方法是 .(填序号)
①等式的性质1;②等式的性质2;③加法的结合律;④代入消元法;⑤加减消元法.
(2)请选择你认为更简捷的解法,完成解答过程.
5.(2024•廊坊模拟)现定义某种运算“★”,对给定的两个有理数a、b有a★b=2a﹣b.
(1)求(﹣2)★(﹣4)的值;
(2)若|1−x2|★2=4,求x的值;
(3)若x★3y=﹣4,2x★y=2,则x★y= .
模型03 解不等式(组)
考|向|预|测
解一元一次不等式的主要考查方式有:
(1)直接解不等式(组),并进行解集表示或求特殊解:
(2)给出解题过程,寻找过程中的错误,并求正确的解集;
(3)通过新定义,给出计算原理,列不等式并求解。
答|题|技|巧
一元一次不等式组的解法:解一元一次不等式组时,一般先求出其中各不等式的解集,再求出这些解集的公共部分,利用数轴可以直观地表示不等式组的解集. 方法与步骤:①求不等式组中每个不等式的解集;②利用数轴求公共部分. 解集的规律:同大取大;同小取小;大小小大中间找;大大小小找不到.
(2024•宁夏)解不等式组2x−1<−91−x≥2+x3.
1.(2024•秦淮区校级模拟)解不等式组−3x≤9①x>−2②2(x+1)<x+3③.
请结合题意,完成本题的解答.
(1)解不等式①,得 .
(2)解不等式③,得 .
(3)把不等式①、②和③的解集在数轴上表示出来.
(4)从图中可以找出三个不等式解集的公共部分,得不等式组的解集 .
2.(2024•河北模拟)整式2(1−23a)的值为P.
(1)当a=2时,求P的值;
(2)若P的取值范围如图所示,求a的最小整数值.
3.(2024•渭源县模拟)解不等式5−2x<1−x2,并在数轴上表示解集.
4.(2024•桐乡市校级一模)以下是甲、乙两位同学解不等式x+22−1+2x3>1的过程:
你认为他们的解法是否正确?若不正确,请写出正确的解答过程.
5.(2024•湘阴县二模)解不等式组2x−1<−x+2x−12<1+2x3.
6.(2024•城中区校级一模)解不等式组:5x−2<3(x+1)2x−23≥x−1,并在数轴上表示解集.
模型04解分式方程
考|向|预|测
解分式方程的主要形式为求解的分式方程均可化为一元一次方程,所给分式方程一般含2~3项,其形式主要有:A=B、A+ B=m、A+B=C,其中A、B、C均为分式.
答|题|技|巧
1.解分式方程的步骤:①去分母;②求出整式方程的解;③检验;④得出结论.
2.解分式方程时,去分母后所得整式方程的解有可能使原方程中的分母为0,所以应如下检验: ①将整式方程的解代入最简公分母,如果最简公分母的值不为0,则整式方程的解是原分式方程的解. ②将整式方程的解代入最简公分母,如果最简公分母的值为0,则整式方程的解不是原分式方程的解. 所以解分式方程时,一定要检验.
(2024•西宁)解方程:xx−1=32x−2−1.
1.(2024•雁塔区校级模拟)解方程:x+1x−1−4x2−1=1.
2.(2024•兰州模拟)解方程:3x+1=x3(x+1)−1.
3.(2024•榆阳区一模)解方程:16x2−4+1=x+2x−2.
4.(2024•连州市二模)解方程:5x−72−x=2x−32−x−1.
5.(2024•中宁县一模)下面是小明同学解分式方程的过程,请认真阅读并完成相应的学习任务:
x−3x−2+2=12−x
解:方程两边同乘 ,
得x﹣3+2(x﹣2)=﹣1第一步
去括号,得x﹣3+2x﹣4=﹣1第二步
移项、合并同类项,得3x=6第三步
解得,x=2第四步
则原分式方程的解为x=2第五步
(1)第一步中横线处应填 ,这一步的目的是 ,依据是 .
(2)小明在反思上述解答过程时,发现缺少了一步,请将其补充完整.
模型05 解一元二次方程
考|向|预|测
对于解一元二次方程的考查主要是(1)直接求解一元二次方程;(2)考查解题过程:求某一步
的计算结果或寻找解题过程中的错误并求正确的解.
答|题|技|巧
1.用配方法解一元二次方程的步骤: ①把原方程化为ax2+bx+c=0(a≠0)的形式; ②方程两边同除以二次项系数,使二次项系数为1,并把常数项移到方程右边; ③方程两边同时加上一次项系数一半的平方; ④把左边配成一个完全平方式,右边化为一个常数; ⑤如果右边是非负数,就可以进一步通过直接开平方法来求出它的解,如果右边是一个负数,则判定此方程无实数解.
2.用公式法解一元二次方程的一般步骤为: ①把方程化成一般形式,进而确定a,b,c的值(注意符号); ②求出b2-4ac的值(若-4ac<0,方程无实数根); ③在b2-4ac≥0的前提下,把a、b、c的值代入公式进行计算求出方程的根. 注意:用公式法解一元二次方程的前提条件有两个:①a≠0;②b2-4ac≥0.
3.因式分解法解一元二次方程的一般步骤: ①移项,使方程的右边化为零;②将方程的左边分解为两个一次因式的乘积;③令每个因式分别为零,得到两个一元一次方程;④解这两个一元一次方程,它们的解就都是原方程的解.
(2024•青海)(1)解一元二次方程:x2﹣4x+3=0;
(2)若直角三角形的两边长分别是(1)中方程的根,求第三边的长.
1.(2025•泗洪县一模)解方程:
(1)2x2﹣8=0;
(2)x2+x﹣12=0.
2.(2025•大渡口区模拟)解下列方程
(1)(x+3)2﹣9=0;
(2)x2+2x﹣3=0.
3.(2024•大渡口区模拟)选择适当的方法解下列方程:
(1)(x﹣3)2=4;
(2)x2﹣5x+1=0.
4.(2024•顺城区一模)解方程:
(1)x2﹣4x+2=0(配方法);
(2)2x2﹣x﹣1=0(公式法).
5.(2024•景德镇二模)王明在学习了用配方法解一元二次方程后,解方程2x2﹣8x+3=0的过程如下:
解:移项,得2x2﹣8x=﹣3.第一步
二次项系数化为1,得x2﹣4x=﹣3.第二步
配方,得x2﹣4x+4=﹣3+4.第三步
因此(x﹣2)2=1.第四步
由此得x﹣2=1或x﹣2=﹣1.第五步
解得x1=3,x2=1.第六步
(1)王明的解题过程从第 步开始出现了错误;
(2)请利用配方法正确地解方程2x2﹣8x+3=0.
模型06 判别式及根与系数的关系
考|向|预|测
常用根与系数的关系解决以下问题: ①不解方程,判断两个数是不是一元二次方程的两个根.②已知方程及方程的一个根,求另一个根及未知数.③不解方程求关于根的式子的值,如求.④判断两根的符号.⑤求作新方程.⑥由给出的两根满足的条件,确定字母的取值.这类问题比较综合,解题时除了利用根与系数的关系,同时还要考虑a≠0,△≥0这两个前提条件.
答|题|技|巧
对于一元二次方程的判别式及根与系数的考查主要是
(1)含参数的方程,判断方程根的情况时,可能需要配方判断判别式的取值范围;
(2)求参数的取值范围时,需根据根的情况,列关于参数的一元一次不等式:
(3)当二次项系数含参数时,题干中常有“关于x的方程”和“关于的一元二次方程”两种说法,可能涉及分类讨论;
(4)解答题除判断方程根的情况、求参数的值或取值范围外,还会结合解一元二次方程、一元二次方程的根与系数的关系
(2024•遂宁)已知关于x的一元二次方程x2﹣(m+2)x+m﹣1=0.
(1)求证:无论m取何值,方程都有两个不相等的实数根;
(2)如果方程的两个实数根为x1,x2,且x12+x22−x1x2=9,求m的值.
1.(2024•铁山区二模)已知关于x的一元二次方程x2﹣2(k+1)x+k2+2=0.
(1)若方程的一个根为2,求k的值;
(2)若方程有实数根,求k的取值范围.
2.(2024•仁怀市模拟)已知关于x的方程x2+ax+a﹣2=0.
(1)当该方程的一个根为1时,求a的值及该方程的另一根;
(2)求证:不论a取何实数,该方程都有两个不相等的实数根.
3.(2024•宿城区模拟)已知关于x的一元二次方程x2+(2m﹣1)x+m2=0有两个实数根x1和x2.
(1)求实数m的取值范围;
(2)当x12−x22=0时,求m的值.
4.(2024•台江区校级模拟)已知关于x的一元二次方程x2﹣(k+5)x+6+2k=0.
(1)求证:此方程总有两个实数根;
(2)若此方程恰有一个根小于﹣1,求k的取值范围.
5.(2024•邹城市校级一模)已知关于x的一元二次方程(a+c)x2+2bx+(a﹣c)=0,其中a、b、c分别为△ABC三边的长.
(1)如果x=﹣1是方程的根,试判断△ABC的形状,并说明理由;
(2)如果方程有两个相等的实数根,试判断△ABC的形状,并说明理由.
6.(2024•石景山区二模)已知关于x的一元二次方程x2﹣6mx+9m2﹣1=0.
(1)求证:方程有两个不相等的实数根;
(2)设此方程的两个根分别为x1,x2,且x1<x2,若x2=2x1﹣3,求m的值.
1.(2024•新疆)解方程:2(x﹣1)﹣3=x.
2.(2023•衢州)小红在解方程7x3=4x−16+1时,第一步出现了错误:
(1)请在相应的方框内用横线划出小红的错误处.
(2)写出你的解答过程.
3.(2024•乐山)解方程组:x+y=42x−y=5.
4.(2024•苏州)解方程组:2x+y=72x−3y=3.
5.(2024•连云港)解不等式:x−12<x+1,并把解集在数轴上表示出来.
6.(2024•北京)解不等式组:3(x−1)<4+2xx−95<2x.
7.(2024•西藏)解不等式组:3x−2>12x−13>x−2,并把解集在数轴上表示出来.
8.(2024•陕西)解方程:2x2−1+xx−1=1.
9.(2024•镇江)(1)解方程:3x=2x+1;
(2)解不等式组:3x−4≤2xx+52>3.
10.(2024•徐州)(1)解方程:x2+2x﹣1=0;
(2)解不等式组3x−1<8x+13<x2.
11.(2023•无锡)(1)解方程:x2﹣2x﹣4=0;
(2)解不等式组:x−12≤−13−x>2x.
12.(2024•南充)已知x1,x2是关于x的方程x2﹣2kx+k2﹣k+1=0的两个不相等的实数根.
(1)求k的取值范围.
(2)若k<5,且k,x1,x2都是整数,求k的值.
13.(2024•内江)已知关于x的一元二次方程x2﹣px+1=0(p为常数)有两个不相等的实数根x1和x2.
(1)填空:x1+x2= ,x1x2= ;
(2)求1x1+1x2,x1+1x1;
(3)已知x12+x22=2p+1,求p的值.
1.(2024•西安校级模拟)解方程:x+13−1=5x−16.
2.(2024•西湖区校级三模)以下是圆圆解方程3x−13=1−4x−16的解答过程.
解:去分母,得2(3x﹣1)=1﹣4x﹣1,
去括号,得6x﹣1=1﹣4x﹣1,
移项,得6x﹣4x=1﹣1+1,
合并同类项,得2x=1,
两边同除以12,得x=12.
圆圆的解答过程是否有错误?如果有错误,写出正确的解答过程.
3.(2024•芙蓉区校级模拟)解方程组7x+4y=55x−2y=6
4.(2024•汇川区三模)(1)8+(−1)2024−4cs45°;
(2)从下列三个方程中任选2个方程组成方程组,并解这个方程组:
①x+y=10;
②2x+y=16;
③x=y+4.
5.(2024•西吉县一模)小明解不等式1−x+12≤x−13的过程如下:
解:去分母得1﹣3(x+1)≤2(x﹣1),第一步
去括号得1﹣3x﹣3≤2x﹣2,第二步
移项得﹣3x﹣2x≤﹣2﹣1+3,第三步
合并同类项得﹣5x≤0,第四步
系数化1得x≥0,第五步
(1)以上求解过程中,去分母的依据是 ;
(2)第 步开始出现错误;
(3)在(2)中找出的错误的原因是 ;
(4)写出该不等式正确的解答过程.
6.(2024•高新区校级模拟)解不等式组:5x−2<3(x+1)2x−23≥x−1.
7.(2024•滨湖区模拟)解方程与不等式组:
(1)2x2﹣2x﹣1=0;
(2)3x−(x−2)>62x+13≤x.
8.(2024•宝应县校级模拟)(1)解方程:x2﹣3x+1=0;
(2)解不等式组:2(x−1)≥x+1x−2>13(2x−1).
9.(2024•宜兴市模拟)(1)解方程:2xx−3=1−63−x;
(2)解不等式组:2x−6>0x−13≤x+12.
10.(2024•瑞安市校级模拟)小丁和小迪分别解方程x−1x−2−x−42−x=−1过程如下:
老师批改时说小丁和小迪的解题过程有错误,请你把小丁和小迪开始错误的步骤划上横线,然后写出正确的解答过程.
11.(2024•江北区一模)已知关于x的一元二次方程x2﹣3x+a=0.
(1)从1,2,3三个数中,选择一个合适的数作为a的值,要使这个方程有实数根,并解此方程.
(2)若这个方程无实数根,求a的取值范围.
12.(2024•福田区校级模拟)已知关于x的一元二次方程x2﹣(k+1)x+2k﹣2=0.
(1)求证:此方程总有两个实数根;
(2)若此方程有一个根大于0且小于1,求k的取值范围.
13.(2024•北京模拟)已知关于x的一元二次方程x2﹣2(m+1)x+m(m+2)=0.
(1)试说明不论实数m取何值,方程总有实数根;
(2)如果当m=2时,α、β为方程的两个根,求α2﹣5α+β的值.
一般形式:
直接开平方法
形如的方程,可直接开方求解,则,
因式分解法
可化为的方程,用因式分解法求解,则,
配方法
若不易于使用分解因式法求解,可考虑配方为,再直接开方求解
公式法
利用求根公式:
解:−.
两边同时乘以10,得12x−13x=10⋯⋯①
合并同类项,得16x=10⋯⋯②
系数化1,得x=60……③
甲:
去分母,得:3(x+2)﹣2(1+2x)>1
去括号,得:3x+6﹣2+4x>1
移项,得:3x+4x>1﹣4
合并同类项,得:7x>﹣3
x>−37
乙:
裂项,得:x2+1−13+2x3>1
移项,得:x2+2x3>1−1+13
合并同类项,得:76x>13
x>27
解:2×7x=(4x﹣1)+1,
…
小丁:
解:去分母,得(x﹣1)﹣(x﹣4)=2﹣x
去括号,得x﹣1﹣x+4=2﹣x
合并同类项,得3=2﹣x
解得x=﹣1
∴原方程的解是x=﹣1
小迪
解:去分母,得(x﹣1)+(x﹣4)=﹣1
去括号得x﹣1+x﹣4=﹣1
合并同类项得2x﹣5=﹣1
解得x=2
经检验,x=2是方程的增根,原方程无解
相关试卷
这是一份备考2025年中考数学答题技巧汇编(通用版)专题02解方程(组)与不等式(组)练习(原卷版+解析版),文件包含备考2025年中考数学答题技巧汇编通用版专题02解方程组与不等式组教师版docx、备考2025年中考数学答题技巧汇编通用版专题02解方程组与不等式组学生版docx等2份试卷配套教学资源,其中试卷共56页, 欢迎下载使用。
这是一份备考2025年中考数学答题技巧汇编(通用版)专题03方程(组)与不等式(组)的应用练习(原卷版+解析版),文件包含备考2025年中考数学答题技巧汇编通用版专题03方程组与不等式组的应用教师版docx、备考2025年中考数学答题技巧汇编通用版专题03方程组与不等式组的应用学生版docx等2份试卷配套教学资源,其中试卷共70页, 欢迎下载使用。
这是一份专题02解方程(组)与不等式(组)-2025年中考数学答题技巧与模板构建讲练(全国通用),共12页。试卷主要包含了一元一次方程的解法及注意事项,二元一次方程组的解法及注意事项,不等式的解法及注意事项,分式方程的解法及注意事项,一元二次方程的解法及适用类型,一元二次方程的判别式等内容,欢迎下载使用。
相关试卷 更多
- 1.电子资料成功下载后不支持退换,如发现资料有内容错误问题请联系客服,如若属实,我们会补偿您的损失
- 2.压缩包下载后请先用软件解压,再使用对应软件打开;软件版本较低时请及时更新
- 3.资料下载成功后可在60天以内免费重复下载
免费领取教师福利 





.png)




