

高中历史人教统编版(必修)中外历史纲要(下)古代世界的帝国与文明的交流导学案
展开 这是一份高中历史人教统编版(必修)中外历史纲要(下)古代世界的帝国与文明的交流导学案,共4页。学案主要包含了新课标解读,知识概要和重要概念等内容,欢迎下载使用。
单元一:古代文明的产生与发展
课时2:古代世界的帝国与文明的交流
一、新课标解读
知道早期人类文明的产生;了解各文明古国发展的不同特点,并分析、认识这些特点形成的不同时空条件;认识古代各大帝国的区域性影响和不同文明之间的早期联系。
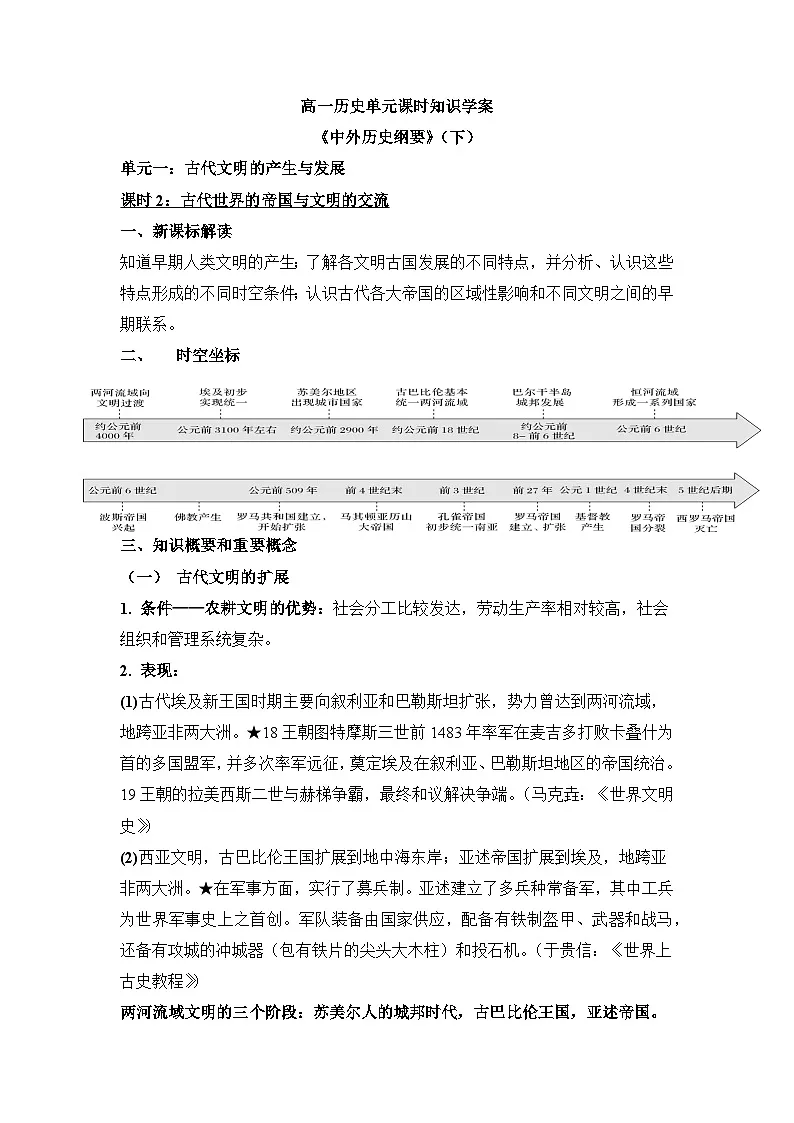
时空坐标
三、知识概要和重要概念
(一) 古代文明的扩展
1. 条件——农耕文明的优势:社会分工比较发达,劳动生产率相对较高,社会组织和管理系统复杂。
2. 表现:
(1)古代埃及新王国时期主要向叙利亚和巴勒斯坦扩张,势力曾达到两河流域,地跨亚非两大洲。★18王朝图特摩斯三世前1483年率军在麦吉多打败卡叠什为首的多国盟军,并多次率军远征,奠定埃及在叙利亚、巴勒斯坦地区的帝国统治。19王朝的拉美西斯二世与赫梯争霸,最终和议解决争端。(马克垚:《世界文明史》)
(2)西亚文明,古巴比伦王国扩展到地中海东岸;亚述帝国扩展到埃及,地跨亚非两大洲。★在军事方面,实行了募兵制。亚述建立了多兵种常备军,其中工兵为世界军事史上之首创。军队装备由国家供应,配备有铁制盔甲、武器和战马,还备有攻城的冲城器(包有铁片的尖头大木柱)和投石机。(于贵信:《世界上古史教程》)
两河流域文明的三个阶段:苏美尔人的城邦时代,古巴比伦王国,亚述帝国。
(3)古代希腊,采用移民方式,向地中海和黑海周边地区殖民,建立了许多城邦国家。特点?★希腊的海外殖民有别于古代一般的民族迁移和近现代的资本主义殖民侵略。从过程上看,通常是由某一城邦发起,它就称为母邦;母邦把部分公民迁移到海外某地另立家园,它就是子邦——殖民城邦。殖民活动是母邦为解决自身发展问题而采取的措施。母邦和子邦在政治经济关系上都是平等的。子邦在政治、经济、文化各方面都和希腊本土诸邦相类似。(吴于廑、齐世荣:《世界古代史》)
3. 历史影响:使不同文明区相互连接起来,促进了大帝国的兴起。如赫梯、埃及新王国和亚述等。
★广泛密切的贸易联系还进一步扩大了海外市场,使希腊世界向东连接埃及、叙利亚、巴比伦等东方文明地区,更南通非洲,北出黑海,西及中欧西欧内陆,构成了一个海洋与大陆交错、东方与西方联结的前所未有的地中海最大贸易圈和经济圈,远远超过爱琴文明的规模。(吴于廑、齐世荣:《世界古代史》)
(二) 古代世界的帝国 帝国的统治进一步巩固和扩大了古代文明区
1. 波斯帝国
(1)概况:前 6 世纪,兴起于伊朗高原,建立起地跨亚非欧三大洲的帝国。
(2)政治上:实行君主专制制度,国王是整个政权的核心和最高主宰,宣扬君权神授。地方实行行省制。修建驿道,设立驿站。实行宗教宽容。国王掌握最高立法权,允许不同地区法律制度存在。
(3)经济上:帝国建立了比较完善的官僚体系和税收系统,由波斯人担任最重要的职务。统一发行铸币,统一度量衡。特点?★大流士规定了帝国流通的三种合法“铸币”,金币称“大流克”,只有国王才有权铸造,流通于帝国全境。银币称为“舍克勒”,真正广泛而频繁使用,并在商品流通中起着主要作用,各行省有权铸造银币。铜币也是某些自治市和地方统治者有权铸造和使用的货币。由于这三种铸币的铸造权使用范围和使用对象既照顾了整个帝国的商品流通,又兼顾了不同地区不同情况的特殊需要,从而推动了整个帝国经济的交往。(彭树智:《中东国家通史·伊朗卷》)
(4)影响:因地制宜,加强了对不同地区的治理。
(5)希波战争:★波斯为了扩张领土,掠夺土地、奴隶和财富,完全是属于侵略性的。对希腊来说,则完全是为了国家的独立、人民的自由、民族的尊严、经济的发展而战,完全是正义的。波斯战败,损耗国力,同时雅典兴起,开始与斯巴达争霸,影响了希腊文明的进程。(蒋颖贤:《世界古代史》)
2. 亚历山大帝国,前身是马其顿王国。
(1)建立:前 4 世纪晚期,亚历山大率军东征,灭亡波斯,建立了地跨欧亚非三大洲的帝国,定都巴比伦城。
(2)制度:继承波斯帝国的基本制度,宣扬君权神授。地方上实行行省制,推广希腊文化。★希腊文化影响的重要表现是希腊语的广泛使用。在希腊化世界中,由于统治者为希腊人,希腊文成为当时各地通用的官方语言。希腊化城市的发展是希腊文化传播的另一个重要途径。城市里的竞技场和剧场是希腊文化传播的中心。希腊人将他们的文化带到东方,反过来,他们的文化不可避免也会受到东方文化的影响。(马克垚:《世界文明史》)
小结:古巴比伦王国、波斯帝国和亚历山大帝国,先后统治西亚两河流域,都是奴隶制国家;都实行君主专制制度,宣扬君权神授;在地方上大都实行行省制。
(3)影响:把希腊文化传播到东方,促进了东西方经济文化的交流。东征侵略给东方人民带来了巨大的灾难。
3. 罗马帝国
(1)罗马先后征服了意大利和地中海周边地区,建立起地跨欧亚非三大洲的帝国。地中海成为它的内海。★在罗马也是在所谓王政被废除之前,以个人血缘关系为基础的古代社会制度就已经被破坏了,代之而起的是一个新的,以地区划分和财产差别为基础的真正的国家制度。”(吴于廑、齐世荣:《世界古代史》)
通过塞维改革、颁布《十二铜表法》(成文法)、建立公民兵为主的军团,罗马很好协调了贵族与平民的矛盾,提高了公民的爱国热情,促进了国家向外扩张发展。
(2)五个年份:前 27 年,罗马帝国建立,首任皇帝是屋大维。1—2 世纪,空前繁荣,即“罗马和平”时期;
五贤帝,又称五贤君,是罗马在 96—180 年在位的五位皇帝。分别为:涅尔瓦、图拉真、哈德良、安敦尼·庇护和马可·奥勒留。★由于国内外贸易殷盛,主要商品和奢侈品从近至高卢、远至中国的地方源源涌入首都,其数量之多,使主要商品足以保证100万人的衣食穿用,使奢侈品足够满足西方世界统治者的挥霍浪费。大宗的贸易还是在各行省之间进行。除了奢侈品之外,商人们也频繁交易日用百货,如陶器、玻璃制品、花砖和青铜的厨房用具。(斯塔夫里阿诺斯:《全球通史》)1 世纪,基督教产生于巴勒斯坦,影响逐渐扩大,到4世纪末成为罗马帝国国教;★教会在战胜自己的敌人、赢得自由的过程中,也渐渐地处于罗马帝国皇权的控制之下,从此教会与国家的命运就紧紧地联系在一起了。(易杰雄等:《神光沐浴下的文化再生》)395 年,罗马帝国分裂为东西两部分;476 年,西罗马帝国灭亡,欧洲开始进入封建社会。
(三)文明的交流
1. 西亚的农耕技术、冶铁技术、神话向外传播:西亚的农耕技术逐步传到中亚、欧洲和北非等地;西亚的冶铁技术扩散到埃及和希腊等地;西亚的神话传入希腊。★技术进步主要表现为铁的发明及日益广泛的使用。当锄、斧、犁等农具同武器一样,也能用铁来制造时,立即产生了深远的经济、社会和政治影响。(斯塔夫里阿诺斯:《全球通史》)
2. 字母文字 起源于西亚地区的腓尼基。在东方演化为阿拉马字母,后来发展出亚非等地的许多字母;到西方形成希腊字母,然后演化出拉丁字母。希腊字母和拉丁字母成为今天欧洲几乎所有字母文字的源头。
相关学案 更多
- 1.电子资料成功下载后不支持退换,如发现资料有内容错误问题请联系客服,如若属实,我们会补偿您的损失
- 2.压缩包下载后请先用软件解压,再使用对应软件打开;软件版本较低时请及时更新
- 3.资料下载成功后可在60天以内免费重复下载
免费领取教师福利 


.png)






