所属成套资源:助力圆梦:2025 届北京高考(一模、二模、月考)试卷
(北京专用)-2025年高考模拟考前必刷卷化学试题(附解析及答案)
展开
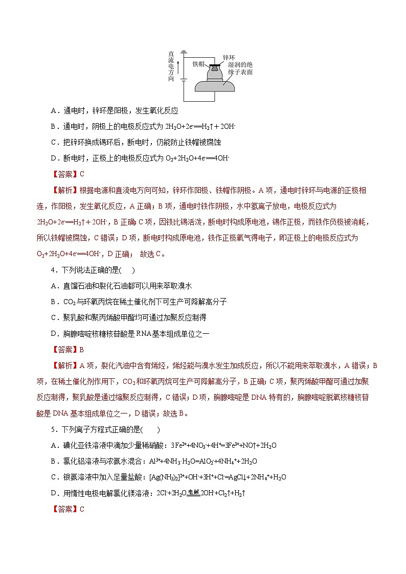
这是一份(北京专用)-2025年高考模拟考前必刷卷化学试题(附解析及答案),文件包含信息必刷卷05北京专用原卷版docx、信息必刷卷03北京专用原卷版docx、信息必刷卷01北京专用原卷版docx、信息必刷卷02北京专用原卷版docx、信息必刷卷04北京专用原卷版docx、信息必刷卷01北京专用解析版docx、信息必刷卷03北京专用解析版docx、信息必刷卷04北京专用解析版docx、信息必刷卷05北京专用解析版docx、信息必刷卷02北京专用解析版docx、信息必刷卷01北京专用参考答案docx、信息必刷卷03北京专用参考答案docx、信息必刷卷04北京专用参考答案docx、信息必刷卷02北京专用参考答案docx、信息必刷卷05北京专用参考答案docx等15份试卷配套教学资源,其中试卷共169页, 欢迎下载使用。
化 学
考情速递
高考·新动向:近年来高考化学试卷总体呈现回归教材、回归课标的特点,2025年可能会继续延续这一趋势。这意味着每一道题在考纲上都会有相应的考点对应,不管题型、考法、侧重点如何变化,都会基于教材本身展开。
高考·新考法:对中学化学基础知识能正确复述、再现、识别,并能融会贯通;将实际问题分解,通过运用有关知识,采用分析、综合的方法,处理简单化学问题;对常规考点的新设问或知识融合,对非常规考点的创新糅合等。
高考·新情境:继续考查高中化学主干内容,强调化学与科技、生产、生活的亲密联系。高考化学学科的改革旨在贴近社会与生活,强调课程标准的教育理念。改革后,试题将更加紧密地结合生活生产环境,体现教育与实践的融合。命题会精选试题情境,发挥学科育人价值。情境素材可能来源于生活实际、科研成果、社会热点等
命题·大预测:化学试题将继续体现综合性,即一道试题可能涉及多个知识点的综合考查。例如,在一道工业流程题中,可能同时考查化学反应原理、元素化合物知识、化学实验操作等多个方面的内容,要求考生能够将所学的化学知识融会贯通。题目的呈现方式可能会有创新,例如采用图表、数据等多种形式呈现信息,增加信息的密度,测试考生在阅读理解、知识提炼、信息整合及书面表达等方面的综合能力。考生需要能够快速捕捉关键信息、精准分析并有效传达信息,像根据图表中的数据变化趋势分析化学平衡的移动方向等。
(考试时间:90分钟 试卷满分:100分)
注意事项:
1.答卷前,考生务必将自己的姓名、考生号等填写在答题卡和试卷指定位置上。
2.回答选择题时,选出每小题答案后,用铅笔把答题卡对应题目的答案标号涂黑。如需改动,用橡皮擦干净后,再选涂其他答案标号。回答非选择题时,将答案写在答题卡上。写在本试卷上无效。
3.考试结束后,将本试卷和答题卡一并交回。
可能用到的相对原子质量:H-1 Li-7 Be-9 B-11 C-12 N-14 O-16 F-19 Na-23 Mg-24 Al-27 Si-28 S-32 Cl-35.5 K-39 Mn-55 Fe-56 C-59 Ni-59 Cu-64 Zn-65 Br-80 W-184
第一部分
一、选择题(本部分共14题,每题3分,共42分。在每题列出的四个选项中,选出最符合题目要求的一项。)
1.最近,我国研究人员成功制备出高强度、高导电性、高耐热的铝—锆—钪(Al-Zr-Sc)合金材料,为提升我国绿色铝产业深加工能力提供了支撑。下列说法不正确的是( )
A.Al是地壳中含量最多的金属元素
B.基态21Sc的简化电子排布式是[Ar]3d14s2
C.Al-Zr-Sc合金比纯金属具有较高的熔点
D.Al-Zr-Sc合金的导电性与自由电子的运动相关
【答案】C
【解析】A项,Al元素是地壳中含量最多的金属元素,A正确;B项,Sc为21号元素,基态21Sc的简化电子排布式是[Ar]3d14s2,B正确;C项,合金的熔点比组成合金的成分金属的熔点低,C错误; D项,电子的定向移动形成电流,Al-Zr-Sc合金的导电性与自由电子的运动相关,D正确;故选C。
2.下列化学用语表示正确的是( )
A.Fe位于元素周期表的ds区
B.1-丁醇的键线式:
C.用电子式表示Na2O的形成过程:
D.邻羟基苯甲醛分子内氢键示意图:
【答案】C
【解析】A项,Fe是26号元素,价电子排布为3d64s2,位于元素周期表的d区,A错误;B项,是1-丙醇,1-丁醇的键线式:,B错误;C项,Na2O是离子化合物,形成过程可以表示为:,C正确;D项,邻羟基苯甲醛分子内氢键应该由羟基中的氢原子和醛基的氧原子形成:,D错误;故选C。
3.用热再生氨电池处理含Cu2+电镀废液的装置如图,该装置由电池部分和热再生部分组成:电池部分中,a极室为(NH4)2SO4-NH3混合液,B极室为(NH4)2SO4溶液;热再生部分加热a极室流出液,使[Cu(NH3)4]2+分解。下列说法不正确的是( )
A.装置中的离子交换膜为阳离子交换膜
B.a极的电极反应为:Cu-2e-+4NH3=[Cu(NH3)4]2+
C.电池部分的总反应为:Cu2++4NH3=[Cu(NH3)4]2+
D.该方法可以富集Cu2+并产生电能,同时循环利用NH3
【答案】A
【解析】由图可知,a电极为原电池的负极,氨分子作用下铜在负极失去电子发生氧化反应生成四氨合铜离子,电极反应为Cu-2e-+4NH3=[Cu(NH3)4]2+,b电极为正极,铜离子在正极得到电子发生还原反应生成铜,电极反应式为Cu2++2e—=Cu,总反应为Cu2++4NH3=[Cu(NH3)4]2+,溶液中硫酸根离子通过阴离子交换膜由正极迁移到负极。A项,溶液中硫酸根离子通过阴离子交换膜由正极迁移到负极,故A错误;B项,a极为原电池的负极,氨分子作用下铜在负极失去电子发生氧化反应生成四氨合铜离子,电极反应为为Cu-2e-+4NH3=[Cu(NH3)4]2+,故B正确;C项,电池的部分总反应为Cu2++4NH3=[Cu(NH3)4]2+,故C正确;D项,该装置为原电池装置,可以富集铜离子并产生电能,同时回收液受热分解释放出氨气,能循环利用氨气,故D正确;故选A。
4.下列说法不正确的是( )
A.酸性条件下,一般脂肪水解可得到饱和脂肪酸,而油水解得到的主要是不饱和脂肪酸
B.蔗糖、麦芽糖和乳糖互为同分异构体,其中只有蔗糖不能发生银镜反应
C.在不同pH的溶液中,当氨基酸主要以两性离子存在时,它在水中的溶解度最大
D.甘油和纤维素均可与浓硝酸发生酯化反应生成烈性炸药
【答案】C
【解析】A项,脂肪多数是饱和的高级脂肪酸和甘油形成的酯,油主要是由不饱和的高级脂肪酸和甘油形成的酯,酸性条件下,一般脂肪水解可得到饱和脂肪酸,而油水解得到的主要是不饱和脂肪酸,故A正确;B项,蔗糖、麦芽糖和乳糖的分子式都是C12H22O11,但其结构不同,故其互为同分异构体,其中麦芽糖和乳糖都是还原性糖、能发生银镜反应,只有蔗糖不能发生银镜反应,故B正确;C项,氨基酸分子中的氨基和羧基相互作用时,氨基酸成为带有正电荷和负电荷的两性离子,称为内盐,当氨基酸主要以两性离子存在时,它在水中的溶解度最小,可以结晶析出,故C错误;D项,硝化甘油是甘油与浓硝酸发生酯化反应(在浓硫酸条件下)生成的三硝酸甘油酯,是制备炸药的原料;纤维素可与浓硝酸发生酯化反应生成的硝酸纤维也是制造烈性炸药的原料,故D正确;;故选C。
5.下列指定反应的离子方程式正确的是( )
A.NH4HCO3溶液和过量Ca(OH)2溶液混合:Ca2++NH4++HCO3-+2OH-=CaCO3↓+H2O+NH3·H2O
B.NaClO溶液与HI溶液反应:2ClO-+2H2O+2I-=I2+Cl2↑+4OH-
C.磁性氧化铁溶于足量稀硝酸:Fe3O4+8H+=Fe2++2Fe3++4H2O
D.明矾溶液中滴入Ba(OH)2溶液使SO42-恰好完全沉淀:2Ba2++3OH-+Al3++2SO42-=2BaSO4↓+Al(OH)3↓
【答案】A
【解析】A项,NH4HCO3溶液和过量Ca(OH)2溶液混合,生成NH3·H2O、CaCO3和水离子方程式:Ca2++NH4++HCO3-+2OH-=CaCO3↓+H2O+NH3·H2O,A正确;B项,产物中I2和Cl2均可以与OH-反应,可知方程式错误;NaClO与HI溶液反应,离子方程式:2ClO-+4H++2I-=I2+Cl2↑+2H2O,B错误;C项,硝酸能够将Fe2+氧化成Fe3+,可知方程式错误;将磁性氧化铁溶于足量稀硝酸,二者发生氧化还原反应,正确的离子方程式为:3Fe3O4+NO3-+28H+=9Fe3++14H2O+NO↑,C错误;D项,若明矾溶液中含有2ml SO42-,其完全沉淀,需要加入2mlBa2+,同时加入4mlOH-,溶液中的Al3+会转化成AlO2-,产物错误;离子反应为2Ba2++4OH-+Al3++2 SO42-=2BaSO4↓+AlO2-+2H2O,D错误;故选A。
6.实验是探究化学过程的重要途径。下列装置能达到相应目的的是( )
【答案】C
【解析】A项,制备Fe(OH)3胶体时应向沸腾的蒸馏水中逐滴滴加饱和氯化铁溶液,继续煮沸至液体呈红褐色,不能用自来水,A错误;B项,NO2能与水反应,3NO2+H2O=2HNO3+NO,所以该装置不能测量NO2气体的体积,B错误;C项,钠的性质非常活泼,随意丢弃易发生事故,实验室中剩余的钠要放回试剂瓶,钠的密度大于煤油,可放回盛装煤油的试剂瓶中,C正确;D项,氯化铵受热易分解生成氨气和氯化氢,遇冷后氨气和氯化氢又重新化合生成氯化铵,碘易升华,加热碘和氯化铵固体的固体混合物后,升华的碘遇冷重新变为固体,所以不能用该方法分离碘和氯化铵固体,D错误;故选C。
7.用过量的盐酸和CuCl2溶液的混合液作为浸取剂,浸取黄铜矿(CuFeS2)的流程示意图如下。
下列说法不正确的是( )
A.[CuCl2]-的中心离子是Cu+,配体是Cl-
B.参与反应的n(CuCl2):n(CuFeS2)=3:1
C.浸取剂中的Cl-有助于CuFeS2固体的溶解
D.用浓盐酸和FeCl3溶液的混合液也可能使黄铜矿溶解
【答案】B
【解析】将黄铜矿(CuFeS2)粉碎,加入过量的盐酸和CuCl2溶液的混合液溶解得到[CuCl2]-、Fe2+的混合液,所得滤渣的主要成分是S和少量CuS等,说明发生氧化还原反应,硫元素被氧化,铜元素被还原。A项,[CuCl2]-中氯元素是-1价,铜元素化合价是+1价,其中中心离子是Cu+,配体是Cl-,A正确;B项,溶解过程中发生的反应为CuFeS2+3CuCl2+4HCl=H[CuCl2]+2S+ FeCl2,但由于含有少量CuS生成,所以参与反应的n(CuCl2):n(CuFeS2) ≠3:1,B错误;C项,由于生成的亚铜离子能与氯离子结合形成络合物,因此浸取剂中的Cl-有助于CuFeS2固体的溶解,C正确;D项,铁离子具有氧化性,因此也能用浓盐酸和FeCl3溶液的混合液也可能使黄铜矿溶解,D正确;故选B。
8.高铁酸钠是一种新型、高效的绿色水处理剂,其中一种干法制备反应为2FeSO4+6 Na2O2=2Na2FeO4+2Na2O+2Na2SO4+O2↑,下列说法正确的是( )
A.高铁酸钠处理饮用水的原理与明矾类似
B.该反应的离子方程式为:2Fe2+4+6Na2O2=2FeO42-+2Na2O+8Na++ O2↑
C.高铁酸钠中铁的质量分数为
D.高铁酸钠还可用NaClO和Fe3+在一定条件下制得
【答案】D
【解析】A项,高铁酸钠具有强氧化性,能杀菌消毒,明矾净水是利用铝离子水解生成氢氧化铝胶体,吸附水中悬浮物形成沉淀,净水原理不同,A错误;B项,该反应在非水体系中发生,不能写成离子方程式的形式,B错误;C项,高铁酸钠中铁的质量分数为:,C错误;D项,高铁酸钠还可以用NaClO和Fe3+在一定条件下制得,反应的离子方程式为:2Fe3++10OH-+3ClO-=2FeO42-+3Cl-+5H2O,D正确;故选D。
9.KI3是一种重要的盐,其水溶液中存在平衡:I2+I-I3-。下列说法不正确的是( )
A.KI3溶液中加入淀粉溶液,溶液显蓝色
B.KI3溶液呈棕褐色溶液,加入CCl4后,振荡,上层溶液显紫红色
C.KI3溶液中滴加少量Na2SO3溶液,溶液酸性增强
D.利用溶液可以除去硫粉中的少量碘单质
【答案】B
【解析】A项,存在I2+I-I3-平衡,因此溶液中是存在碘单质的,淀粉遇碘单质变蓝色,故A正确;B项,四氯化碳的密度比水大,显紫色的在下层,故B错误;C项,发生I2+SO32-+H2O=2H++SO42-+2I-有大量氢离子生成,溶液酸性增强,故C正确;D项,加入足量的KI溶液,I2+I-I3-平衡正向移动,而硫粉不溶于水,可以除去少量碘单质,故D正确;故选B。
10.可采用Deacn催化氧化法将工业副产物HCl制成Cl2,实现氯资源的再利用。反应的热化学方程式:4HCl(g)+O2(g)2Cl2(g)+2H2O(g) ΔH2=-114.4kJ·ml−1。下图所示为该法的一种催化机理,下列说法不正确的是( )
A.X为生成物Cl2,W为生成物H2O
B.反应制得1mlCl2,放出热量57.2kJ
C.升高温度,HCl被O2氧化制Cl2的反应逆向移动
D.图中转化涉及的反应中有三个属于氧化还原反应
【答案】D
【解析】由该反应的热化学方程式可知,该反应涉及的主要物质有HCl、O2、CuO、Cl2、H2O;CuO与Y反应生成Cu(OH)Cl,则Y为HCl;Cu(OH)Cl分解生成W和Cu2OCl2,则W为H2O;CuCl2分解为X和CuCl,则X为Cl2;CuCl和Z反应生成Cu2OCl2,则Z为O2;综上所述,X、Y、Z、W依次是Cl2、HCl、O2、H2O。A项, X为反应物Cl2,W为生成物H2O,A正确;B项,由题干的热化学方程式可知,反应制得1mlCl2,放出热量57.2kJ ,B正确;C项,总反应为放热反应,其他条件一定,升温平衡逆向移动,C正确;D项,图中涉及的两个氧化还原反应,分别是CuCl2→CuCl和CuCl→Cu2OCl,D错误;故选D。
11.聚合物A是一种新型可回收材料的主要成分,其结构片段如下图(图中表示链延长)。该聚合物是由线型高分子P和交联剂Q在一定条件下反应而成,以氯仿为溶剂,通过调控温度即可实现这种材料的回收和重塑。
已知:i.
ii. ΔH<0
下列说法不正确的是( )
A.M为1,4-丁二酸
B.交联剂Q的结构简式为
C.合成高分子化合物P的反应属于缩聚反应,其中x=n-1
D.通过先升温后降温可实现这种材料的回收和重塑
【答案】C
【解析】A项,和1,4-丁⼆酸发生缩聚反应生成p,故A正确;B项,根据A的结构简式,可知交联剂Q的结构简式为,故B正确;C项,和1,4-丁⼆酸发生缩聚反应生成p,其中x=2n-1,故C错误;D项,正反应放热,升高温度,平衡逆向移动,所以通过先升温后降温可实现这种材料的回收和重塑,故D正确;故选C。
12.下列“类比”不正确的是( )
A.Ba(NO3)2溶液中通入SO2生成BaSO4沉淀,则CaCl2溶液中通入CO2生成CaCO3沉淀
B.乙烯能被酸性KMnO4氧化为CO2,丙烯也能被酸性KMnO4氧化生成CO2
C.元素周期表中锂和镁位于对角线上,MgCO3微溶于水,则Li2CO3也微溶于水
D.AgOH溶于氨水生成Ag(NH3)2OH,则Cu(OH)2溶于氨水生成Cu(NH3)4(OH)2
【答案】A
【解析】A项,SO2溶于水与水反应产生H2SO3,使溶液显酸性,在酸性条件下NO3-表现强氧化性,会将H2SO3氧化产生SO42-,与溶液中的Ba2+反应产生BaSO4沉淀,而CO2与水反应产生的H2CO3,由于酸性:HCl>H2CO3,所以CaCl2溶液中通入CO2气体不能生成CaCO3沉淀,A错误;B项,乙烯分子中含有不饱和的碳碳双键,能被酸性KMnO4氧化为CO2,丙烯分子中也含有不饱和的碳碳双键,因此也能被酸性KMnO4氧化生成CO2,B正确;C项,元素周期表中锂和镁位于对角线上,二者形成的化合物结构相似。MgCO3微溶于水,则Li2CO3也微溶于水,C正确;D项,Cu、Ag属于同一副族元素,二者结构相似,性质也相似。AgOH难溶于水,但能够溶于氨水生成可溶性络合物Ag(NH3)2OH;Cu(OH)2难溶于水,但能够溶于氨水生成可溶性的络合物Cu(NH3)4(OH)2,D正确;故选A。
13.苯和Br2可经两步发生反应①或反应②,其主要反应历程和能量的关系如图所示,下列说法正确的是( )
A.对比历程图,苯更易发生取代反应,最主要的原因是反应②的速率更快
B.反应过程中碳原子的杂化方式发生了改变
C.加入FeBr3可以降低反应②的活化能和焓变,提高反应速率
D.经两步发生反应①的总焓变=E2-E1
【答案】B
【解析】A项,反应②取代反应的活化能最低,生成物本身所具有的能量最低,更稳定,苯更易发生取代反应,A错误;B项,苯中碳原子都是sp2杂化,与最右边上下两个碳原子是sp3杂化,其余为sp2杂化,B正确;C项,催化剂不改变反应的焓变,可以降低反应②的活化能,提高反应速率,C错误;D项,焓变等于正反应的活化能减去逆反应的活化能,反应①的总焓变=E1-E2,D错误;故选B。
14.某小组对Fe2+和Ag+的反应进行了如下探究实验:
(已知:Ag2SO4为白色微溶物;反应过程中测得温度几乎无变化)
下列说法正确的是( )
A.实验Ⅰ只发生反应:Fe2++Ag+Fe3++Ag,灰黑色浑浊是Ag
B.图中c(Ag+)由a→b急速变化的可能原因是反应放热
C.图中c(Ag+)由a→b急速变化的可能原因是生成的Ag起催化作用
D.图中c(Ag+)由a→b急速变化的可能原因是生成的Fe3+起催化作用
【答案】C
【解析】A项,Ag2SO4为白色沉淀,故溶液中还可发生:2Ag++SO42-=Ag2SO4↓,灰黑色浑浊应是Ag和Ag2SO4的混合物,故A错误;B项,反应过程中测得温度几乎无变化,说明反应热效应不明显,故B错误;C项,实验Ⅱ中,先加入Fe2(SO4)3溶液,然后重复实验Ⅰ的操作,现象与实验Ⅰ相同,结合反应Fe2++Ag+⇌Fe3++Ag可知,应是生成的Ag起催化作用,故C正确;D项,实验Ⅱ中,先加入Fe2(SO4)3溶液,然后重复实验Ⅰ的操作,现象与实验Ⅰ相同,说明Fe3+没起催化作用,故D错误;故选C。
第二部分
二、非选择题(本部分共5题,共58分。)
15.(10分)含氮化合物在生产,生活中有非常重要的应用。请回答:
(1)基态氮原子的价层电子轨道表示式为___________。
(2)氮化镓的结构与金刚石相似(如图所示),
①氮与镓之间形成的化学键类型为___________,镓原子的配位数为___________。
②传统制备氮化镓是采用GaCl3与NH3在一定条件下反应制备,不采用金属与N2制备的原因是___________。
(3)大多数离子液体含有较大的阴、阳离子,如含氮的阳离子( ),其中σ键与π键的个数之比为___________。
(4)由铁、钨、氮三种元素组成的氮化物表现出特殊的导电性质,晶胞结构如图,该晶体的化学式为___________;设NA为阿伏加德罗常数的值,该晶体的密度ρ=___________ g· cm-3 (列出计算式即可)
【答案】(1) (1分)
(2) 共价键(1分) 4(1分) 氮分子键能大,反应条件要求高,产物中气体分子数减少(属于熵减反应) (2分)
(3)25∶2(1分)
(4) FeWN2(2分) (2分)
【解析】(1)基态氮原子的价层电子轨道表示式为;(2)①氮与镓之间是以共用电子对形成的化学键,化学键类型为共价键,每个镓原子周围有4个氮,镓原子的配位数为4;②传统制备氮化镓是采用GaCl3与NH3在一定条件下反应制备,不采用金属Ga与N2制备的原因是氮分子键能大,反应条件要求高,产物中气体分子数减少(属于熵减反应);(3)如含氮的阳离子( ),σ键为:15个C-H键、4个C-C键、6个C-N键,其中σ键与π键的个数之比为25∶2;(4)由铁、钨、氮三种元素组成的氮化物表现出特殊的导电性质,晶胞结构如图,Fe的个数:2,W的个数:2,N的个数:4,该晶体的化学式为FeWN2;设NA为阿伏加德罗常数的值,该晶体的密度 == 。
16.(10分)黄铁矿[主要成分为二硫化亚铁(FeS2)]、焦炭和适量空气混合加热发生如下反应:
i.3FeS2+2C+3O2 Fe3O4+3S2+2CO
(1)反应i生成1mlS2时,转移电子的物质的量为 ml。
(2)反应i所得气体经冷凝回收S2后,尾气中还含有CO和SO2.将尾气通过催化剂进行处理,发生反应ii,同时发生副反应iii。
ii.2SO2(g)+4CO(g)S2(g)+4CO2(g) ΔH<0
iii.SO2(g)+3CO(g)COS(g)+2CO2(g) ΔH<0
理论分析及实验结果表明,600~1000K范围内,SO2平衡转化率接近100%。其他条件相同,不同温度下,S2、COS平衡产率和10min时S2实际产率如图。
①比较反应速率:反应ii 反应iii(填“大于”或“小于”)。
②随温度升高,S2平衡产率上升,推测其原因是 。
③900K,在10min后继续反应足够长时间,推测S2实际产率的变化趋势可能为 。
(3)处理后的尾气仍含少量SO2,经Na2CO3溶液洗脱处理后,所得洗脱液主要成分为Na2CO3、NaHCO3和Na2SO3.利用生物电池技术,可将洗脱液中的Na2SO3转化为单质硫(以S表示)回收。
①该装置中,正极的电极反应式为 。
②一段时间后,若洗脱液中SO32-的物质的量减小了1ml,则理论上HCO3-减小了 ml。
【答案】(1)4(1分)
(2)大于(1分) 温度升高,反应iii平衡逆向移动,使c(SO2)、c(CO)增大;对于反应ii,浓度改变对平衡的影响超过温度改变的影响,平衡正向移动(2分) 先增大后减小至900K时S2的平衡产率后保持不变或:减小至900K时S2的平衡产率后保持不变(2分)
(3) SO32-+4e-+6HCO3-=6CO32-+S↓+3H2O(2分) 2(2分)
【解析】原电池中,葡萄糖转化为二氧化碳和水,碳的化合价在升高,作负极,Na2SO3转化为单质硫,Na2SO3中硫的化合价在降低,则正极电极反应为:SO32-+4e-+6HCO3-=6CO32-+S↓+3H2O。(1)3FeS2+2C+3O2 Fe3O4+3S2+2CO反应中,碳元素从0价升高到+2价、铁元素化合价升高,3个铁原子共升高2价、硫元素从-1价降低到0价,氧元素从0价降低到-2价,每当生成3mlS2,理论上转移12ml电子,则反应i生成1mlS2时,转移电子的物质的量为4ml。(2)①发生的反应有ii.2SO2(g)+4CO(g)S2(g)+4CO2(g) ΔH<0;iii.SO2(g)+3CO(g)COS(g)+2CO2(g) ΔH<0,已知600~1000K范围内,SO2平衡转化率接近100%,由图可知10min时S2实际产率从略低于50%到70%左右,温度越高反应速率越快且越不利于正反应,可见温度高速度快决定了10min时含硫产物以S2为主,说明反应速率:反应ii大于反应iii。②发生反应ii,同时发生副反应iii。二者均为放热反应,升温平衡左移,则随温度升高,S2平衡产率上升的可能原因是:温度升高,反应iii平衡逆向移动,使c(SO2)、c(CO)增大,对于反应ii,浓度改变对平衡的影响超过温度改变的影响,平衡正向移动。③通过观察图像可知,10min时S2的实际产率大于平衡产率,所以最终要减小到与900K时产率相等,则900K,在10min后继续反应足够长时间,S2实际产率的变化趋势可能为:先增大后减小至900K时S2的平衡产率后保持不变,或:减小至900K时S2的平衡产率后保持不变。(3)①该装置中,正极的电极反应式为SO32-+4e-+6HCO3-=6CO32-+S↓+3H2O。②根据电极方程式可知,当消耗1ml亚硫酸根离子,转移4ml电子,同时消耗6ml碳酸氢根离子,生成6ml碳酸根离子,根据电荷守恒,则有4ml的H+通过质子交换膜来到正极,4ml氢离子可以结合4ml的碳酸根离子生成4ml的碳酸氢根离子,则理论上碳酸氢根离子减小了2ml。
17.(12分)黄酮类物质X具有抗金黄色葡萄球菌、大肠杆菌等活性,一种合成路线如下。
已知:
(1)X中含有的含氧官能团为醚键、 。
(2)A→B反应的化学方程式是 。
(3)B→D的反应类型是 。
(4)E→F的反应同时生成HCl,试剂a的结构简式是 。
(5)G转化为J需加入K2CO3。
①J的结构简式是 。
②K2CO3的主要作用是 。
(6)F和L生成X经历如下多步反应:
已知:Ⅰ.
Ⅱ.+R6OH+R7OH
①M的结构简式是 。
②三步反应中,涉及生成手性碳原子的为第 步(填“一”“二”或“三”)。
【答案】(1)羰基、羟基(2分)
(2)+Br2+HBr(2分)
(3)取代反应(1分)
(4)CH3OCH2Cl(1分)
(5) (2分) 消耗反应生成的HBr,提高J的产率(1分)
(6) (2分) 二(1分)
【解析】A和Br2发生取代反应生成B,结合F的结构简式可知,B的结构简式为,B和(CH3)2SO4发生取代反应生成D,结合F的结构简式可以推知D为,D发生水解反应生成E为,E和试剂a发生取代反应生成F,同时生成HCl,可以推知a为CH3OCH2Cl,G和发生取代反应生成J为,J发生已知信息的反应得到K为,K和CH3OCH2Cl发生取代反应生成L为。(1)由X的结构简式可知,X中含有的含氧官能团为醚键、羰基、羟基。(2)由分析可知,A和Br2发生取代反应生成B,化学方程式为:+Br2+HBr。(3)由分析可知,B和(CH3)2SO4发生取代反应生成D。(4)由分析可知,试剂a的结构简式是CH3OCH2Cl。(5)①由分析可知,J的结构简式是;②G和发生取代反应生成J为,同时有HBr生成,K2CO3的主要作用是消耗反应生成的HBr,提高J的产率。(6)F和L发生已知信息的反应得到M,由F和L的结构简式可知M为,M发生加成反应生成N为,M发生取代反应生成X,①M的结构简式是;②手性碳原子是指与四个各不相同原子或基团相连的碳原子,M中没有手性碳原子,N中含有手性碳原子,则三步反应中涉及生成手性碳原子的为第二步。
18.(12分)高纯碳酸钙在电子材料工业中用于集成电路板、固体激光材料的制作。利用原料碳酸钙(含少量镁的化合物)制备高纯碳酸钙,流程示意图如下:
已知:
(1)煅烧:
煅烧时,将原料碳酸钙与焦炭按一定比例混合,连续鼓入空气,使焦炭完全燃烧。从能源及资源利用的角度说明该工艺的优点 。
(2)溶浸:
①用离子方程式表示NH4Cl溶液呈酸性的原因 。
②溶浸CaO的化学方程式为 。
③若溶浸温度较高(>90℃),沉钙时高纯碳酸钙的收率降低(如下图所示),原因是 。
④白云石主要化学成分为CaMg(CO3)2,将原料碳酸钙换成白云石,“溶浸”过程中主要浸出CaO,请解释原因
(3)精制:溶浸后,溶液B含有的金属阳离子有Ca2+、Mg2+。通过平衡常数可判断Ca(OH)2 + Mg2+Mg(OH)2 + Ca2+ 进行的程度,该反应的K = ,说明该反应进行的基本完全。
(4)沉钙反应的离子方程式为 。
【答案】(1)焦炭燃烧放热,为碳酸钙分解提供能量,可以充分利用能源,提高资源利用率(2分)
(2)NH4++ H2ONH3·H2O+H+(1分) CaO+2NH4Cl=CaCl2 +2NH3↑+H2O(1分) 温度过高,会使溶液中氨水浓度过低,碱性不够,吸收二氧化碳能力下降,导致沉钙时高纯碳酸钙的收率降低(2分) Ca(OH)2的溶度积远大于Mg(OH)2,在一定量NH4Cl溶液中,CaO先浸出(2分)
(3) (2分)
(4)Ca2++2NH3+H2O+CO2=CaCO3↓+2NH4+(2分)
【解析】(1)煅烧时,将原料碳酸钙与焦炭按一定比例混合,连续鼓入空气,使焦炭完全燃烧;从能源及资源利用的角度说明该工艺的优点是焦炭燃烧放热,为碳酸钙分解提供能量,可以充分利用能源,提高资源利用率;(2)①氯化铵是强酸弱碱盐,在溶液中发生水解反应生成一水合氨和盐酸,反应的离子方程式为NH4++ H2ONH3·H2O+H+;②溶浸氧化钙的反应为氧化钙与氯化铵溶液反应生成氯化钙、氨气和水,反应的化学方程式为CaO+2NH4Cl=CaCl2 +2NH3↑+H2O;③若溶浸温度较高(>90℃),沉钙时高纯碳酸钙的收率降低的原因是温度过高,会使溶液中氨水浓度过低,碱性不够,吸收二氧化碳能力下降,导致沉钙时高纯碳酸钙的收率降低;④白云石主要化学成分为CaMg(CO3)2,将原料碳酸钙换成白云石,“溶浸”过程中主要浸出CaO是因为Ca(OH)2的溶度积远大于Mg(OH)2,在一定量NH4Cl溶液中,CaO先浸出;(3)由方程式可知,反应的平衡常数K=====;(4)由题意可知,沉钙时发生的反应为氯化钙溶液与氨气、二氧化碳反应生成碳酸钙和氯化铵,反应的离子方程式为Ca2++2NH3+H2O+CO2=CaCO3↓+2NH4+。
19.(14分)某实验小组探究SO2与K2FeO4的反应,实验如下。
资料:i.K2FeO4为紫色固体,微溶于KOH溶液;具有强氧化性,在酸性或中性溶液中快速产生O2,在碱性溶液中较稳定。
ii.Fe3+可以与C2O42-形成[Fe(C2O4)3]3-;
(1)A中产生SO2的化学方程式为 。
(2)暗红褐色沉淀X可能含Fe3+、OH-、SO42-、SO32-,检验如下:
实验二:向X中加入足量盐酸,沉淀溶解。取少量溶液,滴加KSCN溶液后变红。证明溶液中存在 。另取少量溶液滴加BaCl2溶液,产生白色沉淀,但不能确认含有SO42-,原因是 。
实验三:向X中加入H2C2O4溶液,沉淀溶解。继续滴加BaCl2溶液,产生白色沉淀,过滤后,向沉淀中加入盐酸,白色沉淀溶解。确认X中不含SO42-。
实验三中用H2C2O4溶液溶解沉淀的目的是: 。
实验四:向X中加入足量盐酸,沉淀溶解。加入几滴碘水(含淀粉),蓝色立即褪去。静置,一段时间后蓝色复现,振荡,不褪色。
结合离子方程式解释沉淀溶解后的现象: 。
(3)查阅资料:a.Fe3+、SO32-、H2O(或OH﹣)会形成配合物HOFeOSO2。
b. SO32-和O2在金属离子的催化作用下产生具有强氧化性的过一硫酸(HSO3-)
①向溶液Y中滴加2滴KSCN溶液,未见红色;再加几滴6ml·L-1盐酸,溶液变红。溶液Y中存在Fe(Ⅲ),但直接滴加KSCN溶液未见红色的原因是 。
②取出部分实验一中的橙色溶液,久置不褪色。结合资料a中过程ii分析实验一中溶液最终“几乎无色”的原因: 。
总结:SO2与K2FeO4发生了氧化还原反应和复分解反应,并且遵循化学反应速率和限度规律。
【答案】(1)Na2SO3+H2SO4=Na2SO4+H2O+SO2↑(2分)
(2) Fe3+(2分) Fe3+可能将+4价含硫物质氧化(2分)
H2C2O4溶液溶解沉淀并形成[Fe(C2O4)3]3-;使c(Fe3+)降低,氧化性减弱,不能将+4价含硫物质氧化(2分)
SO2+2H2O+I2=H2SO4+2HI(2分)
(3) Fe3+与SO32-、H2O(或OH﹣)形成配合物的稳定性强于Fe(SCN)3 (2分)
持续通入SO2一段时间后,溶液酸性增强,生成的H2SO5将橙色溶液中的HOFeOSO2氧化(2分)
【解析】(1)A中用亚硫酸钠和70%的浓硫酸来制取SO2的化学方程式为Na2SO3+H2SO4=Na2SO4+H2O+SO2↑;(2)实验二中,取少量溶液,滴加KSCN溶液后变红,证明溶液中存在Fe3+;由于Fe3+具有氧化性,能将SO32-氧化成SO42-,故并不能确认原溶液中是否含有SO42-;实验三中:由于H2C2O4溶液溶解沉淀并形成[Fe(C2O4)3]3-,再继续滴加BaCl2溶液,产生白色沉淀,过滤后,向沉淀中加入盐酸,白色沉淀溶解,可知白色沉淀为亚硫酸钡,即确认X中不含SO42-;实验四中:向X中加入足量盐酸,沉淀溶解。加入几滴碘水(含淀粉),蓝色立即褪去,发生的反应方程为SO2+2H2O+I2=H2SO4+2HI;(3)①由已知a.Fe3+、SO32-、H2O(或OH﹣)会形成配合物HOFeOSO2可得,向溶液Y中滴加2滴KSCN溶液,未见红色;再加几滴6ml·L-1盐酸,溶液变红。溶液Y中存在Fe(Ⅲ),但直接滴加KSCN溶液未见红色的原因是Fe3+与SO32-、H2O(或OH﹣)形成配合物的稳定性强于Fe(SCN)3;②由已知b. SO32-和O2在金属离子的催化作用下产生具有强氧化性的过一硫酸(HSO3-),可得溶液最终“几乎无色”的原因为持续通入SO2一段时间后,溶液酸性增强,生成的H2SO5将橙色溶液中的HOFeOSO2氧化。
A.制备Fe(OH)3胶体
B.测量NO2气体的体积
C.将剩余钠放回试剂瓶
D.分离碘和氯化铵固体
操作
现象
Ag+ 浓度变化曲线
实验Ⅰ
向1 mL 0.1 ml/L FeSO4溶液中加入1 mL 0.1 ml/L AgNO3溶液
几分钟后,出现大量灰黑色浑浊
实验Ⅱ
先向试管中加入几滴Fe2(SO4)3溶液,然后重复实验Ⅰ的操作
现象与实验Ⅰ相同
物质
Mg(OH)2
Ca(OH)2
Ksp
5.6×10-12
4.7×10-6
装置
操作及现象
实验一:向B中通入SO2,产生暗红褐色沉淀X和溶液Y(略显红色);继续通入SO2一段时间后,溶液呈红色,继而变为橙色,最终沉淀消失,溶液几乎无色。
相关试卷
这是一份(江西专用)-2025年高考模拟考前必刷卷化学试题(附解析及答案),文件包含信息必刷卷01江西专用原卷版docx、信息必刷卷01江西专用解析版docx、信息必刷卷01江西专用参考答案docx等3份试卷配套教学资源,其中试卷共30页, 欢迎下载使用。
这是一份(河北专用)-2025年高考模拟考前必刷卷化学试题(附解析及答案),文件包含信息必刷卷05河北专用解析版docx、信息必刷卷01河北专用解析版docx、信息必刷卷02河北专用解析版docx、信息必刷卷04河北专用解析版docx、信息必刷卷03河北专用解析版docx、信息必刷卷01河北专用考试版docx、信息必刷卷02河北专用考试版docx、信息必刷卷03河北专用考试版docx、信息必刷卷04河北专用考试版docx、信息必刷卷05河北专用考试版docx、信息必刷卷01河北专用参考答案docx、信息必刷卷02河北专用参考答案docx、信息必刷卷03河北专用参考答案docx、信息必刷卷04河北专用参考答案docx、信息必刷卷05河北专用参考答案docx等15份试卷配套教学资源,其中试卷共155页, 欢迎下载使用。
这是一份(湖北专用)-2025年高考模拟考前必刷卷化学试题(附解析及答案),文件包含信息必刷卷01湖北专用原卷版docx、信息必刷卷01湖北专用解析版docx、信息必刷卷01湖北专用参考答案docx等3份试卷配套教学资源,其中试卷共31页, 欢迎下载使用。
相关试卷 更多
- 1.电子资料成功下载后不支持退换,如发现资料有内容错误问题请联系客服,如若属实,我们会补偿您的损失
- 2.压缩包下载后请先用软件解压,再使用对应软件打开;软件版本较低时请及时更新
- 3.资料下载成功后可在60天以内免费重复下载
免费领取教师福利

