搜索
      上传资料 赚现金

      人教版(2019)高考物理一轮复习:选择性必修第一、二、三册知识点复习提纲汇编(全面!)

      • 991.04 KB
      • 2025-04-18 06:59:36
      • 511
      • 2
      加入资料篮
      立即下载
      人教版(2019)高考物理一轮复习:选择性必修第一、二、三册知识点复习提纲汇编(全面!)第1页
      1/72
      人教版(2019)高考物理一轮复习:选择性必修第一、二、三册知识点复习提纲汇编(全面!)第2页
      2/72
      人教版(2019)高考物理一轮复习:选择性必修第一、二、三册知识点复习提纲汇编(全面!)第3页
      3/72
      还剩69页未读, 继续阅读

      人教版(2019)高考物理一轮复习:选择性必修第一、二、三册知识点复习提纲汇编(全面!)

      展开

      这是一份人教版(2019)高考物理一轮复习:选择性必修第一、二、三册知识点复习提纲汇编(全面!),共72页。学案主要包含了动量,动量守恒中的临界问题,碰撞特例,自由振动,电磁流量计,气体状态变化的图像问题等内容,欢迎下载使用。
      目录
      第一章 动量守恒定律
      1. 动能
      2. 动量定理
      3. 动量守恒定律
      4. 实验:验证动量守恒定律
      5. 弹性碰撞和非弹性碰撞
      6. 反冲现象 火箭
      第二章 机械震动
      1. 简谐运动
      2. 简谐运动的描述
      3. 简谐运动的回复力和能量
      4. 单摆
      5. 实验:用单摆测量重力加速度
      6. 受迫震动 共振
      第三章 机械波
      1. 波的形成
      2. 波的描述
      3. 波的反射、折射和衍射
      4. 波的干涉
      5. 多普勒效应
      第四章 光
      1. 光的折射
      2. 全反射
      3. 光的干涉
      4. 实验:用双缝干涉测量光的波长
      5. 光的衍射
      6. 光的偏振 激光
      第一章 动量守恒定律
      第一节 动能
      一、动量
      1. 定义:物理学中把质量和速度的乘积mυ定义为物体的动量,用字母p表示
      2. 公式:p=mυ
      3. 单位:kg·m/s
      4. 意义:动量是描述物体运动状态的物理量,是矢量,动量的方向与速度的方向相同
      第二节 动量定理
      一、冲量 动量定理
      1. 冲量:
      (1)定义:力与力的作用时间的乘积叫作力的冲量,用I表示。
      (2)公式:I=F△t 、I=p'−p 、Ft'−tmυ'−mυ
      (3)方向:与力F的方向相同
      (4)单位:牛秒,N·S
      2. 动量定理
      (1)内容:物体所受合力的冲量等于物体动量的增量
      (2)表达式:F△t=△p=p'−p
      (3)矢量性:动量变化量方向与合力的方向相同,可以在某一方向上用动量定理
      3. 动量、动能、动量的变化量的关系
      (1)动量的变化量:△p=p'−p
      (2)动能和动量的关系:Ek=p22m
      4. 应用动量定理解题的一般步骤
      (1)明确研究对象和研究过程(2)进行受力分析(3)规定正方向(4)写出研究对象的初、末动量和合外力的冲量(或各外力在各个阶段的冲量的矢量和),根据动量定理列方程求解
      第三节 动量守恒定律
      一、动量守恒定律
      1. 系统:我们把由两个(或多个)相互作用的物体构成的整体叫作一个力学系统,简称系统
      (1)内力:系统中物体间的作用力,叫作内力
      (2)外力:系统以外的物体施加给系统内物体的力,叫作外力
      2. 如果一个系统不受外力,或者所受外力的矢量和为0,这个系统的总动量保持不变。这就是动量守恒定律
      (1)理想守恒:系统不受外力或所受外力的合力为零,则系统动量守恒.
      (2)近似守恒:系统受到的合力不为零,但当内力远大于外力时,系统的动量可近似看成守恒.
      (3)分方向守恒:系统在某个方向上所受合力为零时,系统在该方向上动量守恒.
      3. 动量守恒定律的不同表达形式
      (1)p=p' ,系统相互作用前的总动量p等于相互作用后的总动量p'
      (2)m1v1+m2v2=m1v1'+m2v2' ,相互作用的两个物体组成的系统,作用前的动量和等于作用后的动量和
      (3)或△p1=−△p2 ,相互作用的两个物体动量的增量等大反向
      (4)或△p=0 ,系统总动量的增量为零
      二、动量守恒中的临界问题
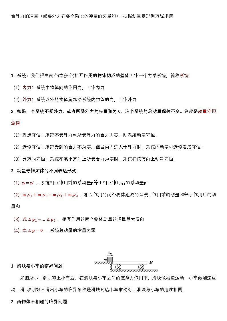
      1. 滑块与小车的临界问题
      如图所示,滑块冲上小车后,在滑块与小车之间的摩擦力作用下,滑块做减速运动,小车做加速运动.滑 块刚好不滑出小车的临界条件是滑块到达小车末端时,滑块与小车的速度相同.
      2. 两物体不相碰的临界问题
      两个在光滑水平面上做匀速运动的物体,甲物体追上乙物体的条件是甲物体的速度V甲大于乙物体的速度V乙,即V甲>V乙, 而甲物体与乙物体不相碰的临界条件是V甲=V乙.
      3. 涉及弹簧的临界问题
      对于由弹簧组成的系统,在物体间发生相互作用的过程中,当弹簧被压缩到最短时,弹簧两端的两个物体的速度相等.
      4. 涉及最大高度的临界问题
      在物体滑上斜面(斜面放在光滑水平面上)的过程中,由于弹力的作用,斜面在水平方向将做加速运动.物体滑到斜面上最高点的临界条件是物体与斜面沿水平方向具有共同的速度,物体在竖直方向的分速度等于零.
      第四节 实验:验证动量守恒定律
      一、实验:验证动量守恒定律
      1. 实验原理:在一维碰撞中,测出物体的质量m和碰撞前后物体的速率v、v' ,找出碰撞前的动量
      p=m1v1+m2v2及碰撞后的动量p'=m1v1'+m2v2' ,看碰撞前后动量是否守恒
      方案一:利用气垫导轨完成一维碰撞实验
      (1)测质量:用天平测出滑块质量.
      (2)安装:正确安装好气垫导轨.
      (3)实验:接通电源,利用配套的光电计时装置测出两滑块各种情况下碰撞前后的速度
      ①改变滑块的质量.②改变滑块的 初速度大小和方向
      (4)验证:一维碰撞中的动量守恒.
      方案二:利用等长悬线悬挂等大小球完成一维碰撞实验
      (1)测质量:用天平测出两小球的质量m1、m2.
      (2)安装:把两个等大小球用等长悬线悬挂起来.
      (3)实验:一个小球静止,拉起另一个小球,放下时它们相碰.
      (4)测速度:可以测量小球被拉起的角度,从而算出碰撞前对应小球的速度,测量碰撞后小球摆起的角度,算出碰撞后对应小球的速度.
      (5)改变条件:改变碰撞条件,重复实验.
      (6)验证:一维碰撞中的动量守恒.
      方案三:在光滑桌面上两车碰撞完成一维碰撞实验
      (1)测质量:用天平测出两小车的质量.
      (2)安装:将打点计时器固定在光滑长木板的一端,把纸带穿过打点计时器,连在小车的后面,在两小车的碰撞端分别装上撞针和橡皮泥.
      (3)实验:接通电源,让小车 A 运动,小车 B 静止,两车碰撞时撞针插入橡皮泥中,把两小车连接成一体运动.
      (4)测速度:通过纸带上两计数点间的距离及时间由 v= Δx Δt 算出速度.
      (5)改变条件:改变碰撞条件,重复实验.
      (6)验证:一维碰撞中的动量守恒.
      方案四:利用斜槽上滚下的小球验证动量守恒定律
      (1)用天平测出两小球的质量,并选定质量大的小球为入射小球.
      (2)按照如图所示安装实验装置,调整固定斜槽使斜槽底端水平.
      (3)白纸在下,复写纸在上,在适当位置铺放好.记下重垂线所指的位置O.
      (4)不放被撞小球,让入射小球从斜槽上某固定高度处自由滚下,重复10次.用圆规画尽量小的圆把所有的小球落点圈在里面,圆心P就是小球落点的平均位置.
      (5)把被撞小球放在斜槽末端,让入射小球从斜槽同一高度自由滚下,使它们发生碰撞,重复实验10 次.用步骤(4)的方法,标出碰后入射小球落点的平均位置M和被碰小球落点的平均位置N.如图所示
      M P N
      O
      (6)连接ON,测量线段OP、OM、ON的长度.将测量数据填入表中.最后代入 m1OP=m1OM+m2ON ,看在误差允许的范围内是否成立.
      (7)整理好实验器材放回原处.
      (8)实验结论:在实验误差范围内,碰撞系统的动量守恒
      第五节 弹性碰撞和非弹性碰撞
      一、碰撞
      1. 碰撞:物体间的相互作用持续时间很短,而物体间相互作用力很大的现象.
      2. 特点:在碰撞现象中,一般都满足内力远大于外力,可认为相互碰撞的系统动量守恒.
      3. 分类
      二、碰撞遵守的规律
      (1)动量守恒,即p1+p2=p1'+p2'
      (2)动能不增加,即Ek1+Ek1≥Ek1'+Ek2' 或p122m1+p222m2≥p' 122m1+p' 222m2
      (3)速度:
      ①碰前两物体同向, 则v后>v前 ;碰后,原来在前的物体速度一定增大,且v'前≥v'后
      ②两物体相向运动,碰后两物体的运动方向不可能都不改变
      三、碰撞特例
      1. 弹性碰撞:两球发生弹性碰撞时应满足动量守恒和机械能守恒
      以质量为m1、速度为v1的小球与质量为m2的静止小球发生正面弹性碰撞为例,则有:
      m1v1=m1v1'+m2v2' ① 12m1v12=12m1v'12+12m2v'22 ② 由①②得 v1'=m1−m2m1+m2v1 ,v2'=2m1m1+m2v1
      结论:
      (1)当m1=m2时,v1'=0 ,v2'=v1 ,两球碰撞后交换了速度
      (2)当m1>m2时,v1'>0 ,v2'>0 ,碰撞后两球都向前运动
      (3)当m1<m2时,v1'<0 ,v2'>0 ,碰撞后质量小的球被反弹回来
      2. 非完全弹性碰撞:碰撞后各自具有不同速度,动能损失但不是最多
      3. 完全非弹性碰撞:两物体发生完全非弹性碰撞后,速度相同,动能损失最大,但仍遵守动量守恒定律
      第六节 反冲现象 火箭
      一、反冲现象 火箭
      1. 反冲
      (1)现象:物体的不同部分在内力的作用下向相反方向运动
      (2)特点:一般情况下,物体间的相互作用力(内力)较大,因为此系统动量往往有以下几种情况:动量守恒,动量近似守恒,某一方向动量守恒。
      (3)反冲运动中机械能往往不守恒
      (4)实例:喷气式飞机、火箭、人船模型等
      2. 喷气式飞机和火箭的飞行应用了反冲的原理,它们都靠喷出气流的反冲作用而获得巨大的速度。
      动量是否守恒
      机械能是否守恒
      弹性碰撞
      守恒
      守恒
      非完全弹性碰撞
      守恒
      有损失
      完全非弹性碰撞
      守恒
      损失最大
      第二章 机械震动
      第一节 简谐运动
      一、弹簧振子
      1. 机械振动:我们把物体或物体的一部分在一个位置附近的往复运动称为机械振动,简称振动。
      2. 弹簧振子:我们把小球和弹簧组成的系统称为弹簧振子,有时也简称为振子。
      3. 平衡位置:物体在振动过程中回复力为零的位置
      二、弹簧振子的位移——时间图像
      1. 选取小球平衡位置为坐标原点,
      横轴和纵轴分别表示时间t和小球的位移x
      三、简谐运动
      1. 如果物体的位移与时间的关系遵从正弦函数的规律,即它的振动图像(x−t图像)是一条正弦曲线,这样的振动是一种简谐运动。简谐运动是最基本的振动。
      第二节 简谐运动的描述
      一、简谐运动的表达式
      1. 动力学表达式:F=−kx,其中“−”表示回复力与位移的方向相反
      2. 运动学表达式:x=Asin(ωt+φ),其中A代表振幅,ω=2πf表示简谐运动的快慢,(ωt+φ)代表简谐运动的相位,φ叫做初相
      二、振幅 周期和频率 相位
      1. 振幅:振动质点离开平衡位置的最大距离,用字母A表示
      (1)意义:描述振动幅度大小的物理量
      (2)振幅的单位是米,振动物体运动的范围是振幅的两倍
      2. 周期:振动物体完成一次全振动所需时间
      频率:振动物体单位时间内完全振动的次数
      (1)意义:描述振动的快慢,两者互为倒数:T=1f
      (2)在国际单位制中,周期的单位是秒。频率的单位是赫兹,简称赫,符号Hz ,1Hz=1s−1
      3. 相位:ωt+φ
      (1)φ是t=0时的相位,叫做初相
      (2)意义:描述质点在各个时刻所处的不同状态
      (3)常用到的是两个具有相同频率的的相位差△φ
      三、简谐运动特性
      1. 运动的周期性特征:相隔T或nT的两个时刻振子处于同一位置且振动状态相同
      2. 对称性特征
      (1)相隔 T2 或2n+12T(n为正整数)的两个时刻,振子位置关于平衡位置对称,位移、速度、加速度大小相等,方向相反
      (2)振子经过关于平衡位置O对称的两点,速度大小、动能、势能相等,相对于平衡位置的位移大小相等
      (3)振子往复过程中通过同一段路程所用时间相等
      第三节 简谐运动的回复力和能量
      一、简谐运动的回复力
      1. 定义:使物体返回到平衡位置的力
      2. 方向:时刻指向平衡位置
      3. 来源:振动物体所受的沿振动方向的合力
      4. 动力学表达式:F=−kx,其中“−”表示回复力与位移的方向相反。如果物体在运动方向上所受的力与它偏离平衡位置位移的大小成正比,并且总是指向平衡位置,质点的运动就是简谐运动。
      二、简谐运动的能量
      1. 振动的能量包括动能Ek和势能Ep,简谐运动过程中,系统动能与势能相互转化,系统的机械能守恒。
      第四节 单摆
      一、单摆的回复力
      1. 单摆
      (1)定义:在细线的一端栓一个小球,另一端固定下悬点上,如果细线的伸缩和质量都不计,球的直径比线的长度短得多,这样的装置叫作单摆。
      (2)视为简谐运动的条件:θ<5°
      (3)单摆振动的回复力F可表示为F=−mglx ,可以写成F=−kx
      ①重力G沿圆弧切线方向的分力F=mgsinθ,充当回复力
      ②小球从 O点到P点的位移x ,sinθ≈θ=OPl≈xl
      二、单摆的周期
      1. 单摆周期的公式:T=2π1g
      2. 单摆的等时性:单摆的振动周期取决于摆长l和重力加速度g,与振幅和振子(小球)质量都没关系。
      三、单摆模型
      1. 单摆模型指符合单摆规律的模型,须满足三个条件
      (1)圆弧运动 (2)小角度往复运动 (3)回复力满足F=−kx
      第五节 实验:用单摆测量重力加速度
      一、实验:用单摆测量重力加速度
      1. 实验原理:由单摆的周期公式T=2π1g ,可得出g=4π2T2 l ,测出单摆的摆长l和振动周期T,就可求出当地的重力加速度g
      2. 实验器材:单摆、游标卡尺、毫米刻度尺、停表
      3. 实验步骤
      (1)做单摆:取约1m长的细丝线穿过带中心孔的小钢球,并打一个比小孔大一些的结,然后把线的另一端用铁夹固定在铁架台上,让摆球自然下垂。
      (2)测摆长用毫米刻度尺量出摆线长L(精确到毫米),用游标卡尺测出小球直径D,则单摆的摆长l=L+D2
      (3)测周期:将单摆从平衡位置拉开一个角度(小于5°),然后释放小球,记下单摆摆动30~50次的总时间,算出平均每摆动一次的时间,即为单摆的振动周期
      (4)改变摆长,重做几次实验
      4. 数据处理
      (1)公式法:g=4π2lT2
      (2)图像法:画l−T2的图像g=4π2k ,k=lT2=△l△T2
      第六节 受迫震动 共振
      一、振动中的能量损失
      1. 固有频率:周期或频率与振幅无关,仅由系统自身的性质决定,这种振动称为固有振动,其其频率称为固有频率
      2. 阻尼振动:振幅随时间逐渐减小的振动称为阻尼振动
      3. 振动系统能量衰减的方式:
      (1)振动系统受到摩擦阻力的作用,机械能逐渐转化为内能。
      (2)振动系统引起邻近介质中各质点的振动,使能量向四周辐射出去,从而自身机械能减少。
      二、受迫振动
      1. 受迫振动:系统在驱动力作用下的振动,做受迫振动的物体,它的周期(或频率)等于驱动力周期(或频率),而与物体的固有周期(或频率)无关
      三、共振现象及其应用
      1. 共振:做受迫振动的物体,它的固有频率与驱动力的频率越接近,其振幅就越大,当二者相等时,振幅达到最大,这就是共振现象。
      2. 对共振的理解
      (1)共振曲线:如图所示,横坐标为驱动力频率f,纵坐标为振幅A.它直观地反映了驱动力频率对某振动系统受迫振动振幅的影响,由图可知,f与f0越接近,振幅A越大;当f=f0时,振幅A最大.
      (2)受迫振动中系统能量的转化:受迫振动系统机械能不守恒,系统与外界时刻进行能量交换.
      3.(1)无论发生共振与否,受迫振动的频率都等于驱动力的频率,但只有发生共振现象时振幅才能达到最大
      (2)受迫振动系统中的能量转化不再只有系统内部动能和势能的转化,还有驱动力对系统做正功补偿系统因克服阻力而损失的机械能.
      四、自由振动、受迫振动和共振的关系比较
      第三章 机械波
      第一节 波的形成
      一、波的形成
      1. 波动:振动的传播称为波动,简称波
      2. 横波:质点的振动方向与波的传播方向相互垂直的波,叫作横波
      (1)波峰:在横波中,凸起的最高处叫作波峰
      (2)波谷:在横波章,凹下的最低处叫作波谷
      3. 纵波:质点的振动方向与波的传播方向在同一直线上的波,叫作纵波
      (1)密部:在纵波中,质点分布最密的位置叫作密部
      (2)疏部:在纵波中,质点分布最疏的位置叫作疏部
      4. 机械波:机械振动在介质中传播形成了机械波
      (1)形成条件:①有发生机械振动的波源 ②有传播介质,如空气、水等
      (2)传播特点:①传播振动形式、传递能量、传递信息 ②质点不随波迁移
      (3)分类:①横波 ②纵波
      自由振动
      受迫振动
      共振
      受力情况
      仅受回复力
      受驱动力作用
      受驱动力作用
      振动周期或频率
      由系统本身性质决定,即固有周期T0或固有频率f0
      由驱动力的周期或频率决定,即T=T驱 或 f=f驱
      T驱=T0 或 f驱=f0
      振动能量
      振动物体的机械能不变
      由产生驱动力的物体提供
      振动物体获得的能量最大
      常见例子
      弹簧振子或单摆(θ≤5°)
      机械工作时底座发生的振动
      共振筛、声音的共鸣等
      第二节 波的描述
      一、波的图像
      1. 简谐波:如果波的图像是正弦曲线,这样的波叫作正弦波,也叫简谐波
      2. 图象:在直角坐标系中,用横坐标表示介质中各质点的平衡位置,用纵坐标表示某一时刻各质点偏离平衡位置的位移,连接各位移矢量的末端,得出的曲线即为波的图象
      3. 物理意义:某一时刻介质中各质点相对平衡位置的位移
      二、波长、频率和波速
      1. 波长λ:在波的传播方向上,振动相位总是相同的两个相邻质点间的距离,叫作波长,通常用λ表示
      2. 频率f:在波动中,介质中各质点的振动频率都是相同的,都等于波源的振动频率
      3. 公式:v=λT=λf 波速=波长周期 =波长×频率
      4. 机械波的速度大小由介质决定,与机械波的频率无关
      三、波的传播方向与质点的振动方向的互判方法
      内容
      图像
      上下坡法
      沿波的传播方向,上坡时质点向下振动,下坡时质点向上振动
      同侧法
      波形图上某点表示传播方向和振动方向的箭头在图线同侧
      微平移法
      将波形图沿传播方向进行微小平移,再由x轴上某一位置的两波形曲线上的点来判定
      四、振动图像与波动图象的综合应用
      振动图象
      波动图象
      研究对象
      一振动质点
      沿波传播方向的所有质点
      研究内容
      一质点的位移随时间的变化规律
      某时刻所有质点的空间分布规律
      图像
      物理意义
      表示同一质点在各时刻的位移
      表示某时刻各质点的位移
      图像信息
      (1)质点振动周期
      (2)质点振幅
      (3)某一质点在各时刻的位移
      (4)各时刻速度、加速度的方向
      (1)波长、振幅
      (2)任意一质点在该时刻的位移
      (3)任意一质点在该时刻的加速度方向
      (4)传播方向、振动方向的互判
      图象变化
      随时间推移,图象延续,但已有形状不变
      随时间推移,波形沿传播方向平移
      一完整曲线占横坐标的距离
      表示一个周期
      表示一个波长
      第三节 波的反射、折射和衍射
      一、波的反射、折射和衍射
      1. 波的衍射定义:波可以绕过障碍物继续传播的现象
      2. 发生明显衍射的条件:只有缝、孔的宽度或障碍物的尺寸跟波长相差不多,或者小于波长时,才会发生明显的衍射现象
      第四节 波的干涉
      一、波的叠加
      1. 波的叠加原理:几列波相遇时能保持各自的运动状态,继续传播,在它们重叠的区域里,介质的质点同时参与这几列波引起的振动,质点的位移等于这几列波单独传播引起的位移的矢量和
      二、波的干涉
      1. 定义:频率相同的两列波叠加时,某些区域的振动加强、某些区域的振动减弱,这种现象叫波的干涉
      2. 条件:两列波的频率相同
      三、波的干涉中振动加强点和减弱点的判断
      1. 取决于该点到两相干波源的距离之差△r
      (1)当两波源振动步调一致时
      ①若Δr=nλ(n=0,1,2,…),则振动加强 ②若Δr=(2n+1) λ 2 (n=0,1,2,…),则振动减弱.
      (2)当两波源振动步调相反时
      ①若Δr=(2n+1) λ 2 (n=0,1,2,…),则振动加强 ②若Δr=nλ(n=0,1,2,…),则振动减弱.
      第五节 多普勒效应
      一、多普勒效应
      1. 多普勒效应:由于波源于观察者互相靠近或者互相远离时,接收到的波的频率与波源频率不相等的现象
      2. 多普勒效应的成因分析
      (1)接收频率:观察者接收到的频率等于观察者在单位时间内接收到的完全波的个数.当波以速度 v 通过观察者时,时间 t 内通过的完全波的个数为 N= vtλ,因而单位时间内通过观察者的完全波的个数,即接收频率.
      (2)当波源与观察者相互靠近时,观察者接收到的频率变大,当波源与观察者相互远离时,观察者接收到的频率变小.
      第四章 光
      第一节 光的折射
      一、光的折射
      1. 折射定律
      (1)内容:如图所示,折射光线与入射光线、法线处在同一平面内,折射光线与入射光线分别位于法线两侧;入射角的正弦与折射角的正弦成正比
      (2)表达式:sinθ1sinθ2=n (n是比例常数)
      (3)在光的折射现象中,光路是可逆的
      二、折射率
      1. 折射率:光从真空射入某种介质发生折射时,入射角的正弦与折射角的正弦之比,叫作这种介质的绝对折射率,简称折射率,用符号n表示。折射率是一个反映介质的光学特性的物理量
      2. 定义式:n=sinθ1sinθ2
      3. 计算公式:n=cv ,折射率=光在真空中的传播速度c光在这种介质中的传播速度v ,因为v<c,所以任何介质的折射率都大于1
      4. 当光从真空(或空气)射入某种介质时,入射角大于折射角;当光由介质射入真空(或空气)时,入射角小于折射角。
      5. 真空的折射率为1,空气的折射率近似为1
      第二节 全反射
      一、全反射
      1. 对于折射率不同的两种介质,我们把折射率较小的称为光疏介质,折射率较大的称为光密介质。
      2. 光由光疏介质射入光密介质时,折射角小于入射角;光由光密介质射入光疏介质时,折射角大于入射角,同时发生折射和反射。
      3. 全反射:当光从光密介质射入光疏介质时如果入射角等于或大于临界角,就会发生全反射现象
      4. 临界角C:折射角等于90°时的入射角,用C表示,sinC=1n=1介质的折射率n
      第三节 光的干涉
      一、光的干涉
      1. 定义:在两列光波的叠加区域,某些区域的光被加强,出现亮纹,某些区域的光被减弱,出现暗纹,且加强和减弱互相间隔的现象叫做光的干涉现象.
      2. 条件:两列光的频率相等,且具有恒定的相位差,才能产生稳定的干涉现象.
      3. 双缝干涉:由同一光源发出的光经双缝后形成两束振动情况总是频率相等的相干光波,屏上某点到双缝的路程差是波长的整数倍处出现亮条纹;路程差是半波长的奇数倍处出现暗条纹.相邻的明条纹(或暗条纹)之间距离Δx与波长λ、双缝间距d及屏到双缝距离l的关系为Δx= ldλ.
      (1)条件:两光的频率相同,振动步调相同
      (2)双缝干涉形成的条纹是等间距的:Δx= ldλ.
      (3)用白光照射双缝时,形成的干涉条纹的特点:中央为白条纹,两侧为彩色条纹
      4. 薄膜干涉:利用薄膜(如肥皂液薄膜)前后表面反射的光相遇而形成的.图样中同一条明(或暗)条纹上所对应薄膜厚度相同.
      (1)如图所示,竖直的肥皂薄膜,由于重力的作用,形成上薄下厚的楔形.
      (2)光照射到薄膜上时,在膜的前表面AA′和后表面BB′分别反射出来,形成两列频率相同的光波,并且叠加,两列光波同相叠加,出现明纹;反相叠加,出现暗纹.
      (3)条纹特点:①单色光:明暗相间的水平条纹; ②白光:彩色水平条纹.
      第四节 实验:用双缝干涉测量光的波长
      一、实验:用双缝干涉测量光的波长
      1. 实验原理:单色光通过单缝后,经双缝产生稳定的干涉图样,图样中相邻两条亮(暗)纹间距Δx与双缝间距d、双缝到屏的距离l、单色 光的波长λ之间满足λ=dΔxl
      2. 实验步骤
      (1)观察干涉条纹:①将光源、遮光筒、毛玻璃屏依次安放在光具座上.如图所示
      ②接好光源,打开开关,使灯丝正常发光.
      ③调节各器件的高度,使光源发出的光能沿轴线到达光屏.
      ④安装双缝和单缝,中心大致位于遮光筒的轴线上,使双缝与单缝的缝平行,二者间距约 5 cm~10 cm,这时,可观察白光的干涉条纹.
      ⑤在单缝和光源间放上滤光片,观察单色光的干涉条纹.
      (2)测定单色光的波长:①安装测量头,调节至可清晰观察到干涉条纹
      ②使分划板中心刻线对齐某条亮条纹的中央,记下手轮上的读数a1,将该条纹记为第1条亮纹;转动手轮,使分划板中心刻线移动至另一亮条纹的中央,记下此时手轮上的读数a2,将该条纹记为第n条亮纹
      ③用刻度尺测量双缝到光屏的距离 l(d是已知的)
      ④改变双缝间的距离d,双缝到屏的距离l,重复测量
      3. 数据处理
      (1)条纹间距Δx=|a2−a1n−1|
      (2)波长λ=dΔxl
      (3)计算多组数据,求λ的平均值.
      第五节 光的衍射
      一、光的衍射
      1. 光的衍射现象:光在遇到障碍物时,偏离直线传播方向而照射到阴影区域的现象叫做光的衍射.
      2. 光发生明显衍射现象的条件:当孔或障碍物的尺寸比光波波长小,或者跟光波波长相差不多时,光才能发生明显的衍射现象.
      3. 衍射图样
      (1)单缝衍射:中央为亮条纹,向两侧有明暗相间的条纹,但间距和亮度不同.白光衍射时,中央仍为白光,最靠近中央的是紫光,最远离中央的是红光.
      (2)圆孔衍射:明暗相间的不等距圆环.
      (3)泊松亮斑:光照射到一个半径很小的圆板后,在圆板的阴影中心出现的亮斑,这是光能发生衍射的有力证据之一.
      二、单缝衍射与双缝干涉的比较
      单缝衍射
      双缝干涉



      条纹宽度
      条纹宽度不等,中央最宽
      条纹宽度相等
      条纹间距
      各相邻条纹间距不等
      各相邻条纹等间距
      亮度情况
      中央条纹最亮,两边变暗
      条纹清晰,亮度基本相等
      相同点
      干涉、衍射都是波特有的现象,属于波的叠加;都有明暗相间的条纹
      第六节 光的偏振 激光
      一、光的偏振
      1. 偏振光:在跟光传播方向垂直的平面内,光在某一方向振动较强而在另一些方向振动较弱的光即为偏振光. 光的偏振现象证明光是横波(填“横波”或“纵波”).
      2. 自然光:太阳、电灯等普通光源发出的光,包括在垂直于传播方向上沿各个方向振动的光,而且沿各个方向振动的光波的强度都相同,这种光叫做自然光.
      3. 偏振光的产生:
      (1)自然光通过起偏器:通过两个共轴的偏振片观察自然光,第一个偏振片的作用是把自然光变成偏振光,叫做起偏器.第二个偏振片的作用是检验光是否是偏振光,叫做检偏器.
      (2)自然光射到两种介质的交界面上,如果光入射的方向合适,使反射光和折射光之间的夹角恰好是 90°时,反射光和折射光都是偏振光,且偏振方向相互垂直.
      4. 偏振光的理论意义及应用
      (1)理论意义:光的偏振现象说明了光波是横波.
      (2)应用:照相机镜头、立体电影、消除车灯眩光等.
      二、激光
      1. 激光:传播方向、偏振、相位等性质完全相同的光波
      2. 激光的特点:
      (1)激光能像无线电波那样被调制,用来传递信息
      (2)激光的平行度非常好,在传播很远的距离后仍能保持一定的强度
      (3)激光的亮度很高,可以在很小的空间和很短的时间内集中很大的能量
      选择性必修第二册知识点复习提纲
      目录
      第一章 安培力与洛伦兹力
      1. 磁场对通电导线的作用力
      2. 磁场对运动电荷的作用力
      3. 带电粒子在匀强磁场中的运动
      4. 质谱仪与回旋加速器
      第二章 电磁感应
      1. 楞次定律
      2. 法拉第电磁感应定律
      3. 涡流、电磁阻尼和电磁驱动
      4. 互感和自感
      第三章 交变电流
      1. 交变电流
      2. 交变电流的描述
      3. 变压器
      4. 电能的输送
      第四章 电磁振荡与电磁波
      1. 电磁振荡
      2. 电磁场与电磁波
      3. 无线电波的发射和接收
      4. 电磁波谱
      第五章 传感器
      1. 认识传感器
      2. 常见传感器的工作原理及应用
      3. 利用传感器制作简单的自动控制装
      第一章 安培力与洛伦兹力
      第一节 磁场对通电导线的作用力
      一、安培力的方向
      1. 安培力:人们把通电导线在磁场中受的力称为安培力
      2. 安培力的方向
      (1)用左手定则判定:伸开左手,使拇指与其余四个手指垂直,并且都与手掌在同一个平面内;让磁感线从掌心进入,并使四指指向电流的方向,这时拇指所指的方向就是通电导线在磁场中所受安培力的方向
      (2)安培力的方向特点:F⊥B,F⊥I,即F垂直于B和 I 决定的平面(注意:B和I 可以有任意夹角)
      3. 安培力的大小
      (1)磁场和电流垂直时:F=BIL
      (2)磁场和电流平行时:F=0
      (3)磁感应强度B的方向与电流方向成θ角:F=BILsinθ
      4. 磁电式电流表
      (1)物理学原理:通电线圈因安培力而转动
      (2)磁电式电流表最基本的组成部分是磁体和放在磁体两级之间的线圈
      第二节 磁场对运动电荷的作用力
      一、洛伦兹力
      1. 定义:运动电荷在磁场中受到的力
      2. 方向
      (1)左手定则:伸开左手,使拇指与其余四个手指垂直,并且都与手掌在同一个平面内;让磁感线从掌心垂直进入,并使四指指向正电荷运动的方向,这时拇指所指的方向就是运动的正电荷在磁场中所受洛伦兹力的方向。
      (2)方向特点:F⊥B,F⊥v,即F垂直于B、v决定的平面
      3. 洛伦兹力的大小
      (1)v//B时,F=0
      (2)v⊥B时,F=qvB
      (3)v与B夹角为θ时,F=qvBsinθ
      第三节 带电粒子在匀强磁场中的运动
      一、带电粒子在匀强磁场中的运动
      1. 若 v//B,带电粒子以入射速度v 做匀速直线运动.
      2. 若v⊥B,带电粒子在垂直于磁感线的平面内,以入射速度 v做匀速圆周运动
      3. 基本公式
      (1)向心力公式:qvB=mv2r
      (2)轨道半径公式:r=mvqB
      (3)周期公式:T=2πrv=2πmqB , f=1T=qB2πm , ω=2πT=2πf=qBm
      注意:T的大小与轨道半径r和运行速率v无关,只与磁场的磁感应强度B和粒子的比荷qm有关
      4. 洛伦兹力方向的特点
      (1)洛伦兹力的方向总是垂直于运动电荷速度方向和磁场方向确定的平面.
      (2)当电荷运动方向发生变化时,洛伦兹力的方向也随之变化.
      (3)左手判断洛伦兹力方向,但一定分正、负电荷.
      5. 洛伦兹力与电场力的比较
      6. 圆心的确定
      (1)已知入射点、出射点、入射方向和出射方向时,可通过入射点和出射点分别作垂直于入射方向和出射方向的直线,两条直线的交点就是圆弧轨迹的圆心(如图甲所示,图中P为入射点,M为出射点).
      (2)已知入射方向、入射点和出射点的位置时,可以通过入射点作入射方向的垂线,连接入射点和出射点,作其中垂线,这两条垂线的交点就是圆弧轨迹的圆心(如图乙所示,P为入射点,M为出射点)
      洛伦兹力
      电场力
      产生条件
      v≠0且v不与B平行
      电荷处在电场中
      大小
      F=qvBv⊥B
      F=qE
      力方向与场方向的关系
      一定是F⊥B,F⊥v
      正电荷受力与电场方向相同,负电荷受力与电场方向相反
      做功情况
      任何情况下都不做功
      可能做正功、负功,也可能不做功
      作用效果
      只改变电荷的速度方向,不改变速度大小
      既可以改变电荷的速度大小,也可以改变运动的方向
      7. 半径的确定:可利用物理学公式或几何知识(勾股定理、三角函数等)求出半径大小.
      8. 运动时间的确定:粒子在磁场中运动一周的时间为 T,当粒子运动的圆弧所对应的圆心角为θ时,其运动时间表示为:t= θ2πT 或 t= θR v
      9. 求解粒子在匀强磁场中运动问题的步骤:
      (1)画轨迹:即确定圆心,画出运动轨迹.
      (2)找联系:轨迹半径与磁感应强度、运动速度的联系,偏转角度与圆心角、运动时间的联系,在磁场中的运动时间与周期的联系.
      (3)用规律:即牛顿运动定律和圆周运动的规律,特别是周 期公式、半径公式.
      10. “磁偏转”和“电偏转”
      匀强电场中的偏转
      匀强磁场中的偏转
      偏转产生条件
      带电粒子以速度v0垂直射入匀强电场
      带电粒子以速度v0垂直射入匀强磁场
      受力特征
      只受恒定的电场力F=qE,方向与初速度方向垂直
      只受大小恒定的洛伦兹力F=qv0B,方向始终与速度方向垂直
      运动性质
      匀变速曲线运动(类平抛)
      匀速圆周运动
      轨迹
      抛物线
      圆或圆弧
      动能变化
      动能增大
      动能不变
      二、带电粒子在复合场中的运动
      1. 复合场的分类
      (1)叠加场:电场、磁场、重力场共存,或其中某两场共存.
      (2)组合场:电场与磁场各位于一定的区域内,并不重叠或在同一区域,电场、磁场交替出现.
      2. 带电粒子在复合场中的运动分类
      (1)静止或匀速直线运动:当带电粒子在复合场中所受合外力为零时,将处于静止状态或做匀速直线运动
      (2)匀速圆周运动:当带电粒子所受的重力与电场力大小相等、方向相反时,带电粒子在洛伦兹力的作用下,在垂直于匀强磁场的平面内做匀速圆周运动.
      (3)非匀变速曲线运动:当带电粒子所受的合外力的大小和方向均变化,且与初速度方向不在同一条直线上时,粒子做非匀变速曲线运动,这时粒子运动轨迹既不是圆弧,也不是抛物线.
      第四节 质谱仪与回旋加速器
      一、质谱仪
      1. 构造:如图,由粒子源、加速电场、加速电场、偏转磁场和照相底片构成
      2. 原理:粒子由静止在加速电场中被加速,根据动能定理可得关系式qU=12mv2.粒子在磁场中受洛伦兹力偏转,做匀速圆周运动,根据牛顿第二定律得关系式qvB=mv2r 。由以上两式可得出需要研究的物理量,如粒子轨道半径、粒子质量、比荷r=1B2mUq 、m=qr2B22U 、qm=2UB2r2
      二、回旋加速器
      1. 构造:如图D1、D2是半圆形金属盒,D形盒的缝隙处接交流电源,D形盒处于匀强磁场中
      2. 原理:交流电的周期和粒子做圆周运动的周期相等,粒子经电场加速,经磁场回旋,由qvB=mv2r,得Ekm=q2B2r22m ,可见粒子获得的最大动能由磁感应强度B和D形盒半径r决定,与加速电压无关
      三、速度选择器
      1. 平行板中电场强度E和磁感应强度B互相垂直,这种装置能把具有一定速度的粒子选择出来,所以叫做速度选择器
      2. 带电粒子能够沿直线匀速通过速度选择器的条件是qE=qvB,即v=EB
      四、磁流体发电机
      1. 磁流体发电是一项新兴技术,它可以把内能直接转化为电能
      2. 根据左手定则,如图中的B是发电机正极
      3. 磁流体发电机两极板间的距离为L,等离子体速度为v,磁场的磁感应强度为B,则由qE=qUL=qvB 得两极板间能达到的最大电势差U=BLv
      五、电磁流量计
      1. 工作原理:如图,圆形导管直径为d,用非磁性材料制成,导电液体在管中向左流动导电液体中的自由电荷(正、负离子),在洛伦兹力的作用下横向偏转,a,b间出现电势差,形成电场,当自由电荷所受的电场力和洛伦兹力平衡时,a,b间的电势差就保持稳定,即qvB=qE=qUd ,所以v=UBd ,因此液体流量Q=Sv=πd24·UBd=πdU4B
      第二章 电磁感应
      第一节 楞次定律
      一、楞次定律
      1. 楞次定律
      (1)内容:感应电流的磁场总要阻碍引起感应电流的磁通量的变化
      (1)适用情况:所有的电磁感应现象
      2. 右手定则
      (1)内容:伸开右手,使拇指与其余四个手指垂直,并且都 与手掌在同一个平面内,让磁感线从掌心进入,并使拇指指向导 体运动的方向,这时四指所指的方向就是感应电流的方向.
      (2)适用情况:导体切割磁感线产生感应电流.
      3. 楞次定律推论的应用
      (1)阻碍原磁通量的变化——“增反减同”
      (2)阻碍相对运动——“来拒去留”
      (3)使线圈面积有扩大或缩小的趋势——“增缩减扩”
      (4)阻碍原电流的变化(自感现象)——“增反减同“
      第二节 法拉第电磁感应定律
      一、法拉第电磁感应定律
      1. 感应电动势
      (1)感应电动势:在电磁感应现象中产生的电动势,产生感应电动势的那部分导体就相当于电源,导体的电阻相当于电源内阻.
      (2)感应电流与感应电动势的关系:遵循闭合电路欧姆定律, 即 I= ER+r .
      2. 法拉第电磁感应定律
      (1)内容:闭合电路中感应电动势的大小,跟穿过这一电路的磁通量的变化率成正比.
      (2)公式:E=n ΔΦ Δt ,n 为线圈匝数.
      (3)感应电动势的大小由穿过闭合电路的磁通量的变化率ΔΦ Δt和线圈的匝数共同决定,而与磁通量Φ、磁通量的变化量ΔΦ的大小没有必然联系
      3. 导体切割磁感线的情形
      (1)若 B、l、v 相互垂直,则 E=Blv.
      (2)若 B⊥l,l⊥v,v 与 B夹角为θ,则 E=Blvsinθ
      4. 应用电磁感应定律应注意的三个问题
      (1)公式E=n ΔΦ Δt求解的是一个回路中某段时间内的平均电动势,在磁通量均匀变化时,瞬时值才等于平均值.
      (2)利用公式E=nS ΔB Δt求感应电动势时,S 为线圈在磁场范围内的有效面积.
      (3)通过回路截面的电荷量 q 仅与 n、ΔΦ和回路电阻 R 有关,与时间长短无关.推导如下:
      q= I Δt= nΔΦ ΔtRΔt= nΔΦ R
      5. 公式 E=Blv 的应用
      (1)使用条件:除了磁场是匀强磁场外,还需 B、l、v 三者相互垂直.实际问题中当它们不相互垂直时,应取垂直的分量进行计算,公式可为 E=Blvsin θ,θ为 B 与 v 方向间的夹角.
      (2)使用范围:导体平动切割磁感线时,若 v 为平均速度,则 E 为平均感应电动势,即 E =Bl v .若 v 为瞬时速度,则 E 为相应的瞬时感应电动势.
      (3)有效性:公式中的 l 为有效切割长度,即导体与 v 垂直的方向上的投:影长度.例如,求下图中 MN 两点间的电动势时,有效长度分别为
      甲图:l=cdsin β. 乙图:沿 v1方向运动时,l= MN ;沿v2方向运动时,l=0. 丙图:沿 v1方向运动时,l= 2R;沿v2方向运动时,l=0; 沿v3方向运动时,l=R
      (4)相对性 E=Blv 中的速度 v 是相对于磁场的速度,若磁场也运动,应注意速度间的相对关系.
      6. 感应电动势两个公式的比较
      公式
      E=n ΔΦ Δt
      E=Blv
      导体
      一个回路
      一段导体
      适用
      普遍适用
      导体切割磁感线
      意义
      常用于求平均电动势
      既可以求平均值也可以求瞬时值
      联系
      本质上是统一的,但是,当导体做切割磁感线运动时,用E=Blv求E比较方便;当穿过电路的磁通量发生变化时,用E=n ΔΦ Δt求E比较方便
      第三节 涡流、电磁阻尼和电磁驱动
      一、涡流、电磁阻尼和电磁驱动
      1. 涡流:当线圈中的电流发生变化时,在它附近的任何导体中都会产生像水的旋涡状的感应电流.
      2. 电磁阻尼:当导体在磁场中运动时,感应电流会使导体受到安培力,安培力的方向总是阻碍导体的运动。这种现象称为电磁阻尼
      3. 电磁驱动:如果磁场相对于导体转动,在导体中会产生感应电流,使导体受到安培力作用,安培力使导体运动起来.交流感应电动机就是利用电磁驱动的原理工作的.
      第四节 互感和自感
      一、互感和自感
      1. 互感:电磁感应现象中,两个线圈之间并没有导线相连,但当一个线圈中的电流变化时,它所产生的变化的磁场会在另一个线圈中产生感应电动势。这种现象叫作互感,这种感应电动势叫作互感电动势。
      2. 自感现象
      (1)概念:由于导体本身的电流变化而产生的电磁感应现象称为自感,由于自感而产生的感应电动势叫做自感电动势.
      (2)表达式:E=L ΔI Δt .
      (3)自感系数 L 的影响因素:与线圈的大小、形状、匝数以 及是否有铁芯有关.
      二、自感现象的分析
      1. 自感现象“阻碍”作用的理解
      (1)流过线圈的电流增加时,线圈中产生的自感电动势与电流方向相反,阻碍电流的增加,使其缓慢地增加.
      (2)流过线圈的电流减小时,线圈中产生的自感电动势与电流方向相同,阻碍电流的减小,使其缓慢地减小.
      2. 自感现象的四个特点
      (1)自感电动势总是阻碍导体中原电流的变化.
      (2)通过线圈中的电流不能发生突变,只能缓慢变化.
      (3)电流稳定时,自感线圈就相当于普通导体.
      (4)线圈的自感系数越大,自感现象越明显,自感电动势只 是延缓了过程的进行,但它不能使过程停止,更不能使过程反向.
      3. 自感现象中的能量转化:通电自感中,电能转化为磁场能;断电自感中,磁场能转化为电能.
      第三章 交变电流
      第一节 交变电流
      一、交变电流
      1. 交变电流:电流、电压大小和方向随时间做周期性变化 (方向不随时间变化的电流称为直流)
      2. 正弦交流电
      (1)产生:在匀强磁场里,线圈绕垂直于磁场方向的轴匀速转动.
      (2)中性面
      ①定义:与磁场方向垂直的平面.
      ②特点:线圈位于中性面时,穿过线圈的磁通量最大,磁通量的变化率为零,感应电动势为零.线圈每经过中性面一次,电流的方向就改变一次.
      (3)图象:用以描述交变电流随时间变化的规律,如果线圈从中性面位置开始计时,其图象为正弦曲线.
      第二节 交变电流的描述
      一、描述交变电流的物理量
      1. 交变电流的周期和频率的关系:T= 1f
      2. 峰值和有效值
      (1)峰值:交变电流的峰值是它能达到的最大值.
      (2)有效值:让交流与恒定电流分别通过大小相同的电阻,如果在交流的一个周期内它们产生的热量相等,则这个恒定电流 I、恒定电压 U 就是这个交变电流的有效值.
      (3)正弦式交变电流的有效值与峰值之间的关系I=Im2 ,U=Um2 ,E=Em2
      3.平均值: E =n ΔΦ Δt=BLv
      二、交变电流的变化规律
      1. 正弦式交变电流的变化规律(线圈在中性面位置开始计时)
      函数
      图像
      磁通量
      ϕ=ϕm csωt=BS csωt
      电动势
      e=Em sinωt=nBSω sinωt
      电压
      u=Um sinωt=REmR+r sinωt
      电流
      i=Im sinωt=EmR+r sinωt
      2. 两个特殊位置的特点
      (1)线圈平面与中性面重合时,S⊥B,Φ最大, ΔΦΔt=0,e= 0,i=0,电流方向将发生改变.
      (2)线圈平面与中性面垂直时,S//B,Φ=0, ΔΦΔt最大,e 最大,i 最大,电流方向不改变.
      第三节 变压器
      一、变压器原理
      1. 工作原理:电磁感应的互感现象
      (1)变压器是由闭合铁芯和绕在铁芯上的两个线圈组成的
      (2)一个线圈与交流电源连接,叫作原线圈,也叫初级线圈
      (3)另一个线圈与负载连接,叫作副线圈,也叫次级线圈
      2. 理想变压器的基本关系式
      (1)功率关系:P入=P出
      (2)电压关系:U1U2=n1n2 ,若 n1>n2 ,为降压变压器;若n1<n2 ,为升压变压器
      (3)电流关系:只有一个副线圈时,I1I2=n2n1 ;有多个副线圈时,U1I1=U2I2+U3I3+···+UnIn
      (4)原、副线圈的每一匝的磁通量都相同,磁通量变化率也相同,频率也就相同
      二、理想变压器的动态分析
      1. 匝数比不变的情况(如图)
      (1)U1不变,根据U1U2=n1n2可以得出不论负载电阻R如何变化,U2不变
      (2)当负载电阻发生变化时,I2变化,根据I1I2=n2n1可以判断I1的变化情况
      (3)I2变化引起P2变化,根据P1=P2,可以判断P1的变化
      2. 负载电阻不变的情况(如图)
      (1)U1不变,n1n2发生变化,U2变化
      (2)R不变,U2变化,I2发生变化
      (3)根据P2=U22R 和P1=P2,可以判断P2变化时,P1发生变化,U1不变时,I1发生变化
      三、特殊变压器的求解
      1. 自耦变压器:高中物理中研究的变压器本身就是一种忽略了能量损失的理想模型,自耦变压器(又称调压器),它只有一个线圈,其中的一部分作为另一个线圈,当交流电源接不同的端点时,它可以升压也可以降压,变压器的基本关系对自耦变压器均适用
      2. 互感器:分为电压互感器和电流互感器
      电压互感器
      电流互感器
      原理图
      原线圈的连接
      并联在高压电路中
      串联在大电流电路中
      副线圈的连接
      连接电压表
      连接电流表
      互感器的作用
      将高电压变为低电压
      将大电流变为小电流
      利用的公式
      U1U2=n1n2
      I1n1=I2n2
      第四节 电能的输送
      一、远距离输电
      1. 输电线路(如图)
      2. 输电电流
      (1)I=PU (2)I=U−U'R
      3. 电压损失
      (1)△U=U−U' (2)△U=IR
      4. 功率损失
      (1)△P=P−P' (2)△P=I2R=(PU)2R=△U2R
      二、远距离高压输电的几个基本关系(以下图为例)
      1. 功率关系:P1=P2, P3=P4, P2=P损+P3
      2. 电压、电流关系:U1U2=n1n2=I2I1 , U3U4=n3n4=I4I3
      U2=△U+U3 ,I2=I3=I线
      3. 输电电流:I线=P2U2=P3U3=U2−U3R线
      4. 输电线上损耗的电功率:P损=I线△U=I线2R=(P2U2)2R线
      三、解决远距离输电问题应注意下列几点
      (1)画出输电电路图.
      (2)注意升压变压器副线圈中的电流与降压变压器原线圈中的电流相等.
      (3)输电线长度等于距离的2倍.
      (4)计算线路功率损失一般用P损=I2R线
      第四章 电磁振荡与电磁波
      第一节 电磁振荡
      一、电磁振荡的产生
      1. 振荡电流:大小和方向都做周期性迅速变化的电流
      (1)振荡电流实际上就是交变电流,不过习惯上指频率很高的交变电流
      2. 振荡电路:产生振荡电流的电路
      (1)LC振荡电路:当开关置于线圈一侧时,由电感线圈L和电容C组成的电路,就是最简单的振荡电路
      3. 电磁振荡:在整个过程中,电路中的电流i、电容器极板上的电荷量q、电容器里的电场强度E、线圈里的磁感应强度B,都在周期性地变化着的现象就是电磁振荡
      二、电磁振荡的能量变化
      1. 电磁振荡的过程中,电场能和磁场能会发生周期性地转化。
      2. 任何电路都有电阻,电路中总有一部分能量转化为内能,还有一部分能量以电磁波的形式辐射出去,振荡电路中的能量会逐渐减少,振荡电流的振幅逐渐减小,直到最后停止振荡
      3. 如果能够适时地把能量补充到振荡电路中,以补偿能量损耗,就可以得到振幅不变的等幅振荡。
      三、电磁振荡的周期和频率
      1. 电磁振荡完成一次周期性变化需要的时间叫作周期。周期的倒数叫作频率,数值等于单位时间内完成的周期性变化的次数
      2. LC电路的周期T与电感L、电容C的关系是:T=2πLC
      3. 频率: f=12πLC
      4. 单位:周期T(秒s)、频率f(赫兹Hz)、电感L(亨利H)、电容C(法拉F)
      5. 如果没有能量损失,也不受其他外界条件影响,这时的周期和频率叫作振荡电路的固有周期和固有频率,简称振荡电路的周期的频率
      第二节 电磁场与电磁波
      一、电磁波的产生
      1. 麦克斯韦电磁场理论:变化的磁场产生电场,变化的电场产生磁场.
      2. 电磁场:变化的电场和变化的磁场总是相互联系成为一个完整的整体,这就是电磁场.
      3. 电磁波:电磁场(电磁能量)由近及远地向周围传播形成电磁波.
      (1)电磁波是横波,在空间传播不需要介质.
      (2)真空中电磁波的速度为 3.0×108 m/s.
      (3)电磁波能产生干涉、衍射、反射和折射等现象
      第三节 无线电波的发射和接收
      一、无线电波的发射和接收
      1. 电磁波的发射
      (1)发射条件:足够高的频率和开放电路.
      (2)调制:在电磁波发射技术中,使载波随各种信号而改变的技术叫作调制
      ①调幅:使高频电磁波的振幅随信号的强弱而变的调制叫作调幅
      ②调频:使高频电磁波的频率随信号的强弱而变的调制叫作调频
      2. 电磁波的接收
      (1)调谐:使接收电路产生电谐振的过程.
      ①电谐振:当接收电路的固有频率跟受到的电磁波的频率相同时,接收电路中产生的振荡电流最强,这种现象叫作电谐振,相当于机械振动中的共振。
      (2)解调:使声音或图像信号从高频电流中还原出来的过程
      3. 高频电视信号的传播方式主要有三种:地面无线电传输、有线网络传输、卫星传输
      第四节 电磁波谱
      一、电磁波谱
      1. 电磁波谱:按电磁波的波长大小或频率高低的顺序把它们排列成的谱
      2. 电磁波:无线电波、红外线、可见光、紫外线、X射线、γ射线等
      (1)无线电波:技术上把波长大于1mm(频率低于300GHz)的电磁波称作无线电波。广泛应用于通信、广播及其他信号传输
      (2)红外线:红外线的波长比无线电波短,比可见光长。所有物体都发射红外线。热物体的红外辐射比冷物体的红外辐射强。
      (3)可见光:能使人的眼睛产生视觉效应的电磁波,称为可见光(波长为400~760nm).
      (4)紫外线:人眼看不到比紫光波长更短的电磁波。在紫光之外,波长范围为5~370nm的电磁波是紫外线。具有较高的能量,足以破坏细胞核中的物质。
      (5)X射线和γ射线:波长比紫外线更短的电磁波就是X射线和γ射线了。X射线对生命物质有较强的作用,具有很强的穿透本领,检查人体内部器官,探测金属。γ射线具有很高的能量,能破坏生命物质,用来治疗某些癌症,可用于探测金属构件内部的缺陷
      第五章 传感器
      第一节 认识传感器
      一、传感器
      1. 传感器是指这样一类器件或装置:它能够感受诸如力、温度、光、声、化学成分等被测量,并能把它们按照一定的规律转换为便于传送和处理的可用信号输出。通常转换成可用信号是电压、电流等电学量,或转换为电路的通断。把非电学量转换为电学量,可以很方便地进行测量、传输、处理和控制
      二、传感器的种类
      1. 物理传感器:力传感器、磁传感器、声传感器(利用物质的物理特性或物理效应)
      2. 化学传感器:离子传感器、气体传感器(利用电化学反应原理,把无机或有机化学物质的成分、浓度等转换为电信号)
      3. 生物传感器:酶传感器、微生物传感器、细胞传感器(利用生物活性物质的选择性来识别和测定生物化学性质)
      三、传感器的组成
      1. 组成:基本部分一般由敏感元件、转换元件组成
      (1)敏感元件(检测):是指能直接感受或响应外界被测非电学量的部分
      (2)转换元件(转换):是指能将敏感元件输出的信号直接转换成电信号的部分
      第二节 常见传感器的工作原理及应用
      一、光敏电阻
      1. 光敏电阻是光电传感器中常见的光敏元件
      2. 光敏电阻在被光照射时电阻发生变化,原因是:硫化镉是一种半导体材料,无光照时,载流子极少,导电性能差;随着光照的增强,载流子增多,导电性变好。
      二、金属热电阻和热敏电阻
      1. 金属热电阻和热敏电阻就是传感器中常见的感知温度的敏感元件
      2. 热电阻:用金属丝可以制作温度传感器
      3. 热敏电阻:用半导体材料制作热敏电阻
      三、电阻应变片
      1. 电阻应变片:是一种使用非常广泛的力敏元件
      2. 金属的电阻应变效应:金属导体在外力作用下发生机械形变(伸长或缩短)时,其电阻随着它所受机械形变的变化而发生变化的现象。
      3. 原理:工作原理基于半导体材料的压阻效应(当单晶体导体材料沿某一轴向受到外力作用时,其电阻率发生变化的现象称为压阻效应)
      选择性必修第三册知识点复习提纲
      目录
      第一章 分子动理论
      1. 分子动理论的基本内容
      2. 实验:用油膜法估测油酸分子的大小
      3. 分子运动速率分布规律
      4. 分子动能和分子势能
      第二章 气体、固体和液体
      1. 温度和温标
      2. 气体的等温变化
      3. 气体的等压变化和等容变化
      4. 固体
      5. 液体
      第三章 热力学定律
      1. 功、热和内能的改变
      2. 热力学第一定律
      3. 能量守恒定律
      4. 热力学第二定律
      第四章 原子结构和波粒二象性
      1. 普朗克黑体辐射理论
      2. 光电效应
      3. 原子的核式结构模型
      4. 氢原子光谱和玻尔的原子模型
      5. 粒子的波动性和量子力学的建立
      第五章 原子核
      1. 原子核的组成
      2. 放射性元素衰变
      3. 核力与结合能
      4. 核裂变与核聚变
      5. “基本”粒子
      第一章 分子动理论
      第一节 分子动理论的基本内容
      一、分子动理论
      1. 物体是由大量分子组成的
      (1)分子的大小
      ①分子体积:分子体积很小,它的直径数量级是10−10m
      ②分子质量:分子质量很小,一般分子质量的数量级是10−26kg
      ③油膜法测分子直径:d=VS ,V是油滴体积,S是水面上形成的单分子油膜的面积
      (2)阿伏加德罗常数 1 ml 任何物质所含有的粒子数,NA=6.02×1023 ml−1
      2. 分子热运动:一切物质的分子都在永不停息地做无规则运动,温度是分子热运动剧烈程度的标志。
      (1)扩散现象:相互接触的不同物质彼此进入对方的现象,温度越高,扩散越快,可在固体、液体、气体中进行.
      (2)布朗运动:悬浮在液体(或气体)中的微粒的无规则运动,微粒越小,温度越高,布朗运动越显著
      3. 分子力:分子间同时存在引力和斥力,且都随分子间距离的增大而减小,随分子间距离的减小而增大,但总是斥力变化得较快
      4. 分子动理论的基本内容:物体是由大量分子组成的,分子在做永不停息的无规则运动,分子之间存在着相互作用力5. 布朗运动与分子热运动
      特别提醒:
      (1)扩散现象直接反映了分子的无规则运动,并且可以发生在固体、液体、气体任何两种物质之间
      (2)布朗运动不是分子的运动,是液体分子无规则运动的反映
      第二节 实验:用油膜法估测油酸分子的大小
      一、实验:用油膜法估测分子的大小
      1. 实验原理
      利用油酸酒精溶液在平静的水面上形成单分子油膜,将油酸分子看做球形,测出一定体积油酸 溶液在水面上形成的油膜面积,用 d= VS 计算出油膜的厚度,其中 V 为一滴油酸溶液中所含油酸的体积,S 为油膜面积,这个厚度就近似等于油酸分子的直径.
      2. 实验步骤
      (1)取 1 mL(1 cm3)的油酸溶于酒精中,制成 N mL 的油酸 酒精溶液,则油酸的纯度为 1N
      (2)往边长为 30~40 cm 的浅盘中倒入约 2 cm 深的水,然后将痱子粉(或细石膏粉)均匀地撒在水面上.
      (3)用滴管(或注射器)向量筒中滴入 n 滴配制好的油酸酒精溶液,使这些溶液的体积恰好为 1 mL,算出每滴油酸酒精溶液的体积 V0= 1nmL
      (4)用滴管(或注射器)向水面中央滴入一滴配制好的油酸酒精溶液,油酸就在水面上慢慢散开,形成单分子油膜.
      (5)待油酸薄膜形状稳定后,将一块较大的玻璃板盖在浅盘上,用彩笔将油酸薄膜的形状画在玻璃板上
      (6)将玻璃板取出放在坐标纸上,算出油酸薄膜的面积 S
      3. 数据处理
      (1)计算一滴溶液中油酸的体积:V= 1 Nn (mL).
      (2)计算油膜的面积:利用坐标纸求油膜面积时,以边长为 1 cm 的正方形为单位,计算轮廓内正方形的个数,不足半个的舍去,大于半个的算一个.
      (3)计算油酸的分子直径: d= V S (注意单位统一).
      第三节 分子运动速率分布规律
      一、气体分子运动的特点
      1. 产生的原因:由于大量分子无规则地运动而碰撞器壁,形成对器壁各处均匀、持续的压力,作用在器壁单位面积上的压力叫做气体的压强
      2. 决定因素
      (1)宏观上:决定于气体的温度和体积.
      (2)微观上:决定于分子的平均动能和分子的密集程度.
      第四节 分子动能和分子势能
      一、分子动能、分子势能、物体的内能
      1. 比较
      2. 分子力、分子势能与分子间距离的关系
      (1)当 r>r0时,分子力为引力,当 r 增大时,分子力做负功,分子势能增加.
      (2)当 rT2
      (2)P−1V图线为过原点的直线,同一气体的两条等温线比较,斜率大得温度高,即T1>T2
      三、盖-吕萨克定律
      1. 内容:
      ①一定质量的理想气体,在压强不变的情况下,温度每升高(降低)1℃,增加(减少)的体积等于它在0℃时体积的1273
      ②一定质量的某种气体,在压强不变的情况下,其体积V与热力学温度T成正比
      2. 表达式:V1T1=V2T2 (或Vt−V0t=V0273,或Vt=V0(1+t273) )
      T(K)
      O
      V(m3)
      等压线
      P2
      P1
      t((℃)
      O
      V(m3)
      −273
      P2
      P1
      V0
      3. 图象
      (1)V−t图:过-273℃的直线,与纵轴交点为0℃时气体的体积,同一气体等压线P1>P2
      (2)V−T图:过原点的直线,同一气体的等压线,斜率大得压强小,即P1>P2
      四、查理定律
      1. 内容:一定质量的某种气体,在体积不变的情况下,压强p与热力学温度T成正比
      2. 表达式:p1T1=p2T2 (或Pt−P0t=P0273,或Pt=P0(1+t273) )
      T
      O
      P
      V2
      V1
      t((℃)
      O
      P
      −273
      V2
      V1
      A
      C
      B
      3. 图象(等容线)
      (1)P−t图:过-273℃的直线,与纵轴交点是0℃时气体的压强,同一气体等容线V1>V2
      (2)P−T图:过原点的直线,同一气体的等容线比较,斜率大的体积小,即V1>V2
      布朗运动
      分子热运动
      活动主体
      固体小颗粒
      分子
      区别
      是固体小颗粒的运动,是比分子大得多的分子团的运动,较大的颗粒不做布朗运动,但它本身的以及周围的分子仍在做热运动
      是指分子的运动,分子无论大小都做热运动,热运动不能通过光学显微镜直接观察到
      共同点
      都是永不停息的无规则运动,都随温度的升高而变得更加剧烈,都是肉眼所不能看见的
      联系
      布朗运动是由于小颗粒受到周围分子做热运动的撞击力而引起的,它是分子做无规则运动的反映
      分子动能
      分子势能
      物体的内能
      定义
      分子无规则运动(即热运动)的动能
      由分子间相对位置决定的势能
      物体中所有分子热运动的动能和分子势能的总和
      决定
      大小

      因素
      温度是物体分子热运动的平均动能的标志。
      ①温度升高,分子热运动的平均动能就增大
      分子势能随分子间距离变化。
      ①物体内所有分子势能的总和跟物体的体积有关
      物体的内能在宏观上与质量、温度、体积有关。
      ①当分子间作用力忽略不计时,就不具有分子势能。因此理想气体就不具有分子势能。一定质量理想气体的内能只由温度决定
      注意
      温度、内能等,只对大量分子才有意义,不能像研究机械运动那样,取单个分子或几个分子作为研究对象,应用以上物理量去描述也没有意义
      内能
      机械能
      定义
      物体中所有分子热运动动能与分子势能的总和
      物体的动能、重力势能和弹性势能的统称
      决定因素
      与物体的温度、体积、物态和分子数有关
      跟宏观运动状态、参考系和零势能点的选取有关
      量值
      任何物体都有内能
      可以为零
      测量
      无法测量
      可测量
      本质
      微观分子的运动和相互作用的结果
      宏观物体的运动和相互作用的结果
      运动形式
      热运动
      机械运动
      联系
      在一定条件下可以相互转化,能的总量守恒
      内能
      热量
      区别
      是状态量,状态确定系统的内能随之确定.一个物体在不同的状态下有不同的内能
      是过程量,它表示由于热传递而引起的内能变化过程中转移的能量
      联系
      在只有热传递改变物体内能的情况下,物体内能的改变量在数值上等于物体吸收或放出的热量
      五、理想气体
      1. 宏观上:理想气体是指在任何温度、任何压强下始终遵从气体实验定律的气体.实际气体在压强不太大、温度不太低的条件下,可视为理想气体
      2. 微观上:理想气体的分子间除碰撞外无其他作用力,分子本身没有体积,即它所占据的空间认为都是可以被压缩的空间
      3. 理想气体的状态方程
      (1)内容:一定质量的某种理想气体发生状态变化时,压强跟体积的乘积与热力学温度的比值保持不变
      (2)公式:p1V1T1=p2V2T2或pVT=C
      (3)气体实验定律可看成理想气体状态方程的特例
      ①当m不变,T1=T2时,p1V1=p2V2 玻意耳定律
      ②当m不变,V1=V2时,p1T1=p2T2 查理定律
      ③当m不变,P1=P2时,V1T1=V2T2 盖·吕萨克定律
      六、气体状态变化的图像问题
      第三节 固体
      一、固体
      1. 分类:固体分为晶体和非晶体,晶体分单晶体和多晶体
      2. 晶体与非晶体的比较
      (1)物理性质:包括弹性、硬度、导热性能、导电性能、光的折射性能等
      ①各向异性:沿不同方向的导电性能不同,沿不同方向的光学性质不同的现象
      ②各向同性:沿各个方向的物理性质都是一样的现象
      图像
      特点
      实例
      等温过程
      p−V
      pV=CT,即pV之积越大的等温线温度越高,线离原点越远
      p−1V
      p=CT1V,斜率k=CT,即斜率越大,温度越高
      等容过程
      p−T
      p=CVT,斜率k=CV,即斜率越大,体积越小
      等压过程
      V−T
      V=CPT,斜率k=Cp,即斜率越大,压强越小
      单晶体
      多晶体
      非晶体
      外形
      规则
      不规则
      不规则
      熔点
      确定
      确定
      不确定
      物理性质
      各向异性
      各向同性
      各向同性
      典型物质
      石英、云母、食盐、硫酸铜
      玻璃、蜂蜡、松香
      形成与转化
      有的物质在不同条线下能够形成不同的形态,同一物质可能以晶体和非晶体两种不同的形态出现,有些非晶体在一定条件下可以转化为晶体
      第四节 液体
      一、液体
      1. 液体的表面张力
      (1)作用:液体的表面张力使液面具有收缩的趋势.
      (2)方向:表面张力跟液面相切,跟这部分液面的分界线垂直.
      (3)大小:液体的温度越高,表面张力越小;液体中溶有杂质时,表面张力变小;液体的密度越大,表面张力越大.
      (4)形成原因:表面层中分子间的距离比液体内部分子间的距离大,分子间的相互作用力表现为引力.
      (5)表面特性:表面层分子间的引力使液面产生了表面张力,使液体表面好像一层绷紧的弹性薄膜,分子势能大于液体内部的分子势能.
      二、浸润和不浸润
      1. 浸润:液体会润湿某种固体并附着在固体的表面上的现象
      2. 不浸润:液体不会润湿某种固体,不会附着在这种固体的表面的现象
      3. 毛细现象:浸润液体在细管中上升的现象,以及不仅润液体在细管中下降的现象
      三、液晶
      1. 液晶的物理性质
      (1)具有液体的流动性.
      (2)具有晶体的光学各向异性.
      (3)在某个方向上看,其分子排列比较整齐,但从另一方向看分子的排列是杂乱无章的
      2. 液晶的用途:可用作显示元件,在生物医学、电子工业、航空工业都有重要应用
      第三章 热力学定律
      第一节 功、热和内能的改变
      一、焦耳的实验
      1. 焦耳的两个最具代表性的实验
      (1)让重物下落带动叶片搅拌容器中的水,引起水温上升
      (2)通过电流的热效应给水加热
      2. 绝热过程:系统不从外界吸热,也不向外界放热的过程
      3. 物体的内能
      (1)物体的内能:物体中所有分子做热运动的动能和分子势能的总和。由于物体的内能是表示物体系统热力学状态的一种状态量,也称热力学能
      (2)物体的内能与分子数、温度、体积有关
      (3)物体的内能是不同于机械能的另一种形式的能。内能是由大量分子热运动和分子间相对位置所决定的能,机械能是物体做机械运动和物体形变所决定的能。机械能在一定条件下可以为零,内能用不为零。
      第二节 热力学第一定律
      一、热力学第一定律
      1. 改变物体内能的两种方式
      (1)做功:
      ①体现了其他形式的能和内能之间的转化
      ②无热交换时,外界对物体做了多少功,物体的内能就增加多少,即∆U=W
      (2)热传递:
      ①热传递的过程就是物体间或同一物体的不同部分间内能的转移过程
      ②热传递方向是内能从高温物体传给低温物体。
      ③物体做功为零时,放出多少热量,物体的内能就减少多少,即∆U=Q
      (3)做功和热传递对改变物体内能是等效的
      ①做功和热传递虽有本质区别,但在改变物体内能上是等效的。热量和功都是过程量,热量是量度内能转移的过程量,功是量度内能转化的过程量,热量不是内能,也不是温度
      2. 热力学第一定律
      (1)内容:一个热力学系统的内能增量等于外界向它传递的热量与外界对它所做功的和
      (2)表达式:∆U=Q+W
      3. 第一类永动机:违背能量守恒定律的机器被统称为第一类永动机,它是不可能制成的
      4. 几种特殊情况
      (1)若过程是绝热的,则 Q=0,W=ΔU,外界对物体做的功等于物体内能的增加量.
      (2)若过程中不做功,即 W=0,则 Q=ΔU,物体吸收的热量等于物体内能的增加量.
      (3)若过程的始末状态物体的内能不变,即ΔU=0,则 W+Q =0 或 W=-Q.外界对物体做的功等于物体放出的热量.
      5. 摩擦力做功与内能变化的关系
      (1)静摩擦力做功的特点
      ①静摩擦力可以做正功,也可以做负功,还可以不做功
      ②在静摩擦力做功过程中,只有机械能的相互转移,没有机械能转化成其他形式的能
      ③相互摩擦的系统内,一对静摩擦力所做的功的总和等于零
      (2)滑动摩擦力做功的特点
      ①滑动摩擦力可以做正功,也可以做负功,还可以不做功
      ②一对滑动摩擦力做功的过程中,能量转化有两种情况:一是相互摩擦的物体之间机械能的转移;二是机械能转化为内能,转化内能的量值等于滑动摩擦力与相对位移的乘积
      ③相互摩擦的系统中,一对滑动摩擦力所做的总功是负值,其绝对值等于滑动摩擦力与相对位移的乘积,等于系统损失的机械能
      第三节 能量守恒定律
      一、能量守恒定律
      1. 内容:能量既不会凭空产生,也不会凭空消失,它只能从一种形式转化为其他形式,或者从一个物体转移到别的物体,在转化或转移的过程中,能量的总量保持不变
      2. 能量守恒定律的应用
      (1)某种形式的能量减少,一定有其他形式的能增加,且减少量和增加量一定相等
      3. 一般的解题步骤
      (1)明确研究对象
      (2)分别列出物体或系统吸收或放出的热量;外界对物体或系统做的功或物体或系统对外所做的功
      (3)根据热力学第一定律∆U=Q+W列出方程进行求解
      (4)特别注意物理量的正负号及其物理意义
      第四节 热力学第二定律
      一、热力学第二定律
      1. 常见的两种表述
      (1)克劳修斯表述:热量不能自发地从低温物体传到高温物体.
      (2)开尔文表述:不可能从单一热库吸收热量,使之完全变成功,而不产生其他影响.
      2. 热传导的方向性(自然过程的方向性)
      (1)热传导具有方向性:热量会自发地从高温物体传给低温物体
      (2)气体的扩散现象具有方向性:两种不同的气体可以自发地进入对方成为混合气体
      (3)机械能和内能的转化过程具有方向性:物体在水平面上运动,因摩擦而逐渐停止
      (4)气体向真空膨胀具有方向性:气体可自发地向真空容器内膨胀
      (5)在整个自然界中,无论有生命的还是无生命的,所有的宏观自发过程都具有单一性,都有一定的方向性,都是一种不可逆过程
      2. 第二类永动机:违背宏观热现象方向性的机器被称为第二类永动机.这类永动机不违背能量守恒定律,但它违背了热力学第二定律,也是不可能制成的.
      3. 热力学第二定律的实质:热力学第二定律的每一种表述,都揭示了大量分子参与宏观 过程的方向性,进而使人们认识到自然界中进行的涉及热现象的宏观过程都具有方向性.
      第四章 原子结构和波粒二象性
      第一节 普朗克黑体辐射理论
      一、黑体与黑体辐射
      1. 热辐射:我们周围的一切物体都在辐射电磁波,这种辐射与物体的温度有关,所以叫热辐射
      2. 绝对黑体(简称黑体):能够完全吸收入射的各种波长的电磁波而不发生反射的物体
      3. 黑体辐射:黑体不反射电磁波,却可以向外辐射电磁波
      (1)辐射的电磁波除与温度有关外,还与材料的种类及表面状况有关,而黑体的辐射规律最为简单。黑体辐射电磁波的强度按波长的分布只与黑体的温度有关
      (2)随着温度的升高,一方面黑体辐射各种波长电磁波的本领都有所增加,另一方面辐射本领的极大值向波长较短的方向移动
      二、能量子
      1. 能量子:不可再分的最小能量值ε叫作能量子
      (1)表达式:ε=hv
      (2)普朗克常量h=6.62607015×10−34J·s
      (3)v:带电微粒的振动频率,也即带电微粒吸收或辐射电磁波的频率
      第二节 光电效应
      一、光电效应
      1. 光电效应:在光的照射下从物体发射出电子的现象(发射出的电子称为光电子).
      2. 产生条件:入射光的频率大于极限频率.
      3. 光电效应规律
      (1)存在着饱和电流:对于一定颜色的光,入射光越强,单位时间内发射的光电子数越多
      (2)存在着遏止电压和截止频率:光电子的能量只与入射光的频率有关,而与入射光的强弱无关.当入射光的频率低于截止频率时不发生光电效应.
      (3)光电效应具有瞬时性:当频率超过截止频率时,无论入射光怎样微弱,几乎在照到 金属时立即产生光电流,时间不超:10−9s
      4. 光电效应规律的理解
      (1)放不放光电子,看入射光的最低频率.
      (2)单位时间内放多少光电子,看光的强度
      (3)光电子的最大初动能大小,看入射光的频率
      (4)要放光电子,瞬时放
      二、爱因斯坦光电效应方程
      1. 基本物理量
      (1)光子的能量ε=hν,其中h=6.62607015×10−34J·s (称为普朗克常量).
      (2)逸出功:使电子脱离某种金属所做功的最小值.
      (3)最大初动能:发生光电效应时,金属表面上的电子吸收光子后克服原子核的引力逸出时所具有动能的最大值
      2. 爱因斯坦光电效应方程:Ek=hν-W0
      (1)hν:光电子的能量.
      (2)W0:逸出功,即从金属表面直接飞出的光电子克服正电荷引力所做的功.
      (3)Ek:光电子的最大初动能
      3. 图象分析
      三、康普顿效应
      (1)美国物理学家康普顿在研究X射线通过金属、石墨等物质的散射时,发现在散射的X射线中,除了有与入射波长λ0相同的成分外,还有波长大于λ0的成分,人们把这种波长变长的现象叫作康普顿效应
      (2)爱因斯坦的光子说:光子不仅具有能量E=hv,而且光子具有动量p=hvc=hλ
      (3)康普顿用光子说成功解释了康普顿效应:他认为散射后X射线波长改变,是X射线光子和物质中电子碰撞的结果。由于光子的速度是光速,非常大,而物质中的电子速度相对很小,因此可以看作电子静止,碰撞前后动量和能量都守恒,碰撞后电子动量和能量增加,光子的动量和能量减小,故散射后光子的频率要减小,光子的波长变长
      四、光的波粒二象性
      1. 光的波粒二象性
      (1)光的干涉、衍射、偏振现象证明光具有波动性.
      (2)光电效应说明光具有粒子性
      (3)光既具有波动性,又具有粒子性,称为光的波粒二象性.
      (4)光波是一种概率波
      2. 光本性学说的发展简史
      第三节 原子的核式结构模型
      一、电子的发现
      1. 汤姆孙发现电子
      (1)从1890年起英国物理学家汤姆孙开始了对阴极射线的一系列实验研究.
      (2)汤姆孙利用电场和磁场能使带电的运动粒子发生偏转的原理检测了阴极射线的带电性质,并定量地测定了阴极射线粒子的比荷(带电粒子的电荷量与其质量之比,即).
      (3)1897年汤姆孙发现了电子(阴极射线是高速电子流).
      电子的电量:,
      电子的质量:,
      电子的比荷:.
      电子的质量约为氢原子质量的
      二、原子的核式结构
      1. α粒子散射实验:粒子碰到电子被反弹,否定了汤姆孙的原子结构模型,提出了核式结构模型.
      2. 卢瑟福依据粒子散射实验的结果,提出了原子的核式结构:在原子中心有一个很小的核,叫原子核,原子的全部正电荷和几乎全部质量都集中在核里,带负电的电子在核外空间绕核旋转.
      第四节 氢原子光谱和玻尔的原子模型
      一、氢原子光谱
      1. 光谱:用光栅或棱镜可以把光按波长展开,获得光的波长(频率)成分和强度分布的记录,即光谱
      2. 物质的光谱按其产生方式不同可分为两大类:
      (1)发射光谱—物体直接发出的光通过分光后产生的光谱.它又可分为连续光谱和明线光谱(特征谱线)
      (2)吸收光谱(特征谱线)
      3.光谱分析:由于每种原子都有自己的特征谱线,因此可以根据光谱来鉴别物质和确定它的化学组成,这种方法叫做光谱分析.
      4. 氢原子光谱线:是最早发现、研究的光谱线
      (1)巴耳末公式:,式中的常数称为里德伯常量,对于氢原子,实验测得的值为
      二、玻尔的原子模型(能级结构)
      1. 玻尔理论:
      (1)原子只能处于一系列的不连续的能量状态中,在这些状态中原子是稳定的.电子虽然绕核旋转,但并不向外辐射能量,这些状态叫定态.
      (2)原子从一种定态(能量为Em)跃迁到另一定态(能量为En)时,它辐射(或吸收)一定频率的光子,光子的能量由这两个定态的能量差决定,即ℎv=Em−En,玻尔将这种现象称为跃迁。
      ①这些量子化的原子的能量叫作能级。能量最低的状态叫作基态,其他的状态叫作激发态
      (3)原子的不同能量状态对应于电子沿不同圆形轨道运动.原子的定态是不连续的,因而电子的可能轨道是分立的
      2. 跃迁时电子动能、原子势能与原子能量的变化.
      (1)当轨道半径减小时,库仑引力做正功,原子的电势能减小,电子动能增大,原子能量减小.反之,轨道半径增大时,原子电势能增大,电子动能减小,原子能量增大.
      第五节 粒子的波动性和量子力学的建立
      一、粒子的波动性
      1. 物质波
      (1)概率波:光的干涉现象是大量光子的运动遵守波动规律的表现,亮条纹是光子到达概率大的地方,暗条纹是光子到达概率小的地方,因此光波又叫概率波.
      (2)物质波(德布罗意波):任何一个运动着的物体,小到微观粒子大到宏观物体都有一种波与它对应,其波长λ= hp,v=εh,p 为运动物体的动量, h 为普朗克常量
      (3)物质波也是概率波:电子和其他微观粒子同光子一样,具有波粒二象性。
      2. 光的波动性与粒子性的统一
      (1)光子是能量为的微粒,表现出粒子性,而光子的能量与频率有关,体现了波动性,所以光子是统一了波粒二象性的微粒,但是,在不同的条件下的表现不同,大量光子表现出波动性,个别光子表现出粒子性;光在传播时表现出波动性,光和其他物质相互作用时表现出粒子性;频率低的光波动性更强,频率高的光粒子性更强.
      3. 双缝干涉实验
      (1)1960年约恩孙直接做了电子双缝干涉实验,从屏上摄得了微弱电子束的干涉图样和光的干涉图样是非常相似的.这也证明了实物粒子的确具有波动性.
      二、量子力学
      (1)描述微观世界行为的理论被逐步完善并最终完整地建立起来,它被称为量子力学
      (2)量子力学是在普朗克、玻尔等人所建立的一个个的具体理论(早期量子论)的基础上创立的。成为统一描述微观世界物理规律的普遍理论
      第五章 原子核
      第一节 原子核的组成
      一、原子核的组成
      1.天然放射现象——贝克勒尔的发现
      (1)1896年,法国物理学家贝克勒尔发现,铀和含铀的矿物能发出一种看不见的射线,这种射线能穿透黑纸而使照相底片感光.这种元素白发地放出射线的现象叫天然放射现象。
      (2)物质发射看不见的射线的性质称为放射性,具有放射性的元素称为放射性元素.
      2. 对放射线的研究
      (1)研究方法:让放射线通过电场或磁场来研究其性质.
      (2)在电场或磁场作用下,射线分为三束,表明这些射线中有的带电,有的不带电
      (3)从感光位置知道,带正电的射线偏转较小,这种射线叫射线;带负电的射线偏转较大,这种射线叫射线;不偏转的射线叫射线.
      ①α射线:卢瑟福经研究发现,射线粒子带有两个单位正电荷,质量数为4,即粒子是氦核,
      速度约是光速的,有较大的动能.
      特征:贯穿本领小,电离作用强,能使沿途中的空气电离.
      ②β射线:贝克勒尔证实,射线是电子流,其速度可达光速的.
      特征:贯穿本领大,能穿透黑纸,甚至穿透几毫米厚的铝板,但电离作用较弱.
      ③γ射线:是一种波长很短的电磁波——光子流,是能量很高的电磁波,波长.
      特征:贯穿本领最强,能穿透几厘米厚的铅板.电离作用最弱.
      3. 天然放射现象的意义
      (1)天然放射现象说明原子核是有内部结构的.元素的放射性不受单质和化合物存在形式的影响.化学反应决定于核外的电子,能量有限,不可能放出粒子,也不可能放出高速的电子和光子来,因此三种射线只能是从原子核内放出的.说明原子核是有复杂结构的.
      4. 原子核的组成
      (1)质子法发现:卢瑟福又用粒子轰击氮核,结果从氮核中打出了一种粒子,并测定了它的电荷与质量,知道它是氢原子核,把它叫做质子。mp=1.67×10−27
      (2)中子的发现:卢瑟福发现质子后,预言核内还有一种不带电的粒子中子,十年后他的学生查德威克用实验证明了原子核内含有中子,中子的质量非常接近于质子的质量(用粒子轰击铍原子核实验)
      (3)原子核的组成:原子核是由质子和中子组成的,质子和中子统称核子.
      ①原子核所带电荷都是质子电荷的整数倍,用Z表示,叫做原子核的质子数,或叫核电荷数.
      ②原子核的质量是核内质子和中子质量的总和.由于质子和中子质量几乎相等,所以原子核的质量近似等于核子质量的整数倍,用这个整数代表原子核的质量,叫做原子核的质量数,用A表示,
      ③原子核的符号可以表示为ZAX.其中X为元素符号,为原子核的质量数,Z为核电荷数,
      5. 同位素:
      (1)定义:具有相同质子数、不同中子数的原子互称同位素.
      (2)例如氢的三种同位素:氕()、氘()、氚().
      第二节 放射性元素衰变
      一、放射性元素的衰变
      1. 原子核的衰变:天然放射现象说明原子核具有复杂的结构.原子核放出粒子或粒子,并不表明原子核内有粒子或粒子(粒子是电子流,而原子核内不可能有电子存在),放出后“就变成新的原子核”,这种变化称为原子核的衰变.
      (1)衰变规律:原子核衰变时,前后的电荷数和质量数都守恒.
      (2)衰变方程:
      α衰变:
      β衰变:
      (3)两个重要的衰变:


      ①核反应中遵循质量数守恒而不是质量守恒,核反应过程中反应前后的总质量一般会发生变化(质量亏损)而释放出核能.
      ②当放射性物质发生连续衰变时,原子核中有的发生衰变,有的发生衰变.同时伴随着辐射.
      (4)α粒子和β粒子衰变的实质
      粒子实质就是氦核,它是由两个质子和两个中子组成的.当发生衰变时,原子核中的质子数
      减,中子数也减,因此新原子核的核电荷数比未发生衰变时的原子核的核电荷数少,为此在元素周期表中的位置向前移动两位.
      衰变是原子核中的一个中子转化成一个电子,即粒子放射出去,同时还生成一个质子留在核内,使核电荷数增加.但衰变不改变原子核的质量数,所以发生衰变后,新原子核比原来的原子核在周期表中的位置向后移动一位.
      射线是在发生或衰变过程中伴随而生,且粒子是不带电的粒子,因此射线并不影响原子核的核电荷数,故射线不会改变元素在周期表中的位置.但射线是伴随或衰变而生,它并不能独立发生,所以,只要有射线必有衰变或衰变发生.因此从整个衰变过程来看,元素在周期表中的位置可能要发生改变
      2. 半衰期
      (1)定义:放射性元素的原子核有半数发生衰变所需的时间叫这种元素的半衰期.半衰期是表示放射性元素衰变快慢的物理量;不同的放射性元素,其半衰期不同,有的差别很大.
      (2)公式:用T表示半衰期,m0与N0表示衰变前的质量和原子核数,m和N表示衰变后的质量和原子核数,n表示半衰期数,则 m=m02n=m0·2−tT , N=N02tT=N0·2−tT
      (3)影响因素:放射性元素衰变的快慢是由核内部的因素决定的
      3.核反应方程的配平及α、β衰变次数的确定方法
      (1)核反应方程中有两个守恒规律:质量数守恒,电荷数守恒.
      (2)确定衰变次数的原理是两个守恒规律.
      设放射性元素ZAX经过n次α衰变和m次β衰变后,变成稳定的新元素Z'A'Y,则表示该核反应的方程为:
      ZAX→Z'A'Y+n 24He+m −10e
      根据电荷数守恒和质量数守恒可列方程:&A=A'+4n&Z=Z'+2n−m
      以上两式联立解得:&n=A−A'4&m=A−A'2+Z'−Z
      二、放射性的应用于防护
      1. 人工放射性同位素:人们用质子、氘核、中子、射线等轰击原子核,也得到了放射性同位素
      2. 放射性同位素的应用
      (1)利用射线的贯穿本领来检查各种产品的厚度、密封容器中的液面高度等,从而自动控制生产过程
      (2)利用射线的电离作用.放射线能使空气电离,从而可以消除静电积累,防止静电产生的危害.
      (3)利用射线对生物组织的物理、化学效应使种子发生变异,培育优良品种.
      (4)利用放射线的能量,轰击原子核实现原子核的人工转变.
      (5)在医疗上,常用以控制病变组织的扩大.
      (6)作为示踪原子
      3. 放射性的危害与防护
      (1)危害:核爆炸、核泄漏、医疗照射
      (2)防护:密封防护、距离防护、时间防护、屏蔽防护
      第三节 核力与结合能
      一、核力与结合能
      1. 核反应
      (1)定义:我们把原子核在其他粒子轰击下产生新原子核的过程,称为核反应.
      2. 核力:
      (1)定义:原子核内部,核子间所特有的相互作用力.
      (2)核力的特点:
      ①核力是强相互作用力,在它的作用范围内核力比库仑力大得多;
      ②核力是短程力,作用范围在之内.在大于时核力表现为引力,超过时核力急剧下降几乎消失.在小于时核力表现为斥力,因此核子不会融合在一起;
      ③每个核子只跟相邻的核子发生核力作用.这种性质称为核力的饱和性.无论是质子间、中子间、质子和中子间均存在核力.
      3. 核结合能
      (1)核子分开反应方程:(吸收能量)
      核子结合反应方程:(放出能量)
      (2)由于核力的存在,核子结合成原子核时要放出一定的能量,原子核分解成核子时,要吸收同样多的能量.核反应中放出或吸收的能量称为核结合能.
      (3)平均结合能(又叫比结合能):原子核的结合能与核子数之比平均结合能越大,表示原子核中核子结合得越牢固.原子核越稳定.
      4. 质量亏损
      (1)质能方程:E=mc2 或 ∆E=∆mc2
      (2)理解:在核反应中仍遵守质量守恒和能量守恒的规律.核反应中的质量亏损,并不是这部分质量消失或质量转变为能量
      第四节 核裂变与核聚变
      一、核裂变
      1. 核的裂变——铀核的裂变
      (1)铀核裂变的发现:1938年底,德国物理学家哈恩与斯特拉斯曼利用中子轰击铀核时,发现了铀核的裂变,向核能的利用迈出了第一步.
      (2)核裂变:使核分裂成中等质量的原子核的核反应叫做核裂变.
      (3)铀核裂变的一种核反应方程: .
      (4)链式反应:裂变不断地进行下去,释放出越来越多的核能的反应
      (5)链式反应发生的条件:
      ①铀块的体积大于临界体积.体积超过临界体积时,保证中子能够碰到铀核.
      ②有足够浓度的铀.③有足够数量的慢中子.
      2. 核电站的核心是核反应堆
      (1)核电站的优点是:①消耗的“燃料”很少;②作为核燃料的铀、钍等在地球上的可采储量大;③对环境污染比火电站要小.
      二、核聚变
      1. 聚变:把轻核结合成质量较大的核,释放出核能的反应
      (1)聚变方程: .
      (2)聚变发生的条件:只有在超高温条件下才能发生
      第五节 “基本”粒子
      一、“基本粒子”不基本
      1. 发现:
      (1)19世纪末,许多人认为光子、电子、质子和中子是组成物质的不可再分的最基本粒子.
      (2)从20世纪起科学家陆续发现了多种同种类的新粒子,它们不是由质子、中子、电子组成.
      (3)科学家进一步发现质子、中子等本身也是复合粒子,且还有着复杂的结构.
      (4)粒子加速器和粒子探测器是研究粒子物理的主要工具.
      2. 粒子的分类
      按照粒子与各种相互作用的关系,可以将粒子分为三大类:强子、轻子和媒介子.
      3.反粒子(反物质)
      (1)实验发现,许多粒子都有和它质量相同而电荷及其他一些物理量相反的粒子,叫反粒子.例如电子和正电子,质子和反质子等.由反粒子构成的物质叫反物质.
      4.夸克模型
      (1)实验表明强子是有内部结构的,1964年美国物理学家盖尔曼提出了强子的夸克模型,认为强子是由夸克构成的.
      图象名称
      Ek
      v0
      v
      图象
      物理量
      最大初动能Ek与入射光频率v
      0
      −E
      ①极限频率:v0
      ②逸出功:W0=−E=E
      ③普朗克常量:斜率v
      遏止电压Uc与入射光频率v
      ①(截止)极限频率:v0
      ②遏止电压Uc:随入射光频率的增大而增大
      ③普朗克常量: ve(斜率·电子电量)
      频率相同、光强不同时,光电流与电压
      ①遏止电压:Uc
      ②饱和光电流Im(电流的最大值)
      ③最大初动能:Ekm=eUc
      频率不同、光强相同时,光电流与电压
      v1
      Uc1
      U
      Uc2
      v2
      O
      I
      ①遏止电压:Uc1、Uc2
      ②饱和光电流:电流的最大值
      ③最大初动能:Ek1=eUc1,Ek2=eUc2
      学说名称
      微粒说
      波动说
      电磁说
      光子说
      波粒二象性
      代表人物
      牛顿
      惠更斯
      麦克斯韦
      爱因斯坦
      公认
      实验依据
      光的直进
      光的反射
      光的干涉衍射
      能在真空中传播,是横波,光速等于电磁波速
      光电效应
      康普顿效应
      光既有波动现象,又有粒子特征
      内容要点
      光是一群弹性粒子
      光是一种机械波
      光是一种电磁波
      光是由一份一份光子组成的
      光是具有电磁本性的物质,既有波动性又有粒子性
      分类
      参与的相互作用
      发现的粒子
      备注
      强子
      强相互作用
      质子、中子、介子、超子
      质子是最早发现的强子强子有内部结构
      轻子
      不参与强相互
      作用
      电子、电子中微子、子、子中微子,子、子中微子
      无内部结构
      媒介子
      各种相互作用
      光子、中间玻色子、胶子
      光子传递电磁相互作用
      玻色子传递弱相互作用
      胶子传递强相互作用

      相关学案

      人教版(2019)高考物理一轮复习:选择性必修第一、二、三册知识点复习提纲汇编(全面!):

      这是一份人教版(2019)高考物理一轮复习:选择性必修第一、二、三册知识点复习提纲汇编(全面!),共72页。学案主要包含了动量,动量守恒中的临界问题,碰撞特例,自由振动,电磁流量计,气体状态变化的图像问题等内容,欢迎下载使用。

      人教版(2019)高考物理一轮复习:必修第一、二、三册知识点复习提纲汇编(全面!):

      这是一份人教版(2019)高考物理一轮复习:必修第一、二、三册知识点复习提纲汇编(全面!),共110页。学案主要包含了质点,参考系,标量和矢量的区别,弹力大小和胡克定律等内容,欢迎下载使用。

      人教版高中物理选择性必修第一册期末复习全册知识点考点提纲 讲义:

      这是一份人教版高中物理选择性必修第一册期末复习全册知识点考点提纲 讲义,共29页。

      资料下载及使用帮助
      版权申诉
      • 1.电子资料成功下载后不支持退换,如发现资料有内容错误问题请联系客服,如若属实,我们会补偿您的损失
      • 2.压缩包下载后请先用软件解压,再使用对应软件打开;软件版本较低时请及时更新
      • 3.资料下载成功后可在60天以内免费重复下载
      版权申诉
      若您为此资料的原创作者,认为该资料内容侵犯了您的知识产权,请扫码添加我们的相关工作人员,我们尽可能的保护您的合法权益。
      入驻教习网,可获得资源免费推广曝光,还可获得多重现金奖励,申请 精品资源制作, 工作室入驻。
      版权申诉二维码
      欢迎来到教习网
      • 900万优选资源,让备课更轻松
      • 600万优选试题,支持自由组卷
      • 高质量可编辑,日均更新2000+
      • 百万教师选择,专业更值得信赖
      微信扫码注册
      手机号注册
      手机号码

      手机号格式错误

      手机验证码 获取验证码 获取验证码

      手机验证码已经成功发送,5分钟内有效

      设置密码

      6-20个字符,数字、字母或符号

      注册即视为同意教习网「注册协议」「隐私条款」
      QQ注册
      手机号注册
      微信注册

      注册成功

      返回
      顶部
      学业水平 高考一轮 高考二轮 高考真题 精选专题 初中月考 教师福利
      添加客服微信 获取1对1服务
      微信扫描添加客服
      Baidu
      map