搜索
      上传资料 赚现金

      云南省玉溪第一中学2024-2025学年高一下学期3月月考 化学试题

      • 2.37 MB
      • 2025-03-31 15:44:41
      • 57
      • 0
      • 教习网7700085
      加入资料篮
      立即下载
      云南省玉溪第一中学2024-2025学年高一下学期3月月考 化学试题第1页
      高清全屏预览
      1/16
      云南省玉溪第一中学2024-2025学年高一下学期3月月考 化学试题第2页
      高清全屏预览
      2/16
      云南省玉溪第一中学2024-2025学年高一下学期3月月考 化学试题第3页
      高清全屏预览
      3/16
      还剩13页未读, 继续阅读

      云南省玉溪第一中学2024-2025学年高一下学期3月月考 化学试题

      展开

      这是一份云南省玉溪第一中学2024-2025学年高一下学期3月月考 化学试题,共16页。试卷主要包含了选择题,填空题等内容,欢迎下载使用。
      总分:100分 考试时间:75分钟
      可能用到的相对原子质量:C—12 N—14 O—16 Na—23 S—32 Fe—56 Cu—64
      一、选择题:本题共14小题,每小题3分,共42分,每小题只有一个选项符合题意。
      1. 纵观古今,化学与环境、材料、生产、生活关系密切,下列说法正确的是
      A. 工业合成氨反应可以通过改变反应条件实现反应物完全转化
      B. “神舟”系列飞船使用的碳纤维材料、光导纤维都是新型无机非金属材料
      C. 植物的根从土壤中吸收铵根离子和硝酸盐属于自然固氮
      D. 食品中添加大量可起到漂白、防腐和抗氧化等作用
      【答案】B
      【解析】
      【详解】A.合成氨反应是可逆反应,是无法通过改变反应条件实现反应物完全转化的,A错误;
      B.“神舟”系列飞船使用的碳纤维材料成分主要为碳、光导纤维成分主要为,它们都是无机物,都属于新型无机非金属材料,B正确;
      C.自然固氮是指在自然条件将单质转化为含氮元素的化合物过程,不是直接吸收含氮化合物,C错误;
      D.在食品中可起到漂白、防腐和抗氧化等作用,但要严格控制用量,不能大量添加,D错误;
      故答案为:B。
      2. 设为阿伏加德罗常数的值。下列说法正确的是
      A. 0.5ml NO和0.5ml O2混合后,分子总数为NA
      B. 常温下,5.6g铁与足量的浓硝酸反应,转移的电子数为0.3NA
      C. 78g Na2O2与足量CO2反应,转移的电子数为NA
      D. 含2ml H2SO4的浓硫酸与64g Cu共热,生成SO2分子数为NA
      【答案】C
      【解析】
      【详解】A.0.5ml NO和0.5ml O2反应时,氧气过量0.25ml,反应后生成0.5mlNO2,而NO2中存在平衡:2NO2⇌N2O4,导致气体的物质的量减小,故所得的混合气体的物质的量小于0.75ml,A错误;
      B.常温下,Fe与浓硝酸发生钝化,即5.6g铁与足量的浓硝酸不能完全反应,无法计算转移的电子数,B错误;
      C.由反应2Na2O2+2CO2=2Na2CO3+O2知,当有2ml Na2O2参加反应时,转移电子的物质的量为2ml,故78g(即1ml) Na2O2与足量CO2完全反应时,转移电子的数目为NA,C正确;
      D.铜只能与浓硫酸反应,和稀硫酸不反应,含的浓硫酸与共热,反应过程中浓硫酸变稀,2ml硫酸不能反应完全,生成分子数小于NA,D错误;
      故选C。
      3. 常温下,在给定的溶液中一定能大量共存的是
      A. pH=1的溶液中:Cu2+、K+、、Fe2+
      B. H2S水溶液中:H+、Ag+、 、Cl-
      C. 滴加石蕊试液显蓝色的溶液:Na+、、、
      D. 某澄清透明的溶液:K+、、Cu2+ 、Br-
      【答案】D
      【解析】
      【详解】A.pH=1的溶液中存在大量氢离子,硝酸根离子在酸性条件下具有强氧化性会氧化二价铁离子,故A错误;
      B.硫离子与银离子反应生成硫化银沉淀,而且银离子和氯离子也会反应生成氯化银沉淀,故B错误;
      C.石蕊试液显蓝色的溶液为碱性环境,会和铵根离子生成一水合氨,故C错误;
      D.澄清透明的溶液中:K+、、Cu2+ 、Br-相互不反应,能够大量共存,故D正确;
      答案选D。
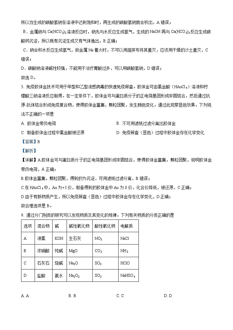
      4. 下列有关钠元素说法正确的是
      A. 向饱和碳酸钠溶液中通入足量的CO2,没有沉淀生成
      B. 金属钠与Ca(HCO3)2溶液反应时,既有沉淀生成又有气体逸出
      C. 金属Na着火时,可以用湿抹布将其盖灭
      D. 由于碳酸钠溶液呈碱性,因此苏打可用于治疗胃酸过多
      【答案】B
      【解析】
      【详解】A.向饱和碳酸钠溶液中通入足量的CO2,生成NaHCO3,由于碳酸钠的溶解度大于碳酸氢钠,所以当生成的碳酸氢钠在溶液中达到饱和时,再生成的碳酸氢钠就会析出,A错误;
      B.金属钠与Ca(HCO3)2溶液反应时,钠先与水反应生成氢气,生成的NaOH再与Ca(HCO3)2反应生成碳酸钙沉淀,所以既有沉淀生成又有气体逸出,B正确;
      C.钠会和水反应生成氢气,故金属Na着火时,不可以用湿抹布将其盖灭,应该用干燥的沙土盖灭,C错误;
      D.碳酸钠溶液碱性较强,不能用于治疗胃酸过多,可以用碳酸氢钠,D错误;
      故选D。
      5. 免疫胶体金技术可用于甲型和乙型流感病毒的快速免疫筛查。胶体金可由氯金酸(HAuCl4)溶液和柠檬酸三钠溶液反应制得。在一定条件下,胶体金可与蛋白质分子的正电荷基团形成牢固结合,然后通过抗原-抗体结合形成免疫复合物,使得胶体金富集,颗粒团聚,发生颜色变化。通过此观察显色效果。下列说法不正确的一项是
      A. 胶体金带负电荷B. 不可用滤纸过滤分离出胶体金
      C. 制备胶体金过程中氯金酸被还原D. 免疫筛查(显色)过程中胶体金存在化学变化
      【答案】B
      【解析】
      【详解】A.胶体金可与蛋白质分子的正电荷基团形成牢固结合,使得胶体金富集,颗粒团聚,说明胶体金带负电荷,A正确;
      B.胶体金富集,颗粒团聚,得到的为沉淀,可用滤纸过滤分离,B错误;
      C.在HAuCl4中,Au为+3价,制备得到的胶体金中Au为0价,化合价降低,被还原,C正确;
      D.由于有新物质产生,所以免疫筛查(显色)过程中胶体金存在化学变化,D正确;
      故合理选项是B。
      6. 通过分门别类的研究可以发现物质及其变化的规律。下列有关物质的分类正确的是
      A. AB. BC. CD. D
      【答案】C
      【解析】
      【详解】A.液氯为纯净物不是混合物,NO2不是酸性氧化物,故A错误;
      B.纯碱是盐不是碱,NH3不是电解质,故B错误;
      C.各物质分类正确,故C正确;
      D.氨水是混合物,主要成分一水合氨是碱,Na2O2是过氧化物,不是碱性氧化物,故D错误;
      答案选C
      7. 下列物质性质实验对应的离子方程式书写正确的是
      A 向NaHCO3溶液中滴加稀盐酸:+ 2H+ = H2O + CO2↑
      B. NaOH溶液与NH4Cl溶液混合加热:+OH-NH3↑+H2O
      C. 将Cl2通入水中:Cl2+H2O⇌2H++ClO-+Cl-
      D. 用热的NaOH溶液溶解
      【答案】B
      【解析】
      【分析】
      【详解】A.碳酸是弱酸,不能拆开写,正确的离子方程式为:+H+=H2O+CO2↑,故A不选;
      B.NaOH溶液与NH4Cl溶液混合,OH-和生成了NH3·H2O,NH3·H2O不稳定,受热分解为氨气和水,故题干中的离子方程式正确,故B选;
      C.氯气通入水中生成盐酸和次氯酸,次氯酸是弱酸,不能拆写为离子,故正确的离子方程式为:Cl2+H2OH++HClO+Cl-,故C不选;
      D.用热的NaOH溶液溶解S,生成硫化钠、亚硫酸钠和水,正确的离子方程式是:3S+6OH-2S2-++3H2O,故D不选;
      答案为B。
      8. 下列实验方案能达到目的的是
      A. 用湿润的淀粉—KI试纸鉴别红棕色的NO2和Br2(g)
      B. 用澄清石灰水鉴别Na2CO3溶液与NaHCO3溶液
      C. 鉴定某物质为钾盐时,采用灼烧时直接观察焰色的方法
      D. 用品红溶液鉴别SO2和CO2两种气体
      【答案】D
      【解析】
      【详解】A.NO2和Br2(g)均能使碘化钾淀粉试纸变蓝,现象相同不能鉴别,故A错误;
      B.澄清石灰水和Na2CO3溶液与NaHCO3溶液反应均生成白色沉淀,现象相同不能鉴别,故B错误;
      C.钾盐灼烧时观察焰色需要透过蓝色钴玻璃,故C错误;
      D.SO2会使品红溶液褪色,CO2无明显变化,故D正确;
      答案选D。
      9. 下列是对某溶液多次取样进行离子检验的方法和结论,其中正确的是
      A. 加入稀盐酸,产生了无色无味的气体,证明原溶液中一定含有
      B. 加入AgNO3溶液时,产生白色沉淀,说明原溶液中一定含有Cl-
      C. 滴加稀硝酸,无明显现象,再加入BaCl2溶液产生白色沉淀,说明原溶液中存在
      D. 滴加稀盐酸,无明显现象,再加入BaCl2溶液产生白色沉淀,说明原溶液中存在
      【答案】D
      【解析】
      【详解】A.碳酸氢根离子也可以和盐酸反应产生无色无味的气体,原溶液中也可能有,A项错误;
      B.与AgNO3溶液反应能产生白色沉淀的离子有Cl-、 等,B项错误;
      C.若溶液中有,滴加稀硝酸,被氧化为,再加入BaCl2溶液也会产生白色沉淀,C项错误;
      D.滴加稀盐酸,无明显现象,说明其中没有银离子,再加入BaCl2溶液产生白色沉淀,说明原溶液中存在,因为硫酸钡是白色难溶于盐酸的白色沉淀,D项正确;
      故选D。
      10. 下列装置或操作能达到相应实验目的的是
      A. AB. BC. CD. D
      【答案】A
      【解析】
      【详解】A.浓硫酸具有吸水性,可以吸收结晶水,A正确;
      B.氯气能置换出NaBr中的Br2,氯气能置换出KI中的I2,不能证明氧化性Br2>I2,B错误;
      C.除去氯气中的HCl应该使用饱和食盐水,C错误;
      D.氨气易溶于水,密度比空气的小,应该采用向下排空气法收集NH3,D错误;
      故选A。
      11. 下列物质之间的转化都能一步实现的是
      A.
      B.
      C.
      D.
      【答案】C
      【解析】
      【详解】A.硫与氧气反应只能生成二氧化硫,不能一步反应生成三氧化硫,故A错误;
      B.二氧化硅不能一步生成硅酸,可由可溶性的硅酸盐与酸反应生成硅酸,故B错误;
      C.FeS2在高温条件下与氧气反应生成SO2,SO2与氢氧化钠溶液反应生成Na2SO3,Na2SO3被氧气氧化为Na2SO4,各物质之间的转化均能一步完成,故C正确;
      D.氮气和氧气反应生成一氧化氮,不能一步得到二氧化氮,故D错误;
      故选C。
      12. 有A、B、C、D四种短周期元素,A元素原子核内没有中子;B的某种单质和氢化物都可用于杀菌消毒,B、D同主族;C元素的原子失去1个电子,所得到的微粒具有与氖原子相同的电子层结构,下列说法正确的是
      A. 简单离子半径:D > C > B
      B. 含A、B、C、D四种元素两种酸式盐之间能发生反应
      C. A元素的原子不存在同位素现象
      D. B、D形成的某种化合物可漂白紫色石蕊溶液
      【答案】B
      【解析】
      【分析】有A、B、C、D四种短周期元素,A元素原子核内没有中子,则A为H;B的某种单质和氢化物都可用于杀菌消毒,O3和H2O2都可以杀菌消毒,则B为O,B、D同主族,则D为S;C元素的原子失去1个电子,所得到的微粒具有与氖原子相同的电子层结构,则C为Na。
      【详解】A.电子层数越多,离子半径越大,电子排布相同的离子,原子序数越大,半径越小,则离子半径:Na+>S2->O2-,故A错误;
      B.NaHSO4和NaHSO3能反应生成Na2SO4、水和SO2,离子方程式为:H++=H2O+SO2↑,故B正确;
      C.H元素有氕、氘、氚三种同位素,故C错误;
      D.SO2溶于水生成亚硫酸,可使紫色石蕊试液变红,SO2有漂白性,但不能使指示剂褪色,故D错误;
      故选B。
      13. 下列叙述中,正确的是
      A. 同温同压下,等体积的CO和具有相同的质量
      B. 等物质的量浓度的盐酸和硫酸中,的物质的量浓度也相等
      C. 同温同体积下,等质量的和物质的量之比为
      D. 等质量的O2和O3所含原子数之比为2∶3
      【答案】A
      【解析】
      【详解】A.同温同压下,等体积的CO和的物质的量相等,两者摩尔质量相同,则质量也相同,故A正确;
      B.等物质的量浓度的盐酸和硫酸中,硫酸中的物质的量浓度是盐酸的2倍,故B错误;
      C.同温同体积下,等质量的和物质的量之比为,故C错误;
      D.等质量的O2和O3的物质的量之比为,所含原子数之比为,故D错误;
      答案选A。
      14. 含硫煤燃烧会产生大气污染物,为防治该污染,某工厂设计了新的治污方法,同时可得到化工产品,该工艺流程如图所示,下列叙述正确的是
      A. 反应II中O2发生氧化反应
      B. 该过程中化合价改变的元素只有O和S
      C. 反应Ⅰ的离子方程式为4OH- + 2Fe3+ + SO2 = 2Fe2+ ++ 2H2O
      D. 该过程的总反应为2SO2 + 2H2O + O22H2SO4
      【答案】D
      【解析】
      【详解】A.反应II中O2和FeSO4溶液反应生成Fe2(SO4)3溶液,O元素化合价降低,O2发生还原反应,A错误;
      B.反应II中O2和FeSO4溶液反应生成Fe2(SO4)3溶液,反应Ⅰ中SO2和Fe2(SO4)3溶液反应生成FeSO4溶液,该过程中化合价改变的元素有O、S和Fe,B错误;
      C.反应Ⅰ中SO2和Fe2(SO4)3溶液反应生成FeSO4溶液,根据得失电子守恒和电荷守恒配平离子方程式为:2Fe3+ + SO2+ 2H2O=2Fe2+ ++4H+,C错误;
      D.由图可知,总反应为O2和SO2反应生成H2SO4溶液,该过程的总反应为2SO2 + 2H2O + O22H2SO4,D正确;
      故选D。
      二、填空题:(本题共4个题,58分)
      15. Ⅰ.二氧化硫是重要的工业原料,探究其制备方法和性质具有非常重要的意义。某化学兴趣小组为探究铜和浓硫酸的反应,用如图所示装置进行有关实验。请回答:
      (1)请写出:盛装浓硫酸的仪器名称_______,Cu与浓硫酸反应的化学方程式:________,该反应表明浓硫酸具有_______性。
      (2)装置E中的试管D内盛品红溶液,当C中气体收集满后,D中有可能观察到的现象是______。
      (3)已知装置B的作用是储存多余气体,请回答装置B中应放置的液体是_______(填字母)。
      A. 饱和溶液B. 酸性溶液
      C. 浓溴水D. 饱和溶液
      Ⅱ.某学习小组设计了如图所示装置来验证二氧化硫的化学性质:
      (4)能说明二氧化硫具有氧化性的实验现象为_______。
      (5)试管b中发生反应的离子方程式为_______。
      为验证二氧化硫的还原性,反应一段时间后,取试管b中的溶液分成三份,分别设计如下实验:
      方案Ⅰ:向第一份溶液中加入溶液,有白色沉淀生成
      方案Ⅱ:向第二份溶液中加入品红溶液,红色褪去
      方案Ⅲ:向第三份溶液中加入溶液,产生白色沉淀
      (6)上述方案设计合理的是_______(填“Ⅰ”“Ⅱ”或“Ⅲ”)。
      【答案】(1) ①. 分液漏斗 ②. (浓) ③. 酸性和强氧化
      (2)品红溶液褪色 (3)D
      (4)试管a中出现黄色浑浊
      (5)
      (6)III
      【解析】
      【分析】A装置为反应装置,铜和浓硫酸加热生成二氧化硫,B为多余二氧化硫的储存装置,C为二氧化硫收集装置,D为品红溶液,用来验证二氧化硫漂白性。
      【小问1详解】
      盛装浓硫酸的仪器名称为分液漏斗,铜和浓硫酸加热生成二氧化硫、硫酸铜、水,化学方程式为:(浓),该反应中H2SO4中部分S元素化合价下降,且反应生成了CuSO4,该反应表明浓硫酸具有酸性和强氧化性。
      【小问2详解】
      SO2能使品红溶液褪色,故D中现象为品红溶液褪色。
      【小问3详解】
      装置B的作用是储存多余的SO2气体, B中的液体应不能与SO2反应,而且要防止SO2的溶解;
      A.亚硫酸钠溶液能和SO2反应,不符合题意;
      B.KMnO4具有强氧化性,能够氧化SO2,不符合题意;
      C.溴单质具有强氧化性,二氧化硫具有还原性,溴水能吸收SO2,不符合题意;
      D.SO2难溶于饱和NaHSO3溶液,且不和亚硫酸氢钠反应,符合题意;
      答案选D。
      【小问4详解】
      SO2具有氧化性,能把硫离子氧化生成单质S沉淀,所以能说明二氧化硫具有氧化性的实验现象为a试管中有淡黄色沉淀生成。
      【小问5详解】
      氯气具有强氧化性,能够氧化SO2生成硫酸,同时生成HCl,反应为:。
      【小问6详解】
      氯水中含有氯离子,和硝酸银溶液一定生成白色沉淀,方案Ⅰ不正确;氯水具有强氧化性,能使品红溶液褪色,则方案Ⅱ也不正确;向第三份溶液加入BaCl2溶液,产生白色沉淀,白色沉淀一定是硫酸钡,即SO2被氧化生成硫酸,所以方案Ⅲ合理。
      16. 自然界的氮循环如下图所示。
      (1)自然固氮:一种途径是通过雷电将空气中的少量氮气转化为含氮化合物,主要转化途径如下(转化所需试剂及条件已略去):
      硝酸盐[如]
      ①写出的化学方程式_______,该反应消耗3ml NO2转移的电子数为_______个。
      ②将HNO3转化为Ca(NO3)2,列举两种不同类别的化合物M_______(写化学式)。
      (2)人工固氮:工业上以氮气和氢气为原料,在高温、高压和有催化剂存在的条件下合成氨,由氨气可生产铵态氮肥,实验小组为检验某白色固体是否为铵态氮肥,取少量固体于试管中,加蒸馏水溶解,_______,证明固体含。
      (3)在微生物作用下实现的转化,称为硝化过程。在一定条件下,被氧化成,参加反应的和的物质的量之比为_______。
      (4)(选择性催化还原)技术能有效降低柴油发动机中氮氧化物的排放,工作原理如下:
      尿素水溶液加热分解为和,催化反应器中用还原的化学方程式:__________。
      【答案】(1) ①. ②. 2NA或2×6.02×1023 ③. CaO、Ca(OH)2、CaCO3
      (2)滴加浓溶液,加热,用湿润的红色石蕊试纸放在试管口,若试纸变蓝
      (3)1:2 (4)
      【解析】
      【小问1详解】
      ①NO2与水反应产生HNO3、NO,该反应的化学方程式为:3NO2+H2O=2HNO3+NO;反应消耗3mlNO2,其中有1mlNO2氮元素的化合价从+4价降低到了+2价, 2mlNO2氮元素的化合价从+4价升高到了+5价,所以消耗3mlNO2,转移2ml电子,转移的电子个数为2NA;
      ②将硝酸转化为硝酸钙,可以可Ca(OH)2发生酸碱中和反应:Ca(OH)2+2HNO3=Ca(NO3)2+2H2O,也可以和CaO反应:CaO+2HNO3=Ca(NO3)2+H2O,还可以和CaCO3反应:CaCO3+2HNO3=Ca(NO3)2+H2O+CO2↑;
      【小问2详解】
      由氨气可生产铵态氮肥,实验小组为检验某白色固体是否为铵态氮肥,取少量固体于试管中,加蒸馏水溶解,滴加浓 NaOH溶液,加热,用湿润的红色石蕊试纸放在试管口,试纸变蓝,证明固体含;
      【小问3详解】
      在一定条件下,被O2氧化成,N元素化合价由反应前中的-3价变为反应后 中的+5价,化合价升高8价;O元素化合价由反应前O2中的0价变为-2价,化合价降低2×2=4价,化合价升降最小公倍数是8,所以参加反应的 和O2的物质的量之比为1:2;
      小问4详解】
      NO2被NH3还原成N2,NH3也被NO2氧化成N2,同时还生成水,化学方程式为:8NH3+6NO27N2+12H2O。
      17. 二氧化硅是制备硅及其含硅化合物的重要原料。部分转化过程如图所示,据此填写:
      (1)自然界中没有游离态的硅。工业上,用焦炭在电炉中还原二氧化硅得到含有少量杂质的粗硅;将粗硅提纯后,可以得到用作半导体材料的高纯硅。请写出得到少量粗硅的化学反应方程式:_______。在高温条件下能与过量的碳反应生成,该现象能否体现:的氧化性_______(填“能”或“不能”)。
      (2)二氧化硅()能与碱溶液缓慢反应。请写出二氧化硅与强碱()溶液缓慢反应的离子方程式:_______。此外,二氧化硅还具有特殊的性质:它能与氢氟酸(HF的水溶液)反应生成SiF4和H2O,该反应用于溶蚀玻璃生产磨砂玻璃,故二氧化硅属于两性氧化物,这种说法是否正确_______(填“是”或“否”)。
      (3)二氧化硅广泛存在于自然界中,沙子、石英和水晶的主要成分都是二氧化硅。二氧化硅常被用来制造高性能的现代通信材料:_______(请举一例);硅酸盐材料(如陶瓷、玻璃、水泥等)是无机非金属材料的主要分支之一,有着悠久的历史。实验室常用玻璃试剂瓶存放各种溶液,、等碱性溶液可以贮存在下列哪种试剂瓶中_______。
      A.具有玻璃塞的细口瓶 B.具有玻璃塞的广口瓶
      C.带滴管的滴瓶 D.具有橡胶塞的细口瓶
      (4)硅酸()的酸性弱于碳酸,为验证酸性强弱,某实验小组设计了实验装置如图,B中应放入的块状固体是_______,A中放入盐酸,实验老师指出该实验装置有一处缺陷:_______。
      【答案】(1) ①. SiO2+2CSi+2CO↑ ②. 不能
      (2) ①. SiO2+2OH-=SiO+H2O ②. 否
      (3) ①. 光导纤维 ②. D
      (4) ①. CaCO3 或大理石、石灰石等 ②. 无法排除HCl的干扰
      【解析】
      【分析】由二氧化硅和碳在高温时生成单质硅,处理后得到纯净的硅单质;二氧化硅和氢氧化钠反应生成硅酸钠,处理后可以得到硅胶;还可以和碳酸钠在高温时反应,可以制玻璃,以此解题。
      【小问1详解】
      焦炭在电炉中还原二氧化硅时生成单质硅和一氧化碳,方程式为SiO2+2CSi+2CO↑,SiO2在高温条件下能与过量的碳反应生成SiC,反应中硅元素的化合价不变,不能体现二氧化硅的氧化性;
      【小问2详解】
      二氧化硅与强碱(NaOH)溶液反应生成硅酸钠,离子方程式为:
      SiO2+2OH-=SiO+H2O,两性氧化物需既能与酸又能与碱反应生成盐和水,而二氧化硅与氢氟酸反应是其特性,且生成的SiF4不属于盐,所以二氧化硅属于两性氧化物这种说法不正确;
      【小问3详解】
      二氧化硅用于制造光导纤维,、等碱性溶液会与玻璃塞中的SiO2反应生成黏性硅酸盐,导致瓶塞黏结,且液体应装在细口瓶中,因此需用橡胶塞的细口瓶,选 D;
      【小问4详解】
      可以用盐酸和碳酸钙反应制备二氧化碳,则B中应放入块状固体CaCO3,盐酸具有挥发性,使进入C装置的CO2中混有HCl,HCl也可与SiO反应生成造成干扰,则该实验装置的缺陷是无法排除HCl的干扰。
      18. 硫酸是工农业生产的重要化工原料。以黄铁矿为原料生产硫酸的工艺流程如下图所示。
      (1)燃烧前,黄铁矿需粉碎,目的是_______。
      (2)黄铁矿燃烧主要经过以下两个过程,请阅读下列信息,补全相关反应方程式:
      I.分解:;
      Ⅱ.燃烧: 、 _______。
      (3)写出由得到的化学方程式_______,工业制硫酸时,为提高吸收效率,通常用下列哪种物质_______吸收。
      A. 蒸馏水 B. 98.3%的浓硫酸 C. 70%的浓硫酸 D. 稀硫酸
      (4)空气中二氧化硫的简易测定方法如下图所示。
      ①准确移取碘溶液,注入测定装置的试管中,加入滴淀粉溶液,此时溶液呈_______色。
      ②连接仪器,在测定地点慢慢抽气,每次抽气,直到溶液的颜色全部褪尽为止,共抽气n次。空气中二氧化硫的含量为_______(空气的总体积近似为0.1n升)。
      ③若空气中二氧化硫的允许含量以为标准,则抽气次数_______次才符合标准,否则超标。
      【答案】(1)增大固体与空气的接触面积,加快反应速率,使黄铁矿充分燃烧
      (2)
      (3) ① ②. B
      (4) ①. 蓝 ②. ③. 80
      【解析】
      【分析】黄铁矿粉碎后在空气中煅烧生成氧化铁和二氧化硫,二氧化硫和空气中氧气在催化剂作用下反应生成三氧化硫,三氧化硫用98.3%的浓硫酸吸收生成硫酸。
      【小问1详解】
      燃烧前,为了充分反应,提高原料利用率,因此黄铁矿需粉碎,其目的是增大固体与空气的接触面积,加快反应速率,使黄铁矿充分燃烧;
      【小问2详解】
      分解生成的S2和氧气反应生成二氧化硫即方程式为:;
      【小问3详解】
      得到的化学方程式,用蒸馏水、稀硫酸或者70%的浓硫酸吸收三氧化硫时一是会产生酸雾影响三氧化硫的吸收,二是硫酸在水中的溶解度较小,需要用高浓度的硫酸才能确保三氧化硫被充分吸收,因此用98.3%浓硫酸吸收SO3,答案选B。
      【小问4详解】
      ①单质碘遇淀粉变为蓝色,则此时溶液呈蓝色;
      ②抽气时溶液褪色,是二氧化硫和单质碘反应生成硫酸和氢碘酸,其反应的化学方程式是:,空气中二氧化硫的含量为;
      ③若空气中二氧化硫的允许含量以0.02mg·L-1为标准即,解得,则抽气次数才符合标准,否则超标。选项
      混合物

      碱性氧化物
      酸性氧化物
      电解质
      A
      液氯
      KOH
      生石灰
      NO2
      NaCl
      B
      浓硝酸
      纯碱
      MgO
      CO2
      NH3
      C
      石灰石
      烧碱
      Na2O
      SO3
      HClO
      D
      盐酸
      氨水
      Na2O2
      SO2
      NaHSO4

      A.浓硫酸具有吸水性
      B.证明氧化性:
      C.除去氯气中的HCl
      D.实验室制取氨气

      相关试卷 更多

      资料下载及使用帮助
      版权申诉
      • 1.电子资料成功下载后不支持退换,如发现资料有内容错误问题请联系客服,如若属实,我们会补偿您的损失
      • 2.压缩包下载后请先用软件解压,再使用对应软件打开;软件版本较低时请及时更新
      • 3.资料下载成功后可在60天以内免费重复下载
      版权申诉
      若您为此资料的原创作者,认为该资料内容侵犯了您的知识产权,请扫码添加我们的相关工作人员,我们尽可能的保护您的合法权益。
      入驻教习网,可获得资源免费推广曝光,还可获得多重现金奖励,申请 精品资源制作, 工作室入驻。
      版权申诉二维码
      欢迎来到教习网
      • 900万优选资源,让备课更轻松
      • 600万优选试题,支持自由组卷
      • 高质量可编辑,日均更新2000+
      • 百万教师选择,专业更值得信赖
      微信扫码注册
      手机号注册
      手机号码

      手机号格式错误

      手机验证码 获取验证码 获取验证码

      手机验证码已经成功发送,5分钟内有效

      设置密码

      6-20个字符,数字、字母或符号

      注册即视为同意教习网「注册协议」「隐私条款」
      QQ注册
      手机号注册
      微信注册

      注册成功

      返回
      顶部
      学业水平 高考一轮 高考二轮 高考真题 精选专题 初中月考 教师福利
      添加客服微信 获取1对1服务
      微信扫描添加客服
      Baidu
      map