所属成套资源:2024-2025学年高二化学上学期第三次月考(多版本多地区)含答案
- 高二化学第三次月考卷02(人教版2019,选择性必修1第1~4章)2024-2025学年高中上学期第三次月考 试卷 0 次下载
- 高二化学第三次月考卷(上海专用,沪科版2020选择性必修1第1~4章)2024-2025学年高中上学期第三次月考 试卷 0 次下载
- 高二化学第三次月考卷(北京专用,人教版2019选择性必修1第1~4章)2024-2025学年高中上学期第三次月考 试卷 0 次下载
- 高二化学第三次月考卷(天津专用,人教版2019选择性必修1第1章~第4章)2024-2025学年高中上学期第三次月考 试卷 0 次下载
- 高二化学第三次月考卷(新八省通用,人教版2019选择性必修1第1~4章)2024-2025学年高中上学期第三次月考 试卷 0 次下载
高二化学第三次月考卷01(人教版2019,选择性必修1第1~4章)2024-2025学年高中上学期第三次月考.zip
展开
这是一份高二化学第三次月考卷01(人教版2019,选择性必修1第1~4章)2024-2025学年高中上学期第三次月考.zip,文件包含高二化学第三次月考卷全解全析docx、高二化学第三次月考卷测试范围14章人教版2019选择性必修1考试版A4docx、高二化学第三次月考卷测试范围14章人教版2019选择性必修1考试版A3docx、高二化学第三次月考卷参考答案docx、高二化学第三次月考卷答题卡A4版docx、高二化学第三次月考卷答题卡A4版pdf等6份试卷配套教学资源,其中试卷共34页, 欢迎下载使用。
二、非选择题:本题共4个小题,共58分。
15.(14分,每空2分)
(1)+123
(2) ①0.05 ②CD ③BD ④50%
(3) ①0.9p ②5.4
16.(14分,每空2分)
(1) >>
(2)CD
(3)
(4)5
(5) ,降低了,使水解平衡逆向移动,减小,从而降低了碱性
17.(14分,每空2分)
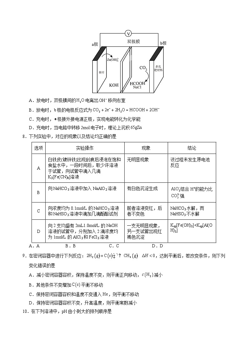
(1)Fe 阴极 Fe-6e-+8OH-=FeO+4H2O
(2) 6.6
(3)+4H2O+3e-═Fe(OH)3↓+5OH-
(4)右
(5)使用时间长、工作电压稳定
18.(16分,每空2分)
(1)250mL容量瓶
(2)碱式滴定管或移液管
(3)溶液由红色变为无色,且在半分钟内不恢复原色
(4)98.05%
(5)③⑤
(6)H2B= H++HB-
(7)
(8)10-9
1
2
3
4
5
6
7
8
9
10
11
12
13
14
A
D
B
D
D
C
D
B
A
C
B
A
C
C
相关试卷
这是一份高二化学第三次月考卷(鲁科版2019选择性必修1第1+3章)2024-2025学年高中上学期第三次月考.zip,文件包含高二化学第三次月考卷全解全析docx、高二化学第三次月考卷考试版测试范围1-3章鲁科版2019A4版docx、高二化学第三次月考卷考试版测试范围1-3章鲁科版2019A3版docx、高二化学第三次月考卷答题卡A4版docx、高二化学第三次月考卷答题卡A4版pdf、高二化学第三次月考卷参考答案docx等6份试卷配套教学资源,其中试卷共38页, 欢迎下载使用。
这是一份高二化学第三次月考卷(苏教版2019,选择性必修1专题1~3)2024-2025学年高中上学期第三次月考.zip,文件包含高二化学第三次月考卷全解全析docx、高二化学第三次月考卷测试范围选择性必修1专题13苏教版2019考试版A4docx、高二化学第三次月考卷测试范围选择性必修1专题13苏教版2019考试版A3docx、高二化学第三次月考卷答题卡A4版docx、高二化学第三次月考卷答题卡A4版pdf、高二化学第三次月考卷参考答案docx等6份试卷配套教学资源,其中试卷共40页, 欢迎下载使用。
这是一份高二化学第三次月考卷(浙江专用,人教版2019选择性必修1第1~4章)2024-2025学年高中上学期第三次月考.zip,文件包含高二年级化学第三次月考卷全解全析docx、高二年级化学第三次月考卷考试版docx、高一化学第三次月考卷考试版A3docx、高二年级化学第三次月考卷参考答案docx、高二年级化学第三次月考答题卡docx、高二年级化学第三次月考答题卡pdf等6份试卷配套教学资源,其中试卷共41页, 欢迎下载使用。

