所属成套资源:最新中考物理一轮复习高频考点精讲与易错题精选(全国通用)
第21章 信息的传递(易错模拟题汇编)-最新中考物理一轮复习高频考点精讲与易错题精练(全国通用)
展开这是一份第21章 信息的传递(易错模拟题汇编)-最新中考物理一轮复习高频考点精讲与易错题精练(全国通用),文件包含第21章信息的传递易错模拟题汇编原卷版-2023年中考物理一轮复习高频考点精讲与易错题精选全国通用docx、第21章信息的传递易错模拟题汇编解析版-2023年中考物理一轮复习高频考点精讲与易错题精选全国通用docx等2份试卷配套教学资源,其中试卷共22页, 欢迎下载使用。
1.“网络式”复习法:即采用章、节、标题、要点四个层次对教材进行梳理;
2.提高“回头率”:为了防止遗忘,就要采用提高“回头率”的`方法,即看完一节、一章、一部分之后,再回头扫视一遍,这样知识得到了系统的巩固,效果很好;
3.“空想法”:所谓空想法就是不看课本回想看过的内容;或看课本的大纲填充细节;
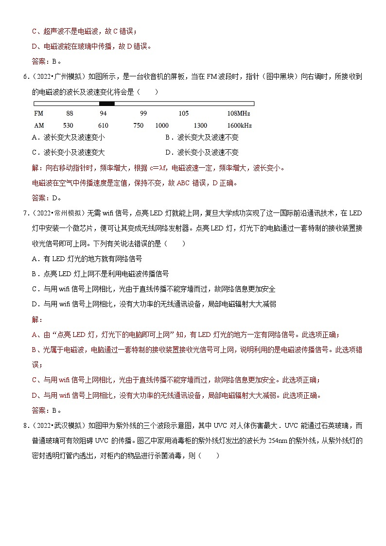
4.树形图:选出一本较有代表性的参考书,通读全书后,理出该领域研究的主要线索。
5.梳理错题法:把综合复习阶段做过的所有习题重新浏览一遍;
6.“齐头并进”法:在复习过程中,由于要复习的学科多,所以必须合理安排时间。
第21章 信息的传递(易错模拟题汇编)
一、选择题
1.(2022•宿迁模拟)从中国高铁铺轨的先进程度和效率,可见中国实力和速度。铺轨机(如图)应用了我国自主研发的“北斗”定位系统。铺轨机与“北斗”定位系统间的信息传递靠的是( )
A.红外线B.紫外线C.超声波D.电磁波
2.(2022•湘潭模拟)以下设备中,主要利用电磁波的能量特性进行工作的是( )
A.微波炉B.电饭煲C.雷达D.电吹风
3.(2022•商丘模拟)在生产生活中,人们利用各种波为人类服务。下列说法正确的是( )
A.医院内常利用红外线灭菌
B.5G通讯主要利用超声波传递信息
C.北斗卫星定位系统利用电磁波提供全天候即时定位服务
D.声呐系统是利用电磁波来探测海洋深度的
4.(2022•西安模拟)如图所示,是正在绕月飞行的“嫦娥”卫星,A、B为卫星的两个喷气发动机。根据二进制代码指令表可知,飞控中心应该向“嫦娥二号”卫星发射减速的信号应为( )
A.0010010001B.0010001110C.1101110001D.1101101110
5.(2022•泰州模拟)下列关于电磁波说法正确的是( )
A.在真空中,电磁波的波长越长,传播的速度越快
B.光的实质是电磁波,各种电磁波在真空中的传播速度都为3×105km/s
C.电磁波的形式多种多样,γ射线、X射线、可见光、激光、超声波等都是电磁波
D.电磁波的传播不需要介质,电磁波不能在玻璃中传播
6.(2022•广州模拟)如图所示,是一台收音机的屏板,当在FM波段时,指针(图中黑块)向右调时,所接收到的电磁波的波长及波速变化将会是( )
A.波长变大及波速变小B.波长变大及波速不变
C.波长变小及波速变大D.波长变小及波速不变
7.(2022•常州模拟)无需wifi信号,点亮LED灯就能上网,复旦大学成功实现了这一国际前沿通讯技术,在LED灯中安装一个微芯片,便可让其变成无线网络发射器。点亮LED灯,灯光下的电脑通过一套特制的接收装置接收光信号即可上网。下列有关说法错误的是( )
A.有LED灯光的地方就有网络信号
B.点亮LED灯上网不是利用电磁波传播信号
C.与用wifi信号上网相比,光由于直线传播不能穿墙而过,故网络信息更加安全
D.与用wifi信号上网相比,没有大功率的无线通讯设备,局部电磁辐射大大减弱
8.(2022•武汉模拟)如图甲为紫外线的三个波段示意图,其中UVC对人体伤害最大.UVC能通过石英玻璃,而普通玻璃可有效阻碍UVC的传播。图乙中家用消毒柜的紫外线灯发出的波长为254nm的紫外线,从紫外线灯的密封透明灯管内透出,对柜内的物品进行杀菌消毒,则( )
A.UVA波段的紫外线频率比UVC波段的高
B.所有电磁波在真空中的传播速度相同,为340m/s
C.柜门透明部分的材料应选石英玻璃
D.透明灯管的材料应选石英玻璃
9.(2022•汕头模拟)如图是电磁波及其应用事例,下列说法正确的是( )
A.电视机遥控器用γ射线
B.体检胸透用的X射线频率比无线电波低
C.验钞机用的紫外线波长比红外线短
D.可见光比无线电波在真空中的传播速度快
10.(2022•无锡模拟)光纤通信已成为现代通信的主要支柱之一,关于光纤以下说法正确的是( )
A.光纤是超导体
B.光波在光纤中不断折射向前传播
C.光波在光纤中的传播速度为3×108m/s
D.光纤不导电,不会受外界电磁场的干扰
11.(2022•武汉模拟)如图为老式电话机的原理图。炭粒话筒相当于一个变阻器,膜片振动把炭粒压紧和放松时,相当于图中膜片带动滑动头左右移动,使滑动变阻器的电阻发生周期性变化,引起电路中的电流发生相应的周期变化。听筒中有一个电磁铁,当线圈中的电流周期性变化时,它对旁边铁质膜片的引力也随着改变,使膜片来回运动。设图示位置话筒膜片。听筒膜片均静止。以下说法正确的是( )
A.炭粒话筒的作用是通过电磁感应原理把声音信号转换成变化的电流
B.听筒中膜片往返运动的频率跟话筒中膜片运动的频率不同
C.铁膜听筒的原理相当于发电机,线圈在磁场中受力运动
D.话筒膜片从图示位置左移时,对方听筒膜片应会右移
12.(2022•邯郸模拟)关于电磁波和现代通信,下列说法中错误的是( )
A.光纤通信具有传输信息大,抗干扰能力强,损耗小等优点
B.微波、超声波、无线电波都属于电磁波
C.卫星通信是利用人造地球卫星作为中继站进行通信的
D.卫星通信、光纤通信、网络通信都可以用来传递信息
二、填空题
13.(2022•梧州模拟)人们外出旅游时不再用纸质地图,而是利用手机导航来识别旅游线路,手机上显示的线路图象信息是通过 来传送的,这些图象信息 (选填“能”或“不能”)在真空中传播。
14.(2022•珠海模拟)如图是一款智能便携超声波监测仪,它正在监测一名孕妇腹中的胎儿,此监测仪采用了与医院B超类似的超声波技术,并能通过无线WIFI与智能手机连接,在手机屏幕上就能看到胎儿清晰的实时影像。这款监测仪利用了超声波来传递 ,智能手机通过 波接收监测仪的数据;手机屏幕上的彩色影像是由红、 、蓝三种色光混合而成的。
15.(2022•朝阳模拟)电磁波家族成员很多,无线电波、红外线、可见光、紫外线、X线、γ射线等。它们与人类生活息息相关,例如:电视机的遥控器就是利用 来工作的;某电台发射的电磁波波长为3m,其频率是
MHz。
16.(2022•哈尔滨模拟)某电磁波波形如图所示,该电磁波的波长是 m,频率是 Hz。
17.(2022•大连模拟)由声音转换成的电信号,它的频率与声音的频率相同,大约在几十赫到几千赫之间,叫做音频信号;由图象转换成的电信号,它的频率在几赫到几兆赫之间,叫做视频信号。音频电流和视频电流在空间激发电磁波的能力都很差,需要把它们加载到频率更高的电流上,产生电磁波发射到天空中,这种电流叫做射频电流。如图所示,是三种信号的波形图,则表示音频信号的是 ,表示射频信号的是 。
18.(2022•唐山模拟)信鸽能从2000km以外的地方准确地飞回“家中”,研究表明,原来信鸽是利用 (选填“地磁场”或“电磁波”)来导航的。光纤是信息传递的一种重要工具,光可以从任意弯曲的光纤一端传向另一端,似乎光在其中能随意“转弯”,其实这是光在光纤内壁多次 (选填“反射”或“折射”)而实现的。光纤利用激光传递信息,大幅提高了信息传输量,是因为激光具有较高的 (选填“速度”或“频率”)。
三、解答题
19.(2022•苏州模拟)无人驾驶飞机简称”无人机”,无人机的飞行控制系统简称“飞控”。无人机悬停还是飞行、向哪个方向飞行、上升还是下降等飞行指令都由飞控下达,飞控主要由感知飞行姿态的陀螺仪、GPS定位模块、超声波传感器、气压传感器等各种功能的传感器及控制电路组成。
(1)GPS定位模块利用 传递信息,其在真空中的传播速度为 m/s。
(2)超声波传感器可探测无人机在飞行时遇到的障碍物,这是因为超声波具有 的特点。
(3)气压传感器可通过测定大气压值获知无人机所在位置的 。
(4)某无人机由输出电压14.8V、容量 10000mAh的电池提供飞行能量,该电池最多可提供 kW•h的电能,若这些电能的80%用于飞行,当飞行功率为200W 时,最长飞行时间为 h。
20.(2022•广州模拟)国家工信部将5G牌照发给了中国移动、中国联通、中国电信以及四家公司。其获得的频谱资源如表。1GHz=103MHz=109Hz。根据下面的波谱图解答问题:
(1)人们通常所说“中国移动5G信号比4G信号传输速度快”是否意味着“4G的电磁波比5G的电磁波在空气中传播速度快”? (选填“是”或“否”);中国移动5G信号的电磁波与中国电信的5G信号的电磁波在空气中的传播速度,哪个更大? (选填“中国电信”、“中国移动”或“一样大”);
(2)中国移动5G信号的电磁波的属于哪个波段? (选填“微波”、“红外线”、“紫外线”或“X射线”);中国移动5G信号的电磁波比中国电信的5G信号的电磁波的波长更长? (选填“中国电信”、“中国移动”或“一样大”)。
21.(2022•韶关模拟)阅读短文,回答问题。
红外测温仪
如图甲所示,牛顿在研究不同色光的偏折能力时,一束太阳光通过三棱镜,被分解成多种颜色的光,在白色光屏上形成一条彩色光带,这一现象叫做光的色散现象。之后物理学家们用温度计研究色散后不同颜色的光对温度计升温快慢的影响时,意外地在红光之外发现了升温比红光更快的看不见的光,命名为红外线依据红外线的特殊性质发明了应用红外线的工具,红外测温仪就是其中之一。
红外测温仪是一种非接触式辐射能量探测仪,如图乙。红外测温仪工作时,会探测物体辐射的红外能量,并将红外能量转变为相应的电信号,最后将电信号转变为被测物体的温度值。红外测温仪具有测温范围大、测量精度高、响应时间短等特点,广泛应用于生产和生活中。
在自然界中,一切物体都在不停地向周围空间发出红外辐射。红外辐射又被称为红外线,是电磁波的一种,电磁波波速C、波长λ和频率f之间的关系是c=λf。
物体红外辐射能量的大小与物体的温度和辐射的波长有关,其关系如图丙所示,红外测温仪测量物体温度时,测温仪除了会接收到物体辐射的红外能量,还会接收到物体表面反射的红外能量,从而影响测量的准确度,测量物体温度时,红外测温仪通常会探测物体辐射的最佳红外波长,以便接收到更多的红外能量,提高测量的精度。
(1)温度计分别放入图甲中的①、②、③区域,在 (选填“①”“②”或“③”)区域示数升高得最快,说明红外线有显著的热效应,可以用于遥感、加热、测温等应用。
(2)物体的温度越高,其辐射的红外能量越 (选填“大”或“小”)。
(3)人体的正常温度约为37℃,主要辐射波长约12μm的红外线,在此区间人体主要辐射的红外线的频率约 Hz。测量高温物体的温度时,红外测温仪应探测波长 (选填“较长”或“较短”)的红外波。
(4)物体的温度一定时,物体的辐射能量分布与波长关系是 。
A.波长越长,辐射的能量越多
B.波长越长,辐射的能量越少
C.随着波长的增加,辐射能量先减少后增加
D.随着波长的增加,辐射能量先增加后减少
(5)物体红外辐射的峰值波长与物体温度的关系图像可能是图丁中 。
22.(2022•佛山模拟)阅读材料,回答问题。
微波通信
电磁波可以用来传递信息,通常用于广播、电视等通信。微波是电磁波家族中的一员,它的性质比中波和短波更接近光波。信息理论表明,作为载体的电磁波,与中波和短波相比,微波在相同的时间内可以传输更多的信息。
用微波传递信息时,必须每隔50km左右就要建设一个微波中继站,如图甲所示。信号传递的距离越远,需要的中继站越多。在雪山上、大洋中,根本无法建设中继站,所以人类用地球同步通信卫星做微波通信的中继站来进行通信如图乙所示,在地球的周围均匀地配置Ⅰ、Ⅱ、Ⅲ三颗同步通信卫星作为太空微波中继站可使地球上任意两点间保持通信,接收地面站传来的电信号,经过处理后,再发送到另一个或几个地面站。现在通过卫星电视,某地举行体育赛事,其他地方的人几乎可以立刻看到现场的画面。
请根据上述材料,回答下列问题:
(1)普通手机通过地面基地台接收和发射信息,卫星电视直接通过卫星传递信息。它们都是利用 传递信息的,速度约为 km/s。在地球的周围均匀地配置三颗同步通信卫星作为太空微波中继站可使地球上任意两点间保持通信。
(2)利用微波通信的原因是 。
A.因为微波比中波和短波的波长要长一些
B.因为微波比中波和短波负载的信息多
C.因为微波比中波和短波传播得远
D.因为利用微波通信的成本低
(3)如图丙所示,a、b分别是Ⅰ、Ⅱ两颗卫星正下方的地面站,把通信卫星假想成一个平面镜,使地球上b处地面站接收到a处发送的信号。请仿照光路图,在图丙图中画出(a处发送的微波信号传送到b)平面镜及微波传播的路径和方向。
(4)已知三颗通信卫星距地面的高度都是3.58×104km,任意两颗卫星之间的距离都是7.30×104km。则a处发送的微波信号传送到b处所用的时间是 s。
指令
信号
发动机A
00100
发动机B
11011
点火
10001
熄火
01110
运营商
中国移动
中国联通
中国电信
中国广电
频谱资源
4.8~4.9GHz
3.5~3.6GHz
3.4~3.5GHz
700~800MHz
相关试卷
这是一份第21章 信息的传递(易错真题汇编)-最新中考物理一轮复习高频考点精讲与易错题精练(全国通用),文件包含第21章信息的传递易错真题汇编原卷版-2023年中考物理一轮复习高频考点精讲与易错题精选全国通用docx、第21章信息的传递易错真题汇编解析版-2023年中考物理一轮复习高频考点精讲与易错题精选全国通用docx等2份试卷配套教学资源,其中试卷共15页, 欢迎下载使用。
这是一份第20章 电与磁(易错模拟题汇编)-最新中考物理一轮复习高频考点精讲与易错题精练(全国通用),文件包含第20章电与磁易错模拟题汇编原卷版-2023年中考物理一轮复习高频考点精讲与易错题精选全国通用docx、第20章电与磁易错模拟题汇编解析版-2023年中考物理一轮复习高频考点精讲与易错题精选全国通用docx等2份试卷配套教学资源,其中试卷共23页, 欢迎下载使用。
这是一份第16章 电压 电阻(易错模拟题汇编)-最新中考物理一轮复习高频考点精讲与易错题精练(全国通用),文件包含第16章电压电阻易错模拟题汇编原卷版-2023年中考物理一轮复习高频考点精讲与易错题精选全国通用docx、第16章电压电阻易错模拟题汇编解析版-2023年中考物理一轮复习高频考点精讲与易错题精选全国通用docx等2份试卷配套教学资源,其中试卷共22页, 欢迎下载使用。

