所属成套资源:人教版高中物理必修二 同步精讲精练 (2份,原卷版+解析版)
高中物理人教版 (2019)必修 第二册1 曲线运动练习
展开
这是一份高中物理人教版 (2019)必修 第二册1 曲线运动练习,文件包含人教版高中物理必修二同步精讲精练51曲线运动原卷版docx、人教版高中物理必修二同步精讲精练51曲线运动解析版docx等2份试卷配套教学资源,其中试卷共17页, 欢迎下载使用。
\l "_Tc18317" 二、 【曲线运动速度 位移 轨迹 加速度等关系知识点梳理】 PAGEREF _Tc18317 \h 3
【曲线运动概念知识点梳理】
1.质点在某一点的速度方向,沿曲线在这一点的切线方向.
2.运动的性质:曲线运动是变速运动.
(1)速度是矢量,既有大小,又有方向.
(2)在曲线运动中,速度的方向是变化的,所以曲线运动是变速运动.
3.曲线运动的实例
4.描述运动的物理量:位移、时间、速度、加速度……
研究一个实际运动:匀变速直线运动
研究物体间的相互作用:力
探究运动和力的关系:为什么会运动?力如何影响运动?如何根据运动分析力
5.物体做曲线运动的条件
①物体如果不受力,将静止或做匀速直线运动.
②物体做曲线运动时,由于速度方向时刻改变,物体的加速度一定不为0;物体所受的合力一定不为0.
6.物体做曲线运动的条件:
(1)动力学条件:合力方向与物体的速度方向不在同一直线上.
(2)运动学条件:加速度方向与物体的速度方向不在同一直线上.
说明:物体做曲线运动时,所受合力可能变化,也可能不发生变化.
7.物体运动性质的判断
(1)直线或曲线的判断:看合力方向(或加速度的方向)和速度方向是否在同一直线上.
(2)匀变速或非匀变速的判断:合力为恒力,物体做匀变速运动;合力为变力,物体做非匀变速运动.
(3)变速运动的几种类型
【曲线运动概念举一反三练习】
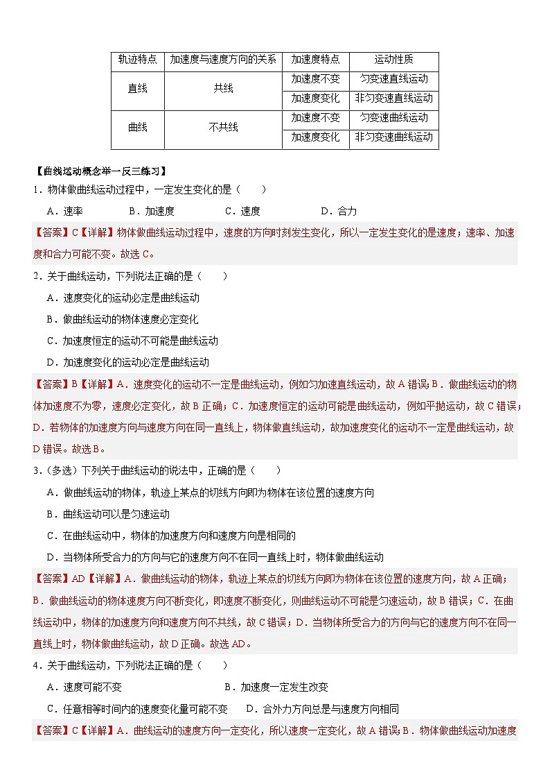
1.物体做曲线运动过程中,一定发生变化的是( )
A.速率B.加速度C.速度D.合力
2.关于曲线运动,下列说法正确的是( )
A.速度变化的运动必定是曲线运动
B.做曲线运动的物体速度必定变化
C.加速度恒定的运动不可能是曲线运动
D.加速度变化的运动必定是曲线运动
3.(多选)下列关于曲线运动的说法中,正确的是( )
A.做曲线运动的物体,轨迹上某点的切线方向即为物体在该位置的速度方向
B.曲线运动可以是匀速运动
C.在曲线运动中,物体的加速度方向和速度方向是相同的
D.当物体所受合力的方向与它的速度方向不在同一直线上时,物体做曲线运动
4.关于曲线运动,下列说法正确的是( )
A.速度可能不变B.加速度一定发生改变
C.任意相等时间内的速度变化量可能不变D.合外力方向总是与速度方向相同
5.关于曲线运动,下面说法正确的是( )
A.物体运动状态改变,它一定做曲线运动
B.物体做曲线运动,它的运动状态一定在改变
C.物体做曲线运动时,它的加速度的方向始终和速度的方向一致
D.物体做曲线运动时,它的加速度的方向始终和速度的方向垂直
6.下列关于曲线运动的说法,正确的是( )
A.曲线运动的速度一定是变化的,加速度不一定是变化的
B.曲线运动的速度与加速度一定都是变化的
C.物体做曲线运动时,所受合力一定与速度方向成锐角
D.物体做曲线运动时,所受合力一定是恒力
7.如图所示,一无动力飞行爱好者在某次翼装飞行过程中,在同一竖直平面内从A到B滑出了一段曲线轨迹,该过程中下列说法正确的是( )
A.爱好者在某点所受合外力方向不可能沿轨迹的切线方向
B.爱好者的速度可能保持不变
C.爱好者的速度方向与加速度方向始终相互垂直
D.若爱好者在某点所受合外力方向与速度方向成锐角,爱好者的速度将减小
8.下列说法正确的是( )
A.在恒力作用下,物体可能做速率先减小后增大的曲线运动
B.做曲线运动的物体其加速度的大小不一定改变,但方向一定时刻改变
C.在足球运动中,若要研究形成香蕉球的原因时,可以将足球看成质点
D.羽毛球被扣杀后,飞入对方场地的过程中受重力、空气阻力和球拍的作用力
【曲线运动速度 位移 轨迹 加速度等关系知识点梳理】
(1)速度方向与运动轨迹相切.
(2)合力方向指向曲线的“凹”侧.
(3)运动轨迹一定夹在速度方向和合力方向之间.
(4)合力方向与速率变化的关系
【曲线运动速度 位移 轨迹 加速度等关系举一反三练习】
9.钱学森弹道,即“助推—滑翔”弹道,是中国著名科学家钱学森于20世纪40年代提出的一种新型导弹弹道的设想.如图是导弹的飞行轨迹,导弹的速度v与所受合外力F的关系可能正确的是
A.图中A点B.图中B点C.图中C点D.图中D点
10.(多选)如图所示为质点做匀变速曲线运动轨迹的示意图,且质点运动到D点时速度方向与加速度方向恰好互相垂直。在质点从A点运动到E点的过程中,下列说法中正确的是( )
A.质点经过C点的速率比经过D点的大
B.质点经过A点时的加速度方向与速度方向的夹角小于90°
C.质点从B到E的过程中速度先减小后增大
D.质点经过D点时的加速度比经过B点的大
11.汽车以速度v向前行驶,将球从车上以相对车的速度u向后水平抛出,不计空气阻力,在路边观察球的轨迹不可能是( )
A.B.
C.D.
12.航展飞行表演中的精彩镜头,喷出的烟雾将飞机的运动轨迹显现出来,如图所示,关于这些飞机的运动,以下说法正确的是( )
A.飞机所受合外力可能是零B.飞机所受合外力沿飞机运动方向
C.飞机所受合外力一定是变力D.飞机的运动速度不变
13.赛车在经过弯道时,均采取减速入弯、加速出弯的驾驶方式。如图所示,为两赛车过弯时的情境,赛车运动方向均为从上至下。白色虚线表示赛车减速、加速的转换点。关于这两台赛车在此时所受到的合力,下列示意图正确的是( )
A. B.
C. D.
14.如图所示,一质点沿曲线从点减速运动到点,它在点时速度的方向和加速度的方向可能正确的是( )
A.B.
C.D.
15.在珠海航展上,歼击机进行了空中表演,其轨迹是曲线,如图所示。歼击机在运动过程中,下列说法正确的是( )
A.歼击机的速度可能不变
B.歼击机所受合力大小一定不变
C.歼击机所受合力方向与它的速度方向可能在一条直线上
D.歼击机在曲线运动过程中所受合力一定指向曲线凹侧
16.某质点做匀变速曲线运动,在某时刻速度大小为,经过时间速度大小变为,若再经时间,则关于此时其速度大小的推理正确的是( )
A.可能为B.可能为C.可能为D.可能为
17.一架无人机某次飞行的轨迹如图所示,轨迹abcde是在竖直平面内一条光滑曲线,若此次飞行中飞机的速率近似保持不变,b点和d点分别为轨迹的最低点和最高点,则下列说法正确的是( )
A.飞机在b点所受合外力沿水平向右
B.飞机在b点受到的升力大于在c点受到的升力
C.从b点到d点的飞行中,飞机的水平速度大小不变
D.从b点到d点的飞行中,飞机一直处于超重状态
18.如图所示为某一物块在恒力作用下运动的轨迹。物块运动至点时速度大小为,一段时间后物块运动至点,速度大小仍为,且相对点速度方向偏转了,下列说法正确的是( )
A.轨迹可能是一段圆弧B.物块速度可能先增大后减小
C.物块速度大小可能为D.在点的加速度方向与速度方向的夹角小于
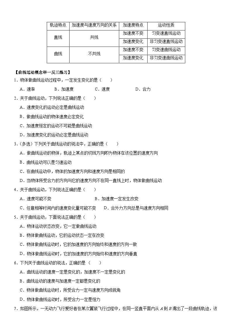
轨迹特点
加速度与速度方向的关系
加速度特点
运动性质
直线
共线
加速度不变
匀变速直线运动
加速度变化
非匀变速直线运动
曲线
不共线
加速度不变
匀变速曲线运动
加速度变化
非匀变速曲线运动
相关试卷
这是一份高中物理4 互感和自感习题,文件包含人教版高中物理选择性必修二同步精讲精练24自感和互感原卷版docx、人教版高中物理选择性必修二同步精讲精练24自感和互感解析版docx等2份试卷配套教学资源,其中试卷共19页, 欢迎下载使用。
这是一份高中物理人教版 (2019)选择性必修 第二册4 电能的输送同步达标检测题,文件包含人教版高中物理选择性必修二同步精讲精练34电能输送原卷版docx、人教版高中物理选择性必修二同步精讲精练34电能输送解析版docx等2份试卷配套教学资源,其中试卷共25页, 欢迎下载使用。
这是一份高中物理人教版 (2019)必修 第二册第七章 万有引力与宇宙航行1 行星的运动随堂练习题,文件包含人教版高中物理必修二同步精讲精练71行星运动原卷版docx、人教版高中物理必修二同步精讲精练71行星运动解析版docx等2份试卷配套教学资源,其中试卷共16页, 欢迎下载使用。

