广西南宁市第三中学2024-2025学年高二上学期开学考试化学试题(原卷版)
展开可能用到的相对原子质量:H-1 C-12 N-14 O-16 Na-23 Mg-24 S-32 Cl-35.5 Fe-56 Br-80
一、选择题(本题共14小题,每小题3分,共42分。每小题只有一个选项符合题目要求。)
1. 化学与生产生活密切相关,下列说法正确的是
A. 合金材料的组成元素一定全部是金属元素
B. 玻璃、水晶、玛瑙的主要成分都是硅酸盐
C. 空间站使用了石墨烯存储器,石墨烯属于新型无机非金属材料
D. 医用防护服的核心材料是微孔聚四氟乙烯薄膜,其单体四氟乙烯属于烃
2. 下列化学用语表示正确的是
A. S2-的结构示意图:B. 乙烯的电子式:
C. HClO的结构式:H—Cl—OD. 甲烷分子的球棍模型:
3. 化学与生产生活密切相关。对下列现象或事实的解释错误的是
A. AB. BC. CD. D
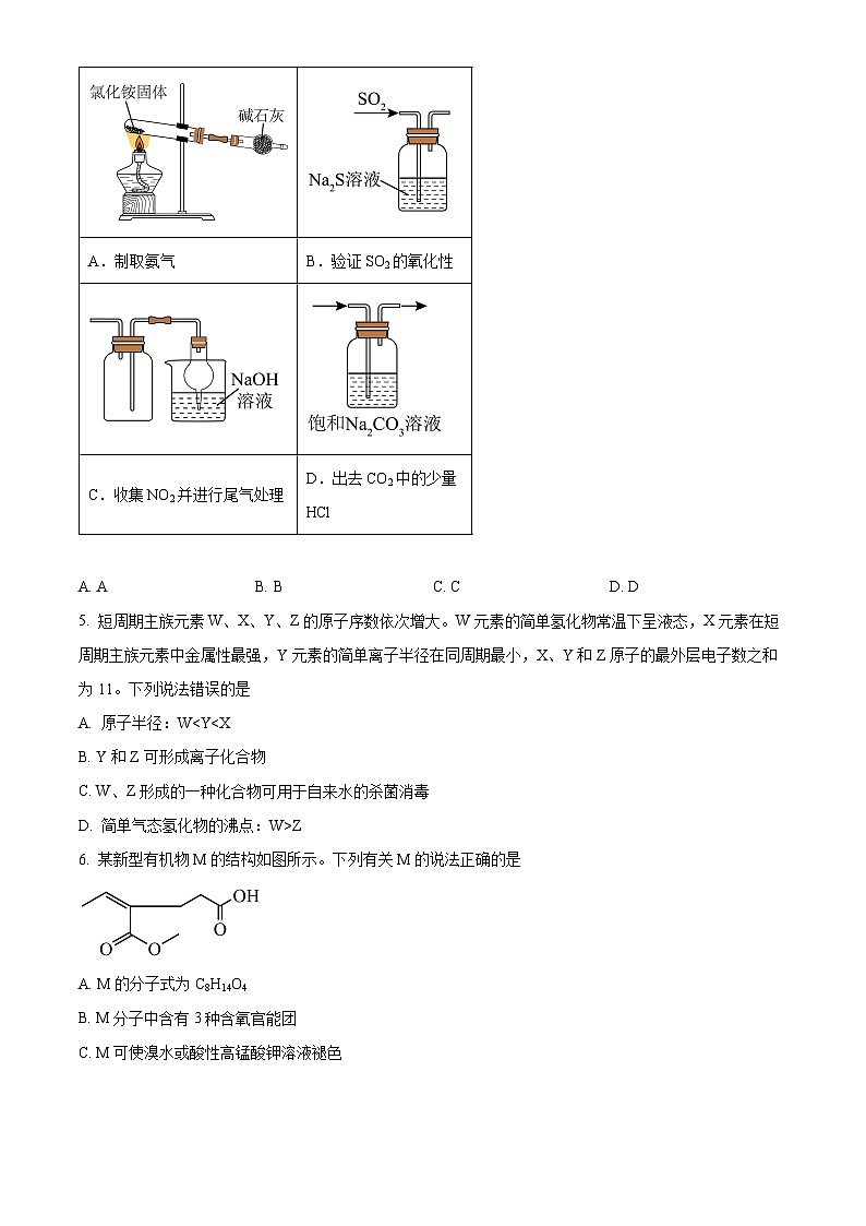
4. 下列装置或操作能达到实验目的的是
A. AB. BC. CD. D
5. 短周期主族元素W、X、Y、Z的原子序数依次增大。W元素的简单氢化物常温下呈液态,X元素在短周期主族元素中金属性最强,Y元素的简单离子半径在同周期最小,X、Y和Z原子的最外层电子数之和为11。下列说法错误的是
A. 原子半径:W
C. W、Z形成的一种化合物可用于自来水的杀菌消毒
D. 简单气态氢化物的沸点:W>Z
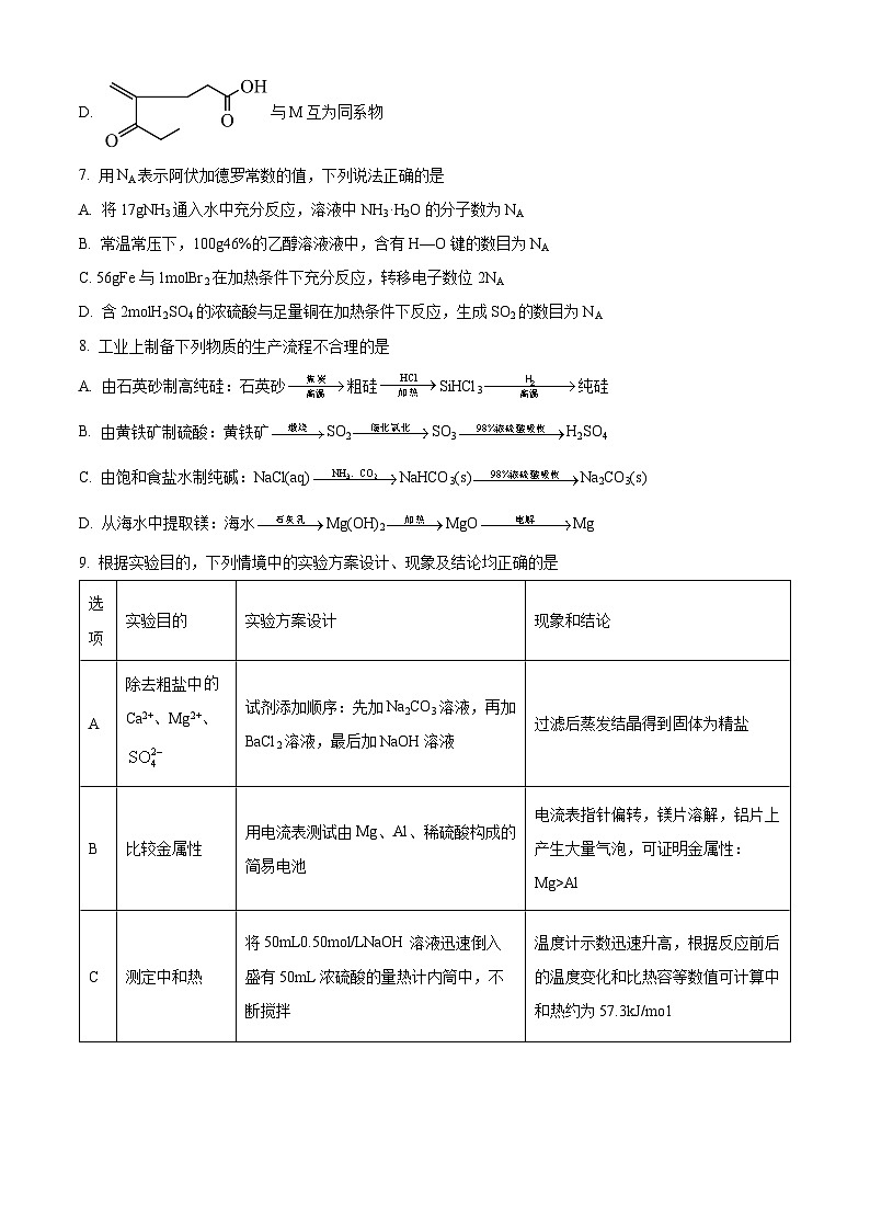
6. 某新型有机物M的结构如图所示。下列有关M的说法正确的是
A. M的分子式为C8H14O4
B. M分子中含有3种含氧官能团
C. M可使溴水或酸性高锰酸钾溶液褪色
D. 与M互为同系物
7. 用NA表示阿伏加德罗常数的值,下列说法正确的是
A. 将17gNH3通入水中充分反应,溶液中NH3·H2O的分子数为NA
B. 常温常压下,100g46%的乙醇溶液液中,含有H—O键的数目为NA
C. 56gFe与1mlBr2在加热条件下充分反应,转移电子数位2NA
D. 含2mlH2SO4的浓硫酸与足量铜在加热条件下反应,生成SO2的数目为NA
8. 工业上制备下列物质的生产流程不合理的是
A. 由石英砂制高纯硅:石英砂粗硅SiHCl3纯硅
B. 由黄铁矿制硫酸:黄铁矿SO2SO3H2SO4
C. 由饱和食盐水制纯碱:NaCl(aq)NaHCO3(s)Na2CO3(s)
D. 从海水中提取镁:海水Mg(OH)2MgOMg
9. 根据实验目的,下列情境中的实验方案设计、现象及结论均正确的是
A. AB. BC. CD. D
10. 锌—空气电池(原理如图)适宜用作城市电动车的动力电源。该电池放电时Zn转化为ZnO。该电池工作时,下列说法正确的是
A. K+向锌电极移动
B. 石墨电极是该电池的负极
C. Zn电极的电极反应式:Zn+2OH--2e-=ZnO+H2O
D. 当电路中流过2ml电子,消耗O2的体积为22.4L(标准状况下)
11. 下列反应的离子方程式错误的是
A. 碱性溶液中ClO2与Na2O2反应制备NaClO2:
B. 醋酸滴在大理石上产生气泡:
C 向Na2S2O3溶液中滴加稀硫酸:
D. 向Na2CO3溶液中通入过量SO2:
12. 近日,北京航空航天大学教授团队与中科院高能物理研究所合作,合成了Y、Sc(Y1/NC,Sc1/NC)单原子催化剂,用于常温常压下的电化学催化氢气还原氮气的反应。生成单分子产物的反应历程与相对能量模拟计算结果如图所示(*表示稀土单原子催化剂)。单位:。下列说法错误的是
A. 相同条件下,使用Sc1/NC单原子催化剂的催化效果更好
B. N2吸附到催化剂表面的过程是放热过程
C. 使用Y1/NC单原子催化剂反应历程中,决速步骤可表示为
D. 在图示条件下生成1mlNH3的焓变为-1.826eV
13. 向2L恒容密闭容器中充入一定量和,在一定条件下发生反应且氧化产物只有一种,测得、的物质的量与时间的关系如图所示。下列叙述正确的是
A. 该条件下发生的反应为
B. 向该容器中再充入惰性气体,能提高反应速率
C. 0~2min内的平均反应速率
D. 其他条件不变,再充入,能提高反应物活化分子百分数
14. 某化学兴趣小组依据离子反应,探究KClO3和NaHSO3反应速率的部分影响因素,具体情况如下图表所示。
下列叙述正确的是
A. 上表中a=10
B. 实验2和3是探究温度对该反应速率的影响
C. 实验1中,由3~8min反应速率突然加快就可推断该反应一定是放热反应
D. 实验1中0~8min内:
二、非选择题(本题共4小题,共58分。)
15. 以废旧锌锰干电池的炭包(含炭粉、MnO2、NH4Cl和少量Fe、Cu等物质)为原料,从中回收MnO2的工艺流程如图:
回答下列问题:
(1)“酸浸”时为加快反应速率,提高浸取效率,可采取的措施有___________(任写一点)。“酸浸”过程中,Cu与稀硝酸反应的离子方程式为___________。
(2)“灼烧”的目的是___________。
(3)“溶解”时加入H2O2可将MnO2转化为硫酸锰,气体X的化学式为___________,H2O2的实际消耗量比理论值高的原因是___________。
(4)“沉锰”后经过滤、洗涂、干燥,得到高纯碳酸锰。已知MnCO3难溶于水和乙醇,潮湿时易被氧化,100℃开始分解。检验水洗沉淀是否洗涤干净的操作是___________,水洗后选择用无水乙醇再洗涤的原因是___________。
(5)写出“焙烧”过程的化学方程式:___________。
16. 乙烯和甲烷是重要的化工原料。回答下列问题:
(1)已知:相关物质的燃烧热如表。
请写出表示C2H4(g)燃烧热的热化学方程式:___________; ___________。
(2)将2mlCH4(g)和3mlH2O(g)通入容积为VL的恒容密闭容器中,恒温条件下发生反应:。测得在10min时反应达到平衡,此时CH4的物质的量为1.6ml,CO的物质的量浓度为。
①则0~10min内,用CH4表示该反应的平均反应速率___________,容器的容积V=___________L;反应达到平衡时容器___________。
②下列描述中,能说明该反应已达平衡状态的是___________(填标号)。
A.断裂3mlH—H键时,生成2mlH—O键
B.容器内混合气体的平均摩尔质量保持不变
C.容器内混合气体的总压强保持不变
D.容器内CO与H2的物质的量之比保持不变
(3)某科研团队设计了如图所示的甲烷燃料电池。电解质是掺杂了Y2O3与ZrO2的固体,可在高温下传导O2-。
①该电池工作时负极的电极反应式为___________。
②当消耗1.6g甲烷时,消耗氧气的体积为___________L(标准状况下)。
17. 氯化亚砜(SOCl2)是一种液态化合物,常作脱水剂,在农药、制药行业中用途广泛。SOCl2的实验室制备原理为,可能用到的部分装置如下图所示。
已知:Ⅰ.SOCl2遇水剧烈反应,液面上产生白雾,并产生有刺激性气味的气体。
Ⅱ.实验室通常用Na2SO3固体和浓硫酸在常温下反应制备二氧化硫。
回答下列问题:
(1)装置甲中盛有碱石灰的仪器名称为___________。
(2)实验室制取氯气的离子方程式为___________。
(3)请从图中选取合适的装置组成整个装置,所选仪器的接口连接顺序是:_________(用“→”或“←”连接各接口,箭头表示气体流向,某些仪器可以多次使用)。
⑥→___________→①→甲←②←___________。
(4)装置甲中冷凝管的进水口为___________(填“③”或“④”),碱石灰的作用是___________。
(5)若缺少装置戊,则可能发生反应的化学方程式为___________。
(6)氯化亚砜常用作FeCl2·4H2O的脱水剂以制取无水FeCl2,而不能用作FeCl3·6H2O的脱水剂以制取无水FeCl3,理由是___________。
(7)若反应中消耗的Cl2的体积为896mL(已转化为标准状况,SO2足量),最后得到7.12g纯净的SOCl2,则SOCl2的产率为___________(计算结果保留两位有效数字)。
18. A是一种重要的基础有机化工原料,其产量通常用来衡量一个国家的石油化学工业发展水平,通过一系列化学反应,可以制得成千上万种有用的物质。结合下图物质间转化关系回答问题。
(1)A的结构简式为___________,①的反应类型为___________。
(2)E中的官能团名称是___________。
(3)F的名称是___________,F分子中最多有___________个原子在同一个平面上。
(4)F加聚后生成的高分子化合物G是一种常见的合成纤维——丙纶,其结构简式为___________。
(5)B→X化学方程式为___________。
(6)B与D反应生成E的化学方程式为___________。
(7)12.4gY与足量的金属Na完全反应,生成标准状况下氢气的体积为___________L。选项
现象或事实
解释
A
常温下,浓硝酸可以用铝容器贮存
常温下铝与浓硝酸不反应
B
海水提溴过程中常用热空气将溴吹出
溴单质沸点低、易挥发
C
分解温度:HF>HCl
非金属性F>Cl,简单氢化物的稳定性HF>HCl
D
点燃铝热剂(Al和Fe2O3)焊接钢轨
铝置换出铁,并放出大量的热使铁融化成铁水
A.制取氨气
B.验证SO2的氧化性
C.收集NO2并进行尾气处理
D.出去CO2中的少量HCl
选项
实验目的
实验方案设计
现象和结论
A
除去粗盐中Ca2+、Mg2+、
试剂添加顺序:先加Na2CO3溶液,再加BaCl2溶液,最后加NaOH溶液
过滤后蒸发结晶得到固体为精盐
B
比较金属性
用电流表测试由Mg、Al、稀硫酸构成的简易电池
电流表指针偏转,镁片溶解,铝片上产生大量气泡,可证明金属性:Mg>Al
C
测定中和热
将50mL0.50ml/LNaOH溶液迅速倒入盛有50mL浓硫酸的量热计内筒中,不断搅拌
温度计示数迅速升高,根据反应前后的温度变化和比热容等数值可计算中和热约为57.3kJ/m1
D
检验钠与乙醇否发生反应
在盛有少量75%酒精溶液的试管中,加入一小块新切的、用滤纸吸干表面煤油的钠
收集产生气体,移近火焰,发出爆鸣声,说明Na和CH3CH2OH反应生成H2
实验
KClO3溶液体积(mL)
NaHSO3溶液体积(mL)
加入水的体积
(mL)
反应的温度(℃)
实验1条件下测定的c(Cl-)随时间变化情况图
1
10
10
0
25
2
10
5
a
25
3
10
10
0
60
名称
化学式(状态)
氢气
H2(g)
-285.8
乙烯
C2H4(g)
-1411.0
广西南宁市第三中学2024-2025学年高二上学期开学考试化学试题(原卷版+解析版): 这是一份广西南宁市第三中学2024-2025学年高二上学期开学考试化学试题(原卷版+解析版),文件包含广西南宁市第三中学2024-2025学年高二上学期开学考试化学试题原卷版docx、广西南宁市第三中学2024-2025学年高二上学期开学考试化学试题解析版docx等2份试卷配套教学资源,其中试卷共27页, 欢迎下载使用。
安徽省阜阳市太和中学2024-2025学年高二上学期开学考试化学试题 (原卷版): 这是一份安徽省阜阳市太和中学2024-2025学年高二上学期开学考试化学试题 (原卷版),共8页。试卷主要包含了本试卷分选择题和非选择题两部分,答题前,考生务必用直径0,考生作答时,本卷命题范围,可能用到的相对原子质量, 下列有关说法正确的是等内容,欢迎下载使用。
河北省沧州市献县实验中学2024-2025学年高二上学期开学考试化学试题(原卷版): 这是一份河北省沧州市献县实验中学2024-2025学年高二上学期开学考试化学试题(原卷版),共7页。试卷主要包含了单选题,解答题等内容,欢迎下载使用。

