初中化学科粤版(2024)九年级上册(2024)2.1 空气的成分精品教学ppt课件
展开通过对空气、氧气等几种常见物质的比较,了解混合物和纯净物的概念
了解空气污染的危害和来源,熟知污染空气的主要物质,了解空气质量日报的主要内容
纯净物和混合物概念及运用
01 混合物和纯净物的概念
了解防止污染的方法,树立保护空气清新的环保观念,提高环境保护的意识和责任
02 空气的危害及防治的各种措施
这些日常生活中常见的物质是混合物,还是纯净物?
怎样区分混合物和纯净物
一、怎样区分混合物和纯净物
由两种或两种以上的物质组成的,叫做混合物
混合物没有固定的化学符号;
组成混合物的各种成分保持着它们各自的性质。
只由一种物质组成的,叫作纯净物
纯净物可以用化学符号来表示;
3. 纯净物和混合物的区别和联系
由一种物质组成,组成固定
由两种或两种以上的物质混合而成,组成不固定
无固定的物理性质,混合物中各组成都保持各自的化学性质
有固定的物理性质和化学性质
空气、糖水、牛奶、泥沙、海水、铝合金、米酒、自然界中的矿石等
氮气(N2)、氧气(O2)、二氧化碳(CO2)
两种或两种以上的物质混合
判断物质是混合物还是纯净物:
氧和磷指的是组成物质的元素不是物质
例1:五氧化磷是混合物还是纯净物?
看该物质由几种物质组成
例2:冰水混合物是混合物还是纯净物?
例3:纯净的空气是混合物还是纯净物?
五氧化二磷是一种物质的名称,属于纯净物;
带“混合”字样的不一定是混合物;
带“纯净”字样的不一定是纯净物;
当你在下面两类场景中,你会有什么样的感受?
为什么清新的原野给人们提供洁净的空气,而喧闹的城镇常被污染的大气包围呢?
人类的活动造成了空气污染
1. 空气中污染物的来源
烟尘、二氧化氮、二氧化硫
2. 空气中的主要污染物
导致地球的生态平衡失调
(2)列入空气质量监测标准的基本项目有:
空气质量指数级别划分为6级
级别越高,空气质量越差
表2-1 空气质量指数及相关信息
工厂的废气必须经过除尘、除污处理
达到国家规定的排放标准才能向空气中排放
3. 让青少年树立保护环境的观念和责任感
认识到防治空气污染是保护人类生存、保障社会发展的全球性大事
从自己身边点点滴滴的小事做起,从小树立保护环境的观念。
改善环境状况,使用清洁能源
倡导“低碳经济”,大力发展水电、核电等
植树造林,增加绿化面积
工厂的废气必须经过除尘、除污处理再排放
让青少年树立保护环境的观念和责任感
空气质量监测站是能够对 PM2.5、PM10、二氧化氮、二氧化硫、一氧化碳、臭氧等空气污染物进行定点、连续或定时采样、测量和分析的设施。
同学们可以自己组装微型空气质量监测装置,编写监测程序,测量空气中 PM2.5浓度、灰尘浓度、二氧化碳浓度、风速、温度等数据。
【检测题1】下列关于纯净物和混合物的说法中正确的是( )A.干净物质一定是纯净物B.混合物各成分不能保持原有的性质C.混合物和纯净物都有固定的组成和性质D.混合物是由两种或两种以上物质组成
【检测题2】绿色化学的特征是通过创新从化学、化工过程的源头上消除污染;这有利于环境保护和实现“双碳”目标。下列物质不属于空气污染物的是( )A.CO2 B.SO2 C.PM2.5 D.NO
【检测题3】下列属于纯净物的是( )A.矿泉水 B.液态氮 C.加碘盐 D.不锈钢
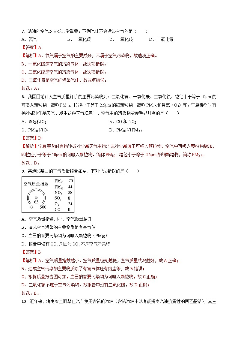
【检测题4】大连某日的空气质量报告如图所示,下列说法不正确的是( )A.“污染指数”越大表示空气质量越差B.当日的首要污染物为可吸入颗粒物(PM2.5)C.二氧化碳不是空气污染物D.SO2的排放,会引起酸雨
【检测题5】下列措施不利于保护空气资源的是( )A.植树造林 B.使用清洁能源C.露天焚烧垃圾 D.加强大气质量监测
【检测题6】根据我国2016年开始实施的《环境空气质量标准》,空气污染物基本项目中增设了PM2.5浓度限值。PM2.5指的是( )A.空气中可吸入颗粒物的总含量B.空气中含SO2、NO2、CO、O3等气体的总体积分数C.空气中含SO2气体的体积分数D.空气中粒径在2.5微米以下的颗粒物
【检测题7】下列物质属于混合物的是 ,属于纯净物的是 。①液氧 ②空气中的稀有气体③奶茶 ④冰水混合物⑤高锰酸钾 ⑥人体呼出的气体⑦二氧化碳 ⑧海水⑨净化后的空气 ⑩澄清石灰水
科粤版(2024)九年级上册(2024)2.1 空气的成分优质课教学ppt课件: 这是一份科粤版(2024)九年级上册(2024)<a href="/hx/tb_c4053419_t3/?tag_id=26" target="_blank">2.1 空气的成分优质课教学ppt课件</a>,文件包含21空气的成分第1课时-初中化学九年级上册同步教学课件科粤版2024pptx、21空气的成分第1课时练习解析版docx、21空气的成分第1课时练习docx等3份课件配套教学资源,其中PPT共37页, 欢迎下载使用。
科粤版(2024)九年级上册(2024)1.2 化学实验室之旅精品教学ppt课件: 这是一份科粤版(2024)九年级上册(2024)<a href="/hx/tb_c4053414_t3/?tag_id=26" target="_blank">1.2 化学实验室之旅精品教学ppt课件</a>,文件包含12化学实验室之旅第2课时-初中化学九年级上册同步教学课件科粤版2024pptx、12化学实验室之旅第2课时-练习解析版docx、12化学实验室之旅第2课时-练习docx等3份课件配套教学资源,其中PPT共47页, 欢迎下载使用。
科粤版(2024)九年级上册2.1 空气的成分习题课件ppt: 这是一份科粤版(2024)九年级上册<a href="/hx/tb_c4053419_t3/?tag_id=26" target="_blank">2.1 空气的成分习题课件ppt</a>,文件包含21空气的成分课时2pptx、21空气的成分课时1pptx、21空气的成分docx、补充习题21空气的成分docx等4份课件配套教学资源,其中PPT共56页, 欢迎下载使用。

