还剩5页未读,
继续阅读
成套系列资料,整套一键下载
信息技术教科版必修2 信息系统与社会 第四单元 信息系统的安全 单元测试(含答案)
展开
这是一份第四单元 信息系统的安全 单元测试(含答案)2022-2023学年教科版(2019)高中信息技术2,共8页。
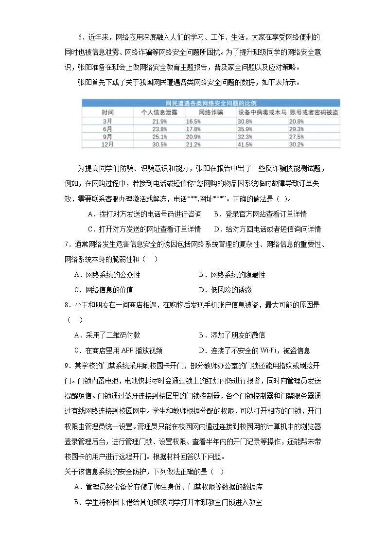
第四单元 信息系统的安全 单元测试一、选择题1.某智能水产养殖系统利用传感器实时监测水质、温度、氧气、光照等环境参数,并通过网络传输至服务器存储;分析监测数据后,根据反馈信号,利用执行器调节养殖环境,从而实现水产养殖全过程的自动化、智能化。为提高该系统的安全性,以下做法不合理的是( )A.定期备份系统重要数据 B.使用共享账号便捷管理系统C.扫描系统及时查堵漏洞 D.安装并及时更新防病毒软件2.近年来,网络应用深度融入人们的学习、工作、生活,大家在享受网络便利的同时也被信息泄露、网络诈骗等网络安全问题所困扰。为了提升班级同学的网络安全意识,张阳准备在班会上做网络安全教育主题报告,普及家全问题以及应对策略。张阳首先下载了关于我国网民遭遇各类网络安全问题的数据,如下表所示。为防止账号或者密码被盗,张阳还在报告中列举了同学们日常生活中设置密码的习惯让大家辨别,以下做法可取的是( )。A.使用自己的身份证号码后6位或者自己生日作为密码B.设置有规律的字母或者123456等简单好记的数字为密码C.财产、支付类账户的密码采用高强度密码并定期更换D.为了方便记忆,所有账号使用同一个密码3.一些公司的内部文件、活动内容以及设计方案遭到泄露,其大多数原因都不是遭到黑客攻击,而是IT部门没有及时注销离职员工的邮箱及相关业务系统的账号和权限。这样的信息安全问题主要是由( )引起的。A.人为因素 B.软硬件因素 C.网络因素 D.数据因素4.不属于信息系统安全风险防范常用技术的是( )A.加密技术 B.认证技术C.压缩与解压技术 D.恶意代码检测与防范技术5.不属于信息系统安全策略中的物理系统层面的是( )A.访问控制 B.环境维护 C.防盗 D.防静电6.近年来,网络应用深度融入人们的学习、工作、生活,大家在享受网络便利的同时也被信息泄露、网络诈骗等网络安全问题所困扰。为了提升班级同学的网络安全意识,张阳准备在班会上做网络安全教育主题报告,普及家全问题以及应对策略。张阳首先下载了关于我国网民遭遇各类网络安全问题的数据,如下表所示。为提高同学们防骗、识骗意识和能力,张阳在报告中出了一些反诈骗技能测试题,例如,在网购过程中,若接到电话或短信称“您网购的物品因系统临时故障导致订单失效,需要联系客服办理激活或解冻,电话***,网址***”。正确的做法是( )。A.拨打对方发送的电话号码进行咨询 B.登录官方网站查看订单详情C.打开对方发送的网址查看订单详情 D.给对方回电话或者短信询问详情7.通常网络发生危害信息安全的诱因包括网络系统管理的复杂性、网络信息的重要性、网络系统本身的脆弱性和( )A.网络系统的公众性 B.网络系统的隐藏性C.网络信息的价值 D.低风险的诱惑8.小王和朋友在一间商店相遇,在购物后发现手机账户信息被盗,最大可能的原因是( )A.采用了二维码付款 B.添加了朋友的微信C.在商店里用APP播放视频 D.连接了不安全的Wi-Fi,被盗信息9.某学校的门禁系统采用刷校园卡开门,部分教师办公室的门锁还能用指纹或刷脸开门。门锁内置电池,电池快耗尽时会通过锁上的红灯闪烁进行报警,同时向管理员发送提醒短信。门锁通过蓝牙连接到楼层里的门锁控制器,各个门锁控制器和门禁服务器通过有线网络连接到校园网中。学生和教师根据分配的权限,可以打开相应的门锁,开门权限由管理员统一设置。管理员只能在校园网内通过连接到校园网的计算机中的浏览器登录管理后台,进行管理门锁、设置权限、查看半年内的开门记录等操作,还能帮未带校园卡的用户进行远程开门。根据材料回答以下问题。关于该信息系统的安全防护,下列做法正确的是( )A.管理员经常备份存储了师生身份、门禁权限等数据的数据库B.学生将校园卡借给其他班级同学打开本班教室门锁进入教室C.管理员为方便登录系统管理后台,将登录密码设置为自己的出生日期D.该系统没有和因特网直接连接,不会遭到病毒攻击,不需要安装杀毒防护软件10.信息系统安全模型P2DR中的“R”指的是( )A.策略 B.防护 C.响应 D.检测11.下列关于信息安全与责任的说法,错误的是( )A.通过身份认证后的用户,可以访问系统中的所有资源B.安装防火墙可以有效地阻挡外部网络的攻击和对进出数据的监视C.系统进行病毒防护需坚持预防为主,查杀为辅的原则D.设计开发的计算机软件在开发完成之日起就受到法律的保护12.下列关于数据安全的说法错误的是( )A.数据加密可以保护数据的完整性B.数据校验的方式,常见的有MD5等C.保护数据安全的手段有数据备份、异地容灾等D.硬盘损坏、操作失误、黑客入侵等都可能造成数据损坏13.阅读下列材料,回答问题:某餐厅点餐系统的部分功能是:顾客扫描二维码进入菜单界面,选择菜品后提交订单信息到系统服务器,服务器根据提交的订单信息进行智能统筹处理,并将备菜流程实时提供给厨房,厨房对流程进行语音确认,便于顾客知道能否对订单进行修改;顾客餐后可以通过在线支付或者现金支付方式进行结算,系统对订单信息进行统计分析,自动生成餐厅年月日的报表。下列关于信息系统安全和信息社会责任的说法,正确的是( )A.只要不停电,信息系统就不会有任何安全隐患B.只要安装了杀毒软件,信息系统就不会被病毒感染C.只要对数据进行定期备份,系统数据就不会有任何丢失D.只要对系统用户有严格的身份认证,系统就能提升数据的访问安全14.下列关于数据管理与安全的说法,不正确的是( )A.计算机文件管理一般采用树形目录结构,方便文件的组织和管理B.传统的数据库技术善于处理半结构化、非结构化数据C.对于数据安全,不仅要做好数据及其存储介质的安全防护,也要提高个人数据安全意识D.数据加密可提高数据的保密性,而数据校验可验证数据的完整性15.计算机病毒传播的途径不包括( )A.电子邮件 B.出现故障的鼠标 C.网络 D.U盘二、填空题16.信息系统安全包括: 、 两个方面。信息系统的安全的主要威胁: 、 。17.为了满足直播教学需求,小申的学校配置了20套移动直播教学设备。小申看到管理员老师每次出借设备时在纸质本上进行登记,效率较低。他准备搭建一个直播设备借用登记信息系统,实现在校园内用户通过终端随时能够在线登记和查询设备借用情况。小申在设计登录模块时,创建了包含username和password字段的user数据表。四位用户成功注册后,数据表内容如图所示。请选出密码安全性最高的记录。这条记录中username字段数据为 。请说明密码安全性最高的理由 。18.阅读材料,回答问题。据 SINE 安全监测中心数据显示,智能手机制造商“一加”,也叫OnePlus,被爆出用户订单信息被泄露,问题的根源是该公司的商城网站存在漏洞。根据“一加”对外发布的信息显示,当用户在OnePlus商城订购时,其中一个环节会导致“未经授权的第三方接触到用户的某些订购信息”,包括他们的名字以及联系号码,还有电子邮件和发货地址。但并非所有的用户都受到影响,攻击者无法访问任何支付信息、密码和其他账户。受影响的用户可能会收到垃圾邮件和钓鱼电子邮件。由于此安全事件,加上用户数据泄露,“一加”公司立即采取安全措施,对服务器以及网站代码进行全面的安全检测与加固,以确保没有其他的网站漏洞,保护用户的信息安全。(1)(多选)信息系统应用中的安全风险主要来自哪些方面 ( )A.人为因素造成的信息安全风险B.软硬件因素造成的信息安全风险C.网络因素造成的信息安全风险D.数据因素造成的信息安全风险(2)(多选)信息系统安全风险防范的常用技术包括( )A.加密技术与认证技术B.主机系统安全技术C.网络与系统安全应急响应技术D.恶意代码检测与防范技术(3)对于以计算机及网络为主体的信息系统,其技术安全策略分为 和 两大方面,针对案例中的信息安全威胁,常用的措施是 和 。19.2014年12月25日,大量12306网站用户数据在网络上疯狂传播,被泄露的数据达131653条,包括用户账号、明文密码、身份证号码和邮箱等多种信息。网上泄露的用户信息系统经其他网站或渠道流出。根据上述材料,请回答下列问题:(1)个人信息的泄露已呈现出泄密渠道多、范围广、程序深的特点。个人隐私的保护已成为公众焦点。保护个人隐私的做法合适的有 (多选,填字母:A.和所有人都保持较远距离 /B.对支付账号设置强度较高的密码 /C.不随意扫描未知的二维码 D.如果可能都用假的个人信息来代替)(2)在该事件中包含泄露的明文密码,为了账户的安全可以对密码进行加密码处理,而简单异或加密的算法也是加密的一种方法,异或运算具有如下特点:0⊕0=0,0⊕1=1,1⊕0=1,1⊕1=0。现有一明文密码为:Ycgl,用8位二进制表示:01011001 01100011 01100111 01101100,每个字节与密钥10110001进行异或加密,则将字符“Y”加密后用二进制表示为 。(3)人们利用信息系统对数据进行访问,也是引起数据不安全的一重要环节,为了系统的安全,需要对访问者进行管制和约束。而用于检验访问者身份的合法性的是 (选填:身份认证/访问控制),还可以安装 (选填:防火墙/路由器/ 交换机)来有效地挡住外来的攻击,保护内部网络资源的安全。20.使用快捷键 删除,被删除的文件无法从回收站恢复。三、判断题21.人为因素不是信息系统安全问题的主要原因。( )22.信息系统不存在绝对的安全,因为安全性和便利性及成本之间有着矛盾的关系。( )23.信息系统拥有了最好的如防火墙、入侵检测系统等,管理者就可以高枕无忧了。( )24.为避免本地数据的丢失和损毁,确保信息系统在遭受破坏后能迅速恢复原来的正常工作,异地备份是一种有效方法。( )25.信息系统为人们带来便捷的同时也存在安全隐患,信息系统的安全管理,应遭循预防为主的理念。( )四、简答题26.关于信息系统,你还存在什么问题27.智能手环能够实时记录用户的运动数据和生理数据,其实,智能手环还包含了用户更多的隐私数据,如行踪等,那么请你说一说应该如何保护这些数据?参考答案1.B2.C3.A4.C5.A6.B7.D8.D9.A10.C11.A12.A13.D14.B15.B16.物理安全 逻辑安全 系统实体的威胁 系统信息的威胁17.admin 含有大小写字母、数字及特殊符号@18.ABCD ABCD 物理 逻辑 访问控制 信息加密19.BC 11101000 身份认证 防火墙20.Shift+Del21.错误22.正确23.错误24.正确25.正确26.系统设计上存在安全隐患:(1)系统采用被曝存在高危漏洞的第三方框架、建站程序等,易被植入后门或被远程控制等。(2)系统未对接收处理的数据进行完整性校验,数据包可被非法篡改。(3)系统权限控制及校验机制不完善,用户可进行越权操作。(4)系统未对用户提交的内容进行检查或过滤等,存在SQL注入等。(5)系统账号、密码等敏感信息采用明文存储或明文传输,可截获。安全管理不完善:(1)安全管理制度不健全或落实不力。(2)未及时对操作系统、应用程序组件、杀毒软件、安全策略等进行升级更新。(3)服务器和终端等开启了默认共享及不必要的端口和服务,给外部攻击提供了可乘之机。(4)弱口令现象较普遍,易被猜解。(5)未制定或修订应急预案,并开展应急演练,应急能力不足。(6)服务外包存在风险,难以做到安全可控。技术防护能力薄弱:(1)未部署必要的安全设备或访问控制等安全策略配置不合理、不精细。(2)网络拓扑结构设计不合理,未采用冗余技术设计网络拓扑结构或未对网络和系统进行安全区域划分并采取安全隔离措施。(3)未采取必要的网络准入控制和防止非授权外联措施,外部计算机、智能设备等可连入内部网络,内网中的终端可外连互联网。27.从信息安全意识和相关设置等方面考虑,答案不唯一。
第四单元 信息系统的安全 单元测试一、选择题1.某智能水产养殖系统利用传感器实时监测水质、温度、氧气、光照等环境参数,并通过网络传输至服务器存储;分析监测数据后,根据反馈信号,利用执行器调节养殖环境,从而实现水产养殖全过程的自动化、智能化。为提高该系统的安全性,以下做法不合理的是( )A.定期备份系统重要数据 B.使用共享账号便捷管理系统C.扫描系统及时查堵漏洞 D.安装并及时更新防病毒软件2.近年来,网络应用深度融入人们的学习、工作、生活,大家在享受网络便利的同时也被信息泄露、网络诈骗等网络安全问题所困扰。为了提升班级同学的网络安全意识,张阳准备在班会上做网络安全教育主题报告,普及家全问题以及应对策略。张阳首先下载了关于我国网民遭遇各类网络安全问题的数据,如下表所示。为防止账号或者密码被盗,张阳还在报告中列举了同学们日常生活中设置密码的习惯让大家辨别,以下做法可取的是( )。A.使用自己的身份证号码后6位或者自己生日作为密码B.设置有规律的字母或者123456等简单好记的数字为密码C.财产、支付类账户的密码采用高强度密码并定期更换D.为了方便记忆,所有账号使用同一个密码3.一些公司的内部文件、活动内容以及设计方案遭到泄露,其大多数原因都不是遭到黑客攻击,而是IT部门没有及时注销离职员工的邮箱及相关业务系统的账号和权限。这样的信息安全问题主要是由( )引起的。A.人为因素 B.软硬件因素 C.网络因素 D.数据因素4.不属于信息系统安全风险防范常用技术的是( )A.加密技术 B.认证技术C.压缩与解压技术 D.恶意代码检测与防范技术5.不属于信息系统安全策略中的物理系统层面的是( )A.访问控制 B.环境维护 C.防盗 D.防静电6.近年来,网络应用深度融入人们的学习、工作、生活,大家在享受网络便利的同时也被信息泄露、网络诈骗等网络安全问题所困扰。为了提升班级同学的网络安全意识,张阳准备在班会上做网络安全教育主题报告,普及家全问题以及应对策略。张阳首先下载了关于我国网民遭遇各类网络安全问题的数据,如下表所示。为提高同学们防骗、识骗意识和能力,张阳在报告中出了一些反诈骗技能测试题,例如,在网购过程中,若接到电话或短信称“您网购的物品因系统临时故障导致订单失效,需要联系客服办理激活或解冻,电话***,网址***”。正确的做法是( )。A.拨打对方发送的电话号码进行咨询 B.登录官方网站查看订单详情C.打开对方发送的网址查看订单详情 D.给对方回电话或者短信询问详情7.通常网络发生危害信息安全的诱因包括网络系统管理的复杂性、网络信息的重要性、网络系统本身的脆弱性和( )A.网络系统的公众性 B.网络系统的隐藏性C.网络信息的价值 D.低风险的诱惑8.小王和朋友在一间商店相遇,在购物后发现手机账户信息被盗,最大可能的原因是( )A.采用了二维码付款 B.添加了朋友的微信C.在商店里用APP播放视频 D.连接了不安全的Wi-Fi,被盗信息9.某学校的门禁系统采用刷校园卡开门,部分教师办公室的门锁还能用指纹或刷脸开门。门锁内置电池,电池快耗尽时会通过锁上的红灯闪烁进行报警,同时向管理员发送提醒短信。门锁通过蓝牙连接到楼层里的门锁控制器,各个门锁控制器和门禁服务器通过有线网络连接到校园网中。学生和教师根据分配的权限,可以打开相应的门锁,开门权限由管理员统一设置。管理员只能在校园网内通过连接到校园网的计算机中的浏览器登录管理后台,进行管理门锁、设置权限、查看半年内的开门记录等操作,还能帮未带校园卡的用户进行远程开门。根据材料回答以下问题。关于该信息系统的安全防护,下列做法正确的是( )A.管理员经常备份存储了师生身份、门禁权限等数据的数据库B.学生将校园卡借给其他班级同学打开本班教室门锁进入教室C.管理员为方便登录系统管理后台,将登录密码设置为自己的出生日期D.该系统没有和因特网直接连接,不会遭到病毒攻击,不需要安装杀毒防护软件10.信息系统安全模型P2DR中的“R”指的是( )A.策略 B.防护 C.响应 D.检测11.下列关于信息安全与责任的说法,错误的是( )A.通过身份认证后的用户,可以访问系统中的所有资源B.安装防火墙可以有效地阻挡外部网络的攻击和对进出数据的监视C.系统进行病毒防护需坚持预防为主,查杀为辅的原则D.设计开发的计算机软件在开发完成之日起就受到法律的保护12.下列关于数据安全的说法错误的是( )A.数据加密可以保护数据的完整性B.数据校验的方式,常见的有MD5等C.保护数据安全的手段有数据备份、异地容灾等D.硬盘损坏、操作失误、黑客入侵等都可能造成数据损坏13.阅读下列材料,回答问题:某餐厅点餐系统的部分功能是:顾客扫描二维码进入菜单界面,选择菜品后提交订单信息到系统服务器,服务器根据提交的订单信息进行智能统筹处理,并将备菜流程实时提供给厨房,厨房对流程进行语音确认,便于顾客知道能否对订单进行修改;顾客餐后可以通过在线支付或者现金支付方式进行结算,系统对订单信息进行统计分析,自动生成餐厅年月日的报表。下列关于信息系统安全和信息社会责任的说法,正确的是( )A.只要不停电,信息系统就不会有任何安全隐患B.只要安装了杀毒软件,信息系统就不会被病毒感染C.只要对数据进行定期备份,系统数据就不会有任何丢失D.只要对系统用户有严格的身份认证,系统就能提升数据的访问安全14.下列关于数据管理与安全的说法,不正确的是( )A.计算机文件管理一般采用树形目录结构,方便文件的组织和管理B.传统的数据库技术善于处理半结构化、非结构化数据C.对于数据安全,不仅要做好数据及其存储介质的安全防护,也要提高个人数据安全意识D.数据加密可提高数据的保密性,而数据校验可验证数据的完整性15.计算机病毒传播的途径不包括( )A.电子邮件 B.出现故障的鼠标 C.网络 D.U盘二、填空题16.信息系统安全包括: 、 两个方面。信息系统的安全的主要威胁: 、 。17.为了满足直播教学需求,小申的学校配置了20套移动直播教学设备。小申看到管理员老师每次出借设备时在纸质本上进行登记,效率较低。他准备搭建一个直播设备借用登记信息系统,实现在校园内用户通过终端随时能够在线登记和查询设备借用情况。小申在设计登录模块时,创建了包含username和password字段的user数据表。四位用户成功注册后,数据表内容如图所示。请选出密码安全性最高的记录。这条记录中username字段数据为 。请说明密码安全性最高的理由 。18.阅读材料,回答问题。据 SINE 安全监测中心数据显示,智能手机制造商“一加”,也叫OnePlus,被爆出用户订单信息被泄露,问题的根源是该公司的商城网站存在漏洞。根据“一加”对外发布的信息显示,当用户在OnePlus商城订购时,其中一个环节会导致“未经授权的第三方接触到用户的某些订购信息”,包括他们的名字以及联系号码,还有电子邮件和发货地址。但并非所有的用户都受到影响,攻击者无法访问任何支付信息、密码和其他账户。受影响的用户可能会收到垃圾邮件和钓鱼电子邮件。由于此安全事件,加上用户数据泄露,“一加”公司立即采取安全措施,对服务器以及网站代码进行全面的安全检测与加固,以确保没有其他的网站漏洞,保护用户的信息安全。(1)(多选)信息系统应用中的安全风险主要来自哪些方面 ( )A.人为因素造成的信息安全风险B.软硬件因素造成的信息安全风险C.网络因素造成的信息安全风险D.数据因素造成的信息安全风险(2)(多选)信息系统安全风险防范的常用技术包括( )A.加密技术与认证技术B.主机系统安全技术C.网络与系统安全应急响应技术D.恶意代码检测与防范技术(3)对于以计算机及网络为主体的信息系统,其技术安全策略分为 和 两大方面,针对案例中的信息安全威胁,常用的措施是 和 。19.2014年12月25日,大量12306网站用户数据在网络上疯狂传播,被泄露的数据达131653条,包括用户账号、明文密码、身份证号码和邮箱等多种信息。网上泄露的用户信息系统经其他网站或渠道流出。根据上述材料,请回答下列问题:(1)个人信息的泄露已呈现出泄密渠道多、范围广、程序深的特点。个人隐私的保护已成为公众焦点。保护个人隐私的做法合适的有 (多选,填字母:A.和所有人都保持较远距离 /B.对支付账号设置强度较高的密码 /C.不随意扫描未知的二维码 D.如果可能都用假的个人信息来代替)(2)在该事件中包含泄露的明文密码,为了账户的安全可以对密码进行加密码处理,而简单异或加密的算法也是加密的一种方法,异或运算具有如下特点:0⊕0=0,0⊕1=1,1⊕0=1,1⊕1=0。现有一明文密码为:Ycgl,用8位二进制表示:01011001 01100011 01100111 01101100,每个字节与密钥10110001进行异或加密,则将字符“Y”加密后用二进制表示为 。(3)人们利用信息系统对数据进行访问,也是引起数据不安全的一重要环节,为了系统的安全,需要对访问者进行管制和约束。而用于检验访问者身份的合法性的是 (选填:身份认证/访问控制),还可以安装 (选填:防火墙/路由器/ 交换机)来有效地挡住外来的攻击,保护内部网络资源的安全。20.使用快捷键 删除,被删除的文件无法从回收站恢复。三、判断题21.人为因素不是信息系统安全问题的主要原因。( )22.信息系统不存在绝对的安全,因为安全性和便利性及成本之间有着矛盾的关系。( )23.信息系统拥有了最好的如防火墙、入侵检测系统等,管理者就可以高枕无忧了。( )24.为避免本地数据的丢失和损毁,确保信息系统在遭受破坏后能迅速恢复原来的正常工作,异地备份是一种有效方法。( )25.信息系统为人们带来便捷的同时也存在安全隐患,信息系统的安全管理,应遭循预防为主的理念。( )四、简答题26.关于信息系统,你还存在什么问题27.智能手环能够实时记录用户的运动数据和生理数据,其实,智能手环还包含了用户更多的隐私数据,如行踪等,那么请你说一说应该如何保护这些数据?参考答案1.B2.C3.A4.C5.A6.B7.D8.D9.A10.C11.A12.A13.D14.B15.B16.物理安全 逻辑安全 系统实体的威胁 系统信息的威胁17.admin 含有大小写字母、数字及特殊符号@18.ABCD ABCD 物理 逻辑 访问控制 信息加密19.BC 11101000 身份认证 防火墙20.Shift+Del21.错误22.正确23.错误24.正确25.正确26.系统设计上存在安全隐患:(1)系统采用被曝存在高危漏洞的第三方框架、建站程序等,易被植入后门或被远程控制等。(2)系统未对接收处理的数据进行完整性校验,数据包可被非法篡改。(3)系统权限控制及校验机制不完善,用户可进行越权操作。(4)系统未对用户提交的内容进行检查或过滤等,存在SQL注入等。(5)系统账号、密码等敏感信息采用明文存储或明文传输,可截获。安全管理不完善:(1)安全管理制度不健全或落实不力。(2)未及时对操作系统、应用程序组件、杀毒软件、安全策略等进行升级更新。(3)服务器和终端等开启了默认共享及不必要的端口和服务,给外部攻击提供了可乘之机。(4)弱口令现象较普遍,易被猜解。(5)未制定或修订应急预案,并开展应急演练,应急能力不足。(6)服务外包存在风险,难以做到安全可控。技术防护能力薄弱:(1)未部署必要的安全设备或访问控制等安全策略配置不合理、不精细。(2)网络拓扑结构设计不合理,未采用冗余技术设计网络拓扑结构或未对网络和系统进行安全区域划分并采取安全隔离措施。(3)未采取必要的网络准入控制和防止非授权外联措施,外部计算机、智能设备等可连入内部网络,内网中的终端可外连互联网。27.从信息安全意识和相关设置等方面考虑,答案不唯一。
相关资料
更多

