初中华东师大版(2024)1. 数轴教案设计
展开2.2.1 数轴
教学目标
1.掌握数轴的三要素,能正确画出数轴.
2.能将已知数在数轴上表示出来,能说出数轴上已知点所表示的数.
教学重难点
重点:理解数形结合的数学方法,正确掌握数轴画法和用数轴上的点表示有理数.
难点:正确理解有理数与数轴上的点的对应关系.
教学过程
复习回顾
有理数包括哪些数?0是正数还是负数?在日常生活中,你能举出一些用刻度来表示数量的例子吗?
让学生充分讨论,明确知识是从实践中得到的,它与我们的生活息息相关;再有,数除了可以用符号表示外,还有其他表示方法,从而引出新课——数轴.
探究新知
一、预习新知
利用温度计可以测量温度,在温度计上有刻度,刻度上有读数,根据温度计的刻度可以读出不同的数,从而得到所测量的温度,如:在零上刻度,表示20 ℃,在零下刻度,表示-5 ℃等等.
思考:是否类似于温度计,我们可以在一条直线上画出刻度,标上读数,用直线上的点表示正数、负数和零呢?(引出标题)
二、合作探究
1.数轴及其画法
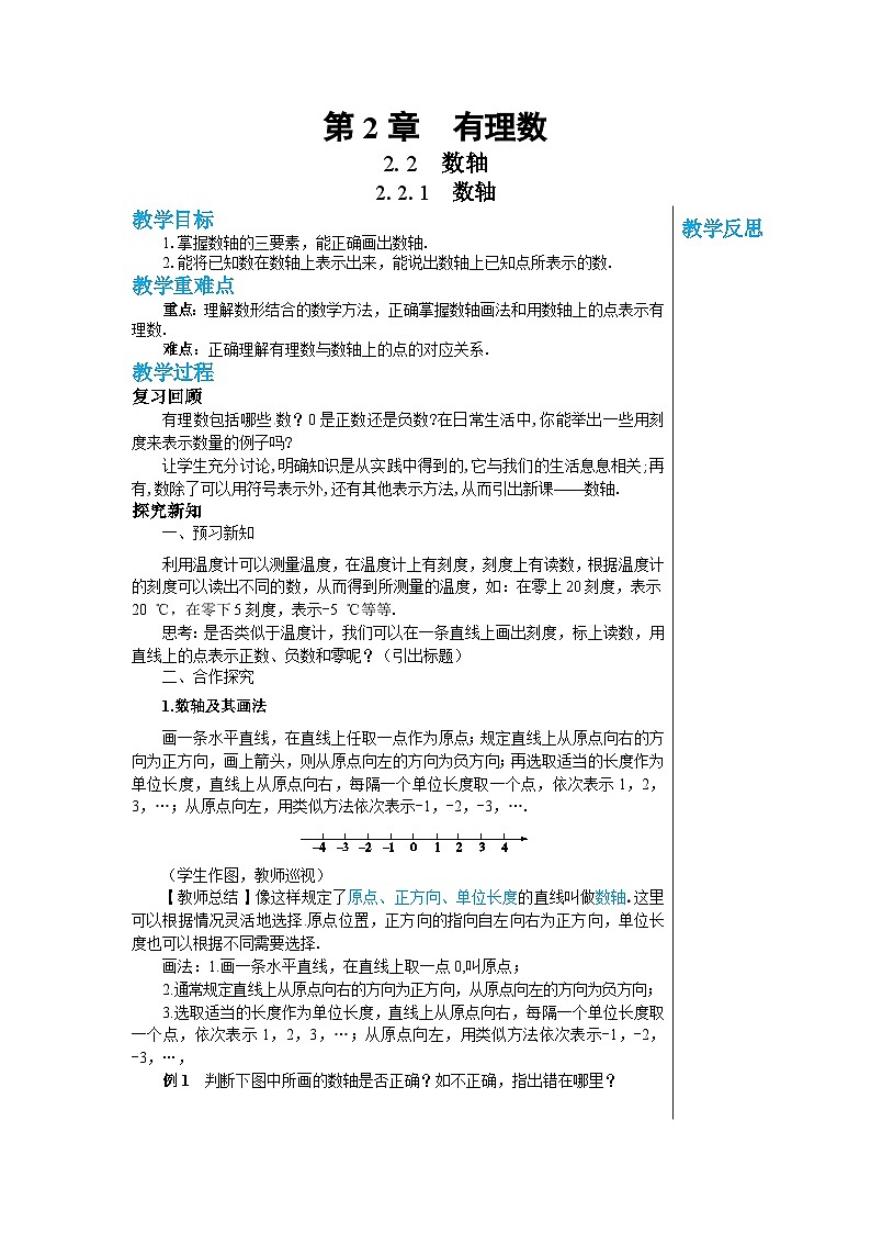
画一条水平直线,在直线上任取一点作为原点;规定直线上从原点向右的方向为正方向,画上箭头,则从原点向左的方向为负方向;再选取适当的长度作为单位长度,直线上从原点向右,每隔一个单位长度取一个点,依次表示1,2,3,…;从原点向左,用类似方法依次表示-1,-2,-3,….
(学生作图,教师巡视)
【教师总结】像这样规定了原点、正方向、单位长度的直线叫做数轴.这里可以根据情况灵活地选择原点位置,正方向的指向自左向右为正方向,单位长度也可以根据不同需要选择.
画法:1.画一条水平直线,在直线上取一点0,叫原点;
2.通常规定直线上从原点向右的方向为正方向,从原点向左的方向为负方向;
3.选取适当的长度作为单位长度,直线上从原点向右,每隔一个单位长度取一个点,依次表示1,2,3,…;从原点向左,用类似方法依次表示-1,-2,-3,…,
例1 判断下图中所画的数轴是否正确?如不正确,指出错在哪里?
【问题探索】原点、正方向、单位长度这数轴的三要素缺一不可.
答案:都不正确,(1)缺少单位长度;(2)缺少正方向;(3)缺少原点;
(4)单位长度不一致.
【总结】(1)数轴的三要素是:原点、正方向、单位长度;
(2)数轴是条特殊的直线;
(3)利用数轴上的点可以表示任何一个有理数,反过来,任何一个有理数都可以用数轴上的点来表示.2.在数轴上标数
思考:
1.观察上面数轴,哪些数在原点的左边,哪些数在原点的右边,由此你有什么发现?
2.每个数到原点的距离是多少?由此你又有什么发现?
(学生思考、作答,老师巡视)
【总结】一般是正数在原点右边,数是几就离原点几个单位长度,负数在原点左边,负几就是离原点几个单位长度,0在原点处,到原点的距离是0.
例2 画出数轴,并在数轴上画出表示下列各数的点.
,,,,
解:如图所示:
例3 指出数轴上,,,,各点分别表示什么数.
解:表示,表示,表示,表示,表示.
例4 如下图,一个点从数轴上的原点开始,先向右移动个单位长度,再向左移动个单位长度,可以看出,终点表示的数是.
已知,是数轴上的点,请参照上图,完成填空:
(1)如果点表示数,将向右移动个单位长度,那么终点表示的数是 .
(2)如果点表示数,将向左移动个单位长度,再向右移动个单位长度,那么终点表示的数是 .
(3)如果将点向右移动个单位长度,再向左移动个单位长度,终点表示的数是,那么点所表示的数是 .
答案:(1)4 (2)1 (3)2
【总结】(1)任何一个有理数都可以用数轴上的一个点来表示;但是数轴上的点不都表示有理数.
(2)有理数在数轴上的分布:正数在原点的右边,负数在原点的左边.
课堂练习
1.下列说法中正确的是( )
A.在数轴上的点表示的数不是正数就是负数
B.数轴的长度是有限的
C.一个有理数总可以在数轴上找到一个表示它的点
D.所有整数都可以用数轴上的点表示,但分数就不一定能找到表示
它的点
2.与原点距离是4.5个单位长度的点所表示的有理数是( )
A.4.5 B.-4.5
C.±4.5 D.这个数无法确定
3.在数轴上表示数5的点在原点_____侧,到原点的距离是_____个单位长度,表示数-7的点在原点的_____侧,到原点的距离是_____个单位长度.表示数5的点到表示数-7的点的距离是______个单位长度.
参考答案
1.C
2.C
3.右 5 左 7 12
课堂小结
布置作业
教材18页 习题2.2 第1,2,3题
板书设计
第2章 有理数
2.2 数轴
2.2.1 数轴
数轴:像这样规定了原点、正方向和单位长度的直线叫做数轴.
画法:1.画一条水平直线,在直线上取一点0,叫原点;
2.通常规定直线上从原点向右的方向为正方向,从原点向左的方向为负方向;
3.选取适当的长度作为单位长度,直线上从原点向右,每隔一个单位长度取一个点,依次表示1,2,3,…;从原点向左,用类似方法依次表示-1,-2,-3,….
教学反思
教学反思
教学反思
湘教版(2024)七年级上册(2024)1.2 数轴、相反数与绝对值精品教案: 这是一份湘教版(2024)七年级上册(2024)<a href="/sx/tb_c4049343_t8/?tag_id=27" target="_blank">1.2 数轴、相反数与绝对值精品教案</a>,共6页。教案主要包含了教学目标,重点难点,教学过程,归纳总结,针对性训练,深度探究,典例应用等内容,欢迎下载使用。
华师大版七年级上册2 在数轴上比较数的大小教案及反思: 这是一份华师大版七年级上册2 在数轴上比较数的大小教案及反思,共2页。教案主要包含了问题引入,合作探究,板书设计等内容,欢迎下载使用。
华师大版七年级上册1 数轴教案: 这是一份华师大版七年级上册1 数轴教案,共3页。教案主要包含了情境导入,合作探究,板书设计等内容,欢迎下载使用。

