资料中包含下列文件,点击文件名可预览资料内容
还剩3页未读,
继续阅读
成套系列资料,整套一键下载
人教版(2019)高中物理选择性必修第二册 第五章《传感器》单元知识清单(原卷+解析卷)
展开
这是一份人教版(2019)高中物理选择性必修第二册 第五章《传感器》单元知识清单(原卷+解析卷),文件包含人教版2019高中物理选择性必修第二册第五章《传感器》单元知识清单原卷docx、人教版2019高中物理选择性必修第二册第五章《传感器》单元知识清单解析卷docx等2份试卷配套教学资源,其中试卷共10页, 欢迎下载使用。
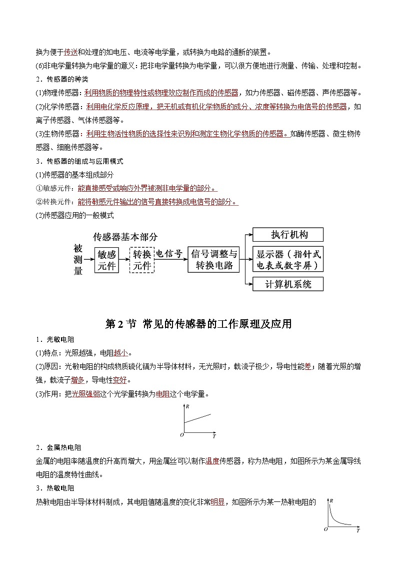
第五章 传感器知识梳理认识传感器1.神奇的传感器(1)干簧管是一种能够感知磁场的传感器。(2)楼道灯白天不亮,晚上有声音时亮,是因为楼道的灯安装了“声控—光探”开关。(3)一些宾馆安装了自动门,当有人走近时,门会自动打开,是因为自动门安装了红外线传感器。(4)交通警察在检查司机是否酒后开车时,用的是“便携式酒精检测仪”,上面安装了乙醇传感器。(5)传感器的定义:能够感受诸如力、温度、光、声、化学成分等被测量,并能够把它们按照一定的规律转换为便于传送和处理的如电压、电流等电学量,或转换为电路的通断的装置。(6)非电学量转换为电学量的意义:把非电学量转换为电学量,可以很方便地进行测量、传输、处理和控制。2.传感器的种类(1)物理传感器:利用物质的物理特性或物理效应制作而成的传感器,如力传感器、磁传感器、声传感器等。(2)化学传感器:利用电化学反应原理,把无机或有机化学物质的成分、浓度等转换为电信号的传感器,如离子传感器、气体传感器等。(3)生物传感器:利用生物活性物质的选择性来识别和测定生物化学物质的传感器。如酶传感器、微生物传感器、细胞传感器等。3.传感器的组成与应用模式(1)传感器的基本组成部分①敏感元件:能直接感受或响应外界被测非电学量的部分。②转换元件:能将敏感元件输出的信号直接转换成电信号的部分。(2)传感器应用的一般模式第2节 常见的传感器的工作原理及应用1.光敏电阻(1)特点:光照越强,电阻越小。(2)原因:光敏电阻的构成物质硫化镉为半导体材料,无光照时,载流子极少,导电性能差;随着光照的增强,载流子增多,导电性变好。(3)作用:把光照强弱这个光学量转换为电阻这个电学量。2.金属热电阻金属的电阻率随温度的升高而增大,用金属丝可以制作温度传感器,称为热电阻,如图所示为某金属导线电阻的温度特性曲线。3.热敏电阻热敏电阻由半导体材料制成,其电阻值随温度的变化非常明显,如图所示为某一热敏电阻的电阻值随温度变化的特性曲线。4.电阻应变片(1)定义:其电阻随着它所受机械形变的变化而变化的力敏元件。(2)分类:金属电阻应变片和半导体电阻应变片。(3)力传感器:由金属梁和电阻应变片组成,是电子秤中所使用的测力器件。(4)电容式传感器:通过测定电容器的电容来确定极板的正对面积、极板间的距离以及极板间的电介质中某个物理量变化的传感器。第3节 利用传感器制作简单的自动控制装置实验一 门窗防盗报警装置一、实验目的1.了解门窗防盗报警装置的工作原理。2.了解干簧管和继电器的特点和在装置中的作用。二、实验原理1.干簧管(1)特点:感知磁场是否存在的传感器。(2)作用:将磁场的存在与否转换为电路的通断。2.继电器(1)特点:继电器线圈中有电流通过时,开关与触点a接通,无电流时,开关与触点b接通。(2)作用:将继电器中电流的有无转换为指示灯和蜂鸣器电路的控制,相当于一个自动的双向开关。3.实验电路4.工作原理闭合开关S,系统处于防盗状态,当门窗紧闭时,磁体M使干簧管处于导通状态,继电器使开关c与触点a接通,二极管LED发光。当门窗开启时,磁体离开干簧管,干簧管失磁断开,继电器被断电,使开关转换为c、b接通,蜂鸣器H发声报警。三、实验器材干簧管SA、继电器、发光二极管LED、电阻R(330 Ω)、蜂鸣器H、电源、小磁体、开关等。四、实验步骤1.连接电路前,要先判断一下干簧管是否可以正常工作。用磁体直接靠近干簧管,观察簧片能否正常动作。2.确定各元件可以正常工作后,按照实验电路图连接电路。3.接通电源后,将磁体靠近和离开干簧管,分别观察实验现象。实验二 光控开关一、实验目的1.了解光控开关的工作原理。2.练习利用光控开关制作自动控制设备。二、实验原理1.晶体三极管(1)两种类型(2)三个电极①发射极e,②基极b,③集电极c。(3)重要特性①从基极输入一个较小的电流,就会在集电极获得较大的电流,这就是三极管的电流放大作用。②在控制电路中具有完成断路和接通的开关作用。2.光控开关(1)电路图(2)工作原理当光照较强时,RG较小,加在基极上电压较小,三极管不导通,LED不亮;当光线较弱时,RG阻值增大,加在基极上电压增大,当达到一定程度后,三极管被导通,发光二极管LED开始发光。3.光控开关控制电路(1)电路图(2)工作原理当环境光比较强时,光敏电阻RG的阻值很小,三极管不导通,继电器所在的回路相当于断路;当环境光线比较暗时,光敏电阻RG阻值较大,三极管导通,集电极电流较大,驱动继电器吸合开关S,点亮灯泡L。(注:与继电器并联的二极管D,提供自感电流释放通路,以保护三极管不被烧坏。)三、实验器材可调电阻R1(最大电阻为51 kΩ)、限流电阻R2(330 Ω)、光敏电阻RG、三极管VT、发光二极管LED、继电器、小灯泡L(6 V、0.3 A)、二极管D、电源等。四、实验步骤1.按照实验电路图连接电路,检查无误后,接通电源。2.让光敏电阻RG受到白天较强的自然光照射,调节电阻R1使发光二极管LED或小灯泡L刚好不发光。3.遮挡RG,当光照减弱到某种程度时,就会看到发光二极管LED或小灯泡L发光。4.让光照加强,当光照增强到某种程度时,发光二极管LED或小灯泡L熄灭。五、注意事项1.安装前,对器材进行测试,确保各元件性能良好后,再进行安装。2.光控开关实验中,二极管连入电路的极性不能反接,否则将烧坏门电路集成块。3.光控开关实验中要想天更暗时“路灯”才会亮,应该把R1的阻值调大些。
第五章 传感器知识梳理认识传感器1.神奇的传感器(1)干簧管是一种能够感知磁场的传感器。(2)楼道灯白天不亮,晚上有声音时亮,是因为楼道的灯安装了“声控—光探”开关。(3)一些宾馆安装了自动门,当有人走近时,门会自动打开,是因为自动门安装了红外线传感器。(4)交通警察在检查司机是否酒后开车时,用的是“便携式酒精检测仪”,上面安装了乙醇传感器。(5)传感器的定义:能够感受诸如力、温度、光、声、化学成分等被测量,并能够把它们按照一定的规律转换为便于传送和处理的如电压、电流等电学量,或转换为电路的通断的装置。(6)非电学量转换为电学量的意义:把非电学量转换为电学量,可以很方便地进行测量、传输、处理和控制。2.传感器的种类(1)物理传感器:利用物质的物理特性或物理效应制作而成的传感器,如力传感器、磁传感器、声传感器等。(2)化学传感器:利用电化学反应原理,把无机或有机化学物质的成分、浓度等转换为电信号的传感器,如离子传感器、气体传感器等。(3)生物传感器:利用生物活性物质的选择性来识别和测定生物化学物质的传感器。如酶传感器、微生物传感器、细胞传感器等。3.传感器的组成与应用模式(1)传感器的基本组成部分①敏感元件:能直接感受或响应外界被测非电学量的部分。②转换元件:能将敏感元件输出的信号直接转换成电信号的部分。(2)传感器应用的一般模式第2节 常见的传感器的工作原理及应用1.光敏电阻(1)特点:光照越强,电阻越小。(2)原因:光敏电阻的构成物质硫化镉为半导体材料,无光照时,载流子极少,导电性能差;随着光照的增强,载流子增多,导电性变好。(3)作用:把光照强弱这个光学量转换为电阻这个电学量。2.金属热电阻金属的电阻率随温度的升高而增大,用金属丝可以制作温度传感器,称为热电阻,如图所示为某金属导线电阻的温度特性曲线。3.热敏电阻热敏电阻由半导体材料制成,其电阻值随温度的变化非常明显,如图所示为某一热敏电阻的电阻值随温度变化的特性曲线。4.电阻应变片(1)定义:其电阻随着它所受机械形变的变化而变化的力敏元件。(2)分类:金属电阻应变片和半导体电阻应变片。(3)力传感器:由金属梁和电阻应变片组成,是电子秤中所使用的测力器件。(4)电容式传感器:通过测定电容器的电容来确定极板的正对面积、极板间的距离以及极板间的电介质中某个物理量变化的传感器。第3节 利用传感器制作简单的自动控制装置实验一 门窗防盗报警装置一、实验目的1.了解门窗防盗报警装置的工作原理。2.了解干簧管和继电器的特点和在装置中的作用。二、实验原理1.干簧管(1)特点:感知磁场是否存在的传感器。(2)作用:将磁场的存在与否转换为电路的通断。2.继电器(1)特点:继电器线圈中有电流通过时,开关与触点a接通,无电流时,开关与触点b接通。(2)作用:将继电器中电流的有无转换为指示灯和蜂鸣器电路的控制,相当于一个自动的双向开关。3.实验电路4.工作原理闭合开关S,系统处于防盗状态,当门窗紧闭时,磁体M使干簧管处于导通状态,继电器使开关c与触点a接通,二极管LED发光。当门窗开启时,磁体离开干簧管,干簧管失磁断开,继电器被断电,使开关转换为c、b接通,蜂鸣器H发声报警。三、实验器材干簧管SA、继电器、发光二极管LED、电阻R(330 Ω)、蜂鸣器H、电源、小磁体、开关等。四、实验步骤1.连接电路前,要先判断一下干簧管是否可以正常工作。用磁体直接靠近干簧管,观察簧片能否正常动作。2.确定各元件可以正常工作后,按照实验电路图连接电路。3.接通电源后,将磁体靠近和离开干簧管,分别观察实验现象。实验二 光控开关一、实验目的1.了解光控开关的工作原理。2.练习利用光控开关制作自动控制设备。二、实验原理1.晶体三极管(1)两种类型(2)三个电极①发射极e,②基极b,③集电极c。(3)重要特性①从基极输入一个较小的电流,就会在集电极获得较大的电流,这就是三极管的电流放大作用。②在控制电路中具有完成断路和接通的开关作用。2.光控开关(1)电路图(2)工作原理当光照较强时,RG较小,加在基极上电压较小,三极管不导通,LED不亮;当光线较弱时,RG阻值增大,加在基极上电压增大,当达到一定程度后,三极管被导通,发光二极管LED开始发光。3.光控开关控制电路(1)电路图(2)工作原理当环境光比较强时,光敏电阻RG的阻值很小,三极管不导通,继电器所在的回路相当于断路;当环境光线比较暗时,光敏电阻RG阻值较大,三极管导通,集电极电流较大,驱动继电器吸合开关S,点亮灯泡L。(注:与继电器并联的二极管D,提供自感电流释放通路,以保护三极管不被烧坏。)三、实验器材可调电阻R1(最大电阻为51 kΩ)、限流电阻R2(330 Ω)、光敏电阻RG、三极管VT、发光二极管LED、继电器、小灯泡L(6 V、0.3 A)、二极管D、电源等。四、实验步骤1.按照实验电路图连接电路,检查无误后,接通电源。2.让光敏电阻RG受到白天较强的自然光照射,调节电阻R1使发光二极管LED或小灯泡L刚好不发光。3.遮挡RG,当光照减弱到某种程度时,就会看到发光二极管LED或小灯泡L发光。4.让光照加强,当光照增强到某种程度时,发光二极管LED或小灯泡L熄灭。五、注意事项1.安装前,对器材进行测试,确保各元件性能良好后,再进行安装。2.光控开关实验中,二极管连入电路的极性不能反接,否则将烧坏门电路集成块。3.光控开关实验中要想天更暗时“路灯”才会亮,应该把R1的阻值调大些。
相关资料
更多

