资料中包含下列文件,点击文件名可预览资料内容
还剩22页未读,
继续阅读
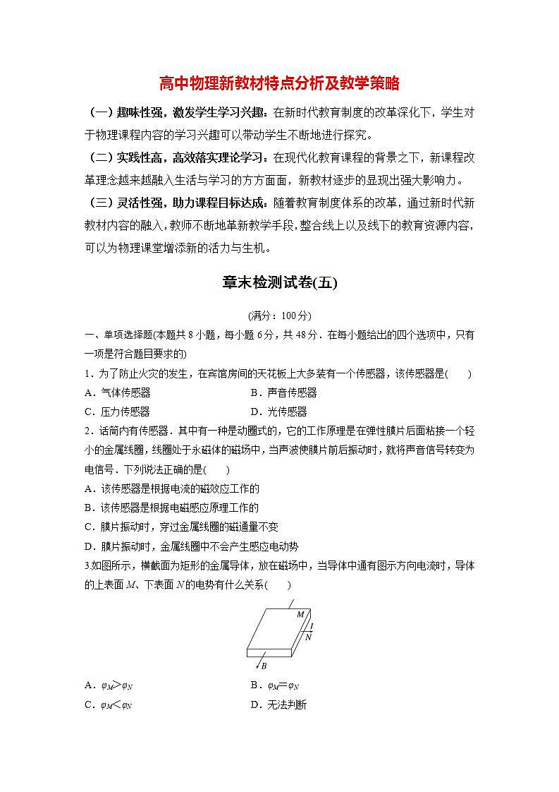
成套系列资料,整套一键下载
高中物理新教材同步选修第二册课件+讲义 第5章 章末检测试卷(五)
展开
这是一份高中物理新教材同步选修第二册课件+讲义 第5章 章末检测试卷(五),文件包含高中物理新教材同步选修第二册第5章章末检测试卷五教师版docx、高中物理新教材同步选修第二册第5章章末检测试卷五学生版docx、高中物理新教材同步选修第二册第5章章末检测试卷五pptx等3份课件配套教学资源,其中PPT共0页, 欢迎下载使用。
相关资料
更多

