小学数学青岛版(2024)五年级上册七 绿色家园——折线统计图精品第一课时教学设计及反思
展开1、认识折线统计图;懂得折线统计图也是描述和刻画数据的一种方法。
2、经历条形与折线统计图的比较过程,初步认识折线统计图的特点。
3、能够读懂简单的折线统计图表达的含义;能够根据折线统计图进行预测和推断。
二、课时安排:1课时
三、教学重点:认识折线统计图及其特点;能读懂折线统计图的含义,并进行预测、推断。
四、教学难点:能读懂折线统计图表达的含义,并能够根据折线统计图进行预测和推断。
五、教学过程
(一)导入新课
师:今天老师带来了一组图片(像下面这种),一起看一下吧。(学生欣赏绿色家园图片)观图会有思, 能说说你的感受吗?
生:漂亮,很多的绿色植物,绿化好。
师:近年来,越来越多的人关注绿化,因为绿色植物有美化环境,保持水土,制 造氧气,净化空气的作用,在城市中,绿色植物的种植满足了人们回归自然的愿望, 也是改善城市环境的重要措施。
(二)讲授新课
滨海市和临江市就针对城市的绿化做了 一个调查,这是调查统计表。
从图中,你知道了哪些数学信息?
预设:滨海市2004-2012年人均公共绿地面积的大小。临江市2004-2012年人均公共绿地面积的大小。
师:看来同学们都是善于观察的好孩子,那善不善于动脑筋呢?得检验一下,根据这些信息,你能提出什么问题?
滨海市2004~2012年人均公共绿地面积变化情况怎样呢?
师:你的声音真洪亮,而且说得非常完整,还有哪位同学想说一下自己的问题?
临江市2004~2012年人均公共绿地面积变化情况怎样呢?
(三)重难点精讲
我们先来解决第一个问题:滨海市2004~2012年人均公共绿地面积变化情况怎样呢?
(引导学生根据数据回答)你能把这个变化情况用统计图的形式表示出来吗?(教师为学生提供统计图表,引导学生独立尝试统计),先自己选择合适的方法表示出来,做完跟同桌说说,
准备班内交流。
学生自主选择进行绘制,绘制完成后在班内进行展示(课件出示)
师:同学们绘制的非常好,从条形统计图形中了解到许多信息。对滨海市2004-2012年人均绿地面积的变化情况,我们还可以用其他的统计图来表示吗?有没有更直观地表示这种变化的统计图呢
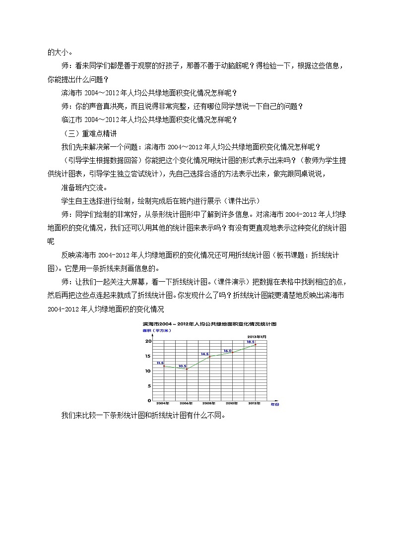
反映滨海市2004-2012年人均绿地面积的变化情况还可用折线统计图(板书课题:折线统计图)。它是用一条折线来刻画信息的。
师:让我们一起关注大屏幕,看一下折线统计图。(课件演示)把数据在表格中找到相应的点,然后再把这些点连起来就成了折线统计图。 你发现什么了吗?折线统计图能更清楚地反映出滨海市2004-2012年人均绿地面积的变化情况
我们来比较一下条形统计图和折线统计图有什么不同。
小组讨论,然后找生回答,总结。
条形统计图能直观地表示滨海市每年人均公共绿地面积是多少。折线统计图不仅能表示出数量的多少,还能根据折线的起伏清楚的表示出数量增、减变化情况。
师:谁能根据折线统计图提出一些问题?
学生先思考,然后交流提出的问题并解答。
( )年到( )年人均公共绿地面积增加最快。
预测一下,2014年滨海市人均公共绿地面积会是( )平方米。
解决第二个问题:临江市2004~2012年人均公共绿地面积变化情况怎样呢?
大家觉得用哪种统计图比较合适?说说理由。学生探讨后得出,用折线统计图合适,能更清楚地看出临江市2004~2012年人均公共绿地面积变化趋势。
请你根据数据绘制出折线统计图。折线统计图是怎么绘制的?
学生汇报交流,师引导归纳出绘制折线统计图的步骤:先描点再连线。 师:在描点、连线的过程中我们要注意什么问题?(引导学生说出要先根据数据的大小描出各点,标上数字,再用线段依次连接各点。)
巡视学生绘制情况,展示学生作品。
交流汇报:观察统计图,你有什么发现?谁愿意把自己的想法与同学们进行交流?
除2006~2008年人均公共绿地面积呈减少趋势外,从2004~2012年总体呈增加趋势。特别是2010 ~2012年增加的幅度最大。
师:折线统计图在教育、股市、医学、气象等等很多方面都起着很大的作用。下面就让我们走进生活去看看。出示课堂练习。
总结提升
这节课我们学习了哪些知识?你有什么收获?
(四)归纳小结:
1、绘制折线统计图的步骤:先描点再连线。
2、折线统计图既能看出数量的多少,又能清楚地反映数量的变化趋势。
(五)随堂检测:
1、下面是滨海市2012年月平均气温和月降水量情况统计。
(1)几月份温度最高?几月份温度最低?
(2)几月份降水量最高?几月份降水量最低?
(3)从1月份到7月份,温度呈什么趋势?从6月份到12月份,降水量呈什么趋势?
(4)如果去旅游,你认为哪些月份去比较好?为什么?
先让学生说清楚这两幅折线统计图统计的是什么,然后看图回答前三个问题。汇报订正后,师:这里在统计气温和降水量时,为什么选择折线统计图呢?你能说说自己的理解和看法吗?
目的引导学生进一步体会、强调折线统计图的特点。然后再完成第四问,提高学生的数据分析能力和预测、推断能力。
2、自主练习第2题
下面是某市拥有移动电话的数量情况统计表。
3、自主练习第3题,为了提高长跑成绩,小彬坚持记录了每周的最好成绩。
4、自主练习第4题。下面是2005~2012年A省小学在校生人数情况统计图。
5、小知识:统计图的历史
六、板书设计:
折线统计图
更加清晰地表示数据的变化情况
描点-------连线
七、作业布置:
自主练习第5题
教学反思
数学四年级上册八 新校服——条形统计图获奖第4课时教案: 这是一份数学四年级上册<a href="/sx/tb_c24576_t8/?tag_id=27" target="_blank">八 新校服——条形统计图获奖第4课时教案</a>,共6页。教案主要包含了拓展练习,发展认知,梳理总结,提升认识等内容,欢迎下载使用。
青岛版(2024)四年级上册七 小小志愿者----混合运算优秀教案及反思: 这是一份青岛版(2024)四年级上册<a href="/sx/tb_c100562_t8/?tag_id=27" target="_blank">七 小小志愿者----混合运算优秀教案及反思</a>,共4页。教案主要包含了教学目标,课时安排,教学重点,教学难点,教学过程,板书设计,作业布置,教学反思种 类等内容,欢迎下载使用。
青岛版(2024)四年级上册四 交通中的线——平行与相交公开课教案: 这是一份青岛版(2024)四年级上册<a href="/sx/tb_c24553_t8/?tag_id=27" target="_blank">四 交通中的线——平行与相交公开课教案</a>,共3页。教案主要包含了教学目标,课时安排,教学重点,教学难点,教学过程,板书设计,作业布置,教学反思等内容,欢迎下载使用。

