浙教版九年级上册第4节 常见的碱一等奖ppt课件
展开盐酸和硫酸有相似的化学性质,也有不同的性质:
HCl=H++ Cl-
H2SO4=2H++ SO42-
酸根离子 → 性质差异
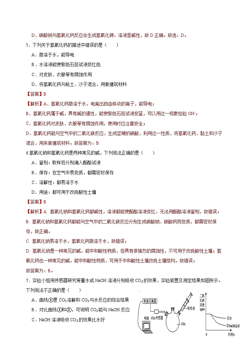
不同的碱有相似的化学性质,也有不同的性质:
NaOH=Na++ OH-
Ca(OH)2=Ca2++ 2OH-
金属阳离子 → 性质差异
不同的碱由于组成不同,显示出不同的性质。
1.氢氧化钠(NaOH)
暴露在空气中容易吸收空气中的水分,表面潮湿而逐步溶解
1.用药匙取少许氢氧化钠固体,放在表面皿上,观察它的颜色、状态等。几分钟以后再观察这些氢氧化钠,你发现有什么变化?
利用它会潮解这个性质,氢氧化钠有何用途?
可以用做某些气体的干燥剂
氢氧化钠是一种碱性干燥剂
中性气体 (H2、O2、N2等)
注意:不能干燥酸性气体(HCl、CO2、SO2、H2S等)
因为氢氧化钠暴露在空气中,不仅易吸收空气中的水分而潮解,而且还易跟空气中的二氧化碳发生反应而变质
变质原因的化学方程式?
根据化学方程式分析,变质后质量增大还是减小?
2NaOH+CO2=Na2CO3+H2O
加入何种试剂可证明变质?写出化学方程式?
2HCl+Na2CO3=2NaCl+CO2↑+H2O
2.把少量氢氧化钠放入盛有 3 毫升水的试管里,振荡试管,观察有什么变化。用手摸一摸试管壁,有什么感觉?
手指捻一捻溶液有什么感觉?
小心尝一尝稀释溶液有什么感觉?
捻完或尝完应如何正确处理?
兔毛或全毛绒线被严重腐蚀或溶解
3.把一小撮兔毛或全毛绒线放入该试管中,用玻璃棒搅拌并加热煮沸2~3分钟,试管中有什么变化?
氢氧化钠的腐蚀性是否有用呢?
要用较多的水冲洗,再涂上硼酸溶液。
如果不慎将碱液沾到皮肤上,应如何处理呢?
氢氧化钠是强碱,有较强的腐蚀性,切不可接触皮肤,实验时需谨慎操作。
不能放在纸上以免其潮解后腐蚀天平的托盘
称量氢氧化钠固体时,要将其放在玻璃器皿中,不能放在纸上的原因是什么?
你可能很少接触氢氧化钠,但是一些生活用品的生产却离不开它,如每生产 1 吨肥皂要消耗氢氧化钠 100 千克;纸张的生产过程中同样需要使用氢氧化钠。
根据氢氧化钠的性质推测:氢氧化钠在生产和生活中主要有哪些用途?
科学·技术·社会·环境
烧碱与蛋白质、油脂的作用
在氢氧化钠溶液中滴加1~2滴食用油,充分振荡
将鸡蛋清放入浓氢氧化钠溶液中,振荡混匀
2.氢氧化钙[Ca(OH)2]
溶解度随温度的升高而减小。
1.取出一小匙熟石灰,观察它的颜色后,放入一试管,再在试管中倒入水并振荡,熟石灰是否全部溶解?
CO2+Ca(OH)2=CaCO3↓+H2O
②能与CO2、SO2等反应
SO2+Ca(OH)2=CaSO3↓+H2O
氢氧化钙能与空气中的二氧化碳反应而变质,溶液的质量如何变化?
Ca(OH)2+2HCl=CaCl2+2H2OCa(OH)2+H2SO4=CaSO4+2H2O
2.在2支试管中各加入3毫升氢氧化钙溶液,然后分别滴加盐酸和硫酸,观察有什么变化发生。
用什么方法观察变化的发生?
3.在 2 支试管中分别加入 3 毫升氢氧化钠溶液和氢氧化钙溶液,然后各滴加数滴碳酸钠溶液,发生什么变化。
Ca(OH)2+Na2CO3=CaCO3↓+2NaOH
在试管中加入3毫升氢氧化钙溶液,然后滴加数滴氯化铁溶液, 观察有什么变化发生。
2FeCl3+3Ca(OH)2=2Fe(OH)3↓+3CaCl2
1.为什么氢氧化钙和氢氧化钠能显示出不同的性质?
NaOH = Na+ + OH–
Ca(OH)2= Ca2+ +2OH–
2.氢氧化钙有哪些用途?
澄清石灰水检验CO2;
制漂白粉Ca(ClO)2;
实验室制取氢氧化钠、配制波尔多液。
氢氧化钙是怎样制取出来的?
(3)食品干燥剂“生石灰”,切勿食用,为什么?
块状变粉末,放出大量的热。
CaO+H2O=Ca(OH)2
CaO+H2O=Ca(OH)2,反应放出大量的热,生成的Ca(OH)2有腐蚀性,导致消化道灼伤、被腐蚀。
结合这两课时所学,归纳氢氧化钠和氢氧化钙的共性
氨水是一种碱,它的化学式为 NH3·H2O(NH4OH),它能与二氧化碳反应生成碳酸氢铵,请写出该反应的化学方程式。
NH3·H2O+CO2=NH4HCO3
氨水特性:氨水为无色透明或微带黄色的液体,溶解度很大,是一种弱碱(pH值10左右),易挥发,有腐蚀性,对人有刺激性。
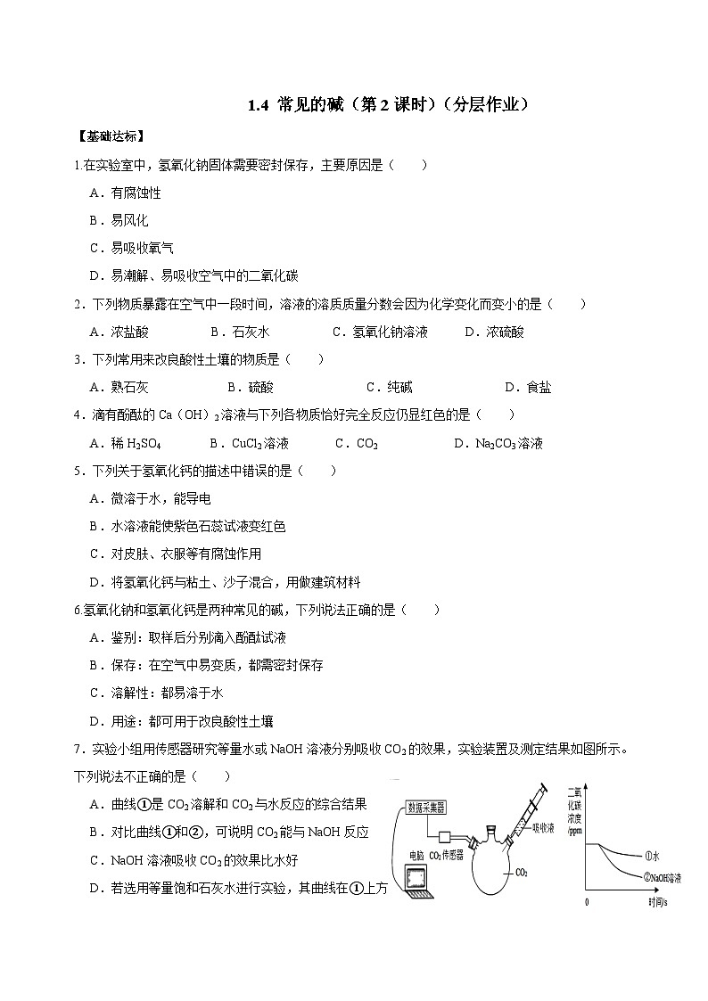
1.下列对氢氧化钠的描述中,不正确的是( )A.NaOH固体极易溶于水,溶解时吸收大量的热B.氢氧化钠溶液不能用玻璃塞 C.对皮肤、衣服都有强烈的腐蚀性D.其水溶液能使紫色石蕊试液变蓝色
2.下列各组物质的名称与化学式表示相同的物质是( ) A.熟石灰、消石灰 CaO B.苛性钠、烧碱 NaOH C.铁锈、氢氧化铁 Fe(OH)3 D.石灰石、石灰水 Ca(OH)2
3.下列气体其中能用氢氧化钠干燥的是( )A.CO2 B.O2 C.SO3 D.HCl
4.为了检验长期暴露在空气中的氢氧化钠固体是否变质,下列方法正确的是( )A.放入水中,看是否全部溶解 B.滴加稀盐酸,看是否有气泡产生C.滴加酚酞,看是否变色 D.用手接触,看是否有滑腻感5.盛石灰水的试剂瓶存放的时间久了,内壁常附有一层白膜,要洗去这层白膜最好的方法是( )A.用水洗 B.用氢氧化钠溶液洗C.用盐酸洗 D.先用盐酸,再用水洗6.下列对氢氧化钙和氢氧化钠的描述中,正确的是( )A.氢氧化钙俗称生石灰B.氢氧化钙是一种白色固体,易溶于水,溶解时放出大量的热C.氢氧化钠露置于空气中易潮解,应该密封保存D.氢氧化钙易吸收水分,可做某些气体的干燥剂
1.4 常见的碱 第2课时
俗名 火碱、烧碱、苛性钠物理性质 白色固体,易潮解,易溶于水,溶于水放热化学性质 有较强的腐蚀性,有碱的共性用途 广泛用于造纸、制肥皂、石油、纺织印染工业等
俗名 熟石灰、消石灰物理性质 白色粉末状固体,微溶于水,溶解度随温度的升高而降低化学性质 有腐蚀性,有碱的共性用途 作建筑材料、工业原料,改良酸性土壤制取 CaO+H2O=Ca(OH)2
初中科学浙教版九年级上册第4节 常见的碱优秀ppt课件: 这是一份初中科学浙教版九年级上册<a href="/kx/tb_c98614_t3/?tag_id=26" target="_blank">第4节 常见的碱优秀ppt课件</a>,文件包含14常见的碱第1课时教学课件pptx、14常见的碱第1课时教学设计docx、14常见的碱第1课时分层作业原卷版docx、14常见的碱第1课时分层作业解析版docx、14常见的碱第1课时导学案教师版docx、14常见的碱第1课时导学案学生版docx等6份课件配套教学资源,其中PPT共26页, 欢迎下载使用。
初中科学第1章 物质及其变化第4节 常见的碱评课课件ppt: 这是一份初中科学第1章 物质及其变化第4节 常见的碱评课课件ppt,共16页。PPT课件主要包含了蓝色PH7,结论1,化学方程式,如何证明,CO2,NaOH,Na2CO3,H2O,[化学方程式],碱具有哪些共性等内容,欢迎下载使用。
九年级上册第4节 常见的碱精品课件ppt: 这是一份九年级上册第4节 常见的碱精品课件ppt,共20页。PPT课件主要包含了碱的通性,你了解过碱的个性吗,几分钟后观察,白色片状固体,干燥剂,具有强烈的腐蚀性,兔毛溶解,粘合剂,易吸收水分而潮解,作干燥剂等内容,欢迎下载使用。

