资料中包含下列文件,点击文件名可预览资料内容
还剩32页未读,
继续阅读
成套系列资料,整套一键下载
北师大数学四年级上册 第2单元《线与角》单元热点难点讲义(教师版+学生版)
展开
这是一份北师大数学四年级上册 第2单元《线与角》单元热点难点讲义(教师版+学生版),文件包含北师大数学四年级上册第二单元《线与角》单元热点难点讲义教师版docx、北师大数学四年级上册第二单元《线与角》单元热点难点讲义学生版docx等2份学案配套教学资源,其中学案共51页, 欢迎下载使用。
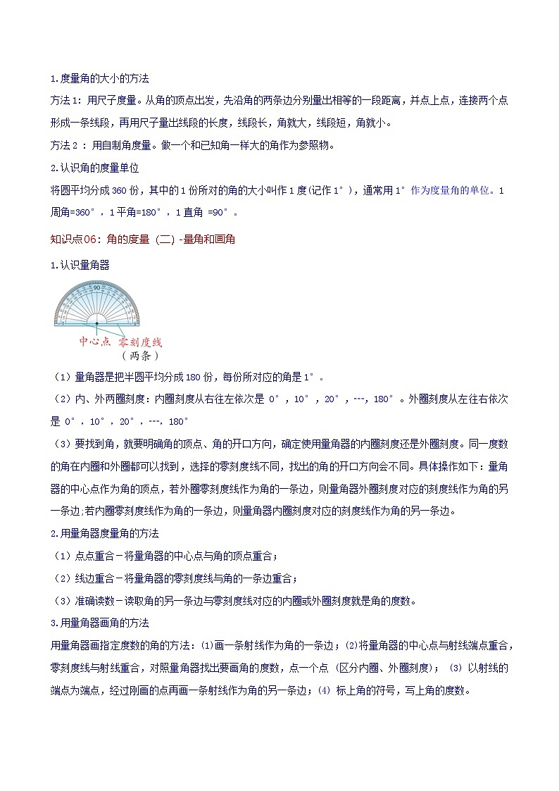
北师大版数学四年级上册知识点01:线的认识-认识线段、射线和直线1.线段、射线和直线的特征相同点:这些线都是直的。不同点:联系:线段是射线或直线的一部分,射线是直线的一部分。注意: 线段只有长短,没有粗细。2.线段的性质及两点之间的距离(1)线段的性质:两点之间所有连线中线段最短。(2)两点之间线段的长度:就是两点之间的距离。知识点02:相交与垂直1.两条直线的相交关系两条直线交叉形成一个公共点,这样的两条直线的位置关系叫相交。两条直线相交的公共点叫交点。两条直线相交有且只有一个交点。2.两条直线的垂直关系当两条直线相交成直角时,这时两条直线互相垂直,两条直线的交点叫垂足。3.得到一组垂线的方法画垂线的步骤: (1) 画一条直线;(2) 使三角尺的一条直角边与所画直线重合;(3) 沿另一条直角边画出一条直线; (4)标出垂直符号。知识点03:平移与平行1.通过平移感知平行平移前后的线段,它们所在的直线永不相交,像这样的两条直线互相平行。平行线之间的宽度(距离)相等。利用三角尺或直尺平移,能够与平移前后的三角尺或直尺的同一条边重合的两条线段平行。2.得到一组平行线的方法方法1: 借助方格纸画平行线。方格纸上同方向的格线互相平行。方法2: 用纸折出平行线。把长方形纸沿同一方向折出的折痕互相平行。方法3: 用直尺和三角尺画平行线。①画:固定三角尺,沿一条直角边画一条直线。②靠:用直尺紧靠三角尺的另一条直角边,固定直尺。③移:向上或向下平移三角尺。④画:沿三角尺最初画直线的直角边再画一条直线,就能得到一组平行线。知识点04:旋转与角-认识平角和周角1.当角的两边旋转成一条直线时,形成的角叫平角。2.当角的一条边旋转一周,与另一条边重合时,形成的角叫周角。3.1个周角 = 2个平角=4个直角知识点05:角的度量(一)-认识角的度量单位1.度量角的大小的方法方法1: 用尺子度量。从角的顶点出发,先沿角的两条边分别量出相等的一段距离,并点上点,连接两个点形成一条线段,再用尺子量出线段的长度,线段长,角就大,线段短,角就小。方法2 : 用自制角度量。做一个和已知角一样大的角作为参照物。2.认识角的度量单位将圆平均分成360份,其中的1份所对的角的大小叫作1度(记作1°),通常用1°作为度量角的单位。1周角=360°,1平角=180°,1直角 =90°。知识点06:角的度量(二)-量角和画角1.认识量角器(1)量角器是把半圆平均分成180份,每份所对应的角是1°。(2)内、外两圈刻度:内圈刻度从右往左依次是 0°,10°,20°,┄,180°。外圈刻度从左往右依次是 0°,10°,20°,┄,180°(3)要找到角,就要明确角的顶点、角的开口方向,确定使用量角器的内圈刻度还是外圈刻度。同一度数的角在内圈和外圈都可以找到,选择的零刻度线不同,找出的角的开口方向会不同。具体操作如下:量角器的中心点作为角的顶点,若外圈零刻度线作为角的一条边,则量角器外圈刻度对应的刻度线作为角的另一条边;若内圈零刻度线作为角的一条边,则量角器内圈刻度对应的刻度线作为角的另一条边。2.用量角器度量角的方法(1)点点重合-将量角器的中心点与角的顶点重合;(2)线边重合-将量角器的零刻度线与角的一条边重合;(3)准确读数-读取角的另一条边与零刻度线对应的内圈或外圈刻度就是角的度数。3.用量角器画角的方法用量角器画指定度数的角的方法:(1)画一条射线作为角的一条边;(2)将量角器的中心点与射线端点重合,零刻度线与射线重合,对照量角器找出要画角的度数,点一个点 (区分内圈、外圈刻度); (3) 以射线的端点为端点,经过刚画的点再画一条射线作为角的另一条边;(4) 标上角的符号,写上角的度数。考点01:认识线段、射线和直线【典例分析01】画一画,量一量,填一填(1)画出直线AC。(2)画出射线BC。(3)画好的图形中有 个锐角, 个钝角,量出其中一个角的度数,并标在图中 。【变式训练01】数一数。(1)一共有 条线段。(2)一共有 个角。【变式训练02】回答下列问题。(1)在下图中画出连接5个点中任意两点的所有线段,共 条。(2)想一想,如果在纸上有7个点,连接任意两点,最多可以画 条线段。【变式训练03】A,B,C是在同一平面上的三个点。(1)当A,B,C三点在同一条直线上时,如下图。图中有 条直线, 条射线, 条线段。(2)如下图,当A,B,C三点不在同一条直线上时,过其中任意两点画直线,最多可以画出 条,所画图中有 条射线, 条线段。考点02:相交与垂直、平移与平行【典例分析02】下图是由直线a、b、c、d、e、f组成,按要求完成下面各题。(1)直线 和 互相平行,记作 ;直线 和 互相垂直,记作 。(2)已知∠1=130°,那么∠2= ,∠3= 。(3)图中有 个平行四边形, 个梯形。【变式训练01】(1)钟面上,9时整时针和分针形成的角是 角;2:30,时针和分针形成的角是 角。(2)下图中有 组线段互相平行, 组线段互相垂直。【变式训练02】填一填。(1)下列每组中的两条直线,互相平行的是 ,互相垂直的是 。(2)下图中,直线a叫作直线b的 ,O叫作 。【变式训练03】(1)在正方体中,与线段AB平行的线段有 。(2)在正方形BCGF中,与线段FG垂直的线段有 。考点03:认识平角和周角、角的度量单位、量角和画角【典例分析03】看下图,认识角(1)∠1+∠2= °,为 角(直/锐/钝角)(2)∠1+∠3= °,为 角(3)图中有3个锐角,分别是 ,有1个钝角,是 。【变式训练01】填一填(1)如图,已知∠1=40°,∠2= 。(2)图中有 个锐角, 个直角, 个钝角。【变式训练02】(1)上图中,有 个钝角, 个锐角。(2)若∠1=65°,∠2= ,∠3= 。【变式训练03】求角的度数(1)如图,已知∠1=50°,那么∠2= 。(2)如图,已知∠2=35°,那么∠1= 。基础训练一、单选题1.王明画了一条长50厘米的( )。 A.射线 B.直线 C.线段 D.角2.a、b两条直线相交成直角,则a、b的关系是( )。 A.a⊥b B.a∥b C.a=b3.淘气在一张纸上画两条线,下图中不属于相交关系的两条线是( )。 A. B.C. D.4.将一张圆形纸片对折两次,折成的角是( )。 A.平角 B.钝角 C.直角5.下图的两块三角尺拼成的角是( )度。A.45 B.90 C.105 D.135二、判断题6.两个锐角的和一定比钝角小。( )7.太阳光有无数条射线。( )8.过直线外一点只能画一条已知直线的垂线。( )9.同一平面内,永不相交的两条直线叫做平行线。( ) 10.锐角是( )的角 A.90°的角B.小于90°的角C.大于90°又小于180°的角三、填空题11.如图,∠3= 度。12.下图是用一副三角尺拼角,这副三角尺所拼出的角的度数是 °。13.线段有 个端点,直线有 个端点。14.在同一平面内,两条直线的位置关系主要是两种,分别是 和 。15.把一个15°的角放在一个放大10倍的放大镜下看,这个角的度数现在是 。四、作图题16.过A点作直线L的垂线和平行线。17.用你喜欢的方式画一个65°的角。五、解决问题18.∠2+∠3=180°,∠1+∠2=180°,∠3是直角,求∠1的度数。19.把下面的各角度数填入相应的圈里。45° 120° 80° 75° 175° 36° 175° 115°20.帮助小动物找家,连一连A. B C. D. a. b. c. d. 拓展拔高一、单选题1.过同一平面上的两个点,能画( )条直线。 A.1 B.2 C.无数2.一条直线既垂直于直线a也垂直于直线b,那么直线a和直线b( )。 A.平行 B.垂直 C.无法确定3.下图中直线AB、直线CD互相平行,线段m和n的关系是( )。A.互相垂直 B.互相平行 C.互相重合4.下图中有( )个角。A.5 B.8 C.10 D.155.用磨损严重的量角器也能测量角的度数,如图,∠1的度数是( )。A.70° B.80° C.85° D.90°二、判断题6.用一副三角尺可以画出75°、105°、120°。( )7.大于90°的角是钝角。( )8.两条直线不互相平行就一定互相垂直。( )9.在同一平面内,所画的两条平行线延长后可以相交。( )10.射线都比直线短,线段最短。( )三、填空题11.如图中有 条线段, 条射线, 条直线。12.在同一平面内有三条直线,如果A⊥B,B∥C,那么A C(填“⊥”或“∥”)13.下图中,互相平行的线段有 和 ,点B与直线m的连线中,线段 最短。14.9时整时,钟面上时针与分针形成较小的角是 度。15.下图中,已知∠1=55°,那么∠2= ,∠3= 。四、作图题16.分别画出45°和135°的角。 17.过直线外一点M,分别画出直线AB的垂线和平行线。五、解决问题18.下图中a、b、c是三条互相平行的直线,∠1、∠2、∠3相等吗?先猜一猜。再量一量。你有什么发现?19.小猫要去小兔家做客,请问走那条路最近?为什么?20.如图所示,∠COB=56°,∠COD=∠AOB,∠AOB是几度?21.手脑并用,操作实践。(1)量一量,图中∠1= °,这是一个 角。(2)以如图所示方格图中给定的两条线段作为平行四边形的两条相邻的边,先把平行四边形画完整;再画出这个平行四边形的一条高。 挑战名校一、单选题1.如图,该图中有( )条射线。A.2 B.6 C.10 D.152.把一张长方形纸对折两次,折痕间的关系是( ) A.互相平行B.互相垂直C.可能互相平行,也可能互相垂直3.下图中,线段AE与下面的哪条线段互相平行?( )A.线段BC B.线段GF C.线段CG4.一块长方形纸板,剪去一个角,还剩( )个角。 A.3 B.4C.5 D.以上都有可能5.当钟面上的时间为9:30时,时针与分钟之间的夹角是( )。 A.75° B.100° C.105° D.90°二、判断题6.两条平行线长6厘米。( )7.已知∠1+∠2=180°,如果∠1是钝角,那么∠2一定是锐角。( )8.钟面上12时15分时,分针和时针组成直角。( )9.下图中一共有6条线段,6条射线.( )10.图中有三个角。三、填空题11.如图,如果直线a和直线b互相平行,记作 ,那么,线段①的长度与线段②的长度 。12.度量一个角,角的一条边对着量角器内圈“160”的刻度,如果另一条边对着内圈“50”的刻度,这个角是 °;如果另一条边对着外圈“50”的刻度,这个角是 °。13.同一平面内有4个点,经过任意两点可画一条直线,最多能画 条线段。14.6时整,时针与分针的夹角是 °,3时整,时针与分针成 角。15.如图,是一张长方形纸折起一个角。已知∠1=30°,∠2=∠3,则∠2= 度。四、作图题16.过点A画直线l的垂线和平行线。17.怎样用一张长方形纸片折出一个135°的角?试着说一说你的方法,并把它画在图上。五、解决问题18.做一做,画一画,说一说,填一填。(1)用一个图钉把一张硬纸条钉在墙上,硬纸条可以转动吗?过一点画直线。纸条 转动,过一点可以画 条直线。(2)用两个图钉把一张硬纸条钉在墙上,硬纸条可以转动吗?过两点画直线纸条 转动,过两点可以画 条直线。19.根据题意作图 (1)过点A画出直线L的平行线(2)用量角器画出一个105度的角 (3)画一条3cm长的线段,然后过线段上任意一点,做这条线段的垂线 。20.如图中,一个长方形和一个正方形部分重叠。(1)请比较∠1和∠2的大小:∠1 ∠2(填“>”“<”或“=”)。 (2)如果∠1+∠2+∠3=122°,那么∠3= 度。第二单元 线与角
北师大版数学四年级上册知识点01:线的认识-认识线段、射线和直线1.线段、射线和直线的特征相同点:这些线都是直的。不同点:联系:线段是射线或直线的一部分,射线是直线的一部分。注意: 线段只有长短,没有粗细。2.线段的性质及两点之间的距离(1)线段的性质:两点之间所有连线中线段最短。(2)两点之间线段的长度:就是两点之间的距离。知识点02:相交与垂直1.两条直线的相交关系两条直线交叉形成一个公共点,这样的两条直线的位置关系叫相交。两条直线相交的公共点叫交点。两条直线相交有且只有一个交点。2.两条直线的垂直关系当两条直线相交成直角时,这时两条直线互相垂直,两条直线的交点叫垂足。3.得到一组垂线的方法画垂线的步骤: (1) 画一条直线;(2) 使三角尺的一条直角边与所画直线重合;(3) 沿另一条直角边画出一条直线; (4)标出垂直符号。知识点03:平移与平行1.通过平移感知平行平移前后的线段,它们所在的直线永不相交,像这样的两条直线互相平行。平行线之间的宽度(距离)相等。利用三角尺或直尺平移,能够与平移前后的三角尺或直尺的同一条边重合的两条线段平行。2.得到一组平行线的方法方法1: 借助方格纸画平行线。方格纸上同方向的格线互相平行。方法2: 用纸折出平行线。把长方形纸沿同一方向折出的折痕互相平行。方法3: 用直尺和三角尺画平行线。①画:固定三角尺,沿一条直角边画一条直线。②靠:用直尺紧靠三角尺的另一条直角边,固定直尺。③移:向上或向下平移三角尺。④画:沿三角尺最初画直线的直角边再画一条直线,就能得到一组平行线。知识点04:旋转与角-认识平角和周角1.当角的两边旋转成一条直线时,形成的角叫平角。2.当角的一条边旋转一周,与另一条边重合时,形成的角叫周角。3.1个周角 = 2个平角=4个直角知识点05:角的度量(一)-认识角的度量单位1.度量角的大小的方法方法1: 用尺子度量。从角的顶点出发,先沿角的两条边分别量出相等的一段距离,并点上点,连接两个点形成一条线段,再用尺子量出线段的长度,线段长,角就大,线段短,角就小。方法2 : 用自制角度量。做一个和已知角一样大的角作为参照物。2.认识角的度量单位将圆平均分成360份,其中的1份所对的角的大小叫作1度(记作1°),通常用1°作为度量角的单位。1周角=360°,1平角=180°,1直角 =90°。知识点06:角的度量(二)-量角和画角1.认识量角器(1)量角器是把半圆平均分成180份,每份所对应的角是1°。(2)内、外两圈刻度:内圈刻度从右往左依次是 0°,10°,20°,┄,180°。外圈刻度从左往右依次是 0°,10°,20°,┄,180°(3)要找到角,就要明确角的顶点、角的开口方向,确定使用量角器的内圈刻度还是外圈刻度。同一度数的角在内圈和外圈都可以找到,选择的零刻度线不同,找出的角的开口方向会不同。具体操作如下:量角器的中心点作为角的顶点,若外圈零刻度线作为角的一条边,则量角器外圈刻度对应的刻度线作为角的另一条边;若内圈零刻度线作为角的一条边,则量角器内圈刻度对应的刻度线作为角的另一条边。2.用量角器度量角的方法(1)点点重合-将量角器的中心点与角的顶点重合;(2)线边重合-将量角器的零刻度线与角的一条边重合;(3)准确读数-读取角的另一条边与零刻度线对应的内圈或外圈刻度就是角的度数。3.用量角器画角的方法用量角器画指定度数的角的方法:(1)画一条射线作为角的一条边;(2)将量角器的中心点与射线端点重合,零刻度线与射线重合,对照量角器找出要画角的度数,点一个点 (区分内圈、外圈刻度); (3) 以射线的端点为端点,经过刚画的点再画一条射线作为角的另一条边;(4) 标上角的符号,写上角的度数。考点01:认识线段、射线和直线【典例分析01】画一画,量一量,填一填(1)画出直线AC。(2)画出射线BC。(3)画好的图形中有 个锐角, 个钝角,量出其中一个角的度数,并标在图中 。【变式训练01】数一数。(1)一共有 条线段。(2)一共有 个角。【变式训练02】回答下列问题。(1)在下图中画出连接5个点中任意两点的所有线段,共 条。(2)想一想,如果在纸上有7个点,连接任意两点,最多可以画 条线段。【变式训练03】A,B,C是在同一平面上的三个点。(1)当A,B,C三点在同一条直线上时,如下图。图中有 条直线, 条射线, 条线段。(2)如下图,当A,B,C三点不在同一条直线上时,过其中任意两点画直线,最多可以画出 条,所画图中有 条射线, 条线段。考点02:相交与垂直、平移与平行【典例分析02】下图是由直线a、b、c、d、e、f组成,按要求完成下面各题。(1)直线 和 互相平行,记作 ;直线 和 互相垂直,记作 。(2)已知∠1=130°,那么∠2= ,∠3= 。(3)图中有 个平行四边形, 个梯形。【变式训练01】(1)钟面上,9时整时针和分针形成的角是 角;2:30,时针和分针形成的角是 角。(2)下图中有 组线段互相平行, 组线段互相垂直。【变式训练02】填一填。(1)下列每组中的两条直线,互相平行的是 ,互相垂直的是 。(2)下图中,直线a叫作直线b的 ,O叫作 。【变式训练03】(1)在正方体中,与线段AB平行的线段有 。(2)在正方形BCGF中,与线段FG垂直的线段有 。考点03:认识平角和周角、角的度量单位、量角和画角【典例分析03】看下图,认识角(1)∠1+∠2= °,为 角(直/锐/钝角)(2)∠1+∠3= °,为 角(3)图中有3个锐角,分别是 ,有1个钝角,是 。【变式训练01】填一填(1)如图,已知∠1=40°,∠2= 。(2)图中有 个锐角, 个直角, 个钝角。【变式训练02】(1)上图中,有 个钝角, 个锐角。(2)若∠1=65°,∠2= ,∠3= 。【变式训练03】求角的度数(1)如图,已知∠1=50°,那么∠2= 。(2)如图,已知∠2=35°,那么∠1= 。基础训练一、单选题1.王明画了一条长50厘米的( )。 A.射线 B.直线 C.线段 D.角2.a、b两条直线相交成直角,则a、b的关系是( )。 A.a⊥b B.a∥b C.a=b3.淘气在一张纸上画两条线,下图中不属于相交关系的两条线是( )。 A. B.C. D.4.将一张圆形纸片对折两次,折成的角是( )。 A.平角 B.钝角 C.直角5.下图的两块三角尺拼成的角是( )度。A.45 B.90 C.105 D.135二、判断题6.两个锐角的和一定比钝角小。( )7.太阳光有无数条射线。( )8.过直线外一点只能画一条已知直线的垂线。( )9.同一平面内,永不相交的两条直线叫做平行线。( ) 10.锐角是( )的角 A.90°的角B.小于90°的角C.大于90°又小于180°的角三、填空题11.如图,∠3= 度。12.下图是用一副三角尺拼角,这副三角尺所拼出的角的度数是 °。13.线段有 个端点,直线有 个端点。14.在同一平面内,两条直线的位置关系主要是两种,分别是 和 。15.把一个15°的角放在一个放大10倍的放大镜下看,这个角的度数现在是 。四、作图题16.过A点作直线L的垂线和平行线。17.用你喜欢的方式画一个65°的角。五、解决问题18.∠2+∠3=180°,∠1+∠2=180°,∠3是直角,求∠1的度数。19.把下面的各角度数填入相应的圈里。45° 120° 80° 75° 175° 36° 175° 115°20.帮助小动物找家,连一连A. B C. D. a. b. c. d. 拓展拔高一、单选题1.过同一平面上的两个点,能画( )条直线。 A.1 B.2 C.无数2.一条直线既垂直于直线a也垂直于直线b,那么直线a和直线b( )。 A.平行 B.垂直 C.无法确定3.下图中直线AB、直线CD互相平行,线段m和n的关系是( )。A.互相垂直 B.互相平行 C.互相重合4.下图中有( )个角。A.5 B.8 C.10 D.155.用磨损严重的量角器也能测量角的度数,如图,∠1的度数是( )。A.70° B.80° C.85° D.90°二、判断题6.用一副三角尺可以画出75°、105°、120°。( )7.大于90°的角是钝角。( )8.两条直线不互相平行就一定互相垂直。( )9.在同一平面内,所画的两条平行线延长后可以相交。( )10.射线都比直线短,线段最短。( )三、填空题11.如图中有 条线段, 条射线, 条直线。12.在同一平面内有三条直线,如果A⊥B,B∥C,那么A C(填“⊥”或“∥”)13.下图中,互相平行的线段有 和 ,点B与直线m的连线中,线段 最短。14.9时整时,钟面上时针与分针形成较小的角是 度。15.下图中,已知∠1=55°,那么∠2= ,∠3= 。四、作图题16.分别画出45°和135°的角。 17.过直线外一点M,分别画出直线AB的垂线和平行线。五、解决问题18.下图中a、b、c是三条互相平行的直线,∠1、∠2、∠3相等吗?先猜一猜。再量一量。你有什么发现?19.小猫要去小兔家做客,请问走那条路最近?为什么?20.如图所示,∠COB=56°,∠COD=∠AOB,∠AOB是几度?21.手脑并用,操作实践。(1)量一量,图中∠1= °,这是一个 角。(2)以如图所示方格图中给定的两条线段作为平行四边形的两条相邻的边,先把平行四边形画完整;再画出这个平行四边形的一条高。 挑战名校一、单选题1.如图,该图中有( )条射线。A.2 B.6 C.10 D.152.把一张长方形纸对折两次,折痕间的关系是( ) A.互相平行B.互相垂直C.可能互相平行,也可能互相垂直3.下图中,线段AE与下面的哪条线段互相平行?( )A.线段BC B.线段GF C.线段CG4.一块长方形纸板,剪去一个角,还剩( )个角。 A.3 B.4C.5 D.以上都有可能5.当钟面上的时间为9:30时,时针与分钟之间的夹角是( )。 A.75° B.100° C.105° D.90°二、判断题6.两条平行线长6厘米。( )7.已知∠1+∠2=180°,如果∠1是钝角,那么∠2一定是锐角。( )8.钟面上12时15分时,分针和时针组成直角。( )9.下图中一共有6条线段,6条射线.( )10.图中有三个角。三、填空题11.如图,如果直线a和直线b互相平行,记作 ,那么,线段①的长度与线段②的长度 。12.度量一个角,角的一条边对着量角器内圈“160”的刻度,如果另一条边对着内圈“50”的刻度,这个角是 °;如果另一条边对着外圈“50”的刻度,这个角是 °。13.同一平面内有4个点,经过任意两点可画一条直线,最多能画 条线段。14.6时整,时针与分针的夹角是 °,3时整,时针与分针成 角。15.如图,是一张长方形纸折起一个角。已知∠1=30°,∠2=∠3,则∠2= 度。四、作图题16.过点A画直线l的垂线和平行线。17.怎样用一张长方形纸片折出一个135°的角?试着说一说你的方法,并把它画在图上。五、解决问题18.做一做,画一画,说一说,填一填。(1)用一个图钉把一张硬纸条钉在墙上,硬纸条可以转动吗?过一点画直线。纸条 转动,过一点可以画 条直线。(2)用两个图钉把一张硬纸条钉在墙上,硬纸条可以转动吗?过两点画直线纸条 转动,过两点可以画 条直线。19.根据题意作图 (1)过点A画出直线L的平行线(2)用量角器画出一个105度的角 (3)画一条3cm长的线段,然后过线段上任意一点,做这条线段的垂线 。20.如图中,一个长方形和一个正方形部分重叠。(1)请比较∠1和∠2的大小:∠1 ∠2(填“>”“<”或“=”)。 (2)如果∠1+∠2+∠3=122°,那么∠3= 度。第二单元 线与角
相关资料
更多

