物理必修第一册第三节 位置变化的快慢 速度备课课件ppt
展开横坐标表示时间,纵坐标表示位移
物体做匀速直线运动时,路程与时间的关系除用公式表示外,还可以用图像来表示,这是一种更形象直观的方法。
匀速直线运动的X-t图像
②x-t图像反映的物理规律
匀速直线运动的s-t图像是一条过原点的倾斜直线,表示做匀速直线运动的物体,通过的路程与所用的时间成正比。 物体做匀速直线运动,通过的路程与所用时间的比值是一个定值。
③ x-t图像的应用:
学校运动会上,短跑比赛正在紧张的进行着。1. 在比赛过程中,你是如何判断谁跑的快的?2. 运动员跑完全程后,裁判员是怎样计算成绩的?你与裁判员所用的方法一样吗?为什么?3. 小聪同学的100m跑成绩为17s,小明同学的50m跑成绩为8s,要知道他俩谁跑的快,应该怎么办?
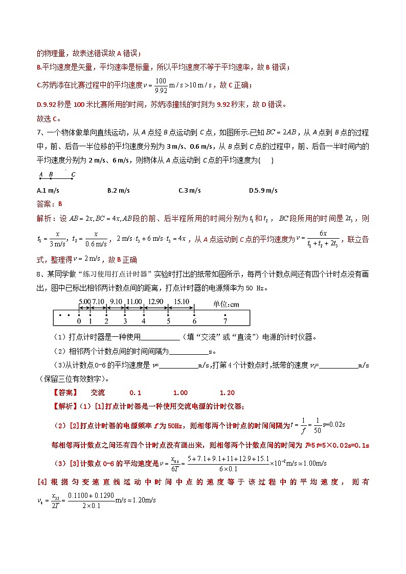
通过这节课的学习,你就会解决这些问题了。今天我们一起学习:
如何比较物体运动的快慢呢?
位移相同时间短、运动快
时间相同位移长、运动快
通过相同位移,用时短,运动得快。
物体运动有快有慢,怎样比较快与慢呢?
②裁判员是怎样判断谁跑得快的?理由是?
①你是怎样判断谁跑得快吗?理由是?
③你和裁判员判断的方法一样吗?理由是?
谁运动的快?________________________
苏炳添(穿红衣服的最左边)
你是依据什么判断的? _________________________________。
这是2021年东京奥运会男子100米半决赛中的一个镜头。
时间相等,通过路程长的跑的快
由以上实例分析可知,比较物体运动的快慢必须考虑路程和时间两个因素。
所用时间相同,通过的路程越大,物体运动的越快。
通过的路程相等,所用时间越少的物体,运动的越快。
1、速度定义:位移与发生这个位移所用时间的比值
3、物理意义:表示物体运动快慢(位置变化快慢)和方向的物理量
4、单位: 国际单位: 米每秒(m/s)、 常用单位: 千米每时(km/h)、厘米每秒(cm/s)等1m/s =3.6km/h
△x 越大,v越大吗?
一、速度(velcity)
两辆汽车从某地出发,速度都是20m/s,他们的运动情况完全相同吗? —— 可能是背道而驰 !!
体会:速度仅指出大小是不够的, 还必须具有______
注意:求矢量时既要求出大小,同时还要指出方向!
速度的方向是由什么决定?
物理意义:速度大小在数值上等于单位时间内物体位移的大小;速度的方向是物体运动的方向。
V的方向是由对应Δt时间内位移Δx的方向决定,正号表示与规定的正方向相同,负号表示与规定的正方向相反,反映物体运动的方向。
例题、下列关于速度的说法不正确的是 ( )A. 速度描述物体运动的快慢,只有大小B. 物体运动时间越短,速度越大C. 物体运动位移越大,速度越大D. 物体位置变化越快,速度越大
1、平均速度:描述物体(质点)在某段时间内或某段位移内运动的平均快慢。(位置改变的大致状况)(1)意义:粗略地描述运动的平均快慢和方向。 (时间越短,描述越精确)(2)对应的是一段位移或一段时间。(3)定义:(4)平均速度是从整体上来研究物体的运动情况的,平均速度不考虑运动过程的细节问题,只考虑初末位置及整个过程的运动时间问题.
二、平均速度与瞬时速度
2、瞬时速度:物体在某一时刻或经过某一位置的速度。 (1)意义:精确地描述了物体运动的快慢和方向。 (2)对应的是某时刻或某位置; (3)瞬时速度也有方向,其方向即为物体运动方向 (4)瞬时速度的大小称之为速率。
日常生活中说到的“速度”,有时是指速率, 要根据上下文判断。
当△t 非常非常小时(接近于0), 就可以看做某时刻(或某位置)的瞬时速度。(极限思想)
求出的是物体在△t内的平均速度。
1.瞬时速度精确地描述了物体运动的快慢和方向.2.瞬时速度是矢量,其方向为物体经过某一位置时的运动方向,即物体在运动轨迹上过该点的切线方向.3.瞬时速度的大小叫瞬时速率,简称速率. (1)速率是标量,只有大小,没有方向. (2)速率的测定——速度计4.匀速直线运动是瞬时速度保持不变的运动。在匀速直线运动中,平均速度与瞬时速度相等。
列举生活中含“速度”的句子,“速度”指什么呢?注意:生活中讲的速度“,可能指的是” “平均速度”、“瞬时速度”或“速率”!
速率:瞬时速度的大小,是标量。
问:平均速度的大小是否也叫平均速率吗?
汽车的速度计显示的是 _______ _
1.平均速度和瞬时速度的区别与联系
2.平均速度和平均速率的区别与联系
例1.甲、乙两质点在同一直线上匀速运动,设向右为正,甲质点的速度为2m/s,乙质点的速度为-4m/s,则可知( )A.乙质点的速率大于甲质点的速率B.因为2>-4,所以甲质点的速度大于乙质点的速度C.这里的正、负号的物理意义是表示运动的方向D.若甲、乙两质点同时由同一点出发,则10 s后甲、乙两质点相距60 m
解析:因为速度是矢量,所以其正、负号表示物体的运动方向,选项C正确。速率是标量,等于速度的大小,甲、乙的速率分别为2 m/s、4 m/s,故选项A正确。速度是矢量,其正、负不表示大小,只有速度的数值才能比较大小,选项B错误;甲、乙两质点在同一直线上沿相反方向运动,10 s后的距离等于两者位移大小之和,计算可得选项D正确。答案 :ACD
例2.关于速度的定义式v = ,以下叙述正确的是( )A.物体做匀速直线运动时,速度v与运动的位移Δx成正比,与运动时间Δt成反比B.速度v的大小与运动的位移Δx和时间Δt都无关C.此速度定义式适用于任何运动D.速度是表示物体运动快慢及方向的物理量 解析: v = 是计算速度的公式,适用于任何运动,C对;此式只说明速度可用位移Δx除以时间Δt来计算,并不是说v与Δx成正比,与Δt成反比,A错,B对;速度的大小表示物体运动的快慢,方向表示物体的运动方向,D对。
例3.关于瞬时速度和平均速度的说法,正确的是( )A.平均速度一定等于初速度与末速度的平均值B.匀速直线运动的平均速度等于瞬时速度C.平均速度为0的物体,一定始终处于静止状态D.任意时刻瞬时速度都相等的两个物体,它们的平均速度不一定相等解析:只有匀加速直线运动,平均速度才等于初速度与末速度的平均值,故A错误;匀速直线运动的速度保持不变,各段时间内的平均速度等于瞬时速度,故B正确;平均速度只能粗略反映物体的运动,平均速度为零,只能说明物体在一段时间内回到了出发点;不能说明物体一定静止,故C错误;任意时刻瞬时速度都相等的两个物体,它们在相等时间内通过的位移相等,所以它们的平均速度一定相等,故D错误。
实验:测量纸带的平均速度和瞬时速度
1、测量原理 测量某一位置的瞬时速度,可以取包含这一位置在内的一小段位移△x,测出这一段位移内的平均速度,用这个平均速度代表纸带经过该位置的瞬时速度。2、应用到的公式:
对纸带进行测量时,不要分段测量各段的位移,正确的做法是一次测量完毕(可先统一测量点到起始测量点O之间的距离),读数时应估读的毫米的下一位
如何测出E点的瞬时速度?
1、图像特点:直观2、常用作图法 (1)描点作图 (2)据函数关系式作图3、作图步骤 (1)建系 (2)描点 (3)作图
是折线,还是曲线(拟合)?
特别提示:平均速度不是速度的平均值
例1、一物体沿直线运动,先以3m/s的速度运动60m,又以2m/s的速度继续向前运动60m,物体在整个运动过程中平均速度是多少?
例2、物体沿一直线运动一段时间,前一半时间的平均速度是20m/s,后一半时间的平均速度是30m/s,物体全程的平均速度是多少?
例3、物体沿直线运动,前半段位移的平均速度是20m/s,后半段位移的平均速度是30m/s,则物体全程的平均速度多少?
短跑运动员在100 m比赛中,以8 m/s的速度迅速从起点冲出,到50 m处的速度是9 m/s,10 s末到达终点的速度是10.2 m/s,则运动员在全程中的平均速度是 ( ) A.9 m/s B.10.2 m/s C.10 m/s D.9.1 m/s
下列对各种速率和速度的说法中,正确的是 ( ) A.平均速率就是平均速度的大小B. 瞬时速率是指瞬时速度的大小C.匀速直线运动中任何一段时间内的平均速度都相等D.匀速直线运动中任意一段时间内的平均速度都等于其 任一时刻的瞬时速度
高中物理人教版 (2019)必修 第一册3 位置变化快慢的描述——速度精品ppt课件: 这是一份高中物理人教版 (2019)必修 第一册3 位置变化快慢的描述——速度精品ppt课件,文件包含第3节位置变化快慢的描述速度-课件pptx、13位置变化快慢的描述速度精选练习解析版docx、13位置变化快慢的描述速度精选练习原卷版docx等3份课件配套教学资源,其中PPT共26页, 欢迎下载使用。
2021学年3 位置变化快慢的描述——速度多媒体教学ppt课件: 这是一份2021学年3 位置变化快慢的描述——速度多媒体教学ppt课件,共17页。PPT课件主要包含了复习回顾,时间与时刻,路程与位移,x-t图像,打点计时器,导入新课,讲授新课,不同不同,平均速度,瞬时速度等内容,欢迎下载使用。
人教版 (2019)必修 第一册3 位置变化快慢的描述——速度课文内容ppt课件: 这是一份人教版 (2019)必修 第一册3 位置变化快慢的描述——速度课文内容ppt课件,共22页。PPT课件主要包含了比较运动快慢的方法,速度的定义,平均速率,限速标志的意义,区间测速的意义,知识补充图像的斜率,专题位移时间图像,位置坐标随时间的变化,ABD等内容,欢迎下载使用。

