- 人教PEP版英语五年级上册 Unit1 PartA Let's learn & Ask and answer(教学课件+同步教案) 课件 0 次下载
- 人教PEP版英语五年级上册 Unit1 PartA Let's try & Let's talk(教学课件+同步教案) 课件 0 次下载
- 人教PEP版英语五年级上册 Unit1 PartB Let's learn & Match and say(教学课件+同步教案) 课件 0 次下载
- 人教PEP版英语五年级上册 Unit1 PartB Let's try & Let's talk(教学课件+同步教案) 课件 0 次下载
- 人教PEP版英语五年级上册 Unit1 PartB Read and write-Story time(教学课件+同步教案) 课件 0 次下载
英语五年级上册Unit 1 What's he like? Part A精品教学ppt课件
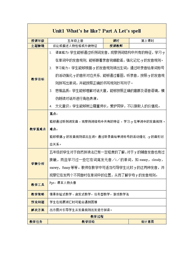
展开学生能够通过听例词发音,观察例词结构中共有的特征,学习-y在单词中的发音规则; 能够跟着录音说唱歌谣,强化记忆-y的发音规则.
学生能够根据-y的发音规则读出生词;通过听录音给单词标号的活动强化-y的音形对应关系; 能够通过看图,听录音,按照-y的发音规则拼写出单词,并能按照正确的书写规则抄写句子
学生能够理解对话大意,能够按照正确的意群及语音语调,模仿朗读对话并进行角色表演
学生能够树立尊重师长,爱护同学,不以貌取人的价值观。
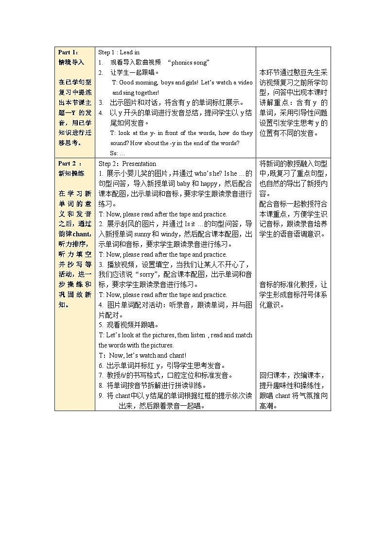
Scenari imprt
Watch a vide
He is a baby.
Yes, he is.
Is he yung?
Yes, he is.
Is he happy?
Let’s think
字母Y在单词的开头发/j/
字母Y在单词的末尾发/?/
New Knwledge Practice
A: Wh’s he?
B: He’s a baby.
A: Is he happy?
B: Yes, he is.
A:Is it sunny?
B: N, it isn’t. It’s windy.
When we make smebdy unhappy, we shuld say:“Srry”
Listen, read and match.
Watch and chant
What’s the sund f “y”?
What d yu find?
1.舌尖抵下齿,舌前部尽量向上腭抬起2.嘴唇向两旁伸开,成扁平形,在长元音[i:]的嘴型基础上往回收一些,嘴唇较松
字母Y在非重读音节单词的末尾
Let’s spell
Say the wrds with “-y”.
N candy fr the baby.N candy fr the baby.I am srry little baby.But n candy fr the baby.
Listen and chant.
Let’s chant
Fast reactin
Lucky pcket
Listen and read the wrds.
Listen ,number and say.
Lk at the three pictures and say what yu see.
He’s a baby.
What can yu see n the table?
I can see sme candies.
The girl did smething wrng.(做错了事)
S she is srry.
Listen, write and say.
The ____ is _____.
I like _____.
I am _____.
Chse ne sentence frm abve and write.
Extended training
baby happy
sunny windy srry
family party
many candy
字母y在非重读音节单词的末尾发/i/
字母y在重读音节单词的末尾发/aɪ/
字母y在单词的开头发/j/
Read and put them in right place.
Knwledge Practice and Cnslidatin
babyhappysrrywindysunnycandyfunny
字母Y在非重读音节单词的末尾通常发/i/
Yesyuyuryungyellw
字母Y在重读音节单词的末尾通常发/ai/
My by cry try
一、判断红色部分发音是否相同。
srry windybaby fly3. yellw bye4. sunny try
Lk and write.
It is ______.
They are ______.
Oh, it is _____.
Lk, the ____ is crying.
听录音并跟读“Let’s spell”部分的单词。 Listen t the recrding and repeat the wrds in the 'Let's spell' sectin.2. 找到更多以字母y开头或以y结尾的单词,并试着读一读。 Find mre wrds that start r end with the letter y and try reading them.
小学英语人教版 (PEP)五年级上册Unit 6 In a nature park Part A试讲课教学ppt课件: 这是一份小学英语人教版 (PEP)五年级上册<a href="/yy/tb_c64469_t3/?tag_id=26" target="_blank">Unit 6 In a nature park Part A试讲课教学ppt课件</a>,文件包含人教PEP版英语五年级上册Unit6PartALet’stryLetstalk教学课件pptx、人教PEP版英语五年级上册Unit6PartALet’stryLetstalk教学设计docx等2份课件配套教学资源,其中PPT共34页, 欢迎下载使用。
英语Unit 6 In a nature park Part A试讲课教学课件ppt: 这是一份英语<a href="/yy/tb_c64469_t3/?tag_id=26" target="_blank">Unit 6 In a nature park Part A试讲课教学课件ppt</a>,文件包含人教PEP版英语五年级上册Unit6PartALet’sspell教学课件pptx、人教PEP版英语五年级上册Unit6PartALet’sspell教学设计docx等2份课件配套教学资源,其中PPT共43页, 欢迎下载使用。
人教版 (PEP)五年级上册Unit 5 There is a big bed Part A精品教学课件ppt: 这是一份人教版 (PEP)五年级上册<a href="/yy/tb_c98897_t3/?tag_id=26" target="_blank">Unit 5 There is a big bed Part A精品教学课件ppt</a>,文件包含人教PEP版英语五年级上册Unit5PartALetsspell教学课件pptx、人教PEP版英语五年级上册Unit5PartALetsspell教学设计docx等2份课件配套教学资源,其中PPT共36页, 欢迎下载使用。

