2022-2023学年山东省济南市章丘区九年级上学期化学期末试题及答案
展开答题前,请考生务必将自己的姓名、座号、准考证号写在答题卡的规定位置,并同时将考点、姓名、准考证号、座号写在实体的规定位置。
答题时,选择题部分每小题选出答案后,用2B铅笔把答题卡上对应题目的答案标号涂黑;如需改动,用橡皮擦干净后,再选涂其他答案标号。非选择题部分,用0.5毫米黑色签字笔在答题卡上题号所提示的答题区域作答。直接在试题上作答无效。
本考试不允许使用计算器。考试结束后,将本试题和答题卡一并交回。
可能用到的相对原子质量:H1 C12 N14 O16 Na23 C135.5 Ca40 Fe56 Cu64 Ag108
选择题部分共40分
一、单项选择题(本题共10小题,每小题2分,共20分。每小题四个选项中,只有一个选项最符合题目的要求)
1. 物质世界充满了变化。下列过程中,没有发生化学变化的是
A. 植物光合作用B. 葡萄酿制美酒
C. 木材制成桌椅D. 化学电池放电
【答案】C
【解析】
【详解】A、植物光合作用有氧气等新物质生成,属于化学变化;
B、葡萄酿制美酒,有酒精等新物质生成,属于化学变化;
C、木材制成桌椅,只是形状的改变,无新物质生成,属于物理变化;
D、化学电池放电,是化学能转化为电能,一定有新物质生成,属于化学变化。
故选C。
2. 一幅幅“青山不墨千秋画,绿水无弦万古琴”的大美图景,展示了我国对生态环境的有效治理。下列做法中,不利于环境保护的是
A. 生活垃圾全部焚烧B. 合理使用农药和化肥
C. 购物时少用塑料袋D. 推广使用新能源汽车
【答案】A
【解析】
【分析】本题考查环保。
【详解】A、生活垃圾进行焚烧,会污染环境,故A符合题意;
B、合理使用农药和化肥,可以保护环境,故B不符合题意;
C、塑料袋会产生白色污染,因此减少塑料袋的使用可以保护环境,故C不符合题意;
D、新能源推广可以保护环境,故D不符合题意;
故选A。
【点睛】熟记常识。
3. 化学与人体健康的关系十分密切,下列做法中,不会危害人体健康的是
A. 服用大量兴奋剂以提高运动成绩B. 用霉变的花生榨油食用
C. 煲汤时放入适量加碘食盐调味D. 用甲醛浸泡海产品防腐
【答案】C
【解析】
【详解】A、服用大量兴奋剂,会对身体造成危害,不符合题意;
B、霉变的花生含有黄曲霉素,有毒,对身体有害,不符合题意;
C、煲汤时放入适量加碘食盐调味,可以补充碘元素,对身体有益,符合题意;
D、甲醛会破坏蛋白质,食用甲醛浸泡的海产品,对身体有害,不符合题意;
答案为:C。
4. 正确的实验操作是完成实验任务的基本保证。下列有关说法中,不合理的是
A. 实验结束后,剩余的药品要放入指定容器中
B. 将氢氧化钠固体放在天平左盘的小烧杯中称量
C. 使用量筒量取液体体积时,视线与凹液面的最低处保持水平
D. 稀释浓硫酸时,将水沿器壁倒入浓硫酸中,并用玻璃棒不断搅拌
【答案】D
【解析】
【详解】A、实验结束后,剩余药品要倒入指定的容器,不能放回原瓶,不能随意丢弃,不能拿出实验室,故A合理,不符合题意;
B、氢氧化钠具有腐蚀性,且易潮解,称量时需要将氢氧化钠放在天平左盘的小烧杯中称量,故B合理,不符合题意;
C、使用量筒量取液体体积时,视线与量筒内的液体的凹液面的最低处保持水平,故C合理,不符合题意;
D、稀释浓硫酸时,将浓硫酸沿器壁缓缓倒入水中,并用玻璃棒不断搅拌,以使热量及时扩散,且不可将水倒入浓硫酸中,故D不合理,符合题意;
故选D。
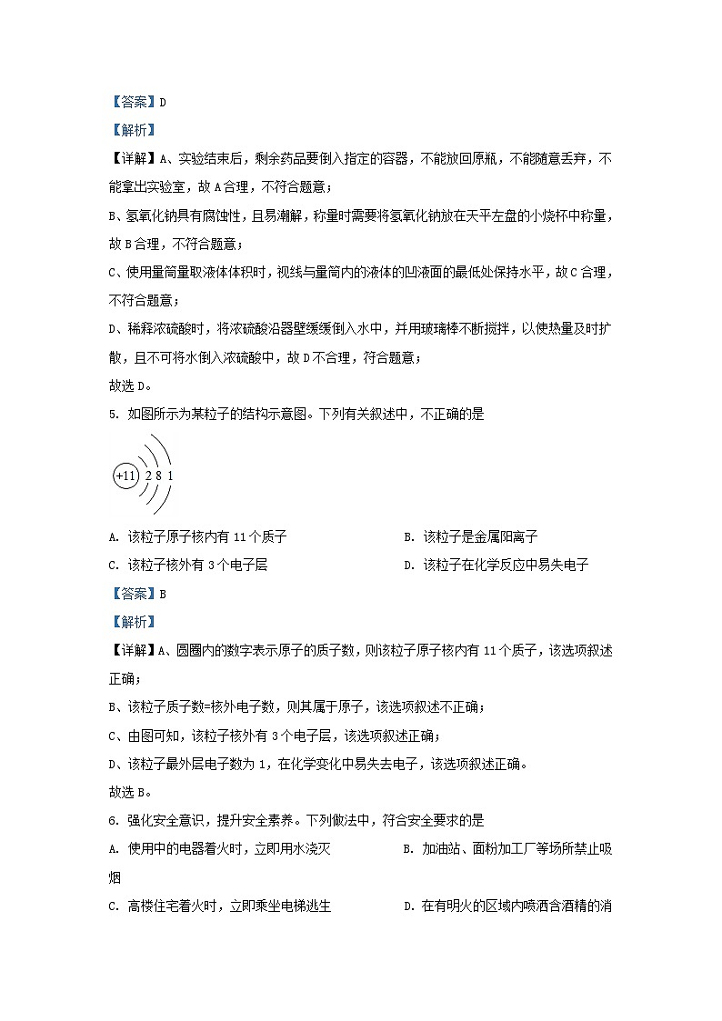
5. 如图所示为某粒子的结构示意图。下列有关叙述中,不正确的是
A. 该粒子原子核内有11个质子B. 该粒子是金属阳离子
C. 该粒子核外有3个电子层D. 该粒子在化学反应中易失电子
【答案】B
【解析】
【详解】A、圆圈内的数字表示原子的质子数,则该粒子原子核内有11个质子,该选项叙述正确;
B、该粒子质子数=核外电子数,则其属于原子,该选项叙述不正确;
C、由图可知,该粒子核外有3个电子层,该选项叙述正确;
D、该粒子最外层电子数为1,在化学变化中易失去电子,该选项叙述正确。
故选B。
6. 强化安全意识,提升安全素养。下列做法中,符合安全要求的是
A. 使用中的电器着火时,立即用水浇灭B. 加油站、面粉加工厂等场所禁止吸烟
C. 高楼住宅着火时,立即乘坐电梯逃生D. 在有明火的区域内喷洒含酒精的消毒剂
【答案】B
【解析】
【详解】A、使用中的电器着火时,不能用水浇灭,防止发生触电,应先切断电源,然后进行灭火,不符合题意;
B、加油站、面粉厂空气中含有大量的可燃性颗粒,混有一定量的空气,遇到明火,容易发生爆炸,故加油站、面粉加工厂等场所禁止吸烟,符合题意;
C、高楼住宅着火时,可能会断电,乘坐电梯逃生,会引发更大的危险,不符合题意;
D、酒精具有可燃性,在有明火的区域内喷洒含酒精的消毒剂,容易引发火灾,不符合题意。
故选B。
7. 化学能够帮助人类认识和探索物质世界。下列叙述中,不正确的是
A. 适当提高氧气的浓度可以促进可燃物的燃烧
B. 消防员开辟防火隔离带主要目的是移走可燃物
C. 海水“晒盐”得到食盐后的母液可用于提取多种化工原料
D. 波尔多液盛放在铁桶内可以提高药效
【答案】D
【解析】
【详解】A、增加氧气的浓度能使燃烧更充分,该选项叙述正确;
B、开辟防火隔离带,可移除可燃物,从而达到灭火的目的,该选项叙述正确;
C、海水“晒盐”得到食盐后的母液含有很多可溶物,可用于提取多种化工原料,该选项叙述正确;
D、波尔多液的主要成分为硫酸铜和氢氧化钙,硫酸铜能与铁反应,则不能将波尔多液盛放在铁桶内,该选项叙述不正确。
故选D。
8. 用如图装置测定空气中氧气的含量:点燃燃烧匙内的红磷(足量),立即伸入集气瓶中并塞紧瓶塞;待燃烧停止并冷却至室温,打开止水夹,发现烧杯内的水被吸入集气瓶中,吸入水的体积约为集气瓶总容积的1/5。下列关于该实验的说法中,错误的是
A. 说明氧气约占空气总体积的1/5
B. 用木炭代替红磷实验,也能得到相同结论
C. 实验前,应检验装置的气密性
D. 反应后集气瓶内剩余气体主要为氮气
【答案】B
【解析】
【分析】磷燃烧能够消耗空气中的氧气,氧气消耗后,容器中的气压减小,在外界大气压作用下,水进入容器,进入容器中的水的体积即为容器中空气中的氧气体积,进一步可以计算出空气中氧气的含量。
【详解】A、吸入水的体积约为集气瓶总容积的1/5,说明氧气约占空气总体积的1/5,该选项说法正确;
B、木炭燃烧生成二氧化碳,导致水不能进入集气瓶,不能测定氧气含量,该选项说法不正确;
C、实验前,应检验装置的气密性,以防止装置漏气影响实验结果,该选项说法正确;
D、反应后集气瓶内剩余气体主要为氮气,该选项说法正确。
故选:B。
9. 化学学习的核心素养包括形成化学观念,其中分类观是公认的化学基本观念之一。下列说法中,正确的是
A. 有氧气参加的反应属于氧化反应
B. 一氧化碳、甲烷、乙醇都属于有机物
C. SO2、CO2、NO2都属于空气污染物
D. 合金、玻璃钢都属于复合材料
【答案】A
【解析】
【详解】A、有氧气参加的反应属于氧化反应,正确。
B、一氧化碳属于无机物,错误。
C、二氧化碳不属于空气污染物,错误。
D、合金属于金属材料,错误。
故选:A。
10. 构建化学观念是化学学习的目标之一、下列对化学观念的认识中,错误的是
A. 微粒观:水结成冰的过程中,水分子本身没有改变
B. 能量观:化学变化的过程往往伴随能量的变化
C. 守恒观:铜在空气中加热,反应前后固体的质量相等
D. 元素观:一氧化碳、二氧化碳都是由碳元素和氧元素组成的
【答案】C
【解析】
【详解】A、水结冰过程中只有物质的状态发生变化,没有新物质生成,属于物理变化;分子是保持物质化学性质的最小微粒,则水分子结冰前后没有发生变化,故选项说法正确;
B、化学反应过程中一般都会伴随有能量的变化,故选项说法正确;
C、化学反应前后物质的总质量不发生变化,铜能与氧气在加热的条件下反应生成氧化铜,则反应后的固体中会增加氧气的质量,质量变大,故选项说法错误;
D、一氧化碳的分子式为CO,二氧化碳的分子式为CO2,则都是由C、O两种元素组成的,故选项说法正确。
故选C。
二、多项选择题(本大题共5小题,每小题4分,共20分。每小题给出的四个选项中,至少有两个选项符合题目的要求,全部选对得4分,选对但不全的得3分,有选错的得0分)
11. 下图是某化学反应的微观粒子示意图,“”和“”分别表示不同原子,下列说法正确的是
A. 反应前后原子的种类没有改变B. 参加反应的分子个数比为1:2
C. 反应前后元素的化合价均未改变D. 该反应属于置换反应
【答案】AB
【解析】
【分析】根据反应前后原子种类和数目不变,该反应微观图为 。
【详解】A、根据质量守恒定律,反应前后原子种类不变,故A说法正确;
B、由分析可知,参加反应 与 的分子个数比为1:2,故B说法正确;
C、由于该反应中为两种单质反应生成一种化合物,所以反应前后元素的化合价均改变,故C说法错误;
D、置换反应是一种单质和一种化合物反应生成另一种单质和另一种化合物的反应,图示中为两种单质反应生成一种化合物,符合多变一的特点,属于化合反应,不属于置换反应,故D说法错误;
故选AB。
12. 下列鉴别物质的方法可行的是
A. AB. BC. CD. D
【答案】BD
【解析】
【详解】A、鉴别二氧化碳和氮气,将燃着的木条分别伸入气体中,燃着的木条都熄灭,观察现象,无法鉴别二氧化碳和氮气,故选项A不符合题意;
B、鉴别硬水和软水,滴加肥皂水振荡,产生较多泡沫的水是软水,不产生或产生较少泡沫的水是硬水,观察产生泡沫的多少,可以鉴别硬水和软水,故选项B符合题意;
C、鉴别NaOH溶液与Na2CO3溶液,加入酚酞溶液,溶液都变成红色,观察实验现象,无法鉴别NaOH溶液与Na2CO3溶液,故选项C不符合题意;
D、天然羊毛纤维灼烧会产生烧焦羽毛的气味,化学合成化纤灼烧产生特殊气味,可以鉴别,故选项D符合题意;
故选:BD。
13. 实验室制取二氧化碳后的废液中含有氯化钙和少量的盐酸,欲除去少量的盐酸使溶液呈中性,下列方法可行的是
A. 加入过量的石灰石粉末,充分反应后过滤
B. 加入过量的生石灰,充分反应后过滤
C. 加入适量的熟石灰,充分反应至pH等于7
D. 加入过量的纯碱,充分反应后过滤
【答案】AC
【解析】
【详解】A、石灰石为不溶物,主要成分是碳酸钙,碳酸钙能与稀盐酸反应生成氯化钙、水与二氧化碳,则在含有氯化钙和少量的盐酸的废液中加入足量的石灰石,充分反应后过滤可以除去少量的盐酸使溶液呈中性,故选项符合题意;
B、生石灰是氧化钙的俗称,氧化钙能与水反应生成氢氧化钙,氢氧化钙能与稀盐酸反应生成氯化钙与水,则在废液中加入过量的生石灰,反应后能除去稀盐酸,但是会有过量的氢氧化钙剩余,溶液呈碱性,故选项不符合题意;
C、熟石灰是氢氧化钙的俗称,氢氧化钙能与稀盐酸反应生成氯化钙与水,则在废液中加入适量的氢氧化钙,反应后溶液的pH=7,则可以除去少量的盐酸使溶液呈中性,故选项符合题意;
D、纯碱是碳酸钠的俗称,碳酸钠能与稀盐酸反应生成氯化钠、水与二氧化碳,且碳酸钠的溶液呈碱性,则在废液中加入足量的碳酸钠,反应有溶液中会有新的杂质Na2CO3、NaCl,则过量的碳酸钠会导致溶液呈碱性,故选项不符合题意。
故选AC。
14. 将过量的铁粉加入Cu(NO3)2和AgNO3的混合溶液中,充分反应后过滤。下列对滤渣和滤液的说法中,正确的是
A. 滤渣中一定含有银B. 滤液可能为蓝色
C. 充分反应后,溶液质量减少D. 向滤液中滴入稀盐酸,无明显现象
【答案】ACD
【解析】
【分析】金属活动性:Fe>Cu>Ag,将过量的铁粉加入硝酸铜和硝酸银的混合溶液中,铁先与硝酸银反应生成硝酸亚铁和银,待硝酸银完全反应后,铁和硝酸铜反应生成硝酸亚铁和铜,铁过量,故硝酸铜、硝酸银已经完全反应,滤渣中含铁、铜、银,滤液中含硝酸亚铁。
【详解】A、由分析可知,滤渣中一定含铁、铜、银,符合题意;
B、滤液中含硝酸亚铁,故滤液为浅绿色,不符合题意;
C、铁和硝酸银反应:,56份质量的铁置换出216份质量的银,固体质量增加,溶液质量减少,铁和硝酸铜反应:,56份质量的铁置换出64份质量的铜,固体质量增加,溶液质量减少,故充分反应后,溶液质量减少,符合题意;
D、滤液中只含硝酸亚铁,向滤液中滴入稀盐酸,硝酸亚铁和稀盐酸不反应,无明显现象,符合题意。
故选ACD
15. 将6g含有CH4和H2的混合气体完全燃烧后,燃烧产物依次通过足量的浓硫酸和澄清的石灰水,石灰水中生成20g沉淀,则下列分析正确的是
A. CH4的质量为3.2g
B. 反应过程中涉及两个氧化反应
C. 燃烧后产物通入足量浓硫酸后,浓硫酸应增重25.2g
D. 混合气体中氢元素的质量分数为60%
【答案】ABD
【解析】
【详解】A、CH4和H2的混合气体完全燃烧后,只有甲烷燃烧产生CO2,洗气后CO2被澄清的石灰水完全吸收转化为CaCO3,根据C守恒可知CaCO3中碳元素质量与甲烷中碳元素质量相等;设甲烷的质量为m,则,m=3.2g;故选项说法正确;
B、甲烷与氧气燃烧生成二氧化碳与水,氢气与氧气燃烧生成水,两个反应中都有氧气参与,都属于氧化反应;吸收CO2的原理为二氧化碳与氢氧化钙反应生成碳酸钙与水,该反应不属于氧化反应;则共有2个氧化反应,故选项说法正确;
C、CH4与H2反应后氢元素完全转化到H2O中,设生成水的质量为y;根据氢元素守恒得出:,得出y=32.4g,浓硫酸具有吸水性,水被浓硫酸完全吸收,则浓硫酸完全增加的质量为32.4g,故选项说法错误;
D、根据上述分析可知氢元素的质量为,则氢元素的质量分数为,故选项说法正确。
故选ABD。
非选择题部分共60分
三、非选择题(本题共5小题,共60分)
16. 回答下列问题
(1)按要求从氧气、盐酸、氢氧化钙、氯化钠中选取合适的物质,将其化学式填写在下列横线上。
①可以支持燃烧的气体___________。
②可用于除铁锈的酸___________。
③可改良酸性土壤的碱___________。
④可用作调味品的盐___________。
(2)2022年10月1日,西昌卫星发射中心已成功发射我国第二颗探月卫星“嫦娥二号”,利用我国自主研发的长征系列第三代“长三丙”运载火箭,将“嫦娥二号”顺利送到奔月轨道。
①我国“嫦娥工程”从研制到发射过程,其中一定发生化学变化的是___________(填选项序号之一)。
A.火箭推进剂采用液氢冷却
B.铝铜合金铸造火箭发动机
C.氢气液化成液氢
D.点燃火箭燃料
②“长三丙”运载火箭的第一、二级燃料用偏二甲肼(C2H8N2)和四氧化二氮(N2O4)作常规推进剂,偏二甲肼属于___________(选填“无机物”、“有机物”或“氧化物”之一):四氧化二氮中氮元素与氧元素的质量之比为___________(填最简整数比)。
③“长三丙”运载火箭的第三级燃料是液氢、助燃剂是液氧。写出氢气在氧气中燃烧的方程式___________,燃烧过程中将___________能转化为热能。
④使用液氢作燃料,除了燃烧热值高以外,还有一个优点是___________。
【答案】(1) ①. O2 ②. HCl ③. Ca(OH)2 ④. NaCl
(2) ①. D ②. 有机物 ③. 7:16 ④.
⑤. 化学 ⑥. 无污染
【解析】
【小问1详解】
①氧气能支持燃烧,化学式为O2;
②盐酸能与铁锈中的氧化铁反应,则可除铁锈,化学式为HCl;
③氢氧化钙能与土壤中的酸反应,可用于改良酸性土壤,化学式为Ca(OH)2;
④氯化钠可用于作调味品,化学式为NaCl。
【小问2详解】
①A、采用液氢冷却并没有新物质生成,属于物理变化,该选项不符合题意;
B、铝铜合金铸造火箭发动机的过程中没有新物质生成,属于物理变化,该选项不符合题意;
C、氢气液化为液氢的过程中没有新物质生成,属于物理变化,该选项不符合题意;
D、点燃火箭燃料的过程中有新物质生成,属于化学变化,该选项符合题意。
故选D。
②偏二甲肼为碳元素化合物,属于有机物;
四氧化二氮(N2O4)中氮元素与氧元素的质量之比为(14×2):(16×4)=7:16。
③氢气在氧气中燃烧生成水,反应的化学方程式为;
燃烧过程中化学能转化为热能。
④氢气燃烧只生成水,没有污染。
17. 回答下列问题
(1)第24届冬奥会于2022年2月在中国北京举行,北京冬奥会不仅是举世瞩目的体育盛会,也是观察中国科技创造的一扇窗口。科技冬奥彰显出“中国智慧”与“中国力量”。
①冬奥会的新场馆建设中使用了大量的铝合金,铝合金属于___________(填“有机合成材料”或“金属材料”之一)。
②冬奥会速滑馆“冰丝带”,采用二氧化碳制冷技术,碳排放值趋近于零,可减缓温室效应,渗透节能环保的理念,日常生活中有利于减少碳排放的是___________(填选项序号)。
a、少开私家车b、夏天将空调温度调得很低c、使用节能灯照明
③冬奥会提供的高品质直饮水中可溶性钙、镁离子的含量很低,它属于___________(选填“硬水”或“软水”),该直饮水都经过二氧化氯(C1O2)消毒处理,二氧化氯中氯元素的化合价为___________。
(2)我国著名化学家侯德榜先生创立了“联合制碱法”,促进了世界制碱技术的发展。Na2CO3和NaCl的溶解度曲线如图所示。试回答下列问题:
①图中M点的意义___________。
②t1℃时,向50g水中加入10gNa2CO3固体,经搅拌充分溶解,所得溶液质量为___________g。
③将t2℃时相同质量的Na2CO3饱和溶液和NaCl饱和溶液均降温至t1℃,此时所得Na2CO3溶液的溶质质量分数___________NaCl溶液的溶质质量分数(选填“大于”“小于”或“等于”之一)
【答案】(1) ①. 金属材料 ②. ac##ca ③. 软水 ④. +4
(2) ①. t2℃时NaCl与Na2CO3的溶解度相等 ②. 58 ③. 小于
【解析】
【小问1详解】
①铝合金是一种合金,属于金属材料;
②a、汽车尾气中含有大量的CO2,少开私家车会减少汽车尾气的排放,有利于减少碳排放,故选项说法正确;
b、夏天将空调温度调的很低会增加电能的消耗,电能大多靠燃煤获得,燃煤的量增加会导致碳排放增加,故选项说法错误;
c、使用节能灯照明会减少电能的损耗,电使用的少会减少煤的燃烧,能减少碳排放,故选项说法正确;
故选ac;
③软水是含有较少或不含可溶性钙镁化合物的水。故填软水。
化合物中元素的化合价代数和为0,ClO2中O为-2价,设Cl的化合价为x,则x+(-2×2)=0,x=+4,故Cl为+4价;
【小问2详解】
①M点为NaCl与Na2CO3溶解度曲线的交点,则含义为t2℃时NaCl与Na2CO3的溶解度相等;
②t1℃时碳酸钠的溶解度为16g,则此温度100g水中最多可溶解16g碳酸钠,故50g水中最多可溶解8g碳酸钠;t1℃时,向50g水中加入10gNa2CO3固体不能完全溶解,溶液的质量=50g+8g=58g;
③根据溶解度曲线可知两物质的溶解度都随温度的降低而降低,则将t2℃时相同质量的Na2CO3饱和溶液和NaCl饱和溶液均降温至t1℃,两溶液还是饱和溶液,且溶解度NaCl>Na2CO3,则此时所得Na2CO3溶液的溶质质量分数<NaCl溶液的溶质质量分数。
18. 下图所示为实验室中常见气体制备、干燥、收集和进行实验探究的部分仪器(组装实验装置时,可重复选择仪器)。某化学小组的同学利用其进行下列化学实验。
试回答下列问题:
(1)以过氧化氢溶液为原料(二氧化锰作催化剂),在实验室中制备并收集干燥的氧气。按照要求设计实验装置,连接仪器,进行实验。
①制取气体时,应先检查___________。
②所选仪器的连接顺序为___________(从左到右,填写仪器序号字母)。
③上述方法制取氧气的化学反应方程式为___________。
(2)另一组的同学欲利用CO气体(只含少量二氧化碳气体)测定某氧化铁样品的纯度,他们所选仪器的连接顺序为:混合气体→C1→D→B→C2→C3→G。实验前,他们检验了装置气密性:实验中,认真记录了实验现象及有关数据。(假设该氧化铁样品中固体杂质不挥发、不发生化学反应:所有发生的化学反应都充分反应)
试回答:
①可以观察到装置B中玻璃管内的现象是___________。
②B装置中发生反应的方程式为___________。
③经过充分反应,测得装置C2反应后增重ag,则装置B中玻璃管内的固体同时减少的质量为___________g。(计算结果用含字母的代数式表示)
【答案】(1) ①. 检查装置的气密性 ②. ADE ③. 2H2O22H2O+O2↑
(2) ①. 红色的固体变黑 ②. Fe2O3+3CO2Fe+3CO2 ③.
【解析】
【小问1详解】
①制取气体的实验前为保证实验的有效性需要先检查装置的气密性;
②过氧化氢在二氧化锰的催化作用下分解制氧气实验中反应物固体与液体的组合,且反应在常温下进行,则选择A为反应的发生装置;浓硫酸具有吸水性,则可以用来干燥氧气,装置为D;氧气的密度比空气大,则收集干燥的氧气可以用向上排空气法,装置为E;故从左至右的连接组合为:ADE;
③过氧化氢在二氧化锰的催化作用下分解产生水与氧气,反应的化学方程式为:2H2O22H2O+O2↑;
【小问2详解】
①氧化铁能与CO在高温下反应生成铁与二氧化碳,氧化铁为红色的固体,铁粉为黑色的固体,则装置B中实验现象为红色的固体变黑;
②氧化铁能与CO在高温下反应生成铁与二氧化碳,反应的化学方程式为:Fe2O3+3CO2Fe+3CO2;
③NaOH能与CO2反应生成碳酸钠与水,则根据题干信息可知C2中NaOH溶液能吸收B中反应产生的CO2,C2中增加的质量及为CO2的质量,B中减小的质量即为氧化铁质量减去生成铁的质量;
设减少的质量为x
x=
故减少的质量为。
19. 回答下列问题
(1)实验室中有两瓶失去标签的无色溶液。已知是氢氧化钠溶液和碳酸钠溶液中的各一种,小亮和小刚同学想用化学方法确定各是哪种溶液,并进行了实验探究。
①小亮各取两种无色溶液少许,加入两支试管中,再分别加入稀盐酸溶液,如观察到出现___________的现象,说明该试管中的溶液是碳酸钠溶液。
②水刚从下列四种试剂中选取了试剂,进行鉴别实验,根据明显现象也成功鉴别了上述两种无色溶液。则小刚所选的试剂是___________(选填选项序号)。
A酚酞试液B.氢氧化钡溶液C.铁粉D.CaC12溶液
(2)化学小组的同学欲探究某固体混合物A的成分,已知A中可能含有NaCl、CaCO3、(NH4)2SO4、MgCl2、Ba(NO3)2五种物质中的两种或多种。按下图所示进行探究实验,出现的现象如图中所述。(设过程中所有发生的反应都恰好完全反应)
试根据实验过程和图示提供的信息,进行分析推理,回答下列问题:
①无色气体E的化学式为___________;白色沉淀D的化学式为___________。
②根据上述实验现象推断,在固体混合物A里,肯定存在___________种物质。
③在无色滤液F中,一定大量存在的酸根阴离子是___________(填写离子符号)。
④写出步骤Ⅱ中其中一个化学反应的化学方程式:___________。
【答案】(1) ①. 气泡 ②. BD##DB
(2) ①. NH3 ②. Mg(OH)2 ③. 四##4 ④. Cl-和 ⑤. (合理即可)
【解析】
【小问1详解】
①碳酸钠能与盐酸反应生成氯化钠、水和二氧化碳,则若观察到有气泡产生,则说明该试管中的溶液是碳酸钠溶液。
②A、氢氧化钠与碳酸钠溶液均显碱性,均能使酚酞溶液变红,该选项不符合题意;
B、氢氧化钡与碳酸钠反应生成碳酸钡沉淀和氢氧化钠,不能与氢氧化钠反应,则能鉴别,该选项符合题意;
C、铁与氢氧化钠、碳酸钠均不反应,则不能鉴别,该选项不符合题意;
D、碳酸钠能与氯化钙反应生成碳酸钙沉淀和氯化钠,但氯化钙不能与氢氧化钠反应,则能鉴别,该选项符合题意。
故选BD。
【小问2详解】
①由于铵根与氢氧根能结合为氨气和水,则无色气体E为氨气,化学式为NH3;
由于硫酸铵能与硝酸钡反应生成硫酸钡沉淀和硝酸铵,且硫酸钡沉淀不能溶于酸,则白色沉淀D为硫酸钡,化学式为BaSO4。
②由前面分析可知,固体混合物A中一定含有硫酸铵和硝酸钡,而固体混合物A中加入适量稀盐酸反应会生成气体,而碳酸钙能与盐酸反应生成氯化钙、水和二氧化碳,且无色溶液C能与氢氧化钠反应生成白色沉淀,氢氧化钠能与氯化镁反应生成氢氧化镁沉淀和氯化钠,则说明固体混合物A中还一定有碳酸钙和氯化镁,则固体混合物A中一定有碳酸钙、硫酸铵、氯化铵和硝酸钡,共四种物质。
③由于碳酸钙能与盐酸反应生成氯化钙、水和二氧化碳,硫酸铵与硝酸钡反应生成硫酸钡沉淀和硝酸铵、硝酸铵与氢氧化钠反应生成硝酸钠、氨气和水,则无色滤液F中一定大量存在的酸根阴离子是氯离子和硝酸根离子,符号为Cl-和。
④步骤Ⅱ中,氢氧化钠能与氯化镁反应生成氢氧化镁沉淀和氯化钠,反应的化学方程式为;或氯化铵能与氢氧化钠反应生成氯化钠、氨气和水,反应的化学方程式为。
20. 1926年,我国著名化学家侯德榜先生创立了侯氏制碱法,促进了世界制碱技术的发展。从海水中提取出来的食盐为主要原料制取纯碱,其生产过程中有下列反应:
①
②
试回答下列问题:
(1)在反应①的六种物质中,焙制糕点时常用作发酵粉的是___________(填写化学式)。
(2)在反应①中,应先通入___________(选填“氨气”或“二氧化碳”)。
(3)反应②属于___________反应(选填“化合”“分解”“置换”“复分解”之一)。
(4)用“氨碱法”制得的纯碱样品中通常含有一些氯化钠。某化学兴趣小组的同学为测定该纯碱样品中碳酸钠的质量,称取24g该样品将其置于干净的烧杯中,加入适量水使固体样品完全溶解。向所得溶液中逐滴加入溶质质量分数为11.1%的CaC12溶液,反应过程中生成沉淀的质量与所加入CaC12溶液的质量关系如图所示。试回答:
①当加入CaC12溶液100g时(即图中A点),烧杯中溶液里含有的溶质是___________(写化学式)。
②该纯碱样品中碳酸钠的质量___________g。
③当加入CaC12溶液200g时(即图中B点)。恰好完全反应,试通过计算,求反应后所得溶液的质量___________。
【答案】(1)NaHCO3
(2)氨气 (3)分解
(4) ①. Na2CO3和NaCl ②. 21.2g ③. 204g
【解析】
小问1详解】
碳酸氢钠在焙制糕点时常用作发酵粉,故答案为NaHCO3;
【小问2详解】
在反应①中先向饱和食盐水中通入氨气,再通入二氧化碳的原因是氨气极易溶于水而二氧化碳能溶于水,先通氨气所配的溶液浓度大,溶液为碱性,有利于二氧化碳的吸收,故先通入氨气;
【小问3详解】
反应②的反应物是一种,生成物有多种,所以属于分解反应;
【小问4详解】
由图像可知,当加入100gCaCl2溶液时,未反应完全,故溶液中的溶质有Na2CO3和NaCl;
设纯碱样品中碳酸钠的质量时x,反应生成碳酸钙的质量时y。
,x=21.2g
,y=20g
所以该纯碱样品中碳酸钠的质量为21.2g
当加入CaC12溶液200g时(即图中B点)。恰好完全反应后所得溶液的质量24g+200g-20g=204g。被鉴别物质
实验方法
A
CO2和N2
将燃着的木条分别伸入气体中,观察现象
B
硬水和软水
滴加肥皂水振荡,观察产生泡沫的多少
C
NaOH溶液与Na2CO3溶液
加入酚酞试液,观察实验现象
D
天然羊毛纤维与化学合成化纤
灼烧,闻气味
山东省济南市章丘区2023-2024学年九年级上学期期末化学试题: 这是一份山东省济南市章丘区2023-2024学年九年级上学期期末化学试题,共9页。试卷主要包含了单项选择题,多项选择题,非选择题等内容,欢迎下载使用。
2023-2024学年山东省济南市章丘区化学九年级第一学期期末学业质量监测试题含答案: 这是一份2023-2024学年山东省济南市章丘区化学九年级第一学期期末学业质量监测试题含答案,共9页。试卷主要包含了白蚁能分泌出蚁酸等内容,欢迎下载使用。
2023-2024学年山东省济南市章丘区九年级(上)期中化学试卷: 这是一份2023-2024学年山东省济南市章丘区九年级(上)期中化学试卷,共11页。试卷主要包含了单项选择题,多项选择题,非选择题等内容,欢迎下载使用。

