- 专题02 减数分裂与受精作用【考题猜想】(9个考点)(原卷版+解析版)-高一生物下学期期末考点大串讲(人教版2019必修2) 试卷 0 次下载
- 专题03 遗传的分子基础【考题猜想】(17个考点)(原卷版+解析版)-高一生物下学期期末考点大串讲(人教版2019必修2) 试卷 0 次下载
- 专题05 非选择题部分【考题猜想】(15个考点)(原卷版+解析版)-高一生物下学期期末考点大串讲(人教版2019必修2) 试卷 0 次下载
- 必修2 遗传与进化(期末复习知识清单)(原卷版+解析版)-高一生物下学期期末考点大串讲(人教版2019必修2) 试卷 0 次下载
- 期末复习卷02(原卷版+解析版)-高一生物下学期期末考点大串讲(人教版2019必修2) 试卷 0 次下载
专题04 生物的变异与进化【考题猜想】(12个考点)(原卷版+解析版)-高一生物下学期期末考点大串讲(人教版2019必修2)
展开基因突变和基因重组
考点1 基因突变及特点
例1:人的血红蛋白中有一种α珠蛋白,某一患者的α珠蛋白基因的碱基序列由ATT变成了GTT,导致α珠蛋白链很容易被破坏,进而引发慢性溶血。下列叙述正确的是( )
A.上事例说明发生基因突变后必然引起生物性状的改变
B.该患者基因突变位点之后的碱基序列都发生了改变
C.该患者患病的根本原因是正常α珠蛋白基因发生了1个碱基对的替换
D.引起该患者有溶血现象的直接原因是其细胞中的α珠蛋白链增多
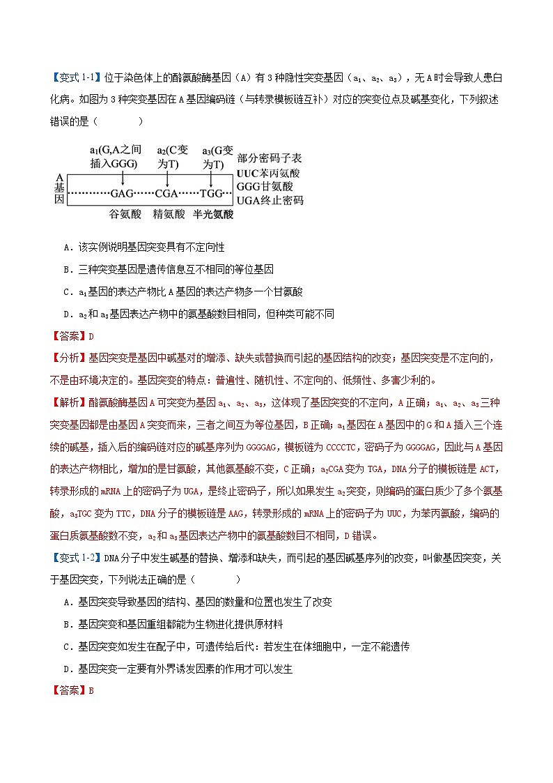
【变式1-1】位于染色体上的酪氨酸酶基因(A)有3种隐性突变基因(a1、a2、a3),无A时会导致人患白化病。如图为3种突变基因在A基因编码链(与转录模板链互补)对应的突变位点及碱基变化,下列叙述错误的是( )
A.该实例说明基因突变具有不定向性
B.三种突变基因是遗传信息互不相同的等位基因
C.a1基因的表达产物比A基因的表达产物多一个甘氨酸
D.a2和a3基因表达产物中的氨基酸数目相同,但种类可能不同
【变式1-2】DNA分子中发生碱基的替换、增添和缺失,而引起的基因碱基序列的改变,叫做基因突变,关于基因突变,下列说法正确的是( )
A.基因突变导致基因的结构、基因的数量和位置也发生了改变
B.基因突变和基因重组都能为生物进化提供原材料
C.基因突变如发生在配子中,可遗传给后代:若发生在体细胞中,一定不能遗传
D.基因突变一定要有外界诱发因素的作用才可以发生
考点2 细胞癌变机理辨析
例2:研究发现,居住在不同国家和地区的人群,癌症的发病率不同,类型也不同。例如,美国的乳腺癌发病率较高,日本较低;而胃癌在日本常见,在美国少见。该现象可以佐证( )
A.癌症属于单基因疾病
B.癌症与生存环境有关
C.癌症与抑癌基因有关
D.癌症与遗传因素有关
【变式2-1】癌症严重威胁人类健康,不良的生活环境和生活习惯均会增加癌症的发生率。研究表明,烟草中含有的尼古丁等有害成分会引起正常基因启动子区域的甲基化程度过高或过低,从而引发癌症。下列说法错误的是( )
A.烟草中的有害成分通过改变启动子区域的甲基化程度引发癌症的过程属于基因突变
B.癌细胞的产生涉及多个基因的累积效应
C.人体正常细胞中原癌基因和抑癌基因都表达
D.癌细胞的细胞膜表面糖蛋白减少
【变式2-2】NOR1基因的表达产物NOR1蛋白存在于线粒体和胞浆中,用于促进有营养缺乏时引起的细胞凋亡。研究发现,在鼻咽癌细胞中,NORl基因的启动子呈高度甲基化状态,NOR1蛋白含量偏低。若用DNA甲基化抑制剂处理鼻咽癌细胞,则细胞自噬减弱,细胞分裂减慢。下列叙述正确的是( )
A.鼻咽癌的发生是原癌基因和抑癌基因突变造成的
B.NOR1基因存在于身体的其他细胞中,属于原癌基因
C.鼻咽癌细胞可能通过细胞自噬补充缺乏的营养物质
D.NOR1基因的转录产物可能通过胞吞作用进入线粒体
考点3 基因重组类型辨析
例3:下列关于基因重组的叙述,正确的是( )
A.减数分裂过程中会发生基因重组进而形成多种类型的配子
B.基因型为AaBb的个体自交,后代有9种基因型的根本原因是基因重组
C.基因重组能够产生新基因型和新性状,不能产生新基因和重组性状
D.受精卵中的遗传物质一半来自父方,一半来自母方,受精作用实现了基因重组
【变式3-1】下列关于基因重组的叙述,不正确的是( )
A.基因重组发生在精卵结合形成受精卵的过程中
B.一对等位基因不存在基因重组,但一对同源染色体存在基因重组
C.R型细菌转变为S型细菌的实质是基因重组
D.有丝分裂过程中一般不发生基因重组
【变式3-2】下列有关基因重组的叙述,错误的是( )
A.基因重组可导致同胞兄妹之间的遗传差异
B.非姐妹染色单体的交换可以引起基因重组
C.非同源染色体的自由组合能导致基因重组
D.纯合子自交因基因重组导致子代性状分离
考点4 诱变育种和杂交育种
【例4】2021年10月,我国在“神舟十三号”载人飞船上搭载了3000多粒水稻种子进入太空,进行航天育种的研究。下列叙述正确的是( )
A.进入太空的3000多粒水稻种子都会发生可遗传变异
B.水稻种子会在太空特有环境的诱导下发生基因重组
C.用于种的水稻种子一般是萌发的种子而非干种子
D.水稻种子中一定有部分会产生预期的优良变异
【变式4-1】用 EMS(甲基磺酸乙酯)处理萌发的纯合非甜(SS)玉米种子,种植并让成熟植株自交,发现自交子代中出现了极少量的甜玉米(ss)。EMS 诱发基因突变的作用机理如下图所示。下列分析错误的是( )
A.该事例可体现基因突变的低频性
B.植株自交后代中出现 ss 是基因重组的结果
C.与 S 基因相比,s 中(A+T)/(G+C)的值增大
D.诱变育种能提高突变率和加速育种进程
【变式4-2】下图为利用纯合高(D)抗病(E)小麦和纯合(d)染病(e)小麦快速培育纯合矮秆抗病小麦(ddEE)的示意图,下列有关叙述不正确的是( )
A.图中进行①过程的目的是让控制不同优良性状的基因组合到一起
B.②过程中发生了非同源染色体的自由组合
C.④过程的实施中通常需要用一定浓度的秋水仙素处理
D.该育种过程主要生物学原理是基因突变
染色体变异
考点1 染色体结构变异
【例1】DNA探针是能与目的DNA配对的带有标记的一段核苷酸序列,可检测识别区间的任意片段,并形成杂交信号。某探针可以检测果蝇Ⅱ号染色体上特定DNA区间。某果蝇的Ⅱ号染色体中的一条染色体部分区段发生倒位,如下图所示。用上述探针检测细胞有丝分裂中期的染色体(染色体上“—”表示杂交信号),结果正确的是( )
A. B. C. D.
【变式1-1】细胞发生图示缠绕互换会形成双着丝粒染色体、无着丝粒染色体片段、正常非倒位染色体和正常倒位染色体。其中无着丝粒染色体片段在随后会丢失,而双着丝粒染色体会发生着丝粒之间的断裂,造成染色体结构的缺失,给配子造成严重的后果。下列说法错误的是( )
A.在①至②过程中发生了染色体的复制和联会
B.配子中染色体的结构和数目均发生改变
C.配子的基因中碱基对数目和顺序未发生改变
D.②中发生缠绕互换的是两条非姐妹染色单体
【变式1-2】实现基因重组的方式之一是染色体互换。科学家用性染色体构型如图所示的果蝇作亲本,进行了杂交实验。已知Y染色体不携带图示基因,不考虑其他变异,下列叙述错误的是( )
A.减数分裂I后期也会发生基因重组
B.图示雌果蝇的两条X染色体均发生了结构变异
C.若亲本果蝇未发生染色体互换,则F1雄果蝇X染色体构型均异常
D.若F1中出现两种性状均为野生型的个体,则亲代果蝇发生了染色体互换
考点2 染色体数目变异
【例2】雌性蝗虫体细胞有两条性染色体,为XX型,雄性蝗虫体细胞仅有一条性染色体,为XO型。关于基因型为AaXRO的蝗虫精原细胞进行减数分裂的过程,不考虑基因突变等变异,下列叙述错误的是( )
A.该蝗虫体内处于减数第一次分裂后期的细胞仅有一条性染色体
B.该蝗虫体内处于减数第二次分裂后期的细胞只有两种基因型
C.减数第一次分裂产生的细胞含有的性染色体数为1条或0条
D.该蝗虫可产生4种精子,其基因型为AO、aO、AXR、aXR
【变式2-1】已知一对健康的夫妇诞生了一名患有21三体综合征的男童。经过对患者染色体的检查,发现其21号染色体异常,并非正常的两条,而是三条。如下分析错误的是( )
A.此男孩体细胞含有47条染色体,该男孩长大后精原细胞都能正常产生精子
B.此男孩患有21三体综合征的原因可能与其父亲或母亲在减数分裂异常有关
C.此男孩患有21三体综合征的原因可能与其母亲卵原细胞减数第一次分裂21号染色体分离异常有关
D.此男孩患有21三体综合征的原因可能其父亲次级精母细胞减数第二次分裂21号染色体分离异常有关
【变式2-2】栽培大麦中发现有一株“T3三体”大麦(2N=15,其中3号染色体有3条),有抗黄花叶病的隐性基因(用a表示)位于大麦3号染色体上,减数分裂时3条3号染色体按“1+2”的模式随机分配至细胞两极。假设该三体大麦基因型为Aaa,下列分析不正确的是( )
A.有1/2的配子染色体组成正常
B.可产生4种类型的配子,其数量比例1:1:1:1
C.若自交子代均能存活,则染色体正常的比例为1/4
D.若自交子代均能存活,则抗黄花叶病的比例为1/4
考点3 人工诱导染色体数目加倍
【例3】下列关于“低温诱导植物细胞染色体数目的变化”实验的叙述,正确的是( )
A.实验材料可用大肠杆菌等原核生物替代
B.使用卡诺氏液解离细胞后须用95%的酒精冲洗2次
C.低温诱导和秋水仙素处理均能抑制纺锤体的形成,从而导致着丝粒不能分裂
D.可用甲紫溶液染色后制片,显微镜下观察低温诱导的植物细胞染色体数目
【变式3-1】下列关于“低温诱导植物细胞染色体数目变化”的实验,叙述正确的是( )
A.低倍镜视野中所有细胞染色体数都已发生改变
B.制作临时装片前可用卡诺氏液维持细胞的活性
C.先用低倍镜寻找物象,再用高倍镜观察
D.无子西瓜培育的原理是染色体结构的变异
【变式3-2】关于低温诱导洋葱染色体数目变化实验的叙述,正确的是( )
A.低温与秋水仙素处理均能抑制着丝粒分裂,使染色体不能移向细胞两极
B.洋葱鳞片叶内表皮细胞体积大且无色素,是理想的实验材料
C.实验步骤:4℃放置→25℃培养→4℃培养→固定→制作装片→显微观察
D.在高倍显微镜下,可以看到大多数细胞的染色体数目加倍
考点4 单倍体育种与多倍体育种
【例4】下图为五倍体异源杂种栽培棉的培育过程,字母A、D、E均代表一个染色体组,每组有13条染色体。下列叙述错误的是( )
A.栽培棉的育种方式属于多倍体育种
B.F1含有3个染色体组,是三倍体植株
C.秋水仙素处理导致染色体不能移向细胞两极
D.栽培棉细胞中最多含有65条染色体
【变式4-1】小黑麦是我国科学工作者利用普通小麦(AABBDD)和黑麦(EE)人工培育的(其中A、B、D、E分别代表不同物种的一个染色体组),其由于具有品质佳、抗逆性强和抗病害等特点,在生产上有广阔的应用前景,其培育过程如图所示。下列叙述正确的是( )
A.如图形成小黑麦的过程利用的育种原理为染色体变异
B.普通小麦与黑麦杂交得到的是不育的单倍体植株
C.将小黑麦的花粉粒花药离体培养得到的是可育的四倍体
D.小黑麦的获得需要一次原生质体融合和一次染色体加倍
【变式4-2】育种工作者将长穗偃麦草(2n=14, 记为14E)中的抗病、高产基因转移到普通小麦(6n=42,记为42W)中,培育成了小麦二体异附加系,流程如图所示(假定每种个体所产各种类型配子均可育)。下列相关叙述错误的是( )
A.F1是通过有性生殖获得的,含有4个染色体组
B.过程①可使用秋水仙素,也能通过低温诱导获得甲
C.过程②会发生染色体变异,丙的染色体组成可能是21W+0~7E
D.丁的自交后代中,含有2条偃麦草染色体的植株约占1/4
生物进化
考点1 生物有共同祖先的证据
【例1】不同物种体内会存在相同功能的蛋白质,编码该类蛋白质的DNA序列以大致恒定的速率发生变异。猩猩、大猩猩、黑猩猩和人体内编码某种蛋白质的同源DNA序列比对结果如下表,表中数据表示DNA序列比对碱基相同的百分率。( )
下列叙述错误的是( )
A.表中数据为生物进化提供了分子水平的证据
B.猩猩出现的时间早于大猩猩、黑猩猩
C.人类、黑猩猩、大猩猩和猩猩具有共同的祖先
D.黑猩猩和大猩猩的亲缘关系比黑猩猩与猩猩的亲缘关系远
【变式1-1】核糖体小亚基 RNA (ssrRNA)的序列比较可为微生物谱系的确定提供依据。科学家根据ssrRNA序列分析提出了三界系统进化树理论,如下图所示。下列叙述错误的是( )
A.ssrRNA序列不同的主要原因是核糖核苷酸的数目和排列顺序不同
B.从ssrRNA 水平能反映物种之间在进化过程中发生的遗传变异
C.可通过对ssrRNA的序列分析来确定所有生物的亲缘关系
D.三界系统进化树理论认为原细菌、真细菌和真核生物起源于共同的祖先
【变式1-2】达尔文列举了大量的证据证明自己的生物进化理论。后来,随着研究的深入,人们又发现了许多支持达尔文生物进化理论的新证据。下列关于生物进化证据的分析,错误的是( )
A.赫氏近鸟龙化石为鸟类起源于恐龙提供了最直接、最重要的证据
B.比较蝙蝠的翼、鲸的鳍、猫的前肢和人的上肢,可为是否存在共同祖先提供证据
C.脊椎动物早期胚胎发育过程都彼此相似,支持脊椎动物具有共同的祖先
D.人和其他动物 DNA的碱基序列或某种蛋白质的比较,属于细胞和分子水平上的证据
考点2 自然选择与适应的形成
【例2】孔雀鱼雄鱼的鱼身具有艳丽的斑点,斑点数量多的雄鱼有更多机会繁殖后代,但也容易受到天敌的捕食。关于种群中雄鱼的平均斑点数量,下列推测错误的是( )
A.缺少天敌,斑点数量可能会增多
B.引入天敌,斑点数量可能会减少
C.天敌存在与否决定斑点数量相关基因的变异方向
D.自然环境中,斑点数量增减对雄鱼既有利也有弊
【变式2-1】农业害虫二化螟的种群数量在不同季节有很大差异,春夏季大量繁殖,到了冬季由于寒冷原因而大量死亡,仅有少数个体能存活下来,如下图所示(抗药性为隐性突变)。第二年春,二化螟的种群数量因存活的少量个体繁殖而恢复。下列叙述错误的是
A.突变是不定向的,因此抗药基因在使用杀虫剂前已经存在
B.若过程中未发生基因突变,第二年夏天该二化螟种群的抗药基因频率为0
C.图示中抗药性基因的频率变化,不能说明抗药性状不利于二化螟生存
D.该现象表明,在自然界中抗药性的个体的存留具有一定偶然性
【变式2-2】水体中氧浓度远远低于空气中的氧浓度,高海拔地区气压低、氧分压也低。不同生物对缺氧环境的适应方式各异。下列有关叙述错误的是( )
A.沉水植物通过增加气孔数量和开放程度来获得充足的氧气
B.荷花的器官中具有发达的通气组织为地下茎和根提供氧气
C.人初上高原,呼吸中枢对CO2的敏感性会增高以适应低氧
D.某些鱼类可通过增加流过鳃的水体积以提升氧气的获取量
考点3 生物进化与物种形成
【例3】抗虫作物对害虫的生存产生压力,会使害虫种群抗性基因频率迅速提高,导致作物的抗虫效果逐渐减弱。为使转基因抗虫棉保持抗虫效果,农业生产上会采取一系列措施。以下措施不能实现上述目标( )
A.在转基因抗虫棉种子中混入少量常规种子
B.大面积种植转基因抗虫棉,并施用杀虫剂
C.转基因抗虫棉与小面积的常规棉间隔种植
D.转基因抗虫棉大田周围设置常规棉隔离带
【变式3-1】稻蝗属的三个近缘物种①日本稻蝗、②中华稻蝗台湾亚种和③小翅稻蝗中,①与②、①与③的分布区域有重叠,②与③的分布区域不重叠。为探究它们之间的生殖隔离机制,进行了种间交配实验,结果如表所示。下列叙述错误的是( )
注:精子传送率是指受精囊中有精子的雌虫占确认交配雌虫的百分比
A.实验结果表明近缘物种之间也可进行交配
B.生殖隔离与物种的分布区域是否重叠无关
C.隔离是物种形成的必要条件
D.②和③之间可进行基因交流
【变式3-2】峡谷和高山的阻隔都可能导致新物种形成。两个种的羚松鼠分别生活在某大峡谷的两侧,它们的共同祖先生活在大峡谷形成之前;某高山两侧间存在有限的“通道”,陆地蜗牛和很多不能飞行的昆虫可能会在“通道”处形成新物种。下列分析不合理的是( )
A.大峡谷分隔形成的两个羚松鼠种群间难以进行基因交流
B.能轻易飞越大峡谷的鸟类物种一般不会在大峡谷两侧形成为两个物种
C.高山两侧的陆地蜗牛利用“通道”进行充分的基因交流
D.某些不能飞行的昆虫在“通道”处形成的新种与原物种存在生殖隔离
考点4 生物多样性的形成与协同进化
【例4】在自然界中黄花杓兰与西藏杓兰的开花时间和分布区均有所重叠,但黄花杓兰由体型较小的熊蜂工蜂传粉,而西藏杓兰由体型较大的熊蜂蜂王传粉,由于传粉者不同,二者在自然界中不能杂交。下列叙述错误的是( )
A.黄花杓兰与西藏杓兰不存在地理隔离
B.黄花杓兰与西藏杓兰的形态结构存在差异
C.黄花杓兰与西藏杓兰的存在不能体现物种多样性
D.黄花杓兰与西藏杓兰传粉者不同是自然选择的结果
【变式4-1】下列有关遗传、变异、生物进化的相关叙述中,正确的是( )
A.物种之间的协同进化是通过物种之间的生存斗争实现的
B.在一个种群基因库中,某个基因型占全部基因型的比率,叫做基因频率
C.新物种的形成通常要经过变异、选择及隔离三个基本环节,种群基因频率发生改变,就会形成新物种
D.稳定平衡的种群中,某一相对性状中显性性状的频率是0.36,则该种群繁殖一代后杂合子的频率是0.32
【变式4-2】生物多样性是协同进化的结果,下列事实不属于协同进化的是( )
A.生活在草原上的狼和羊都能迅速奔跑,是长期相互选择的结果
B.随着光合生物的出现,大气中有了氧气,为好氧生物出现创造了条件
C.随着工业的发展,大量温室气体被排放出来,全球气温升高
D.约4亿年前出现了原始的陆生植物,随后出现了适应陆地生活的动物
基因突变和基因重组
考点1 基因突变及特点
考点2 细胞癌变机理辨析
考点3 基因重组类型辨析
考点4 诱变育种和杂交育种
染色体变异
考点1 染色体结构变异
考点2 染色体数目变异辨析
考点3 人工诱导染色体数目加倍
考点4 单倍体育种与多倍体育种
生物进化
考点1 生物有共同祖先的证据
考点2 自然选择与适应的形成
考点3 生物进化与物种形成
考点4 生物多样性的形成与协同进化
大猩猩
黑猩猩
人
猩猩
96.61%
96.58%
96.70%
大猩猩
98.18%
98.31%
黑猩猩
98.44%
交配(♀×♂)
①×②
②×①
①×③
③×①
②×③
③×②
交配率(%)
0
8
16
2
46
18
精子传送率(%)
0
0
0
0
100
100
专题01 遗传规律与伴性遗传【考题猜想】(20个考点)(原卷版+解析版)-高一生物下学期期末考点大串讲(人教版2019必修2): 这是一份专题01 遗传规律与伴性遗传【考题猜想】(20个考点)(原卷版+解析版)-高一生物下学期期末考点大串讲(人教版2019必修2),文件包含专题01遗传规律与伴性遗传考题猜想20个考点原卷版-高一生物下学期期末考点大串讲人教版2019必修2docx、专题01遗传规律与伴性遗传考题猜想20个考点解析版-高一生物下学期期末考点大串讲人教版2019必修2docx等2份试卷配套教学资源,其中试卷共29页, 欢迎下载使用。
专题01 发酵工程与基因工程(期末考题猜想)(9大题型)(原卷版+解析版)-高二生物下学期期末考点大串讲(人教版2019): 这是一份专题01 发酵工程与基因工程(期末考题猜想)(9大题型)(原卷版+解析版)-高二生物下学期期末考点大串讲(人教版2019),文件包含专题01发酵工程与基因工程期末考题猜想9大题型原卷版-高二生物下学期期末考点大串讲人教版2019docx、专题01发酵工程与基因工程期末考题猜想9大题型解析版-高二生物下学期期末考点大串讲人教版2019docx等2份试卷配套教学资源,其中试卷共43页, 欢迎下载使用。
期末必刷易错题90道(原卷版+解析版)-高二生物下学期期末考点大串讲(人教版2019): 这是一份期末必刷易错题90道(原卷版+解析版)-高二生物下学期期末考点大串讲(人教版2019),文件包含期末必刷易错题90道原卷版-高二生物下学期期末考点大串讲人教版2019docx、期末必刷易错题90道答案-高二生物下学期期末考点大串讲人教版2019docx、期末必刷易错题90道解析版-高二生物下学期期末考点大串讲人教版2019docx等3份试卷配套教学资源,其中试卷共50页, 欢迎下载使用。

