初中化学人教版九年级上册第四单元 自然界的水课题2 水的净化达标测试
展开这是一份初中化学人教版九年级上册第四单元 自然界的水课题2 水的净化达标测试,共8页。试卷主要包含了水是一切生命体生存所必需的物质,有关水的净化,下列说法错误的是,河水净化的主要步骤如图所示,水在生活、生产中应用非常广泛,下列有关水的叙述中正确的是[来,下列有关水的说法不正确的是等内容,欢迎下载使用。
1.下列净水操作中,单一操作净化程度最高的是( )
A.吸附B.沉淀
C.蒸馏D.过滤
【答案】C
【解析】A.通过吸附沉淀主要除去悬浮性的杂质,不能除去可溶性的杂质,净化程度不高;B.通过过滤主要除去一些不溶性的杂质,不能除去可溶性的杂质,净化程度不高;C.通过蒸馏除去了水中所有的杂质,所得到的水为纯净物,净化程度最高;D.通过过滤而除去了水中不溶性固体杂质,但对于可溶性杂质过滤并不能除去,所得到的水中仍含有可溶性杂质,净化程度不能达到最高。故选C。[来@:zzstep.c*%m]
2.水是一切生命体生存所必需的物质。下列处理水的方式中,涉及化学变化的是( )[来^:中&~教#*网]
A.实验室用蒸馏法获得蒸馏水
B.利用活性炭吸附水中的杂质
C.浑浊的河水过滤后可得到清澈的水
D.自来水厂净水过程中,用药剂消毒后才能供给用户
【答案】D
【解析】A.蒸馏没有生成新物质,是物质状态的变化,属于物理变化,不符合题意。B.利用活性炭吸附水中的杂质,利用活性炭吸附性,没有生成新物质,属于物理变化,不符合题意。C.浑浊的河水过滤后可得到清澈的水,没有生成新物质,属于物理变化,不符合题意。D.自来水厂净水过程中,用药剂消毒后才能供给用户,杀菌消毒生成了新物质,属于化学变化,符合题意。故选D。
3.有关水的净化,下列说法错误的是( )
A.活性炭吸附色素异味B.投药消毒过程中发生化学变化[来:中%教~^网#@]
C.煮沸可降低水的硬度D.明矾除去水中所有不溶性杂质[来:中#国教育~出版&*网^]
【答案】D
【解析】A.活性炭具备较多的微小孔洞,可以吸附水中的色素和异味,不符合题意;B.水的投药消毒时利用了药品的氧化性等性质制得微生物的蛋白质变性而杀死细菌、病毒等,其发生了化学变化,不符合题意;C.煮沸水后水中之前溶解的碳酸氢钙、碳酸氢镁转变为碳酸钙、碳酸镁等沉淀,降低了水中钙、镁离子的含量,有效降低了水的硬度,不符合题意;D.明矾可以有效除去水中的不溶性杂质,但仍会有少量杂质残留,符合题意故选D。
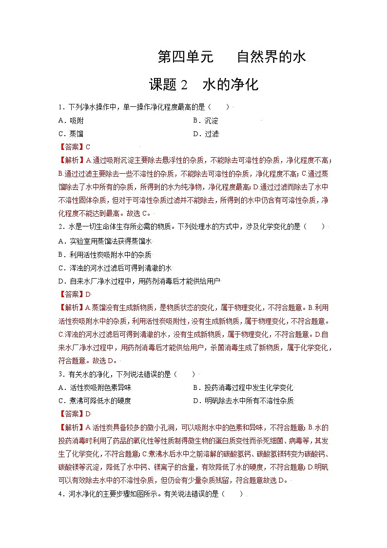
4.河水净化的主要步骤如图所示。有关说法错误的是( )[来#:~中国%&教育@出版网]
[中国@%*^教育~出版网]
A.步骤I可除去难溶性杂质B. X试剂可以是木炭
C.步骤Ⅲ可杀菌、消毒D.净化后的水是纯净物
【答案】D[来%&^#:@中教网]
【解析】A. 步骤I可除去难溶性杂质,正确;B.木炭具有吸附性,X可以是木炭,正确;C.液氯具有杀菌性,可以用于消毒,正确;D.净化后的水含有可溶性杂质,属于混合物,错误;故选D。
5.水在生活、生产中应用非常广泛。请回答下列问题。
(1)净水时利用活性炭的______性除去臭味。
(2)除去水中不溶性杂质的操作是______。
(3)生活中可用______区分软水和硬水。
【答案】(1)吸附 ;(2)过滤 ;(3)肥皂水
【解析】(1)活性炭具有吸附性,可以除去水中的色素和异味;(2)除去水中不溶性杂质,采用过滤的方法;(3)硬水是含有较多钙镁化合物的水,软水是不含或含有较少钙镁化合物的水,可以加入肥皂水,出现浮渣较多的是硬水,出现较少浮渣的是软水。
6.下列物质能用于除去水中异味和色素的是( )
A.明矾 B.活性炭
C.石子 D.细沙[来:zz~step.^c%m]
【答案】B
【解析】A.明矾的作用是吸附较大颗粒,加速沉降,故A选项不合题意;B.活性炭具有吸附性,能吸附异味和色素,可用于除去水中异味,故B选项符合题意;C.小石子起过滤作用,除去水中固体杂质,故C选项不合题意;D.细沙可起过滤作用,除去水中固体杂质,故D选项不合题意。故选B。
7.下列有关水的叙述中正确的是( )[来:zzs&~te%p*.cm@]
A.活性炭能起到软化水的作用
B.经过净水机净化的水是纯水
C.自来水在加热煮沸过程中有化学变化发生
D.在水中加入肥皂水振荡,浮渣较多说明是软水[中国*教育^#出&版网%]
【答案】C[来@:中教网#&~%]
【解析】A.活性炭只能吸附水中的色素、异味,不能吸附水中的钙、镁离子,不能起到软化水的作用,选项错误;B.经过净水机净化的水中还会含有一些矿物质离子,属于混合物,不是纯水,选项错误;C.自来水在加热煮沸过程中钙、镁化合物会生成难溶性的沉淀从水中除去,有新物质生成,属于化学变化,选项正确;D.硬水遇肥皂水浮渣多,软水遇肥皂水泡沫多,在水中加入肥皂水振荡,浮渣较多说明是硬水,选项错误;故选C。
8.下列对河水的净化操作中,净化程度最高的是( )[中国%&*教育^出版网~]
A.蒸馏 B.过滤 [来%*:中^@教网&]
C.加入活性炭 D.静置沉淀
【答案】A
【解析】
在水的净化过程中,自然沉降(即静置沉降),是重力的作用下,水中的较大的、重的不溶物下沉;吸附沉降即化学沉降,是利用明矾在水中形成絮状物质,使悬浮颗粒聚集而沉降;过滤除掉沉降还不能除掉的小颗粒不溶物;活性炭能吸附水中的色素和异味,蒸馏是加热到水的沸点使水从混合物中蒸发出来,然后再被冷凝成液态的水,得到的蒸馏水是纯净物。其中净化程度最高的方法是蒸馏。故选A。
9.下列有关水的说法不正确的是( )
A.煮沸可给水杀菌消毒
B.过滤可使海水转化为淡水
C.用肥皂水可区分硬水和软水
D.用活性炭可除去水中异味
【答案】B[来:zzste^p%#.c&m@]
【解析】A.煮沸可杀死水中的细菌,可给水杀菌消毒,故A正确;B.过滤可将不溶性固体与液体分离开,过滤不能把溶解在水中的物质分离出来,过滤不能将海水转化为淡水,故B不正确;C.往水中滴加肥皂水振荡,产生泡沫较多的是软水,泡沫较少的是硬水,可以用肥皂水可区分硬水和软水,故C正确;D.活性炭具有吸附性,可以吸附水中色素和异味,可以用活性炭可除去水中异味,故D正确。故选B。[来#*:@^%中教网]
10.水是地球上最常见的物质之一,下列有关水的说法正确的
是( )
A.含有可溶性钙、镁化合物的水是硬水
B.河水经过沉降、过滤、杀菌消毒等净化过程变成蒸馏水
C.水体富营养化是指水中氮、磷等营养物质含量过高
D.水通电生成氢气和氧气,氢气燃烧时产生的热量低于同质量其他燃料
【答案】C
【解析】A.含有可溶性钙、镁化合物较多的水是硬水,故A说法不正确;B.河水经过沉降、过滤、杀菌消毒等净化过程得到的水还含有可溶性杂质,不能变成蒸馏水,故B说法不正确;C.水体富营养化是指水中氮、磷等营养物质含量过高,故C说法正确;D.水通电生成氢气和氧气,氢气燃烧时产生的热量高于同质量其他燃料,故D说法不正确。故选C。
11.实验室用如图所示的装置蒸馏海水,下列说法正确的是( )
A.锥形瓶中能收集到高浓度的氯化钠溶液[来:@^中教&%网#]
B.实验时冷却水应从a进入,从b流出
C.蒸馏烧瓶中加入瓷片的作用是防止暴沸
D.该装置不需要石棉网
【答案】C
【解析】A.锥形瓶中能收集到蒸馏水,故选项说法错误。B.制取蒸馏水时,为增强冷凝效果,下端管口是进水管,上端管口是出水管,水应从b进入,从a流出,故选项说法错误。C.蒸馏烧瓶中加入沸石,作用是防止暴沸,故选项说法正确。D.烧瓶不能直接进行加热,该装置需要石棉网,故选项说法错误。
12.自来水厂的净水过程中没有涉及到的净水方法是( )[来:zz%ste*&p.c~m^]
A. 沉淀 B. 吸附
C. 过滤 D. 蒸馏
【答案】D
【解析】生产自来水的净水方法有沉淀、吸附、过滤、消毒等,不涉及到蒸馏.
13.关于水的净化过程描述错误的是( )
A.加入明矾使小颗粒凝聚
B.通入氯气杀菌消毒
C.通过沙滤装置除去可溶性杂质
D.通过活性炭吸附部分有害物质
【答案】C
【解析】A.加入明矾,利用明矾溶于水形成的胶状物对杂质吸附,使杂质沉降,故选项说法正确;B.通入氯气,能杀菌消毒,故选项说法正确;C.沙滤装置与过滤的原理相似,可除去不溶性杂质,不能除去可溶性杂质,故选项说法错误;D.活性炭具有吸附性,能吸附异味和色素,能吸附部分有害物质,故选项说法正确。
14.水是人类生活不可缺少的物质.日常生活中不少人喜欢喝纯净水,市售的纯净水有些就是蒸馏水。有
关蒸馏水的下列说法正确的是( )[来:z^zste%p#.c~@m]
A.它可以通过自来水受热产生的水蒸气而获得[来:中@国&教育出^#版网~]
B.它清洁、纯净,长期饮用对健康有益无害
C.它含有人体所需的矿物质[中国#教*&育出版^@网]
D.它是纯天然饮品,不含任何化学物质
【答案】A
【解析】A.它可以通过冷却自来水受热产生的水蒸气而获得,正确;B.因为它不含有人体所需的矿物质,长期饮用对健康不利,不正确;C.它不含有人体所需的矿物质,不正确;D.水也是化学物质,不正确.
15. 城市自来水自来水净化过程是( )
A.过滤 吸附 沉降 消毒B.沉降 过滤 吸附 消毒
C.沉降 过滤 吸附 蒸馏D.过滤 吸附 沉降 蒸馏
【答案】B
【解析】净水的方法有沉降,除去大颗粒不溶性固体杂质;过滤,除去小颗粒不溶性固体;吸附,除去色素和异味;消毒,除去细菌,所以城市自来水自来水净化过程是沉降;过滤;吸附;消毒。故选B。
16.水是生命之,关于水的说法正确的是( )[来&:中国^%教@育出版~网]
A.活性炭能使海水淡化B.明矾可以净水
C.煮沸不能降低硬水的硬度D.生活用水可以任意排放
【答案】B
【解析】A.活性炭具有吸附性,可吸附水中的色素和异味,不能淡化海水,故错误;B.明矾可以净水是因为明矾溶于水时生成胶状物,该胶状物吸附悬浮于水中的杂质,使杂质从水中沉降下来,故正确;生活用水;C.煮沸可以降低水的硬度,使硬水中的钙镁离子沉淀出来,生活中常用煮沸的方法降低硬水的硬度,故错误;D.生活用水中含有大量的污染物,生活污水任意排放会污染水资,故错误。故选:B。[来:中^国&@教育*出版网~]
17.人类的日常生活和工农业生产离不开水。请回答:
(1)含有较多可溶性钙、镁化合物的水叫做 (填“软水”或“硬水”)。
(2)生活中通常用的 方法降低水的硬度。
(3)下列净化水的单一操作中,相对净化程度较高的是 (填字母)。
A.静置沉淀 B.吸附沉淀 C.蒸馏
【答案】(1)硬水;(2)煮沸;(3)C。
【解析】(1)含有较多可溶性钙、镁化合物的水叫做硬水;故填:硬水;(2)生活中通常用的煮沸方法降低水的硬度。故填:煮沸;(3)蒸馏是相对净化程度最高的净化水的方法,选C。[来#%@:z*zstep~.cm]
18.水是生命之,下列是有关水的几个问题分析,请填空
(1)有两瓶从外观无法区别的“水”,其中一瓶是硬水,一瓶是软水,区别它们的最简便方法是加入肥皂水、振荡,有较多泡沫的是 水。
(2)净化水的方法有很多,自然界的水依次经过沉淀、过滤、吸附、 蒸馏 等操作,净化程度越来越高。其中过滤 (填“能”成“不能”)除去水中可溶性的杂质。[来:zzs~t#&ep.@cm^]
(3)学校、家庭、办公室常用的净水器的基本原理可用如图所示的简易净水装置表示,其中所用的石子、细沙等的作用是 。
(4)我省属于轻度缺水的省份,应大力提节约用水,请你写出一种节水措施 。
[中*&%@国教育~出版网]
【答案】软;蒸馏;不能;过滤;用淘米水浇花、或及时关闭水龙头、或用喷灌浇花等。[来:zzst*@ep.^%c~m]
【解析】(1)有两瓶从外观无法区别的“水”,其中一瓶是硬水,一瓶是软水,区别它们的最简便方法是加入肥皂水、振荡,有较多泡沫的是软水;故答案为:软;(2)净化水的方法有很多,自然界的水依次经过沉淀、过滤、吸附、蒸馏等操作,净化程度越来越高。其中过滤不能除去水中可溶性的杂质;故答案为:蒸馏;不能;(3)学校、家庭、办公室常用的净水器的基本原理可用如图所示的简易净水装置表示,其中所用的石子、细沙等的作用是过滤;故答案为:过滤;(4)节水措施是:用淘米水浇花、及时关闭水龙头、用喷灌浇花等;故答案为:用淘米水浇花、或及时关闭水龙头、或用喷灌浇花等。
19.小明收集到一瓶浑浊的河水,他要模拟自来水厂的净水过程,最终制成蒸馏水。其实验过程如图所示。请回答以下问题
(1)A物质的名称是 ,操作①的名称是 ,玻璃棒在此操作中的作用 ,若经过操作①后,所得液体C中仍有浑浊,其原因可能是(填写序号) 。
a.漏斗内的滤纸有破损[来*%:zzs#tep&.@cm]
b.漏斗下端未靠在烧杯内壁
c.漏斗内液面高于滤纸的边缘
(2)操作②应选用的装置是 (填序号),该操作主要是除去 。[中国教&育#出^*版~网]
(3)小明取少量液体D于试管中,加入少量肥皂水,振荡,发现有较多浮渣产生,说明液体D是 ,操作③应选用的装置是 (填序号),经过操作③以后,小明重复上述实验,他观察到的实验现象是 。
(4)某同学量取10mL的蒸馏水,读数时,视线应 。
【答案】(1)明矾、过滤,引流,ac;(2)Ⅱ,素色和异味;(3)硬水,Ⅰ,看不到浮渣,有较多泡沫;(4)与凹液面的最低处保持水平。
【解析】(1)在自来水厂为了将小颗粒泥尘沉降下来,常用絮凝剂,经常使用的絮凝剂是明矾,为了除去不溶于水的固体杂质,必须用过滤的方法;过滤时玻璃棒的作用是引流,所得液体C中仍有浑浊,其原因可能是:漏斗内的滤纸有破损缘、漏斗内液面高于滤纸的边缘等;(2)经过过滤得到的水还含有有色或有异味的物质,要经过活性炭吸附才能除去,故操作②应选择装置Ⅱ;(3)硬水中含有较多的可溶性钙、镁化合物,当加入肥皂水后,会出现许多浮渣,因此液体D是硬水;要使硬水变成蒸馏水,必须经过蒸馏,故小明应选装置Ⅰ;经过操作③(蒸馏)以后可得蒸馏水,不含有可溶性钙、镁化合物,因此再加入肥皂水时就看不到浮渣了,反而有许多泡沫。(4)某同学量取10mL的蒸馏水,读数时,视线应与凹液面的最低处保持水平。
20.水是生命之,我们应该了解水、爱护水;请你参与以下关于一浑浊河水样品的净化实验,并完成相
关问题。
(1)向这些浊水中加入净水剂,并用玻璃棒搅拌,使水中悬浮的颗粒沉降下来,下列物质可用的是 (填序号)。
A.食盐B.高锰酸钾
C.明矾D.肥皂水
(2)按图甲所示的方法操作。仪器A的作用是 ,[中%国教*~育^出版网@]
实验中发现仪器B中的液体呈浑浊,你猜想其中的原因可能是 (填一种)(3)如果过滤后的水样有点颜色,使用如图乙所示的净水装置,能除去水样的颜色的物质主要是 ,主要是利用它的 性。
(4)地处青藏高原的青海被誉为“中华水塔”,为确保“一江清水向东流”,下列说法正确的是 (填字母序号)。
A.为防止水体污染,禁止使用农药和化肥 B.工业废水处理达标后再排放
C.大量开采地下水,以满足社会对水的需要 D.生活污水逐步实现集中处理和排放
【答案】(1)C;(2)引流;滤纸有破损(或漏斗内液面高于滤纸边缘);(3)活性炭;吸附;(4)BD。
【解析】(1)明矾溶于水后,可以吸附水中悬浮杂质而加速其沉降,所以明矾可以净水;故填:C;(2)图中A是玻璃棒,其作用是引流;过滤后滤液仍然浑浊,可能的原因是滤纸破损、液面高于滤纸边缘或是仪器不干净;故填:引流;滤纸有破损(或漏斗内液面高于滤纸边缘);(3)如果这杯澄清的水有点颜色,使用如图乙所示的净水装置,能除去水的颜色的物质主要是活性炭,主要是利用它的吸附性,可以吸附色素和异味;故填:活性炭;吸附;(4)A.为防止水体污染,要合理使用使用农药和化肥,不能禁止使用,故错误;B.为了防止水体污染,工业废水处理达标后再排放,故正确;C.不能大量开采地下水,以满足社会对水的需要,故错误;D.生活污水逐步实现集中处理和排放可以防治水体污染,故正确。故填:BD。
[w@ww.zzstep&^*.%cm]
相关试卷
这是一份人教版九年级上册课题1 爱护水资源测试题,共6页。
这是一份初中化学人教版九年级上册课题3 元素课堂检测,共10页。试卷主要包含了元素观和微粒观是化学核心观念,决定元素种类的是等内容,欢迎下载使用。
这是一份人教版九年级上册课题2 原子的结构达标测试,共10页。试卷主要包含了如图为氯原子的原子结构示意图,如图是某元素的原子结构示意图等内容,欢迎下载使用。

