化学九年级上册课题4 化学式与化合价第1课时同步练习题
展开1、化学式的书写及意义
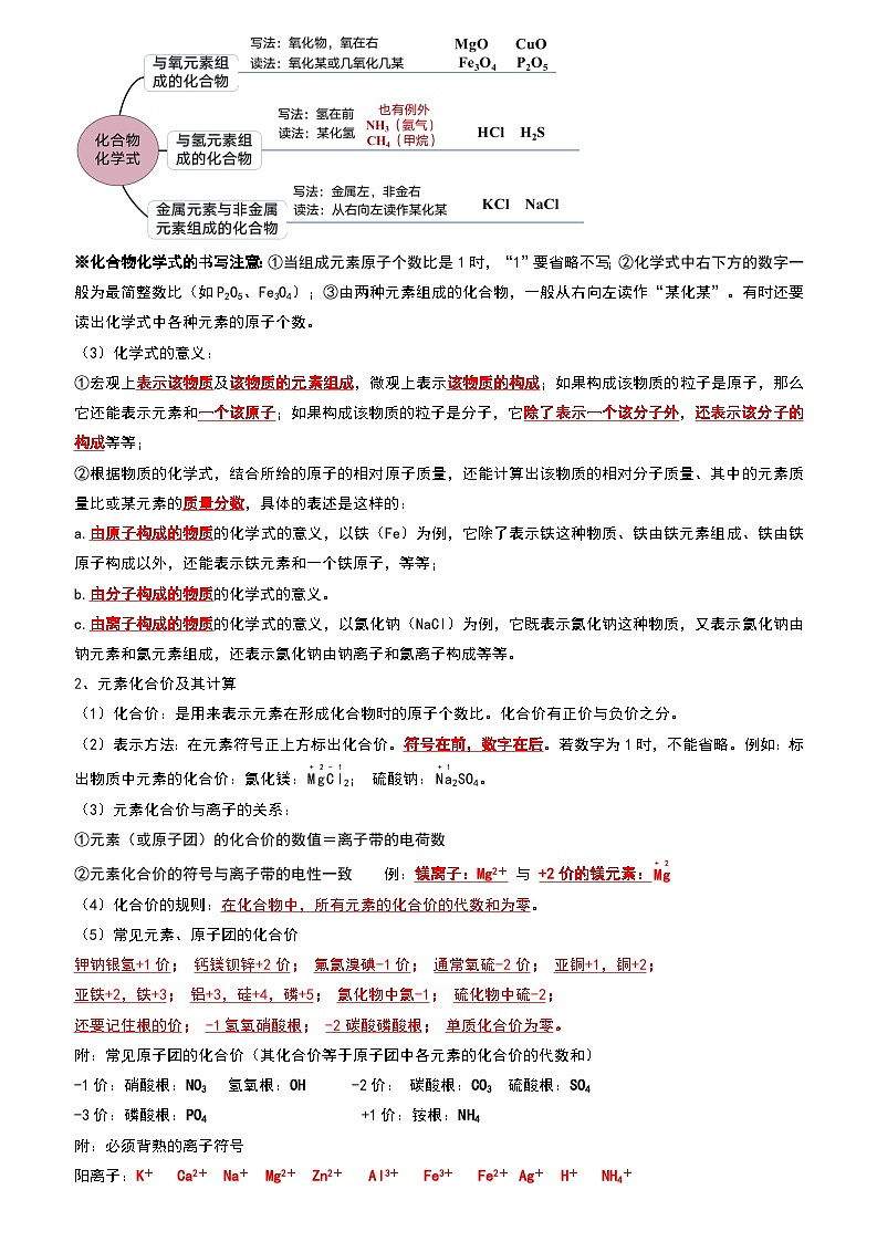
(1)单质的化学式的书写分为两种:
①由原子构成的单质,用组成该单质的元素的元素符号来表示它的化学式,例如,铁的化学式为Fe;硫的为S;氦气的为He;等等。
②由分子构成的单质,要先写出组成该单质的元素的元素符号,再在其右下角标出该分子的构成(即该分子中所含的原子个数);才能完成其化学式的书写,例如,氧气的化学式为O2;氮气的为N2;氢气的为H2;等等。
※单质化学式书写注意:①除H2、N2、O2、F2、Cl2、Br2(溴)、I2(碘)七种由双原子分子构成的单质外,初中其他绝大多数单质的化学式直接用元素符号表示,此时的元素符号多了“单质”的意义。②特殊化学式:臭氧O3。
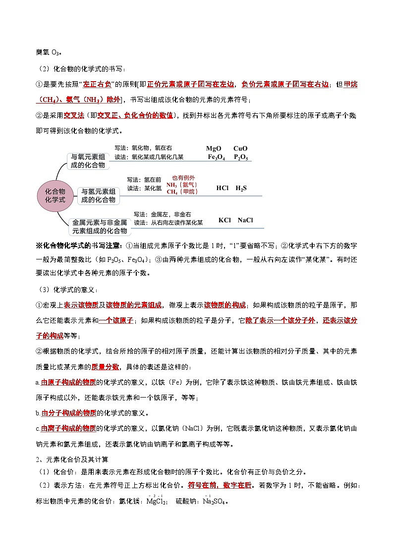
(2)化合物的化学式的书写:
①是要先按照“左正右负”的原则[即正价元素或原子团写在左边,负价元素或原子团写在右边;但甲烷(CH4)、氨气(NH3)除外],书写出组成该化合物的元素的元素符号;
②是采用交叉法(即交叉正、负化合价的数值),找到并标出各元素符号右下角所要标注的原子或离子个数;即可得到该化合物的化学式。
※化合物化学式的书写注意:①当组成元素原子个数比是1时,“1”要省略不写;②化学式中右下方的数字一般为最简整数比(如P2O5、Fe3O4);③由两种元素组成的化合物,一般从右向左读作“某化某”。有时还要读出化学式中各种元素的原子个数。
(3)化学式的意义:
①宏观上表示该物质及该物质的元素组成,微观上表示该物质的构成;如果构成该物质的粒子是原子,那么它还能表示元素和一个该原子;如果构成该物质的粒子是分子,它除了表示一个该分子外,还表示该分子的构成等等;
②根据物质的化学式,结合所给的原子的相对原子质量,还能计算出该物质的相对分子质量、其中的元素质量比或某元素的质量分数,具体的表述是这样的:
a.由原子构成的物质的化学式的意义,以铁(Fe)为例,它除了表示铁这种物质、铁由铁元素组成、铁由铁原子构成以外,还能表示铁元素和一个铁原子,等等;
b.由分子构成的物质的化学式的意义。
c.由离子构成的物质的化学式的意义,以氯化钠(NaCl)为例,它既表示氯化钠这种物质,又表示氯化钠由钠元素和氯元素组成,还表示氯化钠由钠离子和氯离子构成等等。
2、元素化合价及其计算
(1)化合价:是用来表示元素在形成化合物时的原子个数比。化合价有正价与负价之分。
(2)表示方法:在元素符号正上方标出化合价。符号在前,数字在后。若数字为1时,不能省略。例如:标出物质中元素的化合价:氯化镁:2; 硫酸钠:2SO4。
(3)元素化合价与离子的关系:
①元素(或原子团)的化合价的数值=离子带的电荷数
②元素化合价的符号与离子带的电性一致 例:镁离子:Mg2+ 与 +2价的镁元素:
(4)化合价的规则:在化合物中,所有元素的化合价的代数和为零。
(5)常见元素、原子团的化合价
钾钠银氢+1价; 钙镁钡锌+2价; 氟氯溴碘-1价; 通常氧硫-2价; 亚铜+1,铜+2;
亚铁+2,铁+3; 铝+3,硅+4,磷+5; 氯化物中氯-1; 硫化物中硫-2;
还要记住根的价; -1氢氧硝酸根; -2碳酸磷酸根; 单质化合价为零。
附:常见原子团的化合价(其化合价等于原子团中各元素的化合价的代数和)
-1价:硝酸根:NO3 氢氧根:OH -2价: 碳酸根:CO3 硫酸根:SO4
-3价:磷酸根:PO4 +1价:铵根:NH4
附:必须背熟的离子符号
阳离子:K+ Ca2+ Na+ Mg2+ Zn2+ Al3+ Fe3+ Fe2+ Ag+ H+ NH4+
阴离子:Cl- O2- S2- SO42- CO32- NO3- OH- PO43-
(6)有关元素化合价的计算:指根据化合价的原则,结合着常见元素或原子团的化合价,来推算化学式中某种元素或原子团的化合价;或者是来推断化学式;或者是推算化学式中某原子或原子团的个数等等;
例如,计算二氧化硫中硫元素的化合价是多少?
解析:在SO2里,O为-2价,根据“在化合物中,正负化合价的代数和为零”的原则,硫元素肯定为正价.设:硫元素的化合价为x,列:x+(-2)×2=0,解得:x=+4.答:二氧化硫中硫元素的化合价为+4.
又如,含有氯元素的酸有多种,高氯酸是其中的一种.已知高氯酸中氯元素的化合价为+7价,则高氯酸的化学式是( )
A.HCl B.HClO C.HClO3 D.HClO4
解析:根据“在化合物中,正负化合价的代数和为零”的原则,结合高氯酸中氯元素的化合价为+7价,氢元素为+1,就不难看出选项A是明显不对的;观察比较后三个选项可得,它们只是含有的氯原子的个数不同而已;又知氧元素在化合物中通常显-2价.因此,可以设:氯原子的个数为x,列:(+1)+(+7)+(-2)x=0,解得:x=4.故选项D是正确的。
3、化学符号及其周围数字的意义
化学符号及其周围数字的意义分别是指元素符号、化学式和离子符号等及其周围的四种数字所表示的含义,具体内容如下:
元素符号:
(1)元素符号宏观上表示元素,微观上表示该元素的一个原子;例如,H既表示氢元素,还表示一个氢原子等等;
(2)部分元素符号还能表示由它所组成的物质等;不过,这些物质必须是由原子构成的才行,实际上,此时元素符号所表示的物质意义,其实是该元素符号的兼职身份(即该物质的化学式)所表示的意义,也就是说,由原子构成的物质的化学式就是组成该物质的元素的元素符号,这类元素符号所表示的意义也就不只是那两个基本意义了;
①它能表示物质及其组成或构成等,例如,Fe除了表示铁元素和一个铁原子以外;
②还能表示铁这种物质、铁是由铁元素组成的、铁是由铁原子构成的等。
化学式:
(1)宏观上表示物质及其组成,微观上表示该物质的构成;如果构成该物质的粒子是原子,那么它还能表示元素和一个该原子;如果构成该物质的粒子是分子,它除了表示一个该分子外,还表示该分子的构成等等;
(2)根据物质的化学式,结合所给的原子的相对原子质量,还能计算出该物质的相对分子质量、其中的元素质量比或某元素的质量分数等等,具体的表述是这样的:
①由原子构成的物质的化学式的意义,以铁(Fe)为例,它除了表示铁这种物质、铁由铁元素组成、铁由铁原子构成以外,还能表示铁元素和一个铁原子等等;
②由分子构成的物质的化学式的意义,以水(H2O)为例,如图所示:
另外,根据水的化学式(H2O)还可以计算出:a.水的相对分子质量是18;b.水中氢元素与氧元素的质量比是1:8;c.水中氢元素的质量分数是11.11%,氧元素的是88.89%等等。
③由离子构成的物质的化学式的意义,以氯化钠(NaCl)为例,它既表示氯化钠这种物质,又表示氯化钠由钠元素和氯元素组成,还表示氯化钠由钠离子和氯离子构成等等。
(3)离子符号整体上表示一个该离子,右上角表示一个该离子带几个单位的正或负电荷。
(4)四种数字的含义是这样的:
①化学符号前面的数字,表示微粒的个数;例如,2H2表示2个氢分子;2H表示两个氢原子,2H+表示两个氢离子等等;
②化学符号右下角的数字,表示一个该微粒中所含该原子的数目,例如,H2表示一个氢分子中含有二个氢原子;SO4表示一个硫酸根中含有四个氧原子等等;
③化学符号右上角的数字,表示一个该离子所带的电荷数,例如,H+表示一个氢离子带一个单位的正电荷;SO42-表示一个硫酸根离子带二个单位的负电荷等等;
④化学符号正上方的数字,表示在该化合物里该元素或原子团所显的化合价;
可能用到的相对原子质量:H-1 C-12 N-14 O-16 F-19 Na-23 Mg-24 Si-28 P-31 S-32 C1-35.5 K-39 Ca-40 Al-27 Fe-56 Cu-64 Zn-65
【考点1 化学式的书写及意义】
【典例1-1】(2023•老河口市校级模拟)下列选项中,即能够表示元素,又能表示原子,还能表示物质的是( )
A.SB.H2C.ND.2H2O
【典例1-2】(2023春•开福区校级期中)(多选)下列物质的俗称与化学式对应关系正确的是( )
A.苛性钠—NaOHB.烧碱—Na2CO3
C.小苏打—NaHCO3D.熟石灰—CaO
【典例1-3】(2023•郓城县校级模拟)选择H、C、Cl、O、Ca五种元素中的适当元素,组成符合下列要求的物质,将化学式填在空格中:
(1)沼气、天然气的主要成分 ;
(2)用于改良酸性土壤的碱 ;
(3)可用作干燥剂的氧化物 ;
(4)人胃内帮助消化的酸 。
【典例1-4】(2022•金昌)化学用语是学习化学的重要工具。在H、C、O、Cl、Na、Ca六种元素中,选择适当元素组成符合下列要求的物质,用化学式填空。
(1)相对分子质量最小的气体 。
(2)可用作改良酸性土壤的碱 。
(3)厨房中常用的食盐 。
(4)有毒性的气体 。
【变式1-1】(2023•郓城县校级模拟)绿茶中的单宁酸具有抑制血压上升、清热解毒、抗癌等功效其化学式为C76H52O46,下列说法不正确的是( )
A.单宁酸由碳、氢、氧三种元素组成
B.一个单宁酸分子由76个碳原子、52个氢原子和46个氧原子构成
C.单宁酸分子中碳、氢、氧原子个数比为38:26:23
D.一个单宁酸分子中含26个氢分子
【变式1-2】(2023春•岳麓区期中)(多选)蓝莓中含有的花青素(化学式为 C15H11O6)具有缓解眼睛疲劳、保护视力的作用。下列说法正确的是( )
A.花青素属于氧化物
B.花青素中含有32个原子
C.花青素分子保持花青素的化学性质
D.花青素分子中碳、氢、氧原子个数比为15:11:6
【变式1-3】(2023•大连模拟)物质的性质决定物质的用途。请用下列五种物质的化学式填空:金刚石、浓硫酸、氯化钠、氮气、氢氧化钙
(1)实验室用于干燥某些气体的是 。
(2)中和酸性废水的是 。
(3)医疗上用于配制生理盐水的是 。
(4)空气组成中常用于食品保护气的是 。
(5)可用来切割玻璃的是 。
【变式1-4】(2023•汝阳县一模)从C、H、O、K四种元素中,选择适当的元素,组成符合下列要求的化合物(各写一个)
【考点2 元素化合价及其计算】
【典例2-1】(2023•贵州)位于贵州省平塘县的500米口径球面射电望远镜被誉为“中国天眼”,其反射面面板由金刚砂(SiC)制成。SiC中C的化合价为﹣4,则Si的化合价为( )
A.+4B.0C.+2D.﹣4
【典例2-2】(2023•靖边县二模)碘元素是人体必需的微量元素之一,请根据图示回答下列问题。
(1)碘属于 (填“金属”或“非金属”)元素。
(2)碘元素和氯元素的化学性质相似,原因是 。
(3)碘元素与钠元素形成的化合物的化学式为 。
(4)我国采用在食盐中添加碘酸钾(KIO3)的方法来防止人体缺碘,碘酸钾中碘元素的化合价为 。
【典例2-3】(2022秋•永吉县期中)氯酸钾(KClO3)中氯元素的化合价为 。
【变式2-1】(2023•东方一模)钼酸锂(Li2MO4)主要用于金属陶瓷、电阻器材料等领域。其中Li的化合价为+1价,则M的化合价为( )
A.+6B.+4C.+3D.+2
【变式2-2】(2023•娄底三模)航天员在中国空间站的“天宫课堂”上展示了金属锆熔化与凝固实验。
(1)金属锆熔化时发生的变化属于 (填“物理变化”或“化学变化”)。
(2)锆在元素周期表中的部分信息及其原子结构示意图如图所示。锆的相对原子质量为 ,Y= 。
(3)二氧化锆是锆元素最重要的化合物之一。二氧化锆的化学式是 ,二氧化锆中锆元素的化合价为 。
【变式2-3】(2023•铁岭模拟)“嫦娥四号”探测到月幔中含有橄榄石(主要成分为Mg2SiO4)。请根据橄榄石中主要成分的化学式,回答下列问题。
(1)Mg2SiO4中镁、硅、氧的原子个数比为 。
(2)Mg2SiO4中硅元素的化合价为 。
【考点3 化学符号及其周围数字的意义】
【典例3-1】(2023•泰山区一模)有关化学符号中数字“2”的含义理解错误的是( )
A.Ca2+中的“2”表示一个钙离子带两个单位正电荷
B.2CO中的“2”表示两个一氧化碳分子
C.O中的“2”表示氧化铁中铁元素的化合价为+2价
D.NO2中的“2”表示一个二氧化氮分子中含有两个氧原子
【典例3-2】(2023•海陵区校级三模)(多选)下列化学用语书写正确的是( )
A.钠离子Na+B.铝元素AL
C.四氧化三铁Fe3O4D.3个氧分子O3
【典例3-3】(2023•北流市校级模拟)化学用语是学习化学的重要工具,请用化学用语填空。
(1)三个氢原子: ;
(2)氖气: ;
(3)两个碳酸根离子: ;
(4)标出氧化铝中铝元素的化合价: 。
【变式3-1】(2023•麻城市模拟)在化学世界里没有生命的阿拉伯数字也变得鲜活起来,它们在不同的位置表示着不同的含义。下列化学符号中数字“2”表示的意义不正确的是( )
A.2Cl:2个氧分子 B.CO2:一个二氧化碳分子中含有2个氧原子
C.2Fe3+:2个铁离子 D.O:氧化钙中钙元素的化合价为+2价
【变式3-2】(2023•潍坊二模)(多选)下列化学用语表达正确的是( )
A.60个碳原子:C60 B.4个硫酸根离子:4
C.硫酸铁:FeSO4 D.硝酸铵:NH4NO3
【变式3-3】(2023•零陵区校级模拟)用适当的符号和数字填空:
(1)①2个铁离子 ;
②3个氨分子 。
(2)写出符合下列要求的物质的化学式:
①最轻的气体 ;
②能作为燃料的无机化合物 ;
③温度计中填充的液态金属 。
一、选择题。
1.(2023•永州模拟)下列物质对应的化学式错误的是( )
A.小苏打﹣NaHCO3B.苏打﹣Na2CO3
C.大苏打﹣Na2SO4D.烧碱﹣NaOH
2.(2023•三明二模)下列物质的化学式中,书写正确的是( )
A.锰酸钾K2MnO4B.熟石灰CaO
C.氢氧化铜CuOHD.硫酸钠NaSO4
3.(2023•东莞市二模)叠氮化碳(C2N44)被认为是史上爆炸性最强的物质,一点点的撞击、摩擦都会导致其爆炸。下列关于叠氮化碳的说法正确的是 ( )
A.由2个碳原子和14个氮原子构成 B.含有7个氮分子
C.由2个碳元素和14个氮元素组成 D.属于化合物
4.(2023•南阳模拟)“爆竹声中一岁除,春风送暖入屠苏。”制作鞭炮的火药中含有KNO3,其中氮元素的化合价是( )
A.+2B.+3C.+4D.+5
5.(2023•南召县二模)钨酸钙(CaWO4)是白钨矿的主要成分,其中钨元素的化合价是( )
A.﹣6B.+4C.+6D.+7
6.(2023•叶县模拟)Ag2SO3是一种常见的无机化合物,主要用于制造感光材料。Ag2SO3中硫元素的化合价为( )
A.+3B.+4C.+5D.+6
7.(2023•东莞市二模)下列化学用语表述正确的是 ( )
A.铜离子:CuB.1个氮分子:N2
C.2个氦原子:He2D.氢氧化铁:Fe(OH)2
8.(2023春•唐山期末)化学符号具有独特的学科内涵,下列化学用语表述正确的是( )
A.1个铁离子:Fe2+
B.在氧化钙中钙元素的化合价为+2价:O
C.氧原子的结构示意图:
D.两个氮原子:N2
9.(2023•咸宁二模)规范使用化学用语是学好化学的基础。下列化学用语书写正确的一组是:①硫酸铁:FeSO4;②磷元素:P;③2个氮原子:N2;④3个钙离子:3Ca2+;⑤钠原子结构示意图:Na;⑥氧化铜中铜元素显+2价:O( )
A.①⑤⑥B.②④⑤C.①④⑥D.②③⑤
二、填空题。
10.(2023春•淄川区期末)化学模型是一种非常重要的知识媒介,它能够将抽象的化学物质的性质和功能与其具象的结构特征相联系.如图是二氧化碳的化学式“CO2”所表达信息的模型,请写出其所表达的信息:
(1)① ;
(2)② ;
(3)③ ;
(4)④二氧化碳是由 构成的。
11.(2023•雁塔区校级模拟)2023年央视春晚节目《满庭芳•国色》以水袖、长剑等传统艺术呈现了桃红、湘叶、沉香等典雅绮丽的“中国色”。
(1)古人使用红花汁与碱作用制成桃红胭脂。该过程类似于酚酞与碱的作用,推测其中发生了 (填“物理”或“化学”)变化。
(2)古人常使用有色矿物制颜料。下列物质可做红色颜料的是 (填字母)。
A.氧化铜 B.氧化铁 C.二氧化锰 D.硫酸铜
(3)湘叶色指的是桑叶初生的浅黄色。中国古代绘画常用雌黄(硫化砷,As2S3)做浅黄色染料,它与雄黄不是同一种物质。下列说法正确的是 (填字母)。
A.雌黄中不含金属元素
B.雌黄和雄黄(As4S4)性质不同是因为组成元素不同
C.若雌黄和雄黄中硫元素化合价均为﹣2,则砷元素化合价均为+5
12.(2023•雁峰区校级模拟)请用化学用语填空。
(1)2个铝离子 ;
(2)会引起骨质疏松或得佝偻病的金属元素: ;
(3)任意写一种能产生温室效应的气体: ;
(4)五氧化二磷中氧元素的化合价 。
13.(2023•南明区校级三模)在宏观、微观和符号之间建立联系是化学学科的重要思维方式。
下列符号能表示2个原子的是 (填序号)。
①2N ②2CO ③Mg2+ ④O2
三、解答题。
14.(2022•安定区校级二模)通过化学启蒙学习,同学们对组成万物的基本物质有了进一步了解。现有H、C、N、O、Ca五种元素,请选用其中的元素写出下列物质的化学式:
①最简单的有机物 。
②空气中含量最多的气体 。
③改良酸性土壤的物质 。
④常用作建筑材料的盐 。
15.(2023春•垦利区期末)2019年诺贝尔化学奖授予在锂离子电池研发领域作出卓越贡献的三名科学家。
(1)甲图是锂在元素周期表中的信息,乙图为锂原子结构示意图,丙图为A、B、C三种粒子的结构示意图。据图回答下列问题:
①锂的相对原子质量为 。
②乙图中x的数值为 。
③在化学反应中,锂原子容易 (填“得到”或“失去”)电子,它与丙图中C粒子的化学性质相似的原因是 。
(2)某锂电池充电时发生反应的化学方程式如下(反应条件略去):
2LiCO2+C6═2Li0.5CO2+LiC6
LiCO2中Li的化合价为+1价,则C的化合价为 。
16.(2023•良庆区三模)请写出符合下列要求的化学符号或符号的意义。
(1)两个氢分子 。
(2)氦气 。
(3)三个钾原子 。
(4)最简单的有机物 。
(5)请解释“Fe2+”中数字“2”的含义 。
17.(2022秋•池州期末)用化学符号填空:
(1)两个氦气分子:
(2)两个镁离子:
(3)标出氧化铝中铝元素的化合价 ;
(4)在某原子的结构示意图中 ,x= ,其中y= .物质类别
氧化物
酸
碱
盐
化学式
人教版课题3 元素课后作业题: 这是一份人教版<a href="/hx/tb_c9854_t7/?tag_id=28" target="_blank">课题3 元素课后作业题</a>,文件包含33元素考点解读原卷版docx、33元素考点解读解析版docx等2份试卷配套教学资源,其中试卷共35页, 欢迎下载使用。
人教版九年级上册课题2 氧气练习题: 这是一份人教版九年级上册<a href="/hx/tb_c9844_t7/?tag_id=28" target="_blank">课题2 氧气练习题</a>,文件包含22氧气考点解读原卷版docx、22氧气考点解读解析版docx等2份试卷配套教学资源,其中试卷共30页, 欢迎下载使用。
初中化学人教版九年级上册第二单元 我们周围的空气课题1 空气课堂检测: 这是一份初中化学人教版九年级上册<a href="/hx/tb_c9843_t7/?tag_id=28" target="_blank">第二单元 我们周围的空气课题1 空气课堂检测</a>,文件包含21空气考点解读原卷版docx、21空气考点解读解析版docx等2份试卷配套教学资源,其中试卷共32页, 欢迎下载使用。

