- 专题03 语法填空状语从句100题 (精练)--【知识大盘点】2024高考英语一轮复习知识大盘点红宝书 试卷 1 次下载
- 专题04 三大从句易混点对比55组115例(精练)--【知识大盘点】2024高考英语一轮复习知识大盘点红宝书 试卷 1 次下载
- 专题05 祈使句感叹句并列句13个考点(清单)--【知识大盘点】2024高考英语一轮复习知识大盘点红宝书 试卷 1 次下载
- 专题05 语法填空祈使感叹并列句100题(精练)--【知识大盘点】2024高考英语一轮复习知识大盘点红宝书 试卷 1 次下载
- 专题06 语法填空倒装句100题(精练)--【知识大盘点】2024高考英语一轮复习知识大盘点红宝书 试卷 1 次下载
专题04 时间原因方式地点比较状语从句(清单)--【知识大盘点】2024高考英语一轮复习知识大盘点红宝书
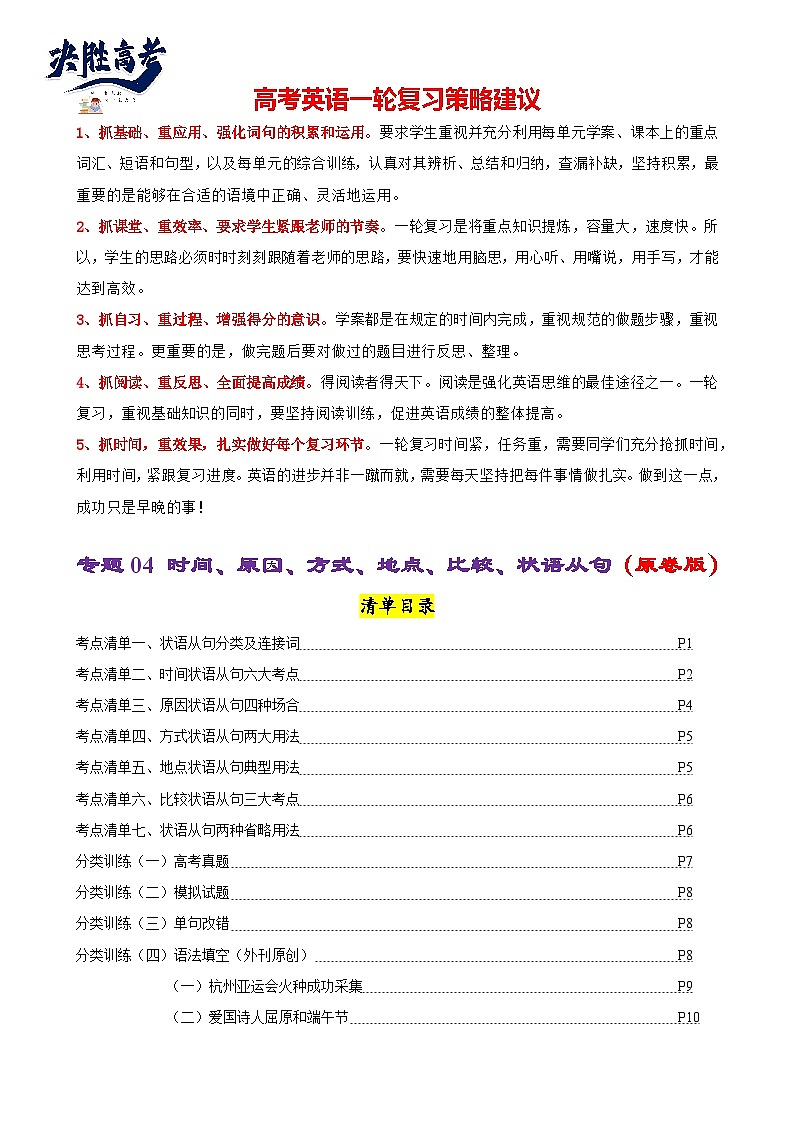
展开2、抓课堂、重效率、要求学生紧跟老师的节奏。一轮复习是将重点知识提炼,容量大,速度快。所以,学生的思路必须时时刻刻跟随着老师的思路,要快速地用脑思,用心听、用嘴说,用手写,才能达到高效。
3、抓自习、重过程、增强得分的意识。学案都是在规定的时间内完成,重视规范的做题步骤,重视思考过程。更重要的是,做完题后要对做过的题目进行反思、整理。
4、抓阅读、重反思、全面提高成绩。得阅读者得天下。阅读是强化英语思维的最佳途径之一。一轮复习,重视基础知识的同时,要坚持阅读训练,促进英语成绩的整体提高。
5、抓时间,重效果,扎实做好每个复习环节。一轮复习时间紧,任务重,需要同学们充分抢抓时间,利用时间,紧跟复习进度。英语的进步并非一蹴而就,需要每天坚持把每件事情做扎实。做到这一点,成功只是早晚的事!
专题04 时间、原因、方式、地点、比较、状语从句(解析版)
清单目录
考点清单一、状语从句分类及连接词 P1
考点清单二、时间状语从句六大考点 P2
考点清单三、原因状语从句四种场合 P5
考点清单四、方式状语从句两大用法 P6
考点清单五、地点状语从句典型用法 P7
考点清单六、比较状语从句三大考点 P7
考点清单七、状语从句两种省略用法 P8
分类训练(一)高考真题 P8
分类训练(二)模拟试题 P9
分类训练(三)单句改错 P9
分类训练(四)语法填空(外刊原创) P10
(一)杭州亚运会火种成功采集 P10
(二)爱国诗人屈原和端午节 P11
(三)《节日里的中国---端午节》 P12
考点清单一、状语从句分类及连接词
考点清单二、时间状语从句六大考点
要点精讲1:“一……就……”多样化表达方式
【即时训练】在空白处填入1个适当的单词或单句改错。
1. I’ll tell her the news as sn as she ____________(cme) back.
2. On ___________(arrive) hme, I gave her a phne call.
3. N sner _________M Yan __________(step) n the stage than the audience brke int thunderus applause.
4. I had hardly gt t the ffice _________my wife phne me t g back hme at nce.
5. He made fr the dr ____________(direct) he heard the knck.
6. Hardly had he arrived in Hng Kng than she __________(ring) me up.
【答案与解析】
1. cmes。as sn as引导时间状语从句,注意“主将从现”用法。故答案是cmes。
2. arriving。n/upn后接动名词,构成时间状语。故答案是arriving。
3. had; stepped。n sner…than... 表示“刚一……就……”,注意主句用过去完成时,且部分倒装。故答案是had; stepped。
4. when。hardly…when... 表示“刚一……就……”,注意主句用过去完成时。故答案是when。
5. direct改为directly。directly引导时间状语从句,表示“刚一……就”。故答案是direct改为directly。
6. than改为when。hardly…when... 表示“刚一……就……”。故答案是than改为when。
要点精讲2:as, when和while引导的时间状语从句
①as强调从句动作与主句动作同时或几乎同时发生,译作“一边……一边……;随着”。
②when从句可以是时间点也可以是时间段,译作“当……时候”。
③while表示“在……期间”,谓语应用延续性动词。
④如果主句表示的是短暂性动作,而从句用延续性动词的进行时态表示在一段时间内正在进行的动作,此时when,while与as可互换使用。
【即时训练】在空白处填入1个适当的单词。
7. Althugh yu are green, dn't wrry. ________ yu get lder, yu'll get mre experienced.
8.(2016·全国III卷) Over time, _______ the ppulatin grew, peple began cutting fd int small pieces s it wuld ck mre quickly.
9. (2018•全国Ⅱ卷)The games my parents taught me _________ I was a child turned ut t be very useful later in my life.
【答案与解析】
7. As。考查时间状语从句。句意:虽然你是新手,但不要担心。随着你年龄的增长,你将有更多的经验。根据句意,此处用as引导时间状语从句,意思为“随着……”。故填As。
8. as/when。as/when引导时间状语从句,表示“随着……”。故答案是as/when。
9.when。考查状语从句。根据后面的“I was a child”可知,“当我还是一个孩子的时候”,是一个时间状语从句,故填when。
要点精讲3:till和until引导的时间状语从句
【即时训练】在空白处填入1个适当的单词。
10. (2012辽宁卷)Nt until he retired frm teaching three years ag ____ he cnsider having a hliday abrad.
11. (2017北京卷) If yu dn’t understand smething, yu may research, study, and talk t ther peple _______ yu figure it ut.
12.(2018•全国Ⅱ卷)I didn't realize hw right my parents were _________ I entered high schl.
【答案与解析】
10. did。Nt until…表示“直到……才”,位于句首时,主句采用部分倒装语序,until从句不倒装。故答案是did。
11. until。肯定句+until…,表示“某动作一直延续到某时间为止”。故答案是until。
12.until。考查状语从句。句意:我直到进入高中才意识到我的父母是多么地正确。nt ... until “直到……才……”。故填until。
要点精讲4:after, befre引导的时间状语从句
①after表示“在……之后”。
②befre表示“在……之前;还没来得及……就……”。
③“It will be/was+时间段+befre从句”表示“在……之前还要多久/过了多久才……”。
He almst kncked me dwn befre he saw me. 他几乎把我撞倒才看到我。
Befre I culd get in a wrd, he measured me. 我还来得及插话,他就给我量好了尺寸。
I went t schl after I finished my breakfast.吃完早饭后我就去上学了。
It was three years befre she gt married. 过了三年她结婚了。
【即时训练】在空白处填入1个适当的单词。
13. (2015重庆卷)If yu miss this chance, it may be years ______ yu get anther ne.
14. (2015天津卷) We need t get t the rt f the prblem______ we can slve it.
15. He was tld that it wuld be at least three mnths __________ he culd recver and return t wrk.
【答案与解析】
13. befre。这是it will/may be+时间段+befre…句型。故答案是befre。
14. befre。结合语境应用befre表示“在……之前”。故答案是befre。
15. befre。句意:他被告知,至少要过三个月才能康复并重返工作岗位。此处是befre引导的时间状语从句,故答案为befre。
要点精讲5:since引导的时间状语从句
①since表示“自从……以来”,引导时间状从,从句谓语用一般过去时,常用于It is+时间段+since…句型;②从句谓语是瞬时性动词,表示字面意思;是延续性动词则表示“自该动作结束以来”。如:It’s tw mnths since she mved here. 她搬到这里两个月了。It’s tw weeks since she lived here. 她不在这里居住两周了。I have nt seen her since I left Nanjing. 自从我离开南京后就再也没见过她。
It is five years since I left Nanjing. 自动我离开南京已经有五年了。
【即时训练】在空白处填入1个适当的单词。
16. (2013陕西卷)I have heard a lt f gd things abut yu _______ I came back frm abrad.
17. —It’s thirty years ________we last met in Beijing.
—But I still remember the stry, believe it r nt, that we gt lst n a rainy night.
【答案与解析】
16. since。since表示“自从……以来”,引导时间状语从句,主句谓语用现在完成时。故答案是since。
17. since。句意:——自从我们上次在北京见面以来已经30年了。——信不信由你,我仍然记得那个故事,我们在一个雨夜迷路了。观察句子可知,本句考查“It's…years since+时间状语从句”句型,表示“自从……已经多长时间”。故填since。
要点精讲6:名词短语引导的时间状语从句
every/each time每次next time下次the first/last time第一次/最后一次the minute/instant/secnd一……就后面直接跟名词,构成时间状语从句。
Each time he cmes t Qingda, he will drp in n me. 每当他来青岛,他都顺便来看看我。
The mment I clsed my eyes, I fell asleep. 一合上眼睛,我就睡着了。
【即时训练】用括号内所给单词的适当形式填空。
18. The last time I saw Jane she ______ (pick) cttn in the fields.
19. I hurried t the spt at the mment I heard the news. (改错)
【答案与解析】
18. was picking。The last time这里用作连词,引导时间状语从句。故答案是was picking。
19. 去掉at。the mment后面直接跟名词,构成时间状语从句,at the mment表示“目前,当时”。故答案是去掉at。
考点清单三、原因状语从句四种场合
要点精讲1:because引导的原因状语从句
because通常用于回答why引出的疑问句,语气最强,除特别强调外,该从句一般位于主句后面。
I said nthing abut it because his wife was there. / I said nthing abut it because f his wife’s being there. 因为他妻子在那儿,我对此事只字未提。
【即时训练】在空白处填入1个适当的单词。
20. (2016北京卷) I really enjy listening t music ________ it helps me relax and takes my mind away frm ther cares f the day.
【答案与解析】
20. because。前后句构成逻辑上因果关系,语气强烈。故答案是because。
要点精讲2:as引导的原因状语从句
as引导的原因状语从句多位于主句之前,通常可以和since换用,as语气稍弱。
As it is raining, yu’d better take a taxi. 既然在下雨, 你最好乘出租汽车。
As yu are tired, yu had better rest. 既然累了, 你最好休息一下。
I went t bed early, as I was exhausted. 我睡得早, 因为我已筋疲力尽了。
【即时训练】在空白处填入1个适当的单词。
21. (2012·重庆改编)—Cach, can I cntinue with the training?
---Srry, yu can’t, _______yu haven’t recvered frm the knee injury.
【答案与解析】
21. as。as引导的原因状语从句as语气稍弱,表示“因为”。故答案是as。
要点精讲3:since引导的原因状语从句
since表示人们已知的事实,不许强调的原因,故常译为“既然……”,通常位于主句前,相当于nw that。
Since yu dn't trust him, yu shuld nt emply him.你既然不信任他,你就不该雇用他。
Since yu are free tday, yu had better help me with my mathematics. 既然今天你休息,你最好帮我补习数学。
【即时训练】在空白处填入1个适当的单词。
22. (2013山东卷)Mark needs t learn Chinese _______ his cmpany is pening a branch in Beijing.
23._________ yu've gt a chance, yu might as well make full use f it.
【答案与解析】
22. since。前后句逻辑上构成因果关系,表示人们已知的事实。故答案是since。
23. Since/Nw (that)。Nw that=Since,表示原因,意为“既然”。故答案是Since/Nw (that)。
要点精讲4:其他原因状语从句
in that“因为;基于……的理由”,可以和because换用,多用于正式文体,总是位于主句之后。Seeing that/Cnsidering that/Given that…表示“鉴于,考虑到”,通常用于非正式文体。
In that he is ill, he feels unable t d it. 因为他生病了,他觉得做不了那件事。
Nw (that) yu are grwn up, yu shuld nt rely n yur parents. 既然你长大了, 就不应该依靠你的父母了。
Cnsidering (that) everybdy is here, let’s begin ur discussin. 既然大家都到了, 我们就开始讨论吧。
Seeing (that) he refused t help us, there’s n reasn that we shuld nw help him. 他既然曾经拒绝帮助我们, 我们没有理由要来帮助他。
【即时训练】在空白处填入1个适当的单词。
24. Animals suffered at the hands f Man in_______ they were destryed by peple t make way fr agricultural land t prvide fd fr mre peple.
【答案与解析】
24. that。in that“因为;基于……的理由”,可以和because换用,总是位于主句之后。故答案是that。
考点清单四、方式状语从句两大用法
要点精讲1:as引导的方式状语从句
as引导的方式状语从句通常位于主句后,意思是"正如……","就像",多用于正式文体。
Leave the things as they are. 别动这些东西。
Yu must try t hld the tl as I d.你必须像我这样拿工具。
Always d t the thers as yu wuld be dne by. 你希望人家怎样待你,你就要怎样待人。
【即时训练】在空白处填入1个适当的单词。
25. “Yu can’t judge a bk by its cver,” the ld saying ges.
【答案与解析】
25. as。as the ld saying ges表示“俗话说”,as引导方式状语从句。故答案是as。
要点精讲2:as if/as thugh引导的方式状语从句谓语多用虚拟语气,表示与事实相反,常译作"仿佛……似的"。
He lks as if he is angry. 他看上去好像生气了。
It lked as if there wuld be an exciting race.看来要有一场激动人心的比赛。
He stared at me as if seeing me fr the first time. 他目不转睛地看着我,就像第一次看见我似的。
He cleared his thrat as if t say smething. 他清了清嗓子,像要说什么似的。
【即时训练】在空白处填1个适当的单词或括号内单词的正确形式。
26. Jack wasn’t saying anything, but the teacher smiled at him as________ he had dne smething very clever.
27. When a pencil is partly in a glass f water, it lk as if it ___________(break).
【答案与解析】
26. if/thugh。as if/as thugh引导方式状语从句,常译作"仿佛……似的"。故答案是if/thugh。
27. were brken。as if/as thugh引导的方式状语从句谓语多用虚拟语气,表示与现在事实相反。故答案是were brken。
考点清单五、地点状语从句典型用法
where既可引导定语从句,也可引导状语从句。where引导定语从句时,从句前应有一个表示地点的名词作先行词,,where可替换成“介词+ which'”;而状语从句前则无先行词。
G back where yu came frm. 回到你来的地方去。
We must camp where we can get water. 我们必须在能找到水的地方露营。
【即时训练】在空白处填入1个适当的单词。
28. Half an hur later, Lucy still culdn't get a taxi ________ the bus had drpped her.
29. After a pause, I went n with my stry just ________ I had left ff.
【答案与解析】
28. where。此处从属连词where引导地点状语从句。故答案是where。
29. where。考查状语从句。句意:在暂停后,我在故事上次中断的地方继续。此处为地点状语从句,表示“……的地方”where引导。故填where。
考点清单六、比较状语从句三大考点
要点精讲1:as…as…引导的原级比较状语从句
as…as…引导的原级比较状语从句,第一个as是副词,第二个是连词,中间接形容词、副词原级。也可以是as+形容词+a(n)+名词+as结构。否定句中,可以替换为nt s…as…。
He wke up as suddenly as he had fallen asleep. 他醒来得和入睡一样突然。
I have never seen s much rain as fell that February. 我从未见过像那个二月那么多雨。
【即时训练】在空白处填入1个适当的单词。
30. A key turning pint will cme when electric cars cst as much t prduce ______cnventinal vehicles.
31. He speaks English well indeed, but f curse nt ______fluently as a native speaker.
【答案与解析】
30. as。as…as…引导的原级比较状语从句,中间接形容词、副词原级。故答案是as。
31. as/s。as…as…引导的原级比较状语从句,否定句中,可以替换为nt s…as…。故答案是as/s。
要点精讲2:than引导的比较状语从句
形容词/副词比较级+than…结构是常用比较级结构。
Man develped earlier than peple think. 人类的出现比人们所想的要早。
He mves mre slwly than his sister des. 他行动起来比他妹妹慢。
The yuth f tday are better ff than we used t be. 今天的年轻人比我们过去的境况要好。
【即时训练】在空白处填入1个适当的单词。
32. (2020·全国I) The far side f the mn is f particular interest t scientists because it has a lt f deep craters (环形山), mre s _______ the familiar near side.
33. (2021浙江卷)When the huse was built, it was much __________(small) than it is tday.
【答案与解析】
32. than。前后句构成比较状语从句。故答案是than。
33. smaller。考查形容词用法。句意:这栋房子建成时比现在小得多。结合设空前的much和设空后的than可知,此处考查形容词比较级固定结构much+比较级+than,提示词small的比较级形式为smaller。
要点精讲3:The+比较级…,the+比较级…
“The+比较级+主语+谓语,the+比较级+主语+谓语”是高频句型,表示“越……,越……”。
The mre we can d fr yu, the happier we will be. 为你们做得越多我们就越感到高兴。
The mre difficult the questins are, the less likely I am t be able t answer them.问题越困难,我就越可能回答。
【即时训练】在空白处填入1个适当的单词。
34. The __________ (careful) yu listen t the tape, the _______(easy) yu will find it t understand.
35. (2021新高考II卷) The amazing thing abut the spring is that the clder the temperature gets, the __________ (ht) the spring! Strange, isn’t it?
【答案与解析】
34. mre carefully; easier。“The+比较级+主语+谓语,the+比较级+主语+谓语”是高频句型,表示“越……,越……”。故答案是mre carefully; easier。
35. htter。考查形容词用法。此处相当于“the mre..., the mre...”结构,意为“越……越……”。前面用的是the clder,所以此处用the htter。
考点清单七、状语从句两种省略用法
要点精讲:①状语从句含有it is或者主从句主语一致且含有be动词时,省略主语和be动词。
②从属连词+现在分词 ,强调从句谓语动词与句子主语之间的主动关系。
③从属连词+过去分词强调二者之间被动关系。
④befre和after后接动词,只能接动名词作宾语。
If (it is) pssible, he will help yu ut f the difficulty. 如果可能的话,他会帮你摆脱困境。
As (he was) yung, he learned hw t ride a bike. 他小时候就学会了骑自行车。
Gd psture is essential when (we are) wrking at the cmputer. 用电脑工作时良好的姿势极其重要。
Be careful when (yu are) crssing the rad. 过马路时小心。
The review wuld then be made public when (it is) cmpleted. 审查工作完成后将向公众公布。
【即时训练】在空白处填入1个适当的单词。
36. The flwers his friends gave him will die unless _________(water) every day.
37. While __________(walk) alne in the street, I heard my name called.
38. N child shall be, unless ______________ (accmpany) by an adult, allwed ut f the schl during the day.
39. D nt leave the building until _________________(instruct) t d s.
40. Befre ________________(perate) n, he tk sme special medicine.
【答案与解析】
36. watered。动词water与句子主语构成逻辑上被动关系,故用过去分词。故答案是watered。
37. walking。动词walk与句子主语构成逻辑上主动关系,故用现在分词。故答案是walking。
38. accmpanied。动词accmpany与句子主语构成逻辑上被动关系,故用过去分词。故答案是accmpanied。
39. instructed。动词instruct与句子主语构成逻辑上被动关系,故用过去分词。故答案是instructed。
40. being perated。首先前半句逻辑上是被动关系,其次,befre应理解为介词。故答案是being perated。
分类训练(一)高考真题
【即时训练】在空白处填入1个适当的单词。
1. (2021新高考I卷)The amazing thing abut the spring is that the clder the temperature gets, the _______ (ht) the spring!
2. (2021全国甲卷) After ____________ (spend) sme time lking at all the defensive equipment at the wall, we decided it was time fr sme actin and what better than t ride n a piece f histry!
3. (2021全国乙卷) It was nt widely accepted as a travel cncept __________the late 1980s.
4. (2021浙江卷) When the huse was built, it was much _________ (small) than it is tday.
5. (2020全国Ⅲ卷) _______he asked the villagers n the banks f the river where he culd find the legendary artist, they smiled and pinted dwn the river.
6. (2020浙江卷) Farming prduced mre fd per persn _________ hunting and gathering, s peple were able t raise mre children.
7. (2018全国I卷)While running regularly can’t make yu live frever, the review says it is mre effective at lengthening life ______ walking, cycling r swimming.
8. (2018全国III卷)Crn uses less water ______ rice and creates less fertilizer (化肥) runff.
9. (2018全国II卷) The games my parents taught me _______ I was a child turned ut t be very useful later in my life.
10. (2017江苏卷) Lcated _______ the Belt meets the Rad, Jiangsu will cntribute mre t the Belt and Rad cnstructin.
【答案】
1. htter 2. spending 3. until 4. smaller 5. As/When 6. than 7. than 8. than 9. when 10. where
分类训练(二)模拟试题
【即时训练】在空白处填1个适当的单词或括号内单词的正确形式。
11. Hw can yu expect t learn anything ____ yu never listen?
12. The yung lady rushed int the rm ______ she heard the nise.
13. After the war, a new schl building was put up ________ there had nce been a theatre.
14. If a lt f peple say a film is nt gd, I wn’t bther t see it, r I’ll wait ______ it cmes ut n DVD.
15. I’m srry yu have been waiting s lng, but it will still be sme time ________ yu can get yur passprt.
16. It shames me t say it, but I tld a lie when ______ (questin) at the meeting by my bss.
17. While ______ (walk) alng the paths, yu can hear the sweet sngs f bird.
18. N sner _________he ________(arrive) hme than it began t rain.
19. He speaks English s fluently as if he ______ (be) a native speaker.
20. After _________(arrive) in England, Marx wrked hard t imprve his English.
【答案】
11. when 12. immediately/instantly/directly 13. where 14. until 15. befre 16. questined 17. walking 18. had; arrived 19. were 20. arriving
分类训练(三)单句改错
【即时训练】下列各句均有一处错误,请指出并纠正。
21. When first intrducing t the market, these prducts enjyed great success.
22. Lking frward t hearing frm yu as sn as pssibly.
23. (2019·全国II) One afternn where I was in primary schl, I was walking by the schl playgrund.
24. I’m srry yu’ve been waiting s lng, but it’ll still be sme time when Brian gets back.
25. A number f high buildings have arisen in where there was nthing a year ag but ruins.
26. I like this jacket better than that ne, but it csts almst three times s much.
27.(2022全国乙卷)Whether yu ride a bicycle, yu dn’t use petrl.
28.(2021全国甲卷)In my pinin, where in truble, we shuld seek help frm thse we trust mstly.
29. (2019·全国I)The first time when I went there, they were living in a small huse with dgs, ducks, and ther animals.
30. When they will return frm the US, we’ll give them a warm welcme.
【答案】
21. intrducing改为intrduced 22. pssibly改为pssible 23. where改为when 24. when改为befre 25. 去掉in 26.s改为as 27. Whether改为If或改为When 28. where改为when/whenever 29. 去掉when 30. 去掉will
分类训练(四)外刊原创语法填空
(一)杭州亚运会火种成功采集
6月15日上午,杭州第19届亚运会火种在杭州良渚古城遗址公园大莫角山成功采集。
阅读下面短文,在空白处填入1个适当的单词或括号内单词的正确形式。
The Hangzhu 2022 Asian Games flame was lit at the Liangzhu ancient city n Thursday, marking the 100-day cuntdwn t the pening f the 19th Asian Games.
Nineteen flame 1 (cllectr), dressed in white, walked up the steps befre ne f 2 (they) lit a trch frm the rays f the sun using a cncave(凹面) mirrr. The utline f the mirrr, 3 (design) like a jade bi, symblizes the sun's rays.
The ceremny was held in the Liangzhu ancient site, 4 was initially discvered in Yuhang Cunty f Hangzhu in 1936. In 2019, the Archaelgical Ruins f Liangzhu City was listed as a UNESCO Wrld Heritage Site, 5 (gain) the wrld's recgnitin as a testimny(证据) t the 6 (exist) f at least 5,000-year-lng Chinese civilizatin.
In mid-September, the trch lighting and trch relay launching ceremny will be held at Hangzhu's 7 (scene) landmark West Lake, anther UNESCO Wrld Heritage site, and the trch 8 (carry) thrugh 11 cities in Zhejiang Prvince.
A digital trch relay als kicked ff nline n Thursday. Over 21 millin peple have participated 9 a virtual trch relay as digital trchbearers thrugh nline platfrms.
On September 23, the pening ceremny will present 10 first digital ignitin(点火) ceremny in the Games' histry, and digital trchbearers wrldwide can ignite the flame tgether nline.
1.cllectrs
2.them
3.designed
4.which
5.gaining
6.existence
7.scenic
8.will be carried
9.in
10.the
(二)爱国诗人屈原和端午节
Quyuan and Dragn Bat Festival
Quyuan is widely regarded as ne f the mst 1 (influence) figures in Chinese histry. He is celebrated as a remarkable pet in China, and his tragic stry has cntributed t the 2 (pplar) f the Dragn Bat Festival. As a great pet, Qu Yuan was knwn fr intrducing innvative elements t Chinese petry.
In Chinese histry, the Dragn Bat Festival is said t cmmemrate. The belief 3 (be) arund fr mre than 1,500 years. 4 is said that after Qu Yuan drwned himself 5 the Milu River, lcal peple rushed t rescue him by rwing bats. At that time, it was raining, and the bats gathered near a pavilin n the shre. When the peple learned that the search was fr the wise and nble Qu Yuan, they 6 (brave) the rain and rwed back int the vast Dngting Lake. T express their grief, peple began rwing bats n rivers, which 7 (eventual) develped int dragn bat racing. 8 (prevent) fish frm cnsuming Qu Yuan's bdy, the lcals tssed rice balls int the river, a practice 9 evlved int the custm f eating zngzi (rice dumplings).
Frm that time n, every year n the anniversary f Qu Yuan's tragic death, peple wuld hld dragn bat races and cast rice dumplings int the river t hnr the belved patritic pet. This traditin has becme the custm 10 (knwn) as the Dragn Bat Festival.
1. influential
2. ppularity
3. has been
4. It
5. in
6. braved
7. eventually
8. T prevent
9. that/which
10. knwn
(三)《节日里的中国---端午节》
The Dragn Bat Festival falls n Thursday this year, 1 is the fifth day f the fifth mnth n the Chinese lunar calendar.
There are many legends abut the 2,000-year-ld festival, 2 the mst famus ne is cmmemrating(纪念) the death f Qu Yuan, 3 patritic pet frm the State f Chu during the Warring States Perid (475-221 BC).
Qu Yuan is said 4 (be) lyal and patritic his whle life. When he realized the decline f Chu was beynd 5 (recver), his remrse knwing he culd n lnger save it grew strnger and strnger. On the fifth day f the fifth lunar mnth, he threw 6 (he) int the river and 7 (die) fr his belved hmeland.
Watch this vide t learn mre abut the legend, as well as traditins and festive fds 8 (relate) t the festival. Festive China is a series f shrt clips 9 (fcus) n traditinal Chinese festivals and festivities, the 10 (culture) meanings f traditinal hlidays, their develpment and changes, and hw they manifest(显现) in tday's China.
1. which
2. but
3. a
4. t have been
5. recvery
6. himself
7. died
8. related
9. fcusing
10. cultural
让步状语从句
thugh, althugh, as, whether…r, while, n matter wh-, -ever
条件状语从句
if, unless, nce, in case, n cnditin that, suppsing, prvided that, fr fear that
目的状语从句
s that, in rder that
结果状语从句
s that, s…that, such…that, such that
时间状语从句
when, while, as, befre, as sn as, the mment, the first time
原因状语从句
because, as, since, nw that, in that
方式状语从句
as, as if, as thugh
地点状语从句
where
比较状语从句
as…as…, than…, the mre…the mre…
类型
要点
典型示例
标准型
as sn as引导时间状语从句,注意“主将从现”用法
As sn as I reach Canada, I will ring yu up.我一到加拿大,就给你来电话。
名词型
the mment/ minute/ instant/ secnd+从句引导时间状语从句
She came t the spt the mment/the instant/the minute she heard f the accident. 一听说有事故,她就赶到了现场。
副词型
immediately / directly/ instantly形式上是副词,其实这里转化为从属连词,引导时间状语从句
I will g there immediately / directly/ instantly I have finished my breakfast. 吃完早饭,我立即到那里去。
介词型
n/upn后接名词或动名词,构成时间状语
On arriving hme/On his return, he fund his wife had gne withut any ntice. 他一回到家时发现妻子已经不辞而别。
倒装型
n sner…… when … 句式不同但意思相同,都表示“刚一……就……”,注意主句用过去完成时,且部分倒装(前提是n sner/hardly位于句首)
N sner had she heard the shcking news than she burst int tears. 她一听到这个震撼的消息就大哭起来。
He had hardly fallen asleep when he felt a sft tuch n his shulder. 他刚要入睡就感到肩膀上被轻轻一触。
类型
要点
典型示例
as
强调从句动作与主句动作同时或几乎同时发生,译作“随着”。
We always sing as we walk. 我们总是边走边唱。
The atmsphere gets thinner and thinner as the height increases. 随着高度的增加,大气越来越稀薄。
when
从句可以是时间点也可以是时间段,译作“当……时候”。
Srry,I was ut when yu called me.对不起,你打电话时我刚好外出了。(call为短暂性动词)
When I lived in the cuntryside, I used t carry sme water fr him. 当我住在农村时,我常常为他担水。(live为延续性动词)
Hardly had I clsed my eyes when smene kncked at the dr. 我刚一闭上眼,就有人在敲门了。
while
表示“在……期间”,谓语应用延续性动词。
Strike while the irn is ht. 趁热打铁。(while译作“趁”)
While my wife was reading the newspaper, I was watching TV.妻子在看报纸我在看电视。
类型
要点
典型示例
肯定句式
肯定句中,其主句谓语动词必须为延续性动词,表示某动作一直延续到某时间为止。
I’ll wait here until/till the rain stps. 我将在这里等着,直到雨停。
否定句式
nt/never/hardly... until ...均表示“直到……才……”。
Yu can’t g hme until/till yu finish yur wrk.直到你完成你的工作,你才能回家。
倒装句式
Nt until…位于句首,主句采用部分倒装语序。
Nt until it was 12 'clck last night did he g t bed until. 他昨晚十二点才上床睡觉。
强调句式
It was nt until…that…构成强调句型。
It was nt until it was 12 'clck last night that he went t bed until. 他昨晚十二点才上床睡觉。
专题04 三大从句易混点对比55组115例(精练)--【知识大盘点】2024高考英语一轮复习知识大盘点红宝书: 这是一份专题04 三大从句易混点对比55组115例(精练)--【知识大盘点】2024高考英语一轮复习知识大盘点红宝书,文件包含专题04三大从句易混点对比55组115例清单原卷版docx、专题04三大从句易混点对比55组115例清单解析版docx等2份试卷配套教学资源,其中试卷共22页, 欢迎下载使用。
专题03 语法填空状语从句100题 (精练)--【知识大盘点】2024高考英语一轮复习知识大盘点红宝书: 这是一份专题03 语法填空状语从句100题 (精练)--【知识大盘点】2024高考英语一轮复习知识大盘点红宝书,文件包含专题03语法填空之状语从句100题精练原卷版docx、专题03语法填空之状语从句100题精练解析版docx等2份试卷配套教学资源,其中试卷共23页, 欢迎下载使用。
专题03 让步条件目的结果状语从句(清单)--【知识大盘点】2024高考英语一轮复习知识大盘点红宝书: 这是一份专题03 让步条件目的结果状语从句(清单)--【知识大盘点】2024高考英语一轮复习知识大盘点红宝书,文件包含专题03让步条件目的结果状语从句清单原卷版docx、专题03让步条件目的结果状语从句清单解析版docx等2份试卷配套教学资源,其中试卷共26页, 欢迎下载使用。

