人教部编版五年级上册7 中华民族一家亲精品课件ppt
展开政治认同:了解中华各民族之间的相互依存关系。道德修养:通过搜集资料、归纳分析等方式,了解民族之间的交往交流交融事例。法治观念:掌握各民族之间交流合作的重要性。健全人格:培养学生的民族团结观念;培养学生尊重和包容不同民族的态度;培养学生的合作与分享精神。责任意识:理解并认识到在历史发展过程中各民族共同创造中华民族文化。激发学生热爱并维护民族团结,培养民族自豪感。
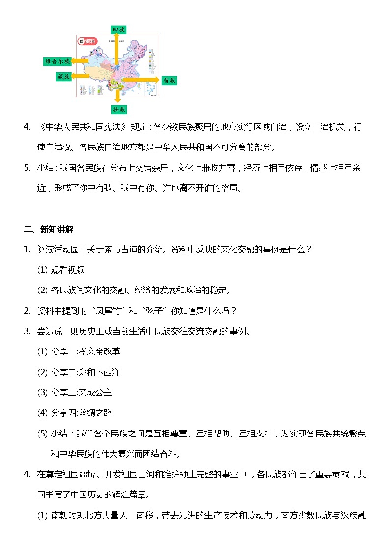
观察地图,说一说你的发现?
观察“中国民族分布地图”
云南建水的哈尼族同学推荐了一段视频……
11个民族混居在云南红河
观察地图,有没有发现哪些地区少数民族居住比较集中?
大杂居、小聚居、相互交错
《中华人民共和国宪法》规定:各少数民族聚居的地方实行区域自治,设立自治机关,行使自治权。各民族自治地方都是中华人民共和国不可分离的部分。
新疆维吾尔自治区、内蒙古自治区、宁夏回族自治区、西藏自治区、广西壮族自治区
我国各民族在分布上交错杂居,文化上兼收并蓄,经济上相互依存,情感上相互亲近,形成了你中有我、我中有你、谁也离不开谁的格局。
小组之间五分钟的时间互相交流讨论,选举发言人分享讨论结果
我们各个民族之间是互相尊重、互相帮助、互相支持,为实现各民族共统繁荣和中华民族的伟大复兴而团结奋斗。
南朝时期北方大量人口南移,带去先进的生产技术和劳动力,南方少数民族与汉族融合,加速当地经济的发展。
抗日战争期间成立的东北抗日联军,除汉族外还有满族、朝鲜族、达斡尔族、鄂伦春族、赫哲族、鄂温克族等少数民族,充分体现了多民族团结抗战的特点。
汉朝时,中原的丝绸就已经沿着丝绸之路传播到西北边疆地区,给少数民族民族带来深远影响。
少数民族也在深刻影响着汉族的生产生活,棉花、芝麻、大蒜是由古代边疆地区的少数民族传入内地的。
现在我们用的“胡同”这个名称来源于蒙古族。
现在的旗袍来源于满族,已成为多民族妇女喜欢的服装。
我知道的少数民族乐器有哈萨克族的冬不拉、苗族的芦笙。它们的声音真好听。
唐朝诗人王建有诗句“城头山鸡鸣角角,洛阳家家学胡乐”,这表明当时少数民族音乐对中原影响很大。
相传,元朝时,黄道婆在海南岛学会了黎族人民的棉纺织技术,并进行改良、传播。
小学人教部编版第三单元 我们的国土 我们的家园7 中华民族一家亲图片课件ppt: 这是一份小学人教部编版第三单元 我们的国土 我们的家园7 中华民族一家亲图片课件ppt,文件包含7中华民族一家亲课件19张幻灯片ppt、精7中华民族一家亲第一课时教案2023学年五年级上册道德与法治部编版doc、精7中华民族一家亲第二课时教案2023学年五年级上册道德与法治部编版doc等3份课件配套教学资源,其中PPT共19页, 欢迎下载使用。
五年级上册7 中华民族一家亲评课课件ppt: 这是一份五年级上册7 中华民族一家亲评课课件ppt,共29页。PPT课件主要包含了新课导入,课程探究,课堂小结,巩固练习,歌曲欣赏,中华民族大家庭,维吾尔族,我们的文化交融,小组讨论,无比灿烂的中华文化等内容,欢迎下载使用。
小学人教部编版7 中华民族一家亲课前预习ppt课件: 这是一份小学人教部编版7 中华民族一家亲课前预习ppt课件,共24页。PPT课件主要包含了课堂引入,交流展示,我国有哪些民族呢,大散居小聚居交错杂居,维吾尔族,蒙古族,草原骄子,分布最广的少数民族,纳西族,高山族等内容,欢迎下载使用。

