物理八年级上册第3节 运动的快慢教学课件ppt
展开运动有快有慢,怎样描述物体运动的快慢呢?
A dream need t wrk ut a summary reprt dream need t wrk ut a need t wrk ut a summary reprt summary.
了解变速直线运动的概念,了解平均速度的含义。
学会平均速度的计算。(重难点)
运动相同路程时,用时少的运动快
运动相同时间时,跑在前面的运动快
相同时间比较路程。经过路程长的运动得快。相同路程比较时间。所用时间少的运动得快。
观看竞速类的体育比赛时,观众用的方法是“相同时间比较路程”,即看谁“领先”;而裁判会为每一位选手的全程计时,所以用的方法是“相同路程比较时间”。
比较物体运动的快慢的方法
若路程 s 不相同,时间 t 也不相同,那如何去比较运动的快慢呢?
物理学采用“单位时间内的路程”(统一标准)来比较二者运动的快慢,即比较“一秒内通过路程”的多少,本质上是“相同时间比较路程” 。
定义:物理学中,把路程与时间之比叫做速度。
v表示速度,s表示路程,t表示时间。
速度是表示物体运动快慢的物理量,在数值上等于物体单位时间内通过的路程,这个数值越大,表示物体运动越快。
基本单位 m/s 或 m ·s-1 读作 米每秒常用单位 km/h 或 km ·h-1 读作 千米每小时
一般来说在我国的高速公路上车速不能低于60km/h,不得超过120km/h。
5m/s= km/h 72km/h= m/s
m/s→km/h乘以3.6
km/h→m/s除以3.6
1.完成下列单位的换算
机械运动中的类型有哪一些呢?
按照运动路线,机械运动分为直线运动和曲线运动。
在直线运动中,按速度可分为匀速直线运动和变速直线运动。
沿直线行驶的两辆小汽车运动有什么不同?
小车A每10s通过300m的路程,经过相等的时间通过的路程相等;小车B每10s通过的路程不相等,经过相等的时间通过的路程不相等。
我们把物体沿着直线且速度不变的运动叫做匀速直线运动。
匀速直线运动是最简单的机械运动,是研究其它复杂运动的基础。做匀速直线运动的物体在任意相同时间内通过的路程都相等,即路程与时间成正比;速度大小不随路程和时间变化。
视频资料:匀速直线运动
平直轨道上平稳运行的列车近似认为是匀速直线运动.
由图像可知,匀速直线运动的速度v是个恒量,与路程s和时间t没有关系。
直线的斜率表示速度,斜率越大,速度越大
物体做直线运动,速度大小改变(在任意相等时间内通过的路程不相等)这种运动叫做变速直线运动。
对变速运动做粗略研究时,也可以根据 来描述物体运动快慢,表示物体在某一段路程中或某一段时间内的平均快慢程度。
例2: 下列有关做匀速直线运动的物体的说法中,正确的是( )A.由速度 可知,速度与路程成正比B.由速度 可知,速度与时间成反比C.物体运动的时间越长,则路程越大D.匀速直线运动的物体的速度不能由公式 计算
解析:匀速直线运动有两个特点:①速度大小不变;②运动方向不变,也就是说速度是恒定的.因此,速度与路程、时间无关.
当物体运动的时间越长,则通过的路程就越长,即路程与时间成正比.当然,速度的大小可以由公式 计算.
答:刘翔的平均速度是8.52m/s。
例3:我国优秀运动员刘翔在2004雅典奥运会上勇夺110m跨栏金牌并打破奥运会纪录,成绩12.91s。他的平均速度是多少?
刘翔在运动过程中通过的路程s=110m,所用时间t=12.91s,利用公式v=s/t计算它的平均速度为:
代入数据,求出结果。数字后面要有单位。
例4:火车在北京和上海之间的运行速度约为104km/h,两地之间的铁路线长为1463km,火车从北京到上海大约要用多少时间?
解:由公式 变形可以得到 ,因此,火车从北京到上海所用的时间大约是
例5:小明在跑百米时,前50 m用时6 s,后50 m用时7 s,小明前、后50 m及百米全程的平均速度各是多少?
解:小明前50 m路程s1=50 m,用时t1=6s,后50 m路程s2=50 m,用时t2=7 s,全程s3=100 m,用时t3。根据公式和题意有:
答:小明前、后50 m及百米全程的平均速度分别为8.3 m/s、7.1 m/s和7.7 m/s。
求变速运动物体的平均速度一定要明确路程和时间的对应关系。即使是同一运动过程的不同部分的平均速度也可能不同。
例6 小明同学早晨7:30从家出发,骑自行车上学,行驶了1200m,此时他看了手表时间为7:35到达街上,紧接着又行驶了5min到达学校,已知学校距离他家3000m,求小明骑自行车上学过程中的平均速度多大?
解:由题可知小明骑自行车上学经过的路程s=3000m,所用时间t =(7点35分-7点30分)+5分=10分=600秒,由平均速度的计算公式 得, .因此小明骑自行车上学过程中的平均速度是5m/s.
1.百米赛跑时,甲、乙运动员从同一起跑线同时起跑,某时刻位置如图所示,可知运动较快的是 ,你这样判断的理由是 。
相同时间内,乙运动的距离长
2.飞机沿直线,快慢不变地飞行了15min,通过的路程是270km,则它的飞行速度是 km/h,合 m/s。
3. 可变形为_________或 ___________.
4. 请将下列物体按速度从大到小排列.(1)光速:3 ×108m/s(2)人步行:110cm/s(3)汽车:30m/s(4)发射人造卫星的最小速度:7900m/s(5)自行车:72km/h
=72/3.6 m/s=20 m/s
答案:(1)>(4)>(3)>(5)>(2)
5.关于速度的概念,下列说法正确的是( )A.物体通过的路程越长,速度越大B.物体运动的时间越短,速度越大C.物体在相等的时间内通过的路程越长,速度越大D.物体在相等的路程内所用的时间越长,速度越大
6. 我国首架既可离水飞行,又可入水滑行的实用飞翼船在湖州太湖乐园首航成功.若它以160千米 / 时的恒定速度运动了30分钟,飞翼船通过的距离为____千米.
1、平均速度指描述一个物体运动的平均快慢程度。公式:路程÷花费的时间=平均速度。2、速度的平均指一个物体在一组数据里面,每段时间花费后速度的平均值。公式:数据里平均速度之和÷数据数量=速度的平均。
如何理解平均速度与速度的平均
概念:路程与时间之比叫做速度
意义:表示物体运动快慢的物理量
换算:1m/s=3.6km/h
比较物体运动快慢的方法
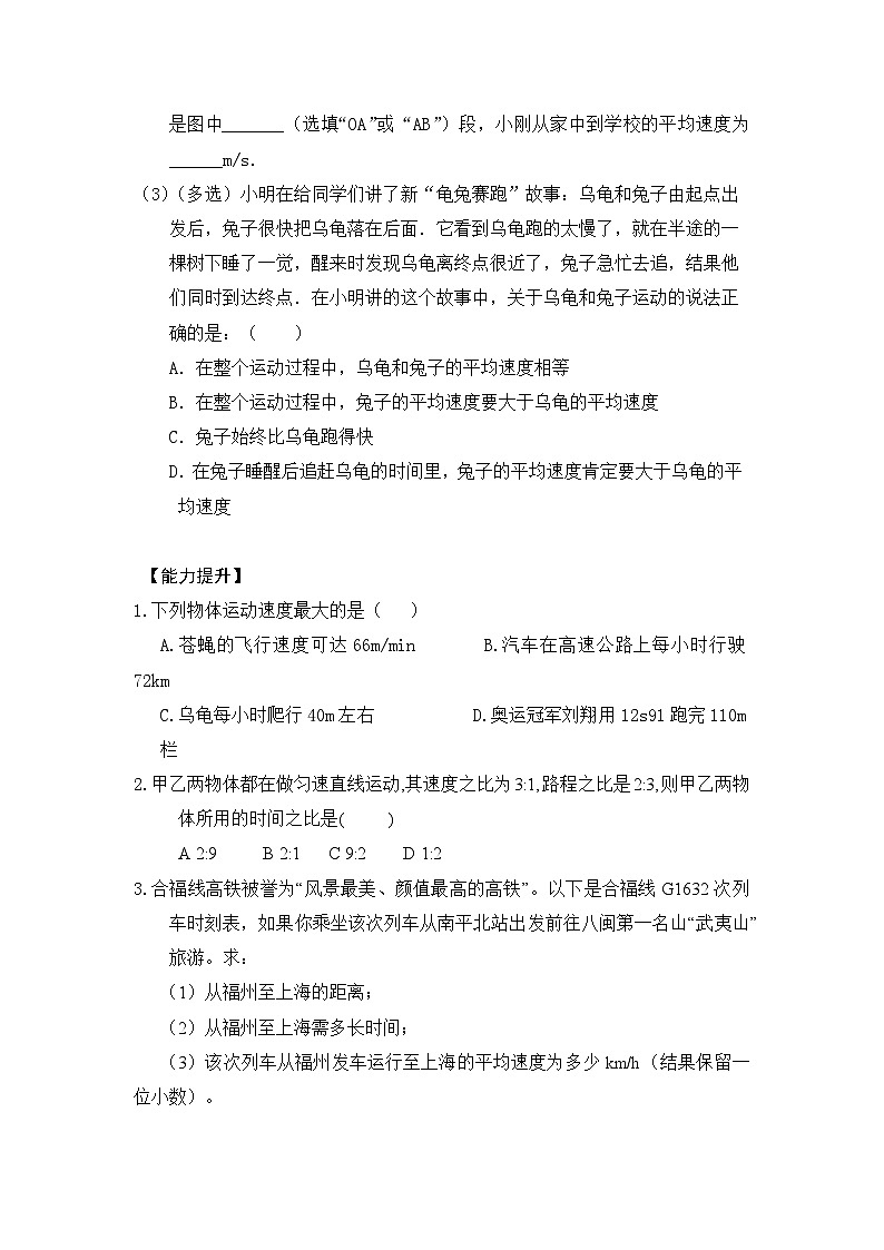
1.中考期间,××中学的学生乘坐某种新型安全校车到9km外的考点参加考试,校车行驶了15min后安全到达考点。求:校车在送考过程中的平均速度。
15min=15×60s=900s
即校车在送考过程中的平均速度为10m/s
出租车专用发票车号 AT-8283日期 17-05-20上车 10:00下车 10:05单价 2.4元里程 3.0km金额 16.00¥
2.如图所示为赵宁同学乘坐出租车到达目的地时的出租车专用发票,则出租车在该段路程行驶的时间是多少?出租车行驶的平均速度是多少?
t=5min=
3.动车已经成为人们出行常见的交通工具,其中D92次和D93次列车的运行时刻见下表:
根据上述列车运行时刻表的信息可知:D92次列车从南昌到上海南所用的时间是 min,它的平均速度为 km/h。
4.一只羚羊急速奔跑时1min可达1.2km,羚羊的速度是多少km/h?一只老虎飞速奔跑时100s可达2500m,老虎的速度是多少m/s?老虎以这样的速度能否追上羚羊?
已知: s1 = 1.2km, t1 = 1 min = 1/60 h;s2 = 2500 m, t2 = 100 s 求:v1 , v2.
解:v1 = s1/t1 =1.2km÷1/60h =72(km/h) v2 = s2/t2 =2500 m÷100s = 25(m/s) v2 = 25×3.6 km/h = 90 (km/h) v2 > v1答:羚羊的速度是72km/h;老虎的速度是25 m/s,以这样的速度老虎能追上羚羊.
人教版(2024)八年级上册第1节 质量教学ppt课件: 这是一份人教版(2024)八年级上册<a href="/wl/tb_c4050960_t3/?tag_id=26" target="_blank">第1节 质量教学ppt课件</a>,文件包含61《质量》精品课件pptx、61《质量》教学设计docx、61《质量》第1课时同步练习题含参考答案docx、611测量固体的质量mp4、612测量液体的质量mp4、天平的使用mp4、比较物质的多少mp4、认识质量mp4、认识质量是物体的属性mp4、认识质量的单位mp4等10份课件配套教学资源,其中PPT共60页, 欢迎下载使用。
初中物理人教版八年级上册第3节 声的利用精品教学练习题习题ppt课件: 这是一份初中物理人教版八年级上册<a href="/wl/tb_c11979_t3/?tag_id=26" target="_blank">第3节 声的利用精品教学练习题习题ppt课件</a>,文件包含23《声的利用》精品课件pptx、23《声的利用》教学设计docx、23《声的利用》同步练习题含参考答案doc、超声波的应用doc、高超的机械加工师doc、23音乐剧mp4、声与能量wmv、声的利用mp4、引入wmv、科学世界mp4等10份课件配套教学资源,其中PPT共48页, 欢迎下载使用。
初中人教版第3节 声的利用公开课教学练习题习题ppt课件: 这是一份初中人教版<a href="/wl/tb_c11979_t3/?tag_id=26" target="_blank">第3节 声的利用公开课教学练习题习题ppt课件</a>,文件包含23《声的利用》精品课件pptx、23《声的利用》教学设计docx、23《声的利用》同步练习题含参考答案doc、超声波的应用doc、高超的机械加工师doc、23音乐剧mp4、声与能量wmv、声的利用mp4、引入wmv、科学世界mp4等10份课件配套教学资源,其中PPT共48页, 欢迎下载使用。

