2024年江苏省无锡市锡山区中考模拟化学试题 (原卷版+解析版)
展开1. “天工开物”是指人利用自然规律开创物质财富。下列过程中的变化属于物理变化的是
A. 海水晒盐B. 粮食酿酒C. 烧石成灰D. 烧窑制砖
【答案】A
【解析】
【详解】A、海水晒盐该过程中没有新物质生成,属于物理变化,故A正确;
B、粮食酿酒该过程中有新物质生成,属于化学变化,故B错误;
C、烧石成灰该过程中有新物质生成,属于化学变化,故C错误;
D、烧窑制砖该过程中有新物质生成,属于化学变化,故D错误。
故选A。
2. 下列图标表示“禁止带火种”的是
A. B. C. D.
【答案】B
【解析】
【详解】A、图中所示标志是禁止燃放鞭炮标志,错误。
B、图中所示标志是禁止带火种标志,正确。
C、图中所示标志是节约用水标志,错误。
D、图中所示标志是塑料制品回收标志,错误。
故选:B。
3. 下列调味品能溶于水形成溶液的是
A. 胡椒粉B. 白糖C. 香油D. 花生酱
【答案】B
【解析】
【详解】A、胡椒粉不溶于水,会形成悬浊液,A不符合题意;
B、白糖能够以分子形式溶解在水里,形成溶液,B符合题意;
C、香油不溶于水,会形成乳浊液,C不符合题意;
D、花生酱不溶于水,不能形成均一、稳定的溶液,D不符合题意。
故选:B。
4. H2O2、KMnO4、KClO3都可用于实验室制取氧气,这三种物质的组成都含有
A. 氧气B. 氧原子C. 氧元素D. 氧分子
【答案】C
【解析】
【详解】A、氯酸钾、高锰酸钾、过氧化氢三种物质均属于纯净物,均不含氧气,故选项错误;
B、从宏观上说,高锰酸钾、氯酸钾和过氧化氢都是由元素组成的,不是由原子组成,所以相同的是元素而不是原子,故选项错误;
C、物质是由元素组成的,所以高锰酸钾、氯酸钾和过氧化氢三种物质的组成中,相同的是某一种元素,通过三种物质的化学式可以知道是氧元素,故选项正确;
D、三种物质中都不含有氧分子,只有氧气中才含有氧分子,故选项错误,故选C。
5. 有关物质的性质和用途的说法不正确的是
A. 活性炭有吸附性,能去除色素
B. 氮气不活泼,用于食品防腐
C. 一氧化碳具有还原性,可用于炼铁
D. 武德合金的熔点低,可用作灯丝
【答案】D
【解析】
【详解】A、活性炭有吸附性,能吸附色素和异味,故选项说法正确;
B、常温下氮气的化学性质不活泼,很难与其它物质反应,可用于食品防腐,故选项说法正确;
C、一氧化碳具有还原性,可用于炼铁,故选项说法正确;
D、武德合金的熔点低,可用作电路保险丝,故选项说法不正确。
故选D。
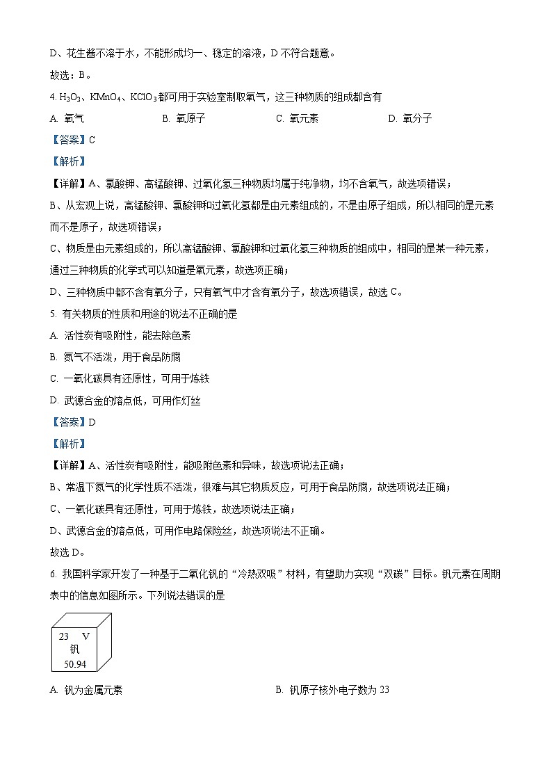
6. 我国科学家开发了一种基于二氧化钒的“冷热双吸”材料,有望助力实现“双碳”目标。钒元素在周期表中的信息如图所示。下列说法错误的是
A. 钒为金属元素B. 钒原子核外电子数为23
C. 钒的相对原子质量为50.94gD. 二氧化钒的化学式为VO2
【答案】C
【解析】
【详解】A、根据钒元素在周期表中的信息可知,钒为金属元素,故说法正确;
B、根据钒元素在周期表中的信息可知,原子序数=核外电子数=质子数=核电荷数=23,故说法正确;
C、根据钒元素在周期表中的信息可知,钒的相对原子质量为50.94,故说法错误;
D、根据氧化物的书写原则,氧化物中,氧在后,并在氧元素右下角标出氧原子的个数,则二氧化钒的化学式为VO2,故说法正确;
故选C。
7. 在给定条件下,下列物质间的转化能实现的是
A. B.
C. D.
【答案】B
【解析】
【详解】A、碳酸钙高温煅烧生成氧化钙和二氧化碳,不能生成一氧化碳,故选项转化不能一步实现;
B、锌的活动性比铜强,锌与硫酸铜反应生成硫酸锌和铜,故选项转化能一步实现;
C、铁在氧气中燃烧生成四氧化三铁,而不是氧化铁,故选项转化不能一步实现;
D、硝酸钠与氢氧化钙反应没有气体、水或沉淀生成,不符合复分解反应发生条件,故选项转化不能一步实现。
故选B。
8. 下列物质的性质和用途对应关系正确的是
A. 银有金属光泽,可用于制造电线B. 碳有还原性,可用于治金工业
C. 石墨有导电性,可用于生产铅笔芯D. 二氧化碳能溶于水,可用于灭火
【答案】B
【解析】
【详解】A、银有良好的导电性,但成本比较高,不用来制造电线,故A错误;
B、碳有还原性,可以将金属氧化物还原成金属单质,可用于治金工业,故B正确;
C、石墨可用于生产铅笔芯,是因为石墨灰黑色固体,质软,故C错误;
D、二氧化碳具有不可燃不助燃,且密度比空气大的性质,可用于灭火,故D错误。
故选B。
9. 将酒精灯的灯芯拨得松散一些,可使燃烧更旺的原因是
A. 减少酒精的挥发B. 降低可燃物的着火点
C. 增加空气中氧气含量D. 增大可燃物与空气的接触面积
【答案】D
【解析】
【分析】可燃物燃烧条件:物质是可燃物、与氧气充分接触;温度达到可燃物的着火点。
【详解】A、增大了酒精的挥发,故A不正确;
B、可燃物的着火点不变,故B不正确;
C、酒精灯的灯芯拨得松散一些,不能改变空气中氧气的含量,故C不正确;
D、酒精灯灯芯拨得松散一些,不能改变空气中氧气的含量,可以增大酒精与氧气的接触面积,使燃烧更剧烈,故D正确。故选D。
10. 下列关于燃烧和灭火的分析错误的是
A. 室内着火不能立即打开门窗,是因为会提供充足的氧气
B. 图书档案起火,应用液态二氧化碳灭火器灭火
C. 点燃的火柴竖直向上,火焰很快熄灭,是因为它接触不到氧气
D. 冬天使用煤炉取暖时要注意通风,防止煤气中毒
【答案】C
【解析】
【详解】A、室内起火,不能立即打开门窗,否则空气流通,提供充足的氧气,导致火势更旺,说法正确;
B、图书档案起火,应立即用二氧化碳灭火器灭火,可以降低图书受损程度,说法正确;
C、点燃的火柴竖直向上,火焰很快熄灭,不是因为它接触不到氧气,而是因为燃烧时热空气上升,冷空气不断过来补充,造成火柴周围温度逐渐降低,当低于火柴着火点,就熄灭了,说法错误;
D、冬天使用煤炉取暖时要注意通风,氧气不足容易生成一氧化碳,一氧化碳有毒,防止煤气中毒,说法正确。
故选C。
11. 概念之间存在并列、交叉和包含等3种关系。符合如图所示关系的一组概念是
A. AB. BC. CD. D
【答案】B
【解析】
【分析】如图中,X、Y是交叉关系,X、Y和Z是包含关系。
【详解】A、物质包括混合物和纯净物,纯净物含有单质和化合物,氧化物是化合物的一种,Y和X是包含关系,故A错误;
B、硫酸盐和铵盐都属于盐,硫酸铵既是硫酸盐又是铵盐,Y和X是交叉关系,B正确;
C、有机物和单质都属于纯净物,有机物和单质是并列关系,不是交叉关系,C错误;
D、酸、碱都属于化合物,酸、碱属于并列关系, 不是交叉关系,故D错误。故选B。
12. 《黄帝内经》中记载“地气(水蒸气)上为云,天气下为雨”。表明古人已认识到云雨是水蒸气经阳光、风等影响变化而来的。下列有关“为云”“为雨”的认识错误的是
A. 此过程体现自然界中的水循环
B. 此过程能实现水资源的重新分布
C. 此过程中水分子本身发生了变化
D. 此过程是通过水分子的运动及间隔变化实现的
【答案】C
【解析】
【详解】A、由题干信息可知,该过程是通过水的三态变化,实现水的天然循环,不符合题意;
B、水的天然循环既实现了水的自身净化又完成了水资源的重新分配,不符合题意;
C、此过程中,只是水分子之间的间隔发生了改变,水分子本身不变,符合题意;
D、水的三态变化,是通过水分子的运动及分子之间的间隔变化实现的,不符合题意。
故选C。
13. 载人航天器中处理CO2的另一种方法是将CO2与氢气反应,反应前后分子种类变化的微观示意图如下:
下列说法正确的是
A. 乙和丙的元素组成相同B. 丙的相对分子质量为16
C. 反应前后氧原子个数不相等D. 参加反应的甲和乙的分子个数比为4:1
【答案】D
【解析】
【分析】根据微观示意图可知该反应是乙即二氧化碳和甲即氢气在一定条件下反应生成水和甲烷,化学方程式为,据此解题。
【详解】A、如图所示,乙是由氧元素和碳元素组成的,丙是由氢元素和氧元素组成的,乙和丙元素组成不同,选项错误;
B、如图所示,丙是水(),其相对分子质量是,选项错误;
C、根据质量守恒定律,反应前后原子的种类和个数不变,反应前后氧原子个数相等,选项错误;
D、根据分析可知,参加反应的甲即氢气和乙即二氧化碳的分子个数比为,选项正确。
故选D。
【点睛】分析出化学方程式是解决此类试题的关键。
14. “价类图”是以化合价为纵坐标、物质类别为横坐标绘制的图像。图4是含氯元素的物质的价类图,其中“→”表示物质间的转化关系。下列说法错误的是
A. 物质C的化学式为Cl2O
B. 一定条件下,E可以通过分解反应转化成D
C. KOH和A反应生成D和水,该反应是中和反应
D. 在A中加入适量的镁条,可以观察到固体表面产生大量气泡
【答案】A
【解析】
【详解】A、如图所示,C是+4价的氯元素,则其氧化物的化学式是:,选项错误;
B、如图所示,E是氯酸钾,氯元素显+5价,而D可以是氯化钾,氯元素显-1价,氯酸钾在加热生成氯化钾和氧气,选项正确;
C、如图所示,A是-1价的氯元素形成的酸即盐酸,则盐酸和氢氧化钾反应生成氯化钾和水,该反应是酸和碱反应生成盐和水的反应,是中和反应,选项正确;
D、在A即盐酸中加入适量的镁条,镁和盐酸反应生成氯化镁和氢气,可以观察到固体表面产生大量气泡,选项正确;
故选:A。
15. 采集的盐水主要含NaCl和少量MgSO4.根据图判断,下列说法正确的是
A. 溶解度:MgSO4>NaClB. MgSO4的溶解度随温度升高而增大
C. a℃时,MgSO4溶液的溶质质量分数为50%D. 将盐水蒸发结晶,可得到较纯的NaCl
【答案】D
【解析】
【详解】A、没有指明温度,无法比较硫酸镁和氯化钠的溶解度大小,故选项说法错误;
B、由溶解度曲线图, MgSO4的溶解度先随温度升高而增大,后随温度升高而减小,故选项说法错误;
C、没有指明溶液是否饱和,无法确定溶质质量分数大小,故选项说法错误;
D、氯化钠的溶解度受温度的影响变化不大,所以将盐水蒸发结晶,可得到较纯的NaCl,故选项说法正确;
故选:D。
16. 20℃时,向盛有100g水的烧杯中加入60 g ZnSO4进行实验(忽略水的蒸发)。依据下图所示的实验和ZnSO4溶解度曲线,下列说法正确的是
A. 20℃时,充分搅拌后烧杯中溶液的质量为160g
B. 升温到40℃时,烧杯中的溶液为饱和溶液
C. 从60℃升温到80℃时,烧杯内溶液中溶质的质量分数减小
D. 100℃时,烧杯内溶液中溶质的质量分数为37.5%
【答案】D
【解析】
【详解】A、从溶解度曲线中可以看出,硫酸锌在20℃时的溶解度小于60g,故左图中加入的60g硫酸锌不能完全溶解,所以充分搅拌后烧杯中溶液的质量小于160g,不符合题意;
B、右图中,40℃时硫酸锌的溶解度约为70g>60g,故此时烧杯中的溶液为不饱和溶液,不符合题意;
C、从60℃升温到80℃时,烧杯中溶剂和溶质的质量均未发生改变,故其溶质质量分数也保持不变,不符合题意;
D、100℃时,硫酸锌的溶解度恰好为60g,此时烧杯内溶液中溶质的质量分数为,符合题意。
故选 D。
17. 下列实验方案不能达到实验目的的是
A. AB. BC. CD. D
【答案】D
【解析】
【详解】A、将黄铜片与纯铜片相互刻画,纯铜片上出现较深的划痕,黄铜片上的划痕较浅,说明黄铜的硬度较大,故选项能达到实验目的;
B、灼烧后呈灰状且有烧纸味的是棉线,缩成小球的是合成纤维,产生烧焦羽毛气味的是羊毛,故选项能达到实验目的;
C、KOH、Na2SO4、HNO3分别显碱性、中性、酸性,分别取样,滴加石蕊试液,分别显蓝色、紫色、红色,可以鉴别,故选项能达到实验目的;
D、加热时氧化铜和一氧化碳反应生成铜和二氧化碳,除去了原物质一氧化碳,不符合除杂原则,故选项不能达到实验目的。
故选D。
18. 1783年,拉瓦锡研究水的组成,装置示意图如图。将水加热成蒸气通过灼热的铁管,在出口处收集到一种可燃性气体。实验后称量发现水的质量减少,铁管质量增加,拉瓦锡研究并判断铁转化为氧化物。下列说法正确的是
A. 铁在该实验中起催化作用
B. 实验中收集到的可燃性气体可能是氢气
C. 实验中水蒸气减少的质量等于铁管增加的质量
D. 该实验不能得出水是由氢、氧元素组成的结论
【答案】B
【解析】
【详解】A、催化剂能改变化学反应速率,化学反应前后,其质量和化学性质不变,该反应中,在反应后铁的质量增加,所以铁不是催化剂,不符合题意;
B、由题干信息可知,拉瓦锡研究并判断铁转化为氧化物,则铁为反应物,则该反应为铁和水蒸气在高温下反应生成铁的氧化物和一种可燃性气体,根据质量守恒定律,化学反应前后元素的种类不变,反应物中含Fe、O、H,生成物中含Fe、O,故生成物中还应含氢元素,故收集到的可燃性气体为氢气,符合题意;
C、铁和水蒸气在高温下反应生成铁的氧化物和氢气,根据质量守恒定律,化学反应前后物质的总质量不变,则实验中水蒸气减少的质量等于铁管增加的质量加上生成氢气的质量之和,不符合题意;
D、铁和水蒸气在高温下反应生成铁的氧化物和氢气,根据质量守恒定律,化学反应前后,元素的种类不变,铁由铁元素组成,铁的氧化物由Fe、O元素组成,氢气由氢元素组成,则可得出水由H、O元素组成,不符合题意。
故选B。
19. 有部分变质的NaOH固体18. 6g,加入100g的稀硫酸,恰好完全反应,所得溶液的质量是114.2g,将其蒸干得到固体28.4g,则原固体混合物中Na元素与C元素的质量比为
A. 46:3B. 46:11C. 23:3D. 23:6
【答案】C
【解析】
【详解】氢氧化钠能与空气中的二氧化碳反应生成碳酸钠和水,从而变质,部分变质的氢氧化钠固体,加入稀硫酸,,,溶液减少的质量,即生成的二氧化碳的质量,生成的二氧化碳的质量为:18.6g+100g-114.2g=4.4g,由化学方程式可知,原固体混合物中的碳元素全部转化到了二氧化碳中,原固体混合物中的钠元素全部转化到了硫酸钠中,最后蒸干得到的固体即是硫酸钠的质量,故原固体混合物中钠元素的质量为:,原固体混合物中碳元素的质量为:,故原固体混合物中Na元素与C元素的质量比为:9.2g:1.2g=23:3。故选C。
20. mgCaCO3煅烧一段时间,冷却,称得剩余固体的质量为21.2g,向剩余固体中加入足量的稀HCl,充分反应,将所得溶液蒸干,得到33.3gCaCl2,下列说法不正确的是
A. m=30
B. 剩余固体中CaCO3、CaO的质量比为25:14
C. 向剩余固体中加入稀HCl时,会有气泡产生
D. 煅烧前后的固体分别与足量稀HCl反应,两者消耗HCl的质量相等
【答案】B
【解析】
【详解】A、碳酸钙高温煅烧生成氧化钙和二氧化碳,即,一段时间后,冷却,向剩余固体中加入足量的稀HCl,碳酸钙和稀盐酸反应:,氧化钙和稀盐酸反应:,根据质量守恒定律,化学反应前后,元素的种类和质量不变,由化学方程式可知,碳酸钙中的钙元素完全转化到了氯化钙中,则mg碳酸钙的质量为:,即m=30,不符合题意;
B、根据质量守恒定律,化学反应前后,物质的总质量不变,则碳酸钙高温煅烧生成二氧化碳的质量为:30g-21.2g=8.8g
解:设参加反应的碳酸钙的质量为x
x=20g,则剩余固体中碳酸钙的质量为:30g-20g=10g,氧化钙的质量为:21.2g-10g=11.2g,则剩余固体中碳酸钙、氧化钙的质量比为:10g:11.2g=25:28,符合题意;
C、由B可知,剩余固体为碳酸钙和氧化钙的混合物,向剩余固体中加入稀盐酸,碳酸钙和稀盐酸反应生成氯化钙、二氧化碳和水,氧化钙和稀盐酸反应生成氯化钙和水,会有气泡产生,不符合题意;
D、煅烧前的固体为碳酸钙,碳酸钙和稀盐酸反应:,煅烧后的固体为碳酸钙和氧化钙,碳酸钙高温煅烧:,氧化钙和稀盐酸反应:,碳酸钙和稀盐酸反应:,由化学方程式可得关系式:CaCO3~2HCl,故煅烧前后的固体分别与足量稀HCl反应,两者消耗HCl的质量相等,不符合题意。
故选B。
二、(非选择题共50分)
21. 能源、材料与技术的更新迭代推动了人类文明进步和社会发展。完成下列各题。
(1)2008年北京奥运会“祥云”火炬(见图1)使用的燃料是丙烷(C3H8),2022年北京冬奥会“飞扬”火炬(见图2)使用的燃料是氢气。
①丙烷属于________(选填“有机物”或“无机物”)。
②氢气属于________(填序号)。
a.化石能源
b.清洁能源
c.不可再生能源
③氢气和丙烷都可压缩储存的原因是________(填序号)。
a.分子的质量很小
b.分子在不断运动
c.分子之间有间隔
④“飞扬”火炬使用氢气替代丙烷作为燃料的原因是________(写出一点即可)。
(2)北京冬奥会利用“二氧化碳跨临界直冷制冰技术”将水快速制成冰
①液态二氧化碳汽化的过程________(选填“放出”或“吸收”)热量。
②干冰和氟利昂都可作制冷剂。化学式为CCl2F2的氟利昂中含有________种元素。
③在海底低温、高压的条件下,甲烷水合物呈固态,被称为可燃冰(见图),冰、干冰与可燃冰三种“冰”的化学性质不同,其原因是________。
(3)北京冬奥会使用了多种新型材料。
①铝合金属于________(填序号)。
a.金属材料
b.合成材料
c.复合材料
②“飞扬”火炬的外壳使用碳纤维树脂。碳纤维的硬度是钢的7倍,密度只有钢的,能承受1200℃的高温,树脂选用高温阻燃型。你认为作为火炬外壳的材料应具备的性能是________(写出一点即可),其理由是________。
【答案】(1) ①. 有机物 ②. b ③. c ④. 无污染
(2) ①. 吸收 ②. 三##3 ③. 三者的分子构成不同
(3) ①. a ②. 耐高温(合理即可) ③. 燃料燃烧放出大量的热(与上一空对应)
【解析】
【小问1详解】
①丙烷含碳元素,属于有机物;
②a、氢气属于新能源,不属于化石能源,不符合题意;
b、氢气燃烧产物只有水,比较环保,属于清洁能源,符合题意;
c、氢气可通过电解水等制得,属于可再生能源,不符合题意。
故选b;
③氢气和丙烷都可压缩储存,是因为分子之间存在间隔,受压后,分子之间的间隔变小,与分子在不断运动,分子的质量很小无关。
故选c;
④“飞扬”火炬使用氢气替代丙烷作为燃料,是因为氢气燃烧产物只有水,无污染,比较环保;
【小问2详解】
①液态二氧化碳汽化的过程吸收热量,能使周围温度降低;
②由化学式可知,氟利昂中含C、Cl、F三种元素;
③由分子构成的物质,分子是保持物质化学性质的最小粒子,冰是固态的水,由水分子构成,干冰是固体二氧化碳,由二氧化碳分子构成,可燃物主要成分是甲烷,甲烷由甲烷分子构成,分子构成不同,故化学性质不同;
【小问3详解】
①铝合金属于合金,属于金属材料。
故选a;
②燃料燃烧放出大量的热,故作为火炬外壳的材料应具备的性能是耐高温。
22. 是一种重要的化学品。
Ⅰ.的制备
(1)Ⅰ中反应有非金属氧化物生成,则该氧化物中除氧元素外一定含有______(填元素名称)元素。
(2)中的阴离子为个离子含有的电子数为______。
(3)Ⅲ中发生复分解反应,生成一种盐和一种过氧化物,则反应的化学方程式是______。
(4)减压能够降低蒸管温度,从化学性质角度说明V中采用减压蒸馏的原因:______。
Ⅱ.的应用
火箭动力助燃剂:在火箭推进器中装有液态的肼和过氧化氢。当它们混合时,即产生大量和水蒸气,并放出大量热。
(5)写出该反应的化学方程式:______。
(6)该反应用于火箭推进剂,与传统化石燃料燃烧相比,除释放大量热和快速产生大量气体外,还有一个很突出的优点是:______。
【答案】(1)氮 (2)18
(3)BaO2+2HCl=BaCl2+H2O2
(4)H2O2受热易分解为O2和水
(5)
(6)产物没有污染,绿色环保
【解析】
【小问1详解】
Ba(NO3)2中含有Ba、N、O三种元素,Ⅰ中反应有非金属氧化物生成,根据质量守恒定律反应前后元素种类不变,该氧化物中一定含有氧元素和氮元素;
【小问2详解】
O的原子序数为8,原子的核外电子数=原子序数,中电子数比质子数多2,则1个含有的电子数为2×8+2=18;
【小问3详解】
Ⅲ为BaO2与HCl发生复分解反应,则两种化合物相互交换成分生成另外两种化合物,则反应的化学方程式是BaO2+2HCl=BaCl2+H2O2;
【小问4详解】
H2O2受热易分解,减压能够降低蒸管温度,故在实验V中采用减压蒸馏;
【小问5详解】
液态的肼(N2H4)与过氧化氢混合时,会产生大量N2和水蒸气,并放出大量热,则反应的化学方程式为N2H4+2H2O2=N2+4H2O;
【小问6详解】
该反应生成物是氮气和水,产物没有污染,绿色环保。
23. 阅读下面科普短文。
松花蛋又称皮蛋、变蛋、灰包蛋等,因剥开蛋壳后胶冻状的蛋清中常有松针状的结晶或花纹而得名,是一种我国传统风味食品。
松花蛋是用料泥包裹鸭蛋、鸡蛋等加工而成.料泥是由生石灰、纯碱、食盐、草木灰(主要成分)等原料与水按一定比例混合均匀制得。料泥制作过程中,通过一系列反应,产生的强碱经蛋壳渗入到蛋清和蛋黄中,与其中的蛋白质作用,致使蛋白质分解、凝固并放出少量硫化氢气体和氨气。同时渗入的碱还会与蛋白质分解出的氨基酸进一步发生中和反应,生成的盐的晶体沉积在凝胶态的蛋清中,便出现了朵朵“松花”。而硫化氢气体则与蛋清和蛋黄中的矿物质作用生成各种硫化物,使蛋清和蛋黄的颜色发生改变,蛋清呈特殊的茶褐色、蛋黄则呈墨绿色。
很多人在平时生活中都非常喜欢凉拌松花蛋,由于松花蛋有一股碱涩味,在吃松花蛋的时候可以加入少量的姜醋汁。但专家提醒松花蛋少吃无妨,却不能过多食用,其一,松花蛋腌制过程中蛋白质分解、变质,导致营养价值遭到了一定的破坏;其二,市售松花蛋还可能含铅(国家规定松花蛋中铅含量需小于),微量铅很容易被儿童吸收,导致铅中毒。
依据文章内容,回答下列问题:
(1)食用松花蛋时加入______调料可以除去松花蛋中碱涩味。
A. 油辣子B. 食盐C. 姜醋汁
(2)料泥制作过程中会生成强碱和中的钾元素来自于原料中的______,请写出制作过程中生成强碱涉及的化学方程式:______、______。
(3)下列关于松花蛋的说法正确的是______。
A. 松花蛋中蛋清和蛋黄颜色的形成与氨气有关
B. 松花蛋中“松花”的形成与料泥产生的强碱有关
C. 市售松花蛋可能含有少量的铅,儿童不宜食用
【答案】(1)C (2) ① 碳酸钾##K2CO3 ②. ③. (3)BC
【解析】
【小问1详解】
根据“很多人在平时生活中都非常喜欢凉拌松花蛋,由于松花蛋有一股碱涩味,在吃松花蛋的时候可以加入少量的姜醋汁”,所以食用松花蛋时加入醋调料可以除去松花蛋中碱涩味,故选C;
【小问2详解】
料泥制作过程中会生成了强碱 NaOH和KOH,KOH中的钾元素来自于原料中草木灰,由于草木灰的主要成分是碳酸钾;
料泥是由生石灰(即氧化钙)、纯碱(Na2CO3)、食盐、草木灰(主要成分K2CO3)等原料与水按一定比例混合均匀制得,制作过程中,氧化钙和水反应生成氢氧化钙,氢氧化钙和碳酸钠反应生成碳酸钙沉淀和氢氧化钠,生成强碱 NaOH 涉及的化学方程式为:、;
【小问3详解】
A、根据“硫化氢气体则与蛋清和蛋黄中的矿物质作用生成各种硫化物,使蛋清和蛋黄的颜色发生改变,蛋清呈特殊的荼褐色、蛋黄则呈墨绿色”,即松花蛋中蛋清和蛋黄颜色的形成与硫化氢气体有关,故A说法错误;
B、根据“同时渗入的碱还会与蛋白质分解出的氨基酸进一步发生中和反应,生成的盐的晶体沉积在凝胶态的蛋清中,便出现了朵朵松花”,故松花蛋中“松花”的形成与料泥产生的强碱有关,故B说法正确;
C、市售松花蛋可能含有少量的铅,微量铅很容易被儿童吸收,导致铅中毒,所以儿童不宜食用,故C说法正确。
故选BC。
24. 湿法炼锌过程中的净化钴液中含有Zn、C、Cu和Fe的单质及Zn(OH)2,可利用过硫酸钠氧化水解法实现钴的富集,同时分别回收锌、铜和铁元素,工艺流程如下:
资料1.钴的金属活动性与铁相似。
资料2.该工艺条件下,有关金属离子开始沉淀和沉淀完全的pH见下表:
(1)工艺流程中“酸浸”“除铁”“沉钴”都需要进行的操作是________。
(2)“酸浸”中发生酸碱中和反应的化学方程式是_____,浸渣的主要成分为______。
(3)“除铁”过程中会发生分步反应2FeSO4+H2O2+H2SO4=Fe2(SO4)3+2X,X的化学式是______,该过程需要控制溶液的pH范围是_____。
(4)上述流程中_____ (填序号)可返回湿法炼锌系统,提高锌利用率.
a.浸渣 b.滤渣I c.滤液II d.滤渣III
【答案】(1)过滤 (2) ①. ②. Cu
(3) ①. H2O ②. 3.2~7.7
(4) c
【解析】
【小问1详解】
工艺流程中“酸浸”“除铁”“沉钴”都是将固体和液体进行分离,需要进行的操作是过滤;
【小问2详解】
“酸浸”中发生酸碱中和是氢氧化锌和稀硫酸的反应,氢氧化锌和稀硫酸反应生成硫酸锌和水,反应的化学方程式为:Zn(OH)2+H2SO4=ZnSO4+2H2O;
【小问3详解】
由反应的化学方程式可知,反应前有2个铁原子、3个硫原子、14个氧原子、4个氢原子,反应后有2个铁原子、3个硫原子、12个氧原子,由质量守恒定律可知,反应后2个X分子中含有2个氧原子、4个氢原子,则1个X分子中含有1个氧原子、2个氢原子,所以X的化学式为:H2O;铁离子完全沉淀所需溶液的最低pH为3.2,钴离子开始沉淀的溶液pH为7.7,所以该过程需要控制溶液的pH范围是3.2~7.7;
【小问4详解】
上述流程中滤液II中含有锌离子,可返回湿法炼锌系统,提高锌的利用率。
25. 化学兴趣小组同学利用下列装置对氢气的制取和性质进行了实验探究。
资料:无水硫酸铜是白色固体,遇到水会变蓝。
氢气的制取
(1)连接装置并检查装置气密性后,关闭 K1、K2和K3。在注射器中分别加入锌粒和稀硫酸,打开阀门K1、K2,将稀硫酸注入注射器2中,该反应的化学方程式是_______。
(2)利用装置A制取氢气的优点是______。
探究氢气的性质
(3)关闭K1,打开K3,固定注射器2,通一会氢气目的是______。
(4)点燃酒精灯,一段时间后,观察到a处现象是_______,证明氢气具有______性。
(5)无水硫酸铜变蓝,证明反应中有水生成。M处加入的试剂是_______。
【答案】(1)Zn+H2SO4=ZnSO4+H2↑
(2)节约药品
(3)把装置B中空气排净
(4) ①. 黑色粉末变成亮红色 ②. 还原
(5)碱石灰
【解析】
【小问1详解】
锌粒和稀硫酸反应生成硫酸锌和氢气,反应的化学方程式是Zn+H2SO4=ZnSO4+H2↑。
【小问2详解】
装置A使用注射器添加稀硫酸,且把锌粒放在注射器中,只需少量药品即可开始反应放出氢气,所以有点有节约药品,其他合理即可。
【小问3详解】
通一会氢气目的是为了把装置B中空气排净,防止氢气和空气混合时,加热而引起爆炸。
【小问4详解】
氢气和氧化铜在加热条件下生成铜和水,故观察到a处现象是黑色粉末变成亮红色;氢气结合氧元素,是还原剂,具有还原性。
【小问5详解】
为了防止装置A中反应生成的氢气中含有水分干扰b处出现的现象,可以在干燥管中的圆球中放块状或颗粒状固体来吸收水分干燥氢气,故M处加入的试剂是碱石灰。 序号
X
Y
Z
A
氧化物
纯净物
物质
B
硫酸盐
铵盐
盐
C
有机物
单质
纯净物
D
碱
酸
化合物
实验目
实验方案
A
比较黄铜片与铜片的硬度
取样,将它们互相刻画
B
区别羊毛、棉花、合成纤维
取样,分别灼烧后闻气味
C
鉴别KOH、HNO3、Na2SO4溶液
取样,分别滴加石蕊试液
D
除去CO中的CO2
通过足量灼热的氧化铜
金属离子
Fe3+
Fe2+
C2+
开始沉淀的pH
1.9
7.5
7.7
沉淀完全的pH
3.2
9.0
9.2
2024年江苏省无锡市锡山区中考模拟化学试题+: 这是一份2024年江苏省无锡市锡山区中考模拟化学试题+,共28页。试卷主要包含了选择愿等内容,欢迎下载使用。
2024年江苏省无锡市锡山区锡东片区中考一模化学试卷(原卷版+解析版): 这是一份2024年江苏省无锡市锡山区锡东片区中考一模化学试卷(原卷版+解析版),文件包含2024年江苏省无锡市锡山区锡东片区中考一模化学试卷原卷版docx、2024年江苏省无锡市锡山区锡东片区中考一模化学试卷解析版docx等2份试卷配套教学资源,其中试卷共33页, 欢迎下载使用。
精品解析:2020年江苏省无锡市滨湖区中考一模化学试题(解析版+原卷版): 这是一份精品解析:2020年江苏省无锡市滨湖区中考一模化学试题(解析版+原卷版),文件包含精品解析2020年江苏省无锡市滨湖区中考一模化学试题解析版doc、精品解析2020年江苏省无锡市滨湖区中考一模化学试题原卷版doc等2份试卷配套教学资源,其中试卷共24页, 欢迎下载使用。

