江苏省泰州市靖江市实验学校2023-2024学年九年级下学期3月月度测试化学试卷(原卷版+解析版)
展开
这是一份江苏省泰州市靖江市实验学校2023-2024学年九年级下学期3月月度测试化学试卷(原卷版+解析版),文件包含江苏省泰州市靖江市实验学校2023-2024学年九年级下学期3月月度测试化学试卷原卷版docx、江苏省泰州市靖江市实验学校2023-2024学年九年级下学期3月月度测试化学试卷解析版docx等2份试卷配套教学资源,其中试卷共23页, 欢迎下载使用。
第一部分 选择题(共20分)
一、单项选择题(本题共 10 小题,每小题只有一个符合题意。每小题 1 分,共 10 分)
1. 《天工开物》记载“泥瓦罐载铜十斤,继入炉甘石六斤……,即成黄铜”。炉甘石的主要成分为ZnCO3,ZnCO3属于
A. 氧化物B. 酸C. 碱D. 盐
2. 下列物质的用途与其物理性质有关的是
A. 用食醋除去热水瓶内的水垢B. 浓硫酸使木材、纸张等炭化
C. 用木炭除去冰箱内的异味D. 用生石灰作干果的干燥剂
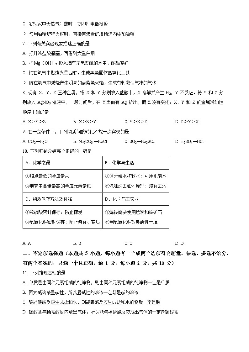
3. 下列几种物质的名称中,表示同一种物质的是
A. 盐酸、胃酸、氯化氢
B. 冰、干冰、水
C. 氢氧化钠、烧碱、苛性钠
D. 氢氧化钙、消石灰、生石灰
4. 艾草中富含黄酮素(C15H10O2)有极高的药用价值。下列叙述正确的是
A. 黄酮素由碳原子、氢原子和氧原子构成
B. 黄酮素中氧元素的质量分数最小
C. 黄酮素中含有 1 个氧分子
D. 黄酮素的相对分子质量为 222
5. 实验是学习化学的基础。下列图示的实验操作中不正确的是
A. 取用液体药品B. 称量 NaOH 固体
C. 点燃酒精灯D. 检查装置的气密性
6. 在化学实验或日常生活中都应强化安全意识。下列做法符合安全要求的是
A. 被蚊虫叮咬后,可涂抹牙膏或肥皂水止痒
B. 不慎将浓硫酸沾到皮肤上,用水冲洗即可
C. 发现家中天然气泄露时,立即打电话报警
D. 使用酒精炉吃火锅时,直接向燃着的酒精炉内添加酒精
7. 下列有关实验现象描述正确的是
A. 打开浓盐酸瓶塞,可看到大量白烟
B. 将Mg(OH)2 投入滴有无色酚酞的水中,酚酞变红
C. 铁在氧气中燃烧火星四射,生成黑色固体四氧化三铁
D. 硫在氧气中燃烧产生明亮的蓝紫色火焰,生成有刺激性气味的气体
8. 现有 X、Y、Z 三种金属,将 X 和 Y 分别放入盐酸中,X 溶解并产生 H2,Y 不反应,将 Y 和 Z 分别放入 AgNO3 溶液中,一段时间后,在 Y表面有 Ag 析出,而 Z没有变化。X、Y 和 Z 的金属活动性顺序正确的是
A. X>Y>ZB. X>Z>YC. Y>X>ZD. Z>Y>X
9. 在一定条件下,下列物质间的转化不能一步实现的是
A. CO2→H2OB. Na2CO3 →NaClC. SO2→Na2SO4D. H2SO4→HCl
10. 下列归纳总结完全正确的一组是
A. AB. BC. CD. D
二、不定项选择题(本题共 5 小题,每小题有一个或两个选项符合题意。错选、多选不给分。有两个答案的,只选一个且正确,给 1 分。每小题 2 分,共 10 分)
11. 下列推理合理的是
A. 单质是由同种元素组成的纯净物,则由同种元素组成的纯净物一定是单质
B. 因为碱溶液呈碱性,所以显碱性的溶液一定都是碱的溶液
C. 酸能跟碱反应生成盐和水,则能跟碱反应生成盐和水的物质一定是酸
D. 碳酸盐与稀盐酸反应放出气体,所以能与稀盐酸反应放出气体的一定是碳酸盐
12. 如图所示是元素的化合价与物质类别关系的价类二维图,若它表示的是铁元素部分关系图。下列相关说法不正确的是
A. A 点对应的物质可能是黑色
B. B 点对应物质的化学式为 FeO
C. 湿法炼铜生成铜和 F 点对应的物质
D. 由 E 点对应的物质发生反应生成 F 点对应的物质的化学方程式可以是:
13. 如图是“光催化固氮合成氨”反应前后分子种类变化的示意图。下列叙述正确的是
A. 丙是空气中含量最高的气体
B. 反应生成的丙和丁的质量比为 32:17
C. 反应后原子数目增加
D. 参加反应的甲和乙的分子个数比为 1:3
14. 除去下列物质中的少量杂质,方法不正确的是
A. AB. BC. CD. D
15. 在三颈烧瓶中用排空气法收集气体,然后将三颈烧瓶与盛有盐酸、溶液的注射器和压强传感器密封连接(如图1)。检验气密性后,在时快速注入一种溶液,时快速注入第二种溶液,测得瓶内压强随时间变化曲线如图2.下列说法中正确的是
A. 时注入的溶液是盐酸
B. 前压强减小对应的反应示意图如图3所示
C. 期间压强不变且大于0可证明收集的气体不纯
D. 后压强增大的原因是溶液与盐酸发生中和反应
第二部分 非选择题(共 40 分)
16. 请用化学知识回答下列问题:
(1)用数字和符号表示:
①溶于水使温度降低的物质______。
②硝酸亚铁中的阴离子______。
③人体缺乏______易骨质疏松。
(2)农业上配制农药波尔多液的化学方程式______。
(3)工业制取少量烧碱化学方程式______。
(4)“芯片”是电子产品的核心部件。工业上用氢气与二氧化硅在高温条件下反应制取高纯度的硅同时生成一种常温下呈液态的氧化物,反应的化学方程式______。
(5)镓(Ga)是一种奇妙的金属,放在手心马上熔化,犹如荷叶上的水珠流来流去。请阅读信息后回答:
①如图所示,其中“69.72”表示______。镓原子结构示意图中,X 的数值是______。
②氮化镓是第三代半导体材料,制取方法: GaCl3 +X=GaN+3HCl,则 X 化学式______。
17. 科学家们在大量实验的基础上得出水的组成。
(1)实验室中常用锌粒和稀硫酸反应来制备氢气。请从下列装置中选择并组装一套制取干燥氢气的装置,正确的连接顺序为______(用接口处字母填写)。
(2)研究氢气的燃烧实验是人们认识水组成的开始。
①氢气在点燃前一定要______;
②请设计实验证明氢气在空气中燃烧的产物______。
(3)科学家们又用“电解法”证明了水的组成(装置如图 2 所示)。电解时,水中需加入少量的 NaOH,其作用是______,通电一段时间后,发现甲、乙两量筒中收集的气体体积比略小于______,其原因可能是______(写出一条即可)。
(4)氢气燃烧和电解水都能得出水的组成,理论依据是______。
18. 归纳是学习的重要方法,小芳在复习盐酸的性质时,归纳出盐酸的五条化学性质,请根据图示和要求回答问题:
(1)图1 中为了验证性质①,小红将紫色石蕊试液滴加到盐酸溶液中,溶液变______色。
(2)图 1 中 A 所表示的物质类别是______。
(3)图1 中盐酸的性质③决定了盐酸可用于清除铁锈,该反应的化学方程式是______,现象:______。
(4)选用合适的物质验证图 1 中性质⑤,其反应的化学方程式为______。
(5)图 2 描述了氢氧化钠溶液与盐酸反应的微观实质,图中A、B、C 处应填入的化学式或离子符号依次为______;由于反应时无明显现象,在老师的帮助下, 用 pH 传感器按图 3 再次实验,将注射器内的液体全部缓慢注入烧瓶。烧瓶内溶液 pH 变化曲线如图 4 所示,小明认为 c 点对应溶液中的溶质为______(填化学式),小明要证明自己的观点,可选用的物质是______(填序号)。
a.锌粒 b.硝酸银溶液 c.氧化铜固体 d.碳酸钾溶液
(6)实验室有一瓶未知浓度盐酸。为测定该盐酸中溶质的质量分数,他们向 25g 盐酸样品中逐滴滴入质量分数为 20%的氢氧化钠溶液,所得溶液温度与加入氢氧化钠溶液质量的变化关系如图所示。回答下列问题:
①氢氧化钠与盐酸反应______(填“放出” 或“吸收”)热量
②计算该盐酸中溶质的质量分数(精确到 0.1%)。
19. 现有一包不纯的 Na2SO4 固体,可能含有 Na2CO3、BaCO3、FeCl3、NH4HCO3、NaCl 中的一种或几种,现做如下实验。
(1)取适量的固体微热,无氨味,则原固体中一定不含______。
(2)另取适量的固体加水溶解,得无色澄清溶液,则原固体中一定不含______。
(3)向步骤(2)所得溶液中加入过量的 Ba(NO3)2 溶液,过滤得白色固体 A 和无色滤液B.取固体 A,加入过量的稀硝酸,部分固体溶解,则白色固体 A 的成分______(写化学式),写出部分固体溶解反应的化学方程式:______。
(4)取少量滤液 B,滴加 AgNO3 溶液,产生白色沉淀。结合上述实验,请写出原固体成分______。
20. 由菱铁矿(主要成分为 FeCO3,含少量 SiO2 等杂质)制备铁粉的一种流程如图所示:
(1)“酸浸”时,为使反应充分,可采取的一种措施是______,分析得知二氧化硅______(填“能”或“不能”)与稀硫酸反应。
(2)过滤用到的三种玻璃仪器:烧杯、______。
(3)“沉铁”时,FeSO4 转化为 FeCO3 沉淀,该反应的基本类型是______。“焙烧” 时,在高温条件下,FeCO3 与 O2 反应生成 Fe2O3 与 CO2 的化学方程式为______。
(4)“还原”时,在高温条件下,利用炭粉可将铁从氧化铁中还原出来;若向氧化铁 与炭粉的混合物中添加适量的 CaCO3,更利于还原氧化铁,其原因是______。A.化学之最
B.化学与生活
①熔点最低的金属是汞
②地壳中含量最高的金属元素是铁
①区分硬水和软水:可用肥皂水
②汽油洗去油污原理:溶解去污
C.物质保存方法及解释
D.化学与工农业
①浓硫酸密封保存:防止挥发
②氢氧化钠密封保存:防止潮解、变质
①炼铁需要使用焦炭和铁矿石
②用氢氧化钠改良酸性土壤
选项
物质
所含杂质
除杂质的方法
A
CO
CO2
通入足量氢氧化钠溶液、干燥
B
MnO2
KCl
溶解、过滤、蒸发
C
CaCl2 溶液
稀盐酸
加过量 CaCO3,过滤
D
NaOH
Na2CO3
加入适量稀盐酸至不再产生气泡
相关试卷
这是一份江苏省泰州市靖江市实验学校2023-2024学年九年级下学期3月月度测试化学试卷,共6页。
这是一份江苏省无锡市2023-2024学年九年级下学期下学期3月月考化学试卷(原卷版+解析版),文件包含江苏省无锡市2023-2024学年九年级下学期3月月考化学试卷原卷版docx、江苏省无锡市2023-2024学年九年级下学期3月月考化学试卷解析版docx等2份试卷配套教学资源,其中试卷共32页, 欢迎下载使用。
这是一份江苏省泰州市姜堰区实验初级中学2023-2024学年九年级下学期3月月考化学试题(原卷版+解析版),文件包含精品解析江苏省泰州市姜堰区实验初级中学2023-2024学年九年级下学期3月月考化学试题原卷版docx、精品解析江苏省泰州市姜堰区实验初级中学2023-2024学年九年级下学期3月月考化学试题解析版docx等2份试卷配套教学资源,其中试卷共21页, 欢迎下载使用。

