江苏省盐城市东台市第二教育联盟3月月考2023-2024学年九年级下学期3月月考物理试题(原卷版+解析版)
展开1. 为了庆祝中国共产党第二十次代表大会胜利召开,同学们积极排练歌曲《我和我的祖国》。下列说法正确的是( )
A. “男低音”“女高音”中的高、低是指声音的响度
B. 歌声是由声带振动产生的
C. 同学们声带振动的幅度越大,歌声的音调越高
D. 优美动听的歌声一定不会是噪声
【答案】B
【解析】
【详解】A.由于声带的特点不同,所以女高音的声带振动快,音调高。男低音声带振动慢,音调低。所以我们经常说的“男低音”、“女高音”中的“高”和“低”指的是音调,故A错误;
B.声音是由物体的振动产生的,所以歌声是由声带振动产生的,故B正确;
C.同学们声带振动的幅度越大,歌声的响度越大,故C错误;
D.优美动听的歌声也可能会影响他人的学习、工作和休息,从环境保护角度说凡是影响他人学习、工作和休息的声音就是噪声,因此优美动听的歌声也可能会是噪声,故D错误。
故选B。
2. 下列与物态变化相关的说法,正确的是( )
A. 出汗时吹风扇感觉凉快,是因为风降低了室温
B. 地面上的水消失,与冬天人呼出的“白气”形成原理相同
C. 放在衣柜里的樟脑丸消失过程中,需要吸热
D. 因为雪的形成过程中要吸收热量,所以下雪时天气变冷
【答案】C
【解析】
【详解】A.出汗时吹风扇感觉凉快,是因为风加快了汗液的蒸发,蒸发从人体吸热,使人体的温度降低,但风不能降低室温,故A错误;
B.地面上的水消失是发生了汽化,冬天人呼出的“白气”是水蒸气遇冷液化形成的小水滴,是液化现象,二者形成原理不同,故B错误;
C.樟脑变小过程是由于固态直接变成气态,属于升华,升华的过程是吸热的过程,故C正确;
D.下雪时,空气中水蒸气遇冷直接凝华形成雪,凝华是放出热量的,下雪不冷化雪冷,故D错误。
故选C。
3. 随着人们生活水平的提高,小汽车已经进入每一户家庭,关于小汽车下列说法错误的是( )
A. 小汽车的后视镜采用凹面镜,是为了扩大视野
B. 夜间行车时,为了安全车内最好关着灯
C. 关上车窗后,车内会变得安静很多,是因为玻璃可以起到隔音的效果
D. 前挡风玻璃倾斜安装是防止车内的物体成像在车正前方,影响司机视线
【答案】A
【解析】
【详解】A.小汽车为了扩大视野,后视镜采用凸面镜,故A错误,A符合题意;
B.夜间行车时,开着灯由于光的反射会在前挡风玻璃上形成较清晰的车内的虚像,所以为了安全车内最好关着灯,故B正确,B不符合题意;
C.关上窗户,车内会安静许多,这是在传播过程中减弱噪声,是因为玻璃可以起到隔音的效果,故C正确,C不符合题意;
D.平面镜所成的像与物体关于镜面对称,所以前挡风玻璃倾斜安装是防止车内的物体成像在车正前方,影响司机视线,故D正确,D不符合题意。
故选A。
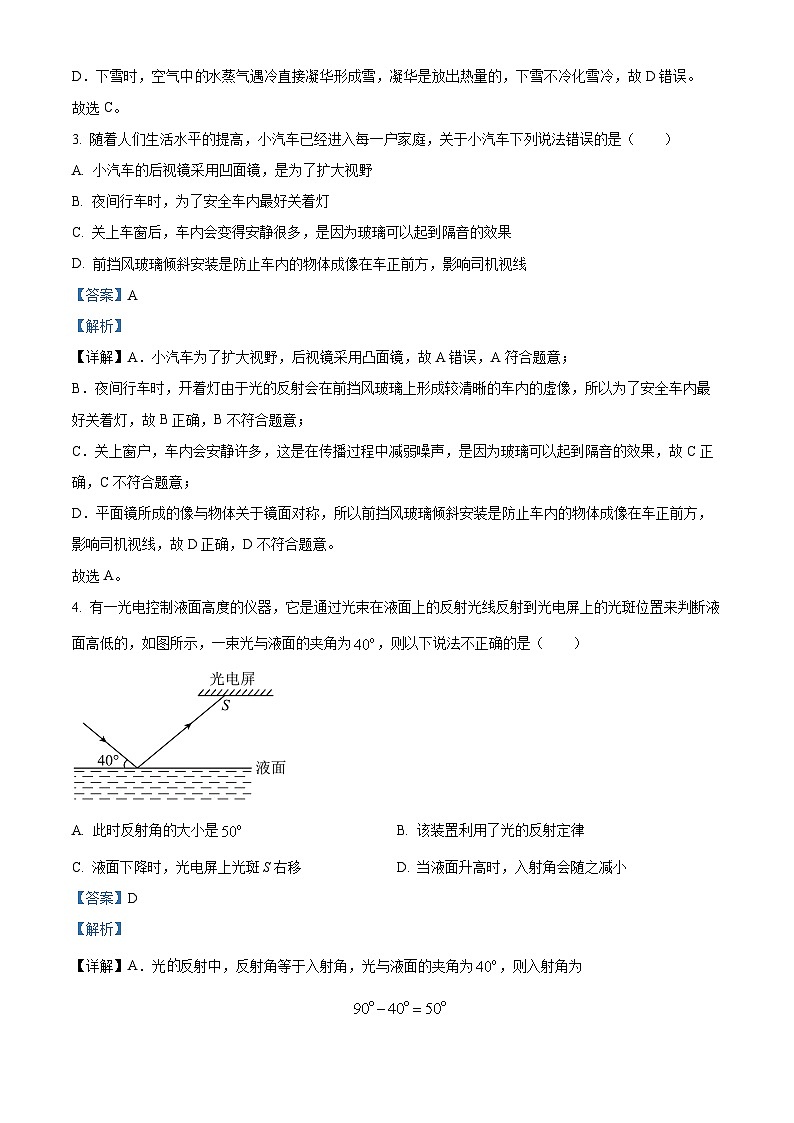
4. 有一光电控制液面高度的仪器,它是通过光束在液面上的反射光线反射到光电屏上的光斑位置来判断液面高低的,如图所示,一束光与液面的夹角为,则以下说法不正确的是( )
A. 此时反射角的大小是B. 该装置利用了光的反射定律
C. 液面下降时,光电屏上光斑S右移D. 当液面升高时,入射角会随之减小
【答案】D
【解析】
【详解】A.光反射中,反射角等于入射角,光与液面的夹角为,则入射角为
所以反射角也为,故A正确,不符合题意;
B.该装置是通过光束在液面上的反射光线反射到光电屏上的光斑位置来判断液面高低的,利用了光的反射定律,故B正确,不符合题意;
C.液面下降时,入射角度不变,入射点会右移,因此光电屏上光斑S右移,故C正确,不符合题意;
D.当液面升高时,入射角不会改变,但光电屏上光斑S会左移,故D错误,符合题意。
故选D。
5. 关于信息、能源、材料、磁场等的叙述中正确的是( )
A. “北斗”卫星定位系统是利用电磁波传递信息的
B. 核电站是通过核聚变反应获得核能的
C. 人类开采的石油属于可再生能源
D. 磁场和磁感线都是人为引入的,实际上不存在
【答案】A
【解析】
【详解】A.电磁波的传播不需要介质,我国的北斗卫星定位系统是利用电磁波传递信息的,故A正确;
B.核电站的核心设备是核反应堆,核反应堆是通过可控裂变(链式反应)释放能量的,故B错误;
C.人类开采的石油虽然储量巨大,但是其一旦消耗就很难再生,因此属于不可再生能源,故C错误;
D.磁场是真实存在的,磁感线是为了研究磁场人为引入的模型,实际上不存在,故D错误。
故选A。
6. 如图所示,关于“探究电磁联系”的四个实验情境,下列说法正确的是( )
A. 甲实验中小磁针最终静止时与通电导线平行
B. 将乙实验中ab棒竖直上下移动时,灵敏电流计指针不会左右摆动
C. 丙实验装置只可以研究电磁铁的磁性强弱与线圈匝数的关系
D. 丁实验揭示了发电机的工作原理
【答案】B
【解析】
【详解】A.图甲装置是奥斯特实验,实验表明电流周围存在磁场,实验中小磁针最终静止时与通电导线垂直,故A错误;
B.将乙实验中ab棒竖直上下移动时,不切割磁感线,不会产生感应电流,灵敏电流计指针不会左右摆动,故B正确;
C.图丙装置两个电磁铁串联在电路中,电流相等,线圈匝数不同,所以可以探究电磁铁磁性强弱跟线圈匝数的关系;若移动滑动变阻器,可以改变电路中的电流,所以还可以探究电磁铁磁性强弱跟电流的关系,故C错误;
D.图丁装置是通电导体在磁场中受力而运动,是电能转化为机械能,是电动机的原理,故D错误。
故选B。
7. 在冬奥会自由式滑雪比赛中,选手的运动轨迹如图所示,如果不计空气阻力,下列说法正确的是( )
A. 在a点和c点速度都为零,因此这两点动能也为零
B. 在a点和e点都处于静止状态,因此机械能相等
C. 从c点下落到d点过程中,机械能保持不变
D. 从a点下滑到b点过程中,机械能保持不变
【答案】C
【解析】
【分析】
【详解】A.在a点速度为零,说明动能为零,c点运动员在水平方向速度不为零,所以c点动能不为零,故A错误;
B.在a点和e点都处于静止状态,说明动能都为零,因为高度不同,所以,重力势能就不相等,因此机械能不相等,故B错误;
C.从c点下落到d点过程中,如果不计空气阻力,运动员只受重力作用,其机械能守恒,故C正确;
D.从a点向b点运动过程中,因为有滑动摩擦,机械能不守恒,一部分转化成内能,机械能减少,故D错误。
故选C。
8. 某实验装置如图。甲、乙两烧瓶中液体质量相同但电阻丝的阻值不同。利用此装置和秒表可以探究哪些物理问题呢?下列相关说法中不正确的是( )
A. 若两烧瓶中液体种类相同,可以探究电流产生的热量与电流大小的关系
B. 若两烧瓶中液体种类相同,可以探究电流产生的热量与电阻大小的关系
C. 若两烧瓶中液体种类不同,可以探究电流产生的热量与电流大小的关系
D. 若两烧瓶中液体种类不同,可以探究不同物质吸热升温现象
【答案】D
【解析】
【详解】由图可知两电阻丝串联,相同的电阻丝在相同时间内产生的热量相同,所以实验中可用通电时间来间接反映液体吸收热量的多少,并通过温度计的变化来判断两种液体的吸热能力:
A.根据,若两烧瓶中液体种类相同,由于电流相同而电阻不同,故可以探究电流产生的热量与电流大小的关系,故A正确,A不符合题意;
B.根据,若两烧瓶中液体种类相同,由于电流相同而电阻不同,可以探究电流产生的热量与电阻大小的关系,故B正确,B不符合题意;
C.根据,若两烧瓶中液体种类不同,由于电流相同而电阻不同,可以探究电流产生的热量与电流大小的关系,故C正确,C不符合题意;
D.若两烧瓶中液体种类不同,根据控制变量法的思想,应控制两个电阻相同时才可以探究不同物质吸热升温现象,故D错误,D符合题意。
故选D。
9. 下列符合安全用电原则的是( )
A. 家中空气开关“跳闸”了,一定是某处出现了短路
B. 使用测电笔时,人体必须接触笔尖金属体
C. 家用电器的金属外壳与三脚插头的长插脚相连
D. 可用湿布擦拭正在工作的用电器
【答案】C
【解析】
【详解】A.家庭中的空气开关跳闸,是由于短路或总功率多大等原因导致的,所以不一定是某处出现了短路,故A错误;
B.使用试电笔时手必须要接触笔尾金属体,不能接触笔尖金属体,笔尖接触电线,可辨别火线与零线,故B错误;
C.用电器的金属外壳必须接地,并且三脚插头的标着E的插脚与用电器的金属外壳相连是为了防止触电,故C正确;
D.生活用水是导体,用湿布擦拭正在工作的用电器,可能会因湿布导电而发生触电事故,故D错误。
故选C。
10. 如图所示,在电磁铁的正上方用弹簧悬挂一条形磁铁,闭合开关后,将滑动变阻器的滑片P从a端移到b端的过程中,下列判断正确的是( )
A. 小灯泡变亮,弹簧伸长
B. 小灯泡变暗,弹簧伸长
C. 电流表示数变大,弹簧收缩
D. 电流表示数变小,弹簧收缩
【答案】A
【解析】
【详解】ABCD.由图可知,该电路为串联电路,当滑动变阻器的滑片P从a端移到b端的过程中,滑动变阻器的阻值减小,电路中电流增大,故电流表示数变大,小灯泡变亮。由“安培定则”可知,电磁铁上方为S极,与条形磁体相吸,当电流增大时,电磁铁磁性增强,弹簧被拉伸。故A符合题意,BCD不符合题意。
故选A。
11. 科技的发展让智能家居进入了人们的生活。小明家新安装了一个智能锁,需要通过“密码+人脸”两次识别成功才会开锁。密码识别成功时仅闭合,灯L发光,照亮人脸进行识别,但不开锁,人脸识别成功后才会闭合,电动机M工作,开锁成功。下列电路符合要求的是( )
A. B.
C. D.
【答案】C
【解析】
【详解】由题可知,S1闭合,灯L发光,但电动机不工作,S2闭合,电动机M工作,所以灯和电动机并联,且S1在干路,S2在电动机所在的支路,故ABD不符合题意,C符合题意。
故选C。
12. 如图,D为电子元件,能起稳压作用,即在一定条件下可保持其两端的电压UD不变,R为定值电阻,E为电压可调的电源,当D起稳压作用时,下列描述电路中的电流I、R消耗的电功率P随电源电压U总变化关系的图线中,可能正确的是( )
A. B. C. D.
【答案】D
【解析】
【详解】(1)根据串联电路电压的规律,R的电压为:UR=U总-UD,根据欧姆定律,通过R的电流,即电路中的电流:-----①,因R和UD为定值,①式为I随U总的变化关系式,可知,I与U总的变化关系为一次函数关系,A错误;且I随U总的变大而变大,故B错误;
(2)R消耗的电功率:,此式为R消耗的电功率P随电源总电压U总变化的二次函数关系,由数学知识知,图象为抛物线,故C错误,D正确.故选D.
二、填空题(每空1分,共24分)
13. 如图所示,用手拨动钢尺,发出的声音是由钢尺______产生的。若改变钢尺伸出桌面的长度,会使声音的______发生改变。当钢尺伸出桌面超过一定长度时,虽然用相同的力拨动钢尺,却听不到声音,这是由于此时发出声音的频率低于______Hz,人耳听不到。
【答案】 ①. 振动 ②. 音调 ③. 20
【解析】
【详解】[1] 用手拨动钢尺,钢尺会发出声音,说明声音是由物体的振动产生的。
[2] 改变钢尺伸出桌边的长度,会使声音的频率发生变化,也就是音调发生变化。
[3] 钢尺伸出桌面超过一定长度,振动的频率小于20Hz,属于次声波,人耳感觉不到。
14. 今年冬天极寒的天气,学校要求早上暂停拖地。这样做的目的是防止水发生______(填物态变化名称),避免同学们摔倒受伤。晚上外面气温骤降,早上小明看到窗户上会结上一层冰花,这层冰花出现在窗户玻璃的_______(选填“内”或“外”)侧,当他走到室外,眼镜上_______(选填“会”或“不会”)会蒙上一层水雾。
【答案】 ①. 凝固 ②. 内 ③. 不会
【解析】
【详解】[1]极寒的天气温度很低,如果拖地,地面会有水,液态水会凝固成冰,同学们走在地面上会摔倒受伤,所以暂停拖地,这样做的目的是防止水发生凝固。
[2]晚上外面气温骤降,早上小明看到窗户上会结上一层冰花,这是因为室内的气温高,室外的气温低,高温的气体遇上低温的玻璃窗,会放热,直接凝华成冰花,而冰花是在室内的。
[3]当他从室内走到室外,眼镜的温度是较高的,室外的空气温度较低,室外的空气接触眼镜时,吸收热量,但是不会发生物态变化,那么眼镜上不会蒙上一层水雾。
15. 如图所示,一位身高1.6m的市民站在2m高平面玻璃制的地铁安全门前1m处候车。她在镜中的像高是__m,她到像的距离是__m。地铁到站后,安全门向左右两侧水平移动打开,站在原地的市民在左右两侧安全门中成像位置___(填“改变”或“不改变”)。
【答案】 ①. 1.6 ②. 2 ③. 不改变
【解析】
【详解】[1]平面镜成像时,像与物体大小相等,她的身高为1.6m,像高为1.6m。
[2]平面镜成像时,像与物到镜面的距离相等,市民距离地铁安全门1m,像到安全门的距离为1m,所以她到像的距离是
1m+1m=2m
[3]平面镜成像与物关于镜面对称。安全门向左右两侧水平移动打开,安全门所在的对称面位置没有发生改变,站在原地的市民在左右两侧安全门中成像的位置不改变。
16. 冬冬来到湖边树荫下乖凉,发现地面上有很多圆形光斑,这是由于光的______形成太阳的像,这个像是______像(选填“实”或“虚”)。黑板反光是因为光在黑板表面发生了______反射(选填“镜面”或“漫”)。
【答案】 ①. 直线传播 ②. 实 ③. 镜面
【解析】
【详解】[1][2]在湖边树荫下乘凉,发现地面上有很多圆形光斑,这是由于光的直线传播形成的太阳的像,像由实际光线形成,是实像。
[3]黑板由于使用时间较长,摩擦导致变光滑,在某个特殊角度能够把窗外入射的光平行反射到某个角度同学的眼睛里,这是镜面反射。
17. 某太阳能热水器装有100kg温度为20℃的水,阳光照射一天后,水温升高到80℃。热水器内的水吸收了______J热量,水是通过______的方式改变内能。若上述这些热量由天然气燃烧提供,则需要完全燃烧______m3的天然气,不考虑能量损失,天然气的热值为4×107J/m3,水的比热容为4.2×103J/(kg⋅℃)。
【答案】 ①. 2.52×107 ②. 热传递 ③. 0.63
【解析】
【分析】
【详解】[1]阳光照射一天,水吸收的热量
Q吸=cm水(t-t0)=4.2×103J/(kg⋅℃)×100kg×(80℃-20℃)=2.52×107J
[2]太阳将热量传递给水,这是通过热传递的方式让内能增大的。
[3]水吸收的热量由燃烧天然气提供,在不考虑能量损失时,需要完全燃烧天然气的体积
18. 在家庭电路中,用测电笔辨别输电线时,能使氖管发光的是___________线;如图为电子式电能表表盘。小明将某家用电器单独接在该电能表上正常工作6min,电能表指示灯闪烁了320次。6min该家用电器的额定功率是___________W,这个家用电器可能是___________(选填“电热水壶”、“台灯”或“电视机”)
【答案】 ①. 火 ②. 1000 ③. 电热水壶
【解析】
【详解】[1]测电笔接触火线时,氖管发光;接触零线时,氖管不发光。
[2]因表示的是电路中每消耗的电能,指示灯闪烁3200次,指示灯闪烁320次消耗的电能为
又
t=6min=0.1h
用电器的功率为
因为用电器正常工作,所以用电器的额定功率等于1000W。
[3]根据生活实际可知,电热水壶的功率在1000W左右,台灯的功率一般小于40W,电视机的功率在200W左右,所以这个家用电器可能是电热水壶。
19. 如图所示是奥斯特实验的示意图。实验能证明:通电导线周围存在____,如果移走小磁针,该结论_____(选填“仍成立”或“不成立”)。通电直导线周围的磁感线分布如右图所示,磁感线是以直导线为中心的一系列的同心圆,从图可看出小磁针的a端是___极。
【答案】 ①. 磁场 ②. 仍成立 ③. S
【解析】
【详解】[1][2]当将通电导体放在小磁针上方时,小磁针会发生偏转,说明了通电导线周围存在磁场,该磁场与小磁针的有无无关,故移走小磁针后,该结论仍成立。
[3]小磁针静止时N极的指向为该点的磁场方向,图中小磁针的a端的磁极与磁感线的方向相反,故为小磁针的S极。
20. 超导限流器是一种短路故障电流限制装置,它由超导元件和限流电阻并联组成,内部电路如图甲中虚线框内所示。超导元件的电阻R1随电流I的变化关系如图乙所示,限流电阻R2=12Ω,灯泡L上标有“6V 3W”字样。当电源电压为6V时,灯泡____(选能/不能)正常发光;若电源电压仍为6V,当灯泡发生短路时,电流表的示数为_____A。若电源电压降为3V时,忽略温度对灯泡电阻的影响,此时电路的总功率为______W。
【答案】 ①. 能 ②. 1.1 ③. 0.75
【解析】
【详解】[1]灯泡正常发光时的电流
IL==0.5A
由于
0.5A<0.6A
所以,由乙图可知R1的阻值为0Ω,此时R2被短路,灯泡L两端的电压为6V,能正常发光。
[2]当灯泡发生短路时,R1与R2并联,电路中的电流超过0.6A,根据图乙可知,通过R1的电流大于0.6A时阻值为10Ω,此时R1的阻值为10Ω,因并联电路中干路电流等于各支路电流之和,所以,此时电流表的示数
I=I1+I2==1.1A
[3]灯泡的电阻
RL==12Ω
若电源电压降为3V时,由I=可知电路中的电流小于0.6A,由乙图可知R1的阻值为0Ω,此时R2被短路,只有灯泡的简单电路,此时电路的总功率为
P==0.75W
三、解答题(6+6+9+6+7+8+10,共52分)
21. 图中,根据反射光线OB画出入射光线AO,并标出入射角的大小.
( )
【答案】
【解析】
【详解】根据题意,做光的反射光路图,过O点做法线垂直与平面镜,作入射光线入射点为O点,反射角等于入射角等于40°,作图如下
22. 如图所示,根据小磁针静止时的指向,请在两个方框里标出螺线管的磁极和电源的极性。
【答案】
【解析】
【详解】小磁针静止时,N极向右,小磁针的左端为S极,根据异名磁极相互吸引可知,螺线管左侧为S极,右侧为N极;用右手握住螺线管,大拇指指向螺线管的N极,四肢的弯曲方向就是电流的环绕方向,即电流由左侧流入,所以电源的左端为正极,右端为负极,如图
23. 按安全用电要求,将图电路中的电灯和插座连接完整。
【答案】
【解析】
【详解】火线进入开关,再接入灯泡,这样在断开开关能切断火线,接触灯泡不会发生触电事故,既能控制灯泡,又能更安全;三孔插座的上孔接地线,左孔接零线,右孔接火线如下图所示:
24. 用如图所示的滑轮组,将重为450N的重物匀速提高2m用时10s,所用的拉力为200N。不计绳重和滑轮组的摩擦。求:
(1)机械效率是多少?
(2)动滑轮的重。
(3)拉力的功率。
【答案】(1)75%;(2) 150N;(3)120W
【解析】
【详解】解:(1)由图可知,n=3,绳端移动的距离
拉力做的功
有用功
该滑轮组的机械效率
(2)不计绳重和滑轮组的摩擦,由可得
解得:G动=150N。
(3)已知物体上升速度
绳子自由端移动速度
此时拉力的功率
答:(1)此过程中人通过滑轮组的机械效率是75%;
(2)动滑轮的重为150N;
(3)此时拉力的功率为120W。
25. 如图甲所示为某电烤箱的内部简化电路,S1为自动控制开关,R1和R2均为电热丝,图乙是电烤箱正常工作时电流随时间变化的图像。求:
(1)低温挡工作时的功率;
(2)电热丝R2的阻值;
(3)15min内R1消耗的电能。
【答案】(1)1320W;(2)55Ω;(3)0.33kW·h
【解析】
【详解】(1)由图可知,闭合开关S,只有R1的简单电路,电路中的电阻较大,由P=可知电功率较小,处于低温挡,当S和S1闭合时,两个电阻并联,电路中的总电阻较小,由P=可知电功率较大,处于高温挡,由P=UI可知,电压不变,低温挡时,通过电路的电流较小,由图乙可知,低温挡时的电流是6A,低温挡工作时的功率
P低=UI低=220V×6A=1320W
(2)由图乙可知,低温挡时只有R1的简单电路,低温挡时的电流是6A,通过R1的电流是6A,高温挡时的总电流是10A,高温挡两个电阻并联,由并联电路的特点可知通过R1的电流不变,由并联电路电流的规律可知通过R2的电流
I2=I-I1=10A-6A=4A
电热丝R2的阻值
R2==55Ω
(3)15min内R1消耗的电能
W1=UI1t=220V×6A×15×60s=1.188×106J=0.33kW·h
答:(1)低温挡工作时的功率是1320W;
(2)电热丝R2的阻值是55Ω;
(3)15min内R1消耗的电能是0.33kW·h。
26. 小明与小芳为了探究泡沫塑料和棉絮的保温性能的好坏,两人设计并做了这样的实验,他们用这两种材料分别包着装有热水的密闭烧瓶,让它们自然冷却,利用温度计和计时器定时测量两烧瓶中的水温随时间变化的情况。
(1)为保证实验的科学性,除了取大小、厚度相同的泡沫塑料和棉絮外,还应考虑影响水温变化的其他因素,即保持烧瓶相同、环境因素相同、水的体积相同和水的___________相同。
(2)按照计划操作,小明与小芳把实验测得的时间和温度数据记录在表中:
分析实验数据可知:他们实验时的室内温度是___________℃。由表中数据能看出,在这两种材料中,保温效果比较好的是___________。
(3)除了采用在相同时间内观察水降低的温度来比较这两种材料的保温性能外,根据表中数据,你还可以采用:___________的方法比较两种材料的保温性能。
(4)已知水温下降的特点:温度较高时,水温下降得较___________(填“快”或“慢”)。根据这一特点,时间为30min时,棉絮组的水温可能是下列选项中的哪一个___________
A.36℃ B.39℃ C.42℃ D.45℃
【答案】 ①. 初温 ②. 20 ③. 泡沫塑料 ④. 降低相同温度,比较所用时间 ⑤. 快 ⑥. C
【解析】
【详解】(1)[1] 实验中,除保持烧瓶相同、环境温度相同外,由放出热量的公式Q=cmΔt知,应控制水的体积(质量)和水的初温相同。
(2)[2] 在150min到180min,棉絮包的烧瓶水温降低到20℃,不再降了,故室温是20℃。
[3] 从计时开始到40min后,泡沫塑料包的烧瓶水温降低了
90℃-57℃=33℃
棉絮包的烧瓶水温降低了
90℃-33℃=57℃
相同时间内,泡沫塑料包降低的温度少,所以,泡沫塑料的保温性能比较好。
(3)[4] 由放出热量的公式Q=cmΔt知,保持烧瓶相同、环境温度相同,还可以采用降低相同的温度,比较所用时间的长短来比较两种材料的保温性能。
(4)[5] 由表中数据可知,温度较高时,水温下降得较快。
[6] 由表中数据可知,温度较高时,水温下降得较快,设时间为30min时的温度为t,则有
70℃-55℃=15℃>55℃-t> t-33℃
解之
40℃
故选C。
27. 在探究“平面镜成像特点”的实验中,选取完全相同的蜡烛A和B.如图所示,在竖直的玻璃板前10cm处放一支点燃的蜡烛A,烛焰高2cm。
(1)在寻找蜡烛像的位置时,应该在蜡烛______(选填“A”或“B”)这一侧观察;
(2)小明用跳棋棋子代替点燃的蜡烛进行实验,但看不清跳棋棋子的像。请你想个办法能看清跳棋棋子的像,应该采取的做法是______;
(3)根据平面镜成像的特点可判断,身高1.7m的人,站在镜前5m处,当他远离平镜时,像的大小______(选填“变大”“变小”或“不变”);
(4)实验过程中不小心将玻璃板的右侧部分打碎了,左侧玻璃板的位置没有变化,则蜡烛A______(选填“能”或“不能”)通过左侧玻璃板成完整的像;
(5)若平面镜竖直放置,镜前有一个发光物体S,现将平面镜绕M点从MN转到MN’位置,在转到水平位置MN”如图乙所示,点S离它像点S'的距离______( 选填“越来越小”“越来越大”先变小后变大”“先变大后变小”或“保持不变”) ;
(6)在该实验中,所用玻璃板是特制的,其中一面镀了膜。为了保证实验效果,实验时应选玻璃板的边缘______(镀膜面/不镀膜面)与白纸上的横线重合,此时只能看到一个像且像更加清晰是因为镀膜后增强了光的______(反射/折射 )。
【答案】 ①. A ②. 照亮棋子 ③. 不变 ④. 能 ⑤. 保持不变 ⑥. 镀膜面 ⑦. 反射
【解析】
【详解】(1)[1]平面镜成的像是光的反射形成的,A蜡烛发出的光线经玻璃板反射,被人眼接收,才能看到像,故眼睛在A蜡烛所在这一侧。
(2)[2]平面镜成像时,成像物体越亮,环境越暗,物体成像越清晰,所以用手电筒照亮棋子,棋子反射出的光线增多,棋子成像更清晰。
(3)[3]由平面镜成像特点可知,平面镜成的像是正立等大的虚像,因为不论物离镜远还是近,像与物大小都相同,当人远离镜子时,像的大小是不变的。
(4)[4]实验过程中不小心将玻璃板虚线的右侧部分打碎了,左侧玻璃板的位置没有变化,则蜡烛A能通过左侧玻璃板成完整的像。
(5)[5]平面镜成像中,像与物体关于平面镜对称,镜面移动过程中,物体S到M点距离不变,在平面镜中的像S离M点的距离保持不变。
(6)[6][7]平面镜成像原理是光的反射,一面镀膜的玻璃板反射能力比较强,成像比较清晰,便于测量物距和像距,镀膜的面作为反射面,即镀膜的一面的边缘与白纸上的横线重合。
28. 在测定“小灯泡电功率”的实验中,电源电压为4.5V,小灯泡额定电压为2.5V、电阻约为10Ω。
(1)连接电路时开关应______(断开/闭合)。
(2)将电路连接完整。( )
(3)闭合开关前,图甲中滑动变阻器的滑片P应位于______(选填“A”或“B”)端。
(4)小叶同学闭合开关,移动滑片P到某一点时,电压表示数(如图乙)为 ______V,若他想测量小灯泡的额定功率,应将图甲中滑片P向______(选填“A”或“B”)端移动,使电压表的示数为2.5V。
(5)小向同学移动滑片P,记下多组对应的电压表和电流表的示数,并绘制成图丙所示的I-U图像,根据图像信息,可计算出小灯泡的额定功率是______W。
(6)闭合开关,移动变阻器滑片P,发现小灯泡始终不亮,两电表均无示数,现将电压表接在变阻器两端时有示数,接在开关两端时无示数,则电路故障是______。
(7)若有一只额定电压为“2.5V”的小灯泡两端实际电压为1.5V时,电流表的示数如图丁所示,小灯泡的额定功率可能是( )
A.0.75W B.1.05W C.1.25W D.1.35
【答案】 ①. 断开 ②. ③. A ④. 2.2 ⑤. B ⑥. 0.5 ⑦. 滑动变阻器断路 ⑧. C
【解析】
【详解】(1)[1]为了保护电路,连接电路时开关应断开。
(2)[2]由题意可知,电路中最大电流是
所以电流表的量程选择0到0.6A即可,电流表的0.6A接线柱与灯泡的左端相连即可,如图;
(3)[3]闭合开关前,图甲中滑动变阻器接入电路的电阻应该最大,即滑片P应该在A端。
(4)[4][5]从图乙可以看到,电压表的量程是0到3V,它的读数是2.2V;小灯泡的额定电压是2.5V,为了达到这个电压,即电压表的读数变大,根据串联电路的分压原理,滑动变阻器接入电路的电阻应该变小,即滑片P向B端移动。
(5)[6]因小灯泡的额定电压是2.5V,从图丙可以看到,此时对应的电流大小是0.2A,那么可计算出小灯泡的额定功率是
(6)[7]电流表无示数,说明电路出现断路故障,电压表无示数,说明断路的位置在电压表并联之外的地方,这种情况下可能是滑动变阻器断路。
(7)[8]从图丁可以看到,电流表的读数是0.3A,那么根据欧姆定律的变换式可求得小灯泡的电阻是
可知小灯泡的额定功率可能是
29. 阅读全文,回答以下问题。
血液是人体输送氧气与营养的主要载体,心脏就像发动机,为这一输送提供了动力。医生给心脏疾病的患者做手术时,往往要用一种称为“人工心脏泵”的体外装置来代替心脏,以推动血液循环。如图甲是该装置的示意图,线圈AB固定在用软铁制成的活塞柄上(相当于一个电磁铁),通电时线圈与活塞柄组成的系统与固定在左侧的磁体相互作用,从而带动活塞运动。活塞筒通过阀门与血管相通,阀门S1只能向外开启,S2只能向内开启。手术时,还需要利用电磁血流计来检测血流速度和血流量(血流量指单位时间内通过血管横截面的血液体积),其示意图如图乙所示。使用时,将血管放置于两磁极之间,两金属电极a、b与血管壁接触,就会有微弱电流流过仪表显示出血流速度。研究表明,血管内血流速度会随血管横截面积的变化而变化,且血液匀速通过血管时,受到的阻力与血液的流速成正比。当血管横截面积为正常值的n倍时,测得心脏主动脉血管内血液匀速流动的速度v与n的数值如下表所示。
(1)甲图中,当线圈中的电流从A流向B时,血液从___________(选填“S1流出”或“S2流入”);
(2)利用类似于电磁血流计的电磁流量计不可以测量输送___________的管道中液体的流量;
A.醋 B.酱油 C.海水 D.食用油
(3)电磁血流计的工作原理与___________(电动机或发电机)的原理相似;
(4)根据表格中的数据可知,若某人心脏主动脉血管的横截面积为正常人的0.85倍时,血管内血液匀速流动的速度应为___________m/s;(结果保留到小数点后三位)
(5)交警常根据司机呼出的气体检测血液中的酒精含量,检测原理如图丙所示,电流表示数反映酒精浓度大小,R0为定值电阻,D为陶瓷气敏传感器,其电阻的倒数与气体中酒精蒸气浓度c的关系如图丁所示。则当气体中酒精蒸气的浓度增大时,气敏传感器两端电压将减小;若电池用久后电压减小,将会使测得的酒精浓度___________(选填“偏大”、“偏小”或“不变”)。
【答案】 ①. S2流入 ②. D ③. 发电机 ④. 0.212 ⑤. 偏小
【解析】
【详解】(1)[1]当线圈中的电流从A流向B时,由安培定则可知,通电螺线管左端为S极,此时异名磁极相互吸引,故活塞左移,阀门S1关闭,阀门S2打开,血液从S2流入。
(2)[2]电磁流量计是将血液当作导体来进行测量的,醋、酱油、海水是导体,而食用油是绝缘体,因此利用电磁流量计不可以测量某食用油管道中油的流量,故D符合题意,ABC不符合题意。
故选D。
(3)[3]血液流动就会有微弱电流流过仪表显示出血流速度,因此其原理相当于发电机,将机械能转化为电能。
(4)[4]由表格数据可知,正常的血流速度
要使单位时间内流过的血液体积相等,则有
则血管变细后血液的流速
(5)[5]电池用的时间长了,电压降低,内阻变大,电路中电流变小,则会导致测得的酒精浓度偏小。时间(min)
0
10
20
30
40
…
150
160
泡沫塑料组水温(℃)
90
74
65
60
57
…
21
20
棉絮组水温(℃)
90
70
55
?
33
…
20
20
n
1.00
0.90
0.80
075
0.60
V/m·s-1
0.180
0.200
0.225
0.240
0.300
江苏省盐城市东台市第四联盟2023-2024学年八年级下学期3月月考物理试题(原卷版+解析版): 这是一份江苏省盐城市东台市第四联盟2023-2024学年八年级下学期3月月考物理试题(原卷版+解析版),文件包含精品解析江苏省盐城市东台市第四联盟2023-2024学年八年级下学期3月月考物理试题原卷版docx、精品解析江苏省盐城市东台市第四联盟2023-2024学年八年级下学期3月月考物理试题解析版docx等2份试卷配套教学资源,其中试卷共26页, 欢迎下载使用。
江苏省盐城市东台市第五教育联盟2023-2024学年九年级上学期10月月考物理试题: 这是一份江苏省盐城市东台市第五教育联盟2023-2024学年九年级上学期10月月考物理试题,共25页。
江苏省盐城市东台市第五教育联盟2023-2024学年九年级上学期10月月考物理试题: 这是一份江苏省盐城市东台市第五教育联盟2023-2024学年九年级上学期10月月考物理试题,文件包含物理试题docx、参考答案docx等2份试卷配套教学资源,其中试卷共7页, 欢迎下载使用。

