- 1.2 第1课时 有机化合物的分离、提纯 有机化合物组成的研究 学案 2023-2024学年高二化学苏教版(2020)选择性必修第三册 学案 2 次下载
- 1.2 第2课时 有机化合物结构的研究 有机化学反应的研究 学案 2023-2024学年高二化学苏教版(2020)选择性必修第三册 学案 2 次下载
- 2.1 第1课时 有机物中碳原子的成键特点 有机物结构的表示方法 学案 2023-2024学年高二化学苏教版(2020)选择性必修第三册 学案 2 次下载
- 2.1 第2课时 同分异构体 学案 2023-2024学年高二化学苏教版(2020)选择性必修第三册 学案 2 次下载
- 2.2 第1课时 有机化合物的分类 学案 2023-2024学年高二化学苏教版(2020)选择性必修第三册 学案 2 次下载
高中化学苏教版 (2019)选择性必修3第一单元 有机化学的发展与应用学案及答案
展开1.了解有机物的发现和有机化学的发展史,能说出在有机化学发展中做出突出贡献的科学家及其成就,认识到科学家严谨求实的科学态度。
2.认识有机物在科学、技术等领域的重要应用,深刻认识化学对人类生活的重大贡献。
【合作探究】
【学习情境】
生活中常见的有机物
21世纪的今天,人类对生活质量的要求越来越高,自然资源却不断减少,越来越多的合成有机物进入了人类的生活,如塑料、合成纤维、合成橡胶、合成药物等。现代社会对人工合成的有机物的需求正日益增强。
任务1 有机化合物与无机化合物的比较
【新知生成】
1.试从组成元素、种类多少、化学键类型和晶体类型等方面,感受有机化合物与无机化合物在组成与结构上的不同,并完成表格。
2.结构决定性质。试从溶解性、耐热性、导电性、可燃性等方面,比较有机物与无机物在性质上的不同,并完成表格。
【答案】1.碳 少 共价 共价键和离子键 分子 可以是离子晶体、共价晶体或分子晶体 2.难 大多数无机物易溶于水而难溶于有机溶剂 多数熔点较低,不耐热,受热易分解 非电解质 大多数无机物是电解质,溶解于水或熔融状态下能导电 大多数有机物容易燃烧 大多数无机物难燃烧 大多数有机反应复杂,反应速率慢,往往需要催化剂、加热、加压等条件,并且在反应过程中常常伴有副反应的发生
【核心突破】
典例1 1828年德国化学家维勒首次利用无机化合物合成出了有机化合物,突破了无机化合物与有机化合物之间的界限,下列说法中正确的是( )。
A.有机化合物都是从动植物体中提取出来的
B.天然有机化合物不可以用有机化学方法合成出来
C.有机化合物与无机化合物的性质完全不同
D.通过人工方法可以合成出自然界中原本不存在的有机化合物
【答案】D
【解析】有机化合物也可用人工合成的方法制得,比如聚乙烯塑料,A项错误;通过有机化学方法可以合成自然界中存在的有机化合物,也可以合成自然界不存在的有机化合物,B项错误;某些有机化合物与无机化合物性质有相似之处,C项错误;人们通过有机合成可以获得自然界存在的有机化合物,还可以合成自然界中不存在的有机化合物,D项正确。
典例2 下列不属于有机化学范畴的是( )。
A.周朝设立“酰人”官职,负责酿造酒、醋等
B.侯德榜用食盐生产纯碱
C.瑞典化学家舍勒提取到酒石酸、柠檬酸等物质
D.维勒首次在实验室里合成了尿素
【答案】B
【解析】用含淀粉或纤维素的物质酿造酒、醋都属于有机化学范畴,A项正确;用食盐生产纯碱是用无机物制备无机物,不属于有机化学范畴,B项错误;酒石酸、柠檬酸都是有机物,C项正确;尿素属于有机物, D项正确。
【归纳总结】
有机物的性质
大多数有机物难溶于水,易溶于苯、汽油、四氯化碳(CCl4)等有机溶剂,是分子晶体;是非电解质,不易导电;易燃烧;有机反应复杂,反应速率慢,往往需要催化剂、加热、加压等条件,并且在反应过程中常常伴有副反应的发生。
训练1 衣服上沾有动植物油污,用水洗不掉,但可用汽油洗去,这是因为大多数有机物 ,而 。有机化工厂附近严禁火种,这是因为绝大多数有机物 。
【答案】难溶于水 易溶于有机溶剂 易燃烧
【解析】大多数有机物难溶于水,易溶于有机溶剂,易燃烧。
训练2 古丝绸之路贸易中的下列商品,主要成分不属于有机物的是( )。
【答案】A
【解析】瓷器的主要成分是氧化铝,二氧化硅,属于无机物,A项符合题意;丝绸的主要成分是蛋白质,属于有机物,B项不符合题意;茶叶的主要成分是茶多酚,是茶叶中多酚类物质的总称,属于有机物,C项不符合题意;中草药所含化学成分很复杂,通常有糖类、氨基酸、蛋白质、油脂、蜡、酶、色素、维生素、有机酸、鞣质、无机盐、挥发油、生物碱、甙类等,主要成分是有机物,D项不符合题意。
任务2 有机物的发展与应用
【新知生成】
1.有机化学的发展
2.有机化学的应用
【核心突破】
典例3 下列关于有机化学史的说法,正确的是( )。
A.贝采利乌斯提出了测定有机物元素组成的方法
B.格利雅提出了基团理论
C.李比希提出了有机化学概念
D.维勒最早用人工方法将无机物转变为有机物
【答案】D
【解析】贝采利乌斯在1806年最早提出“有机化学”这个名称,李比希最早提出了测定有机物元素组成的方法,A项错误;鲍里斯·塞泽尔基提出了基团理论,B项错误;贝采利乌斯最早提出有机化学的概念,而有机物的元素定量分析最早是由德国人李比希提出的,C项错误;德国化学家维勒用氰酸铵合成尿酸,最早用人工方法将无机物转变为有机物,D项正确。
典例4 有机化合物在生产、生活中有广泛应用。下列说法错误的是( )。
A.有机物必含碳元素,但含碳元素的物质不一定是有机物
B.用甲醇、乙醇代替汽油可完全解决化石燃料资源短缺的问题
C.我国古代的酿酒和制醋过程中均发生了氧化还原反应
D.牛胰岛素的成功合成标志着人类合成蛋白质时代的开始
【答案】B
【解析】有机物必含碳元素,但含碳元素的物质不一定是有机物,例如CO、CO2和碳酸盐等都含碳元素,但是他们不是有机物,A项正确;甲醇和乙醇做燃料只能在一定程度上缓解石油资源短缺的问题,B项错误;我国古代的酿酒涉及葡萄糖的氧化反应,制醋过程中存在从乙醇转化为乙酸的过程,为氧化还原反应,因此均发生了氧化还原反应,C项正确;牛胰岛素是世界上第一次人工合成与天然胰岛素分子有着相同化学结构并具有完整生物活性的蛋白质,牛胰岛素的成功合成标志着人类合成蛋白质时代的开始,D项正确。
【归纳总结】
有机化学的发展史
3000多年前,我们的祖先用煤作燃料
2000多年前,掌握了石油和天然气的开采技术
19世纪初,贝采利乌斯提出有机化学概念
1828年,德国化学家维勒合成了尿素
21世纪,有机物是人类赖以生存的重要物质基础
训练3 下列事件表明有机化学成为一门独立化学分支的是( )。
A.1828年德国化学家维勒首次在实验室里合成了尿素
B.19世纪初,瑞典化学家贝采利乌斯首次使用“有机”一词,并提出了“有机化学”和“有机化合物”的概念
C.1965年我国科学家人工合成了具有生物活性的蛋白质——结晶牛胰岛素
D.1830年,德国化学家李比希创立了有机化合物的定量分析方法
【答案】B
【解析】瑞典化学家贝采利乌斯首次使用“有机”一词,并提出了“有机化学”和“有机化合物”的概念,表明有机化学成为一门独立化学分支。
【课堂小结】
【随堂检测】
1.下列说法中,不正确的是( )。
A.有机化学是研究有机物的组成、结构、性质、制备方法与应用的科学
B.自然界存在的或不存在的有机物都能运用化学方法将它们合成出来
C.迄今为止,人类发现和合成的有机物已超过1亿种
D.有机物都是含碳元素的化合物,不具备无机物的性质
【答案】D
【解析】有机物与无机物性质差别较大,但有些有机物也具有某些无机物的性质,如乙酸具有酸性,D项错误。
2.用于制造隐形飞机的某种物质具有吸收微波的功能,其主要成分的结构如图所示,它属于( )。
A.无机物B.烃
C.高分子化合物D.有机物
【答案】D
【解析】该物质不是高分子化合物,C项错误;由该物质的组成元素看,它不是烃类,因为烃类只含C、H两种元素,也不属于无机物,故A、B项均错误。
3.现有下列叙述:①我国科学家在世界上第一次人工合成结晶牛胰岛素;②所有的有机物都可以从动植物的有机体中提取;③所有的有机物在一定条件下都能够相互转化;④有机物和无机物在性质上的差别不是绝对的。其中,正确的是( )。
A.①B.①③C.①④D.①②③④
【答案】C
【解析】并不是所有的有机物都能从动植物的有机体中提取的,有些有机物只能通过人工合成,②错误;并不是所有的有机物在一定条件下都能够相互转化的,③错误。
4.下列关于有机物的说法中,正确的是( )。
A.凡是含碳元素的化合物都属于有机化合物
B.有机化合物只能从有机体中提取,不能利用矿物质来合成有机化合物
C.易溶于汽油、酒精等有机溶剂的物质一定是有机物
D.有机物和无机物之间无明显的界限,它们之间有可能相互转化
【答案】D
【解析】有机物一定含有碳元素,但含有碳元素的化合物不一定是有机物,如CO、CO2、Na2CO3就不是有机物,A项错误;有机物既可以从有机体中提取,也可以利用矿物质合成,B项错误;易溶于汽油、酒精等有机溶剂的物质既可能是有机物,如CH4易溶于汽油,乙酸易溶于酒精,也可能是无机物,如Br2、I2易溶于汽油、酒精等有机溶剂,C项错误;有机物与无机物之间无明显的界限划分,它们在一定条件下有可能相互转化,D项正确。
5.下列说法中,正确的是( )。
A.有机物和无机物都只能从有机体内提取
B.有机物都难溶于水,无机物都易溶于水
C.用化学方法能合成自然界已存在或不存在的有机物
D.有机物参与的反应速率一定比无机物参与的反应慢,且常伴有副反应
【答案】C
【解析】有机物可以由无机物转化而成,有机物也可以转化成无机物,如甲烷的燃烧,A项错误;有机物也有和水任意互溶的,如酒精、醋酸等,无机物也有不溶于水的,如碳酸钙、硫酸钡等,B项错误;自然界中没有的塑料可以通过加聚反应合成,C项正确;有机物参与的反应速率不一定比无机物参与的反应慢,反应速率的快慢与有无有机物的参与无关,D项错误。有机物
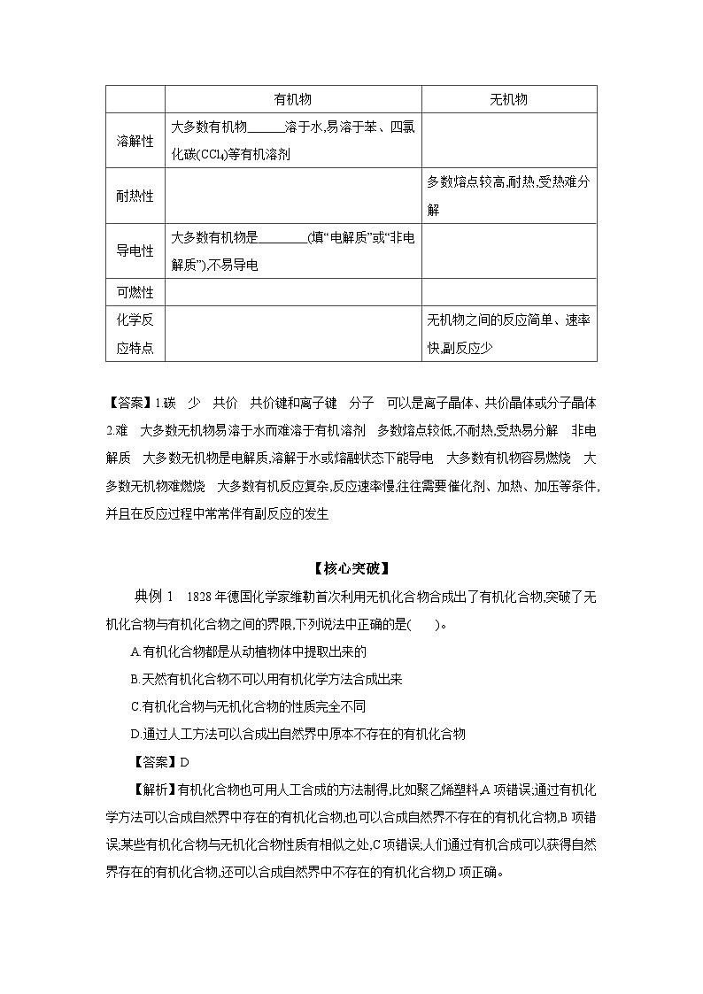
无机物
组成元素
一定含有 元素,还可能含有氢、氧、氮、硫、磷、卤素等元素
除碳氧化物、碳酸盐等少数物质外,一般不含碳元素
种类多少
种类繁多
比有机物的种类 得多
化学键
类型
分子中原子多数是以 键结合
晶体类型
大多数是 晶体
有机物
无机物
溶解性
大多数有机物 溶于水,易溶于苯、四氯化碳(CCl4)等有机溶剂
耐热性
多数熔点较高,耐热,受热难分解
导电性
大多数有机物是 (填“电解质”或“非电解质”),不易导电
可燃性
化学反
应特点
无机物之间的反应简单、速率快,副反应少
A.瓷器
B.丝绸
C.茶叶
D.中草药
近代
有机
化学
的形
成
19世纪初,瑞典化学家贝采利乌斯提出了有机化学概念,使有机化学逐渐发展成为化学的一个重要分支
1828年,德国化学家维勒首次在实验室里用无机物合成了有机物尿素[CO(NH2)2],打破了无机物和有机物之间的界限
1831年,德国化学家李比希创立了有机化合物的定量分析方法,后又于1838年提出了早期的“基团理论”
1848~1874年,关于碳的价键、碳原子的空间结构等理论相继被提出,之后建立了研究有机化合物的官能团体系,使有机化学成为一门较完整的学科
现代
有机
化学
的发
展
有机结构理论的建立和有机反应机理的研究,使人们对有机化学反应有了新的掌控能力
红外光谱(IR)、核磁共振波谱(NMR)、质谱(MS)和X射线衍射(XRD)等物理方法的引入,使有机分析达到了微量、高效、准确的程度
逆合成分析法设计思想的诞生,以及有机合成路线的设计实现了程序化并进入计算机设计时代,大大提高了新的有机化合物的合成速度
有机化学还能破译并合成蛋白质,认识并改造遗传分子,从分子水平上揭示生命的奥秘
苏教版 (2019)选择性必修3第二单元 胺和酰胺学案及答案: 这是一份苏教版 (2019)选择性必修3<a href="/hx/tb_c4009364_t4/?tag_id=42" target="_blank">第二单元 胺和酰胺学案及答案</a>,共8页。学案主要包含了学习目标,合作探究,学习情境,新知生成,核心突破,归纳总结,课堂小结,随堂检测等内容,欢迎下载使用。
高中化学苏教版 (2019)选择性必修3专题5 药物合成的重要原料——卤代烃、胺、酰胺第一单元 卤代烃学案: 这是一份高中化学苏教版 (2019)选择性必修3<a href="/hx/tb_c4009363_t4/?tag_id=42" target="_blank">专题5 药物合成的重要原料——卤代烃、胺、酰胺第一单元 卤代烃学案</a>,共12页。学案主要包含了学习目标,合作探究,学习情境,新知生成,核心突破,归纳总结,课堂小结,随堂检测等内容,欢迎下载使用。
苏教版 (2019)选择性必修3第二单元 醛 羧酸第2课时学案: 这是一份苏教版 (2019)选择性必修3<a href="/hx/tb_c4009360_t4/?tag_id=42" target="_blank">第二单元 醛 羧酸第2课时学案</a>,共8页。学案主要包含了学习目标,合作探究,学习情境,新知生成,核心突破,归纳总结,课堂小结,随堂检测等内容,欢迎下载使用。

