





江苏省泰兴市2023-2024学年八年级上学期期末生物试题(原卷版+解析版)
展开(考试时间:45分钟;满分:30分)
第一部分 选择题(共15分)
注意:下列各题的四个选项中,只有一项最符合题目的要求(每小题0.5分)。
1. 兴趣小组利用新鲜的猪心脏来观察心脏结构,解剖后用手捏腔室壁,最厚的部位是( )
A. 左心房B. 左心室C. 右心房D. 右心室
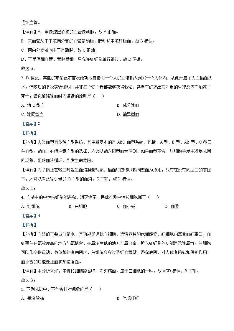
2. 下图是心脏、血管的示意图,“→”表示血流方向,下列叙述错误的是( )
A. 甲图中连接心脏的血管是动脉
B. 乙图血管中的血液一定是动脉血
C. 丙图所示血管是静脉
D. 丁图所示血管是毛细血管
3. 17世纪,英国布伦德尔首次成功地直接将一个人的血液输入到另一个人体内,从此开启了人血输血技术。但随后的多次实验证明:并非每个受血者都能够获得救治,甚至有的还出现严重的生理反应而加速了死亡。请你解释输血时应遵循的原则是( )
A. 输O型血B. 成分输血
C. 输同型血D. 输异型血
4. 血液中的中性粒细胞能吞噬、消灭病菌,据此推测中性粒细胞属于( )
A. 红细胞B. 白细胞C. 血小板D. 血浆
5. 下列成语中,不包含排泄现象的是( )
A. 垂涎欲滴B. 气喘吁吁
C. 汗流浃背D. 屁滚尿流
6. 尿液形成需要经过滤过和重吸收作用,如图表示尿液形成的某个阶段示意图,图中结构a表示的是( )
A 静脉B. 肾小球C. 肾小囊D. 肾小管
7. 2023年9月,网球运动员张之臻勇夺亚运会男单金牌,这是中国队时隔29年再次夺冠。比赛时,调节运动员动作协调有序的系统主要是( )
A. 运动系统B. 呼吸系统
C. 循环系统D. 神经系统
8. 元旦晚会上,小明的单口相声逗得大家捧腹大笑。下列反射类型中,与之不同的是( )
A. 谈虎色变B. 婴儿的吮吸
C. 老马识途D. 望梅止渴
9. 中国古代中医将糖尿病称为消渴病,《千金要方》曾描述“病者多饮多食、烦渴不眠、多食而瘦”,下列激素可以用来治疗糖尿病的是( )
A. 胰岛素B. 生长激素
C. 甲状腺激素D. 肾上腺素
10. 某校生物小组完成了肌肉牵拉骨运动的模型制作,下列四个模型中合理的是( )
A. B. C. D.
11. 篮球运动是中学生喜爱运动之一,如图是某学生投篮分解动作示意图。下列相关叙述错误的是( )
A. 投篮时关节起支点作用
B. 骨骼肌由肌腱和肌腹组成
C. 图中肱三头肌先舒张再收缩
D. 投篮动作仅需运动系统就能完成
12. 孔雀开屏、乌贼喷墨的行为分别是( )
A. 繁殖行为、攻击行为B. 节律行为、防御行为
C. 繁殖行为、防御行为D. 攻击行为、繁殖行为
13. 仙人掌能生活在干旱缺水的沙漠,其叶片退化成刺,从而降低( )
A. 呼吸作用B. 光合作用
C. 蒸腾作用D. 天敌捕食
14. 2023年我市城区实施了11项绿化工程,新建及改造绿地面积约15万平方米,并设计了休闲、健身及娱乐等游园设施。以下关于绿化工程说法错误的是( )
A. 绿色植物维持生态系统的碳-氧平衡
B. 绿色植物的蒸腾作用能提高空气湿度,参与水循环
C. 绿化工程丰富了人民的生活
D. 绿化工程使动物的食物和栖息地减少
15. 竹子的地下部分有许多竹鞭,竹鞭分节,节上的芽形成竹笋,进而长成新的竹子,这种生殖方式是 ( )
A 有性生殖B. 无性生殖
C. 孢子生殖D. 分裂生殖
16. 农民伯伯播种水稻种子前,通常要把种子在水中浸泡适当时间,并把漂浮在水面的干瘪的种子捞出,干瘪的种子不能用来播种最可能的原因是( )
A. 种子已经死亡B. 种子储存的水分少
C. 胚芽发育不全D. 胚乳储存的营养物质少
17. 泰兴被誉为“银杏之乡”,银杏是裸子植物,种子俗称“白果”,以下选项中发育成白果的结构是( )
A. 子房B. 子房壁C. 胚珠D. 受精卵
18. 如图是玉米的果实,将来能发育成茎和叶的结构是( )
A. ①B. ②C. ③D. ④
19. 早春播种后通常用“地膜覆盖”确保出芽,目的是( )
A. 保温、保湿利于种子萌发B. 遮光利于种子萌发
C. 防止鸟类偷食种子D. 避免雨水浸泡种子
20. 大雁是我国二级保护动物。如图为大雁卵的结构,将来能发育成为雏鸟的部位是( )
A. ①B. ②C. ③D. ④
21. 如图是蝴蝶生命周期的示意图,下列说法错误的是( )
A. 蝴蝶生命的起点是受精卵
B. 蝴蝶的受精方式是体内受精
C. 蝴蝶是卵生动物
D. 蝴蝶的发育方式是不完全变态发育
22. 下列女性生殖器官中,能生成卵细胞并分泌雌性激素的是
A. 卵巢B. 子宫C. 输卵管D. 阴道
23. “十月怀胎娘辛苦”,胎儿从母亲体内获取营养、排出废物的结构是( )
A. 卵巢B. 胎盘C. 输卵管D. 子宫
24. 现在的你正处于青春期,是发展自身素养的黄金时期,以下做法不恰当的是( )
A. 注重个人卫生B. 积极参加体育锻炼
C. 适度的自我鼓励D. 保持身材不吃晚饭
25. 下列属于相对性状的是( )
A. 猫的黑毛和长毛B. 人的单眼皮和双眼皮
C. 小麦的矮秆和高产D. 蚕豆的紫花和豌豆的白花
26. 下列图形中,能表示生殖细胞的是( )
A. B. C. D.
27. “萌兰”是大熊猫界的明星,下图表示萌兰细胞中染色体组成,以下分析错误的是( )
A. 图中染色体是成对存在的B. “萌兰”是雄性大熊猫
C. 图中X和Y染色体大小不同D. 图中染色体只有21对基因
28. 下列有关疾病中,不属于遗传病的是( )
A. 大脖子病B. 白化病
C. 红绿色盲D. 血友病
29. 下列生物变异的类型中,属于不遗传变异的是( )
A. 袁隆平先生培育的杂交水稻
B. 神舟飞船搭载种子进行太空育种
C. 通过转基因技术得到的抗虫棉
D. 农作物在贫瘠的土壤长得弱小
30. 下列用来验证植物光合作用产生氧气的实验装置是( )
A. B.
C. D.
第二部分:非选择题(共15分)
31. 人体是一个有机统一的整体,生命活动往往需要各系统密切协调、相互配合完成。请据图回答下列问题。
(1)图中气体c表示的是___,该气体浓度最高在___内(填“肺泡”、“血液”或“组织细胞”)。
(2)C系统的动力器官是___,该系统通过___(填“体”或“肺”)循环为组织细胞提供氧气和营养物质。
(3)D系统中形成尿液的基本结构单位是___,如果某人尿检中出现了大分子蛋白质和红细胞,则发生病变的结构可能是___。
32. 农历龙年春节即将到来,小明和妈妈上周末一起去商场购置年货。请据图回答下列问题。
(1)商场里播放的音乐飘来了浓浓的年味,让小明更加期待春节的到来,听觉感受器位于___(填序号或字母),听觉形成于人的___(填序号或字母)。
(2)商场里好多店铺都贴上了喜气洋洋的春联,小明眼睛近视了,需佩戴___镜矫正,物像形成在[B]___上。
(3)小明在挑选新衣服时,手触摸到衣服表面产生了静电效应,小明迅速的将手缩了回来,完成该活动的反射弧是___(用图中箭头和字母表示),小明惊讶得心跳加速,控制心跳的神经中枢位于图中的⑧___。
33. 草莓营养丰富,素有“水果皇后”的美称。大棚种植草莓能使草莓提前上市,增加种植户收入,某兴趣小组假期到某草莓种植基地参观学习,请据图回答下列问题。
(1)种植草莓需要留置排水沟,确保排水良好,目是促进根的___作用,草莓吸收的水分大部分通过蒸腾作用散失,其“门户”是___。
(2)草莓中的有机物通过___作用合成,该生理作用的场所是___。
(3)兴趣小组在技术人员的帮助下,对密闭大棚内某气体浓度进行了24h监测,变化结果如图乙所示(只表示草莓相关的生理作用),据图判断该气体最可能是___,曲线中光合作用强度与呼吸作用强度相等的点有___(填字母)。
34. 某生物兴趣小组在校园实践田里种植了蚕豆。他们先后对蚕豆的花、果实和种子进行观察,并绘制出相应的示意图。请据图回答下列问题。
(1)蚕豆花最重要的结构是___,甲图中的②胚珠与乙图中的④种子的数量不一定相等,原因可能是___;
(2)播种前要松土是为了给种子的萌发提供充足的___,种子萌发时丙图中[___](填序号)首先突破种皮,发育成根。
(3)大豆是我国重要的粮油作物之一。榨取的大豆油主要来自于丙图中的___(填序号)。科研工作者将野生大豆和栽培大豆杂交培育出新品种,这个过程中大豆发生的变异属于___的变异(填“遗传”或“不遗传”)。
35. 家兔是一种食草性哺乳动物,小明饲养了两只白色的家兔(雌雄各一只)。精心饲养一段时间后,雌兔产下了6只可爱的兔宝宝,其中有2只黑兔,4只白兔。
(1)家兔体细胞中有22对染色体,性别由X和Y染色体决定,雄性家兔的染色体组成是___,精子中性染色体组成是___。
(2)家兔毛色是由___控制的,毛色中显性性状是___。
(3)如果用A、a表示与毛色有关的基因,子代黑兔的基因组成是___,这两只家兔再生一胎小兔,子代毛色是白色的几率是___。
天津市河北区2023-2024学年八年级上学期期末生物试题(原卷版+解析版): 这是一份天津市河北区2023-2024学年八年级上学期期末生物试题(原卷版+解析版),文件包含精品解析天津市河北区2023-2024学年八年级上学期期末生物试题原卷版docx、精品解析天津市河北区2023-2024学年八年级上学期期末生物试题解析版docx等2份试卷配套教学资源,其中试卷共27页, 欢迎下载使用。
重庆市忠县2023-2024学年八年级上学期期末生物试题(原卷版+解析版): 这是一份重庆市忠县2023-2024学年八年级上学期期末生物试题(原卷版+解析版),文件包含精品解析重庆市忠县2023-2024学年八年级上学期期末生物试题原卷版docx、精品解析重庆市忠县2023-2024学年八年级上学期期末生物试题解析版docx等2份试卷配套教学资源,其中试卷共19页, 欢迎下载使用。
重庆市合川区2023-2024学年八年级上学期期末生物试题(原卷版+解析版): 这是一份重庆市合川区2023-2024学年八年级上学期期末生物试题(原卷版+解析版),文件包含精品解析重庆市合川区2023-2024学年八年级上学期期末生物试题原卷版docx、精品解析重庆市合川区2023-2024学年八年级上学期期末生物试题解析版docx等2份试卷配套教学资源,其中试卷共22页, 欢迎下载使用。