所属成套资源:(教学设计)-七年级 道德与法治下册(统编版)
初中政治 (道德与法治)人教部编版七年级下册集体生活邀请我教案
展开
这是一份初中政治 (道德与法治)人教部编版七年级下册集体生活邀请我教案,共6页。教案主要包含了课标要求,素养目标,教学重点、难点,教学过程,板书设计,当堂演练,课后反思等内容,欢迎下载使用。
【课标要求】
【素养目标】
【教学重点、难点】
教学重点:个人与集体的关系。
教学难点:培养学生的集体意识。
【教学过程】
一、导入新课
一个人无法单独生存,一个个“我”构成了若干个“我们”。“我”与“我们”休戚相关,集体是“我们”的重要形态。人格的完善,是在“我”和“我们”的共同生活中实现的。每个人都离不开集体,人人都需要集体。下面我们就来探讨“集体生活邀请我”。
二、探究新知
目标导学一:集体的温暖
展示图片:
问题探究:阅读上述图片和教材,思考:什么是集体?
教师点拨:集体是人们联合起来的有组织的整体。
材料展示:突如其来的洪水包围了一小块土地,那一小块土地上生活着许多蚂蚁,是蚂蚁的家园。蚂蚁们爬出洞穴,一阵慌乱之后,又恢复了秩序,他们聚拢形成一个大大的蚂蚁团。这时水漫了上来,没有一只蚂蚁逃走,蚂蚁团在水面上慢慢飘动,蚂蚁们赢得了生存的机会,抵达陆地,才分散开来。
问题探究:这个故事给了我们什么启示?
教师点拨:一个集体的联结度越高,产生的作用就越大,个体感知到的集体温暖就越多。
教师讲解:一般来说,集体的联结度越高,个体感知到的集体温暖就越多。我们每个人都有过集体生活的情感需要。
问题探究:阅读教材,思考:集体的联结度通常与哪些因素密切相关?
教师点拨:集体的联结度通常与成员间相互关联的程度。集体对成员的重要性。成员间相互交流的频率。成员对共同目标的共识程度。成员间的默契程度。集体存在的时间长短相关。
情境展示:
情境一:踏进中学校园,进入新班级,你最担心的是什么?如果班级里有一个你的好朋友,你会怎样?为什么?
情境二:上课铃响了,你匆匆忙忙跑进教室,却发现自己走错了班级。你是什么感受?什么感觉?
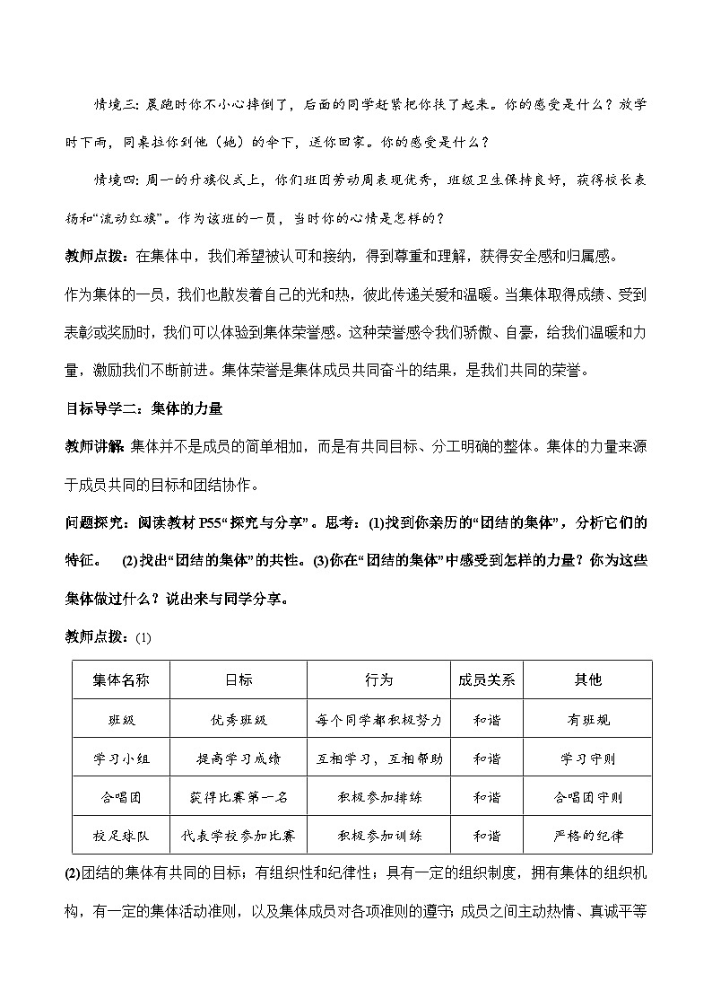
情境三:晨跑时你不小心摔倒了,后面的同学赶紧把你扶了起来。你的感受是什么?放学时下雨,同桌拉你到他(她)的伞下,送你回家。你的感受是什么?
情境四:周一的升旗仪式上,你们班因劳动周表现优秀,班级卫生保持良好,获得校长表扬和“流动红旗”。作为该班的一员,当时你的心情是怎样的?
教师点拨:在集体中,我们希望被认可和接纳,得到尊重和理解,获得安全感和归属感。
作为集体的一员,我们也散发着自己的光和热,彼此传递关爱和温暖。当集体取得成绩、受到表彰或奖励时,我们可以体验到集体荣誉感。这种荣誉感令我们骄傲、自豪,给我们温暖和力量,激励我们不断前进。集体荣誉是集体成员共同奋斗的结果,是我们共同的荣誉。
目标导学二:集体的力量
教师讲解:集体并不是成员的简单相加,而是有共同目标、分工明确的整体。集体的力量来源于成员共同的目标和团结协作。
问题探究:阅读教材P55“探究与分享”。思考:(1)找到你亲历的“团结的集体”,分析它们的特征。 (2)找出“团结的集体”的共性。(3)你在“团结的集体”中感受到怎样的力量?你为这些集体做过什么?说出来与同学分享。
教师点拨:(1)
(2)团结的集体有共同的目标;有组织性和纪律性;具有一定的组织制度,拥有集体的组织机构,有一定的集体活动准则,以及集体成员对各项准则的遵守;成员之间主动热情、真诚平等的关系;等等。
(3)团结的集体可以集众人之长,形成一股强大的合力,团结的集体才有凝聚力和战斗力。在期末数学竞赛上,我代表班级参加比赛,最后获得了冠军。
图片展示:感受集体的力量
教师总结:个人的力量是分散的,但在集体中汇聚,就会变得强大;个人的力量是有限的,但通过优化组合可以实现优势互补,产生强大的合力。借助这种合力,我们得以完成许多单凭一己之力无法完成的事情。
问题探究:阅读教材P56~57“探究与分享”。思考:(1)以上情境说明集体有怎样的力量?
(2)这些力量都是正面的吗?请举例说明。
教师点拨:(1)集体的力量是强大的,在某种程度上可以影响甚至改变一个人。(2)并不都是正面的,近朱者赤,近墨者黑,不同的集体对同一个人的影响不一样。学生结合自身实际,举例说明。
教师总结:①集体的力量是强大的,在某种程度上可以影响甚至改变一个人。②个人在集体生活中会自觉或不自觉地产生与集体要求相一致的态度和行为。③集体有助于我们获得安全感和自信心,也的有助于我们学习他人经验,扩大视野,获得成长。
三、课堂小结
集体是我们每个人的集体,我们每个人都有过集体生活的情感需要。在集体中,我们能获得安全感和归属感,能体验到集体荣誉感。集体成员的团结协作能汇聚成强大的力量,这种力量可以影响甚至改变一个人。我希望我们班集体中的每一位同学都能够在集体中感受温暖,同时也希望每一位同学都能够彼此传递关爱和温暖,在集体中共同成长。
【板书设计】
【当堂演练】
(2022·湖南娄底)“一滴水只有放进大海里才永远不会干涸,一个人只有当他把自己和集体事业融合在一起的时候才能最有力量。”下列与这句话的主旨相符的是( C )
A. 赠人玫瑰 手留余香B. 海纳百川 有容乃大
C. 孤则易折 众则难摧D. 物以类聚 人以群分
2. 七年级(1)班获得了学校运动会冠军。在总结经验时,班长说:“冠军,从来就不是一个人的。”体育委员说:“荣誉是授予我们大家的。”这两句话共同体现的观点是( D )
A. 个人力量汇聚能产生强大的合力 B. 只要团结奋斗,就能获得冠军
C. 集体是由个体组成的 D. 要增强团队意识和集体荣誉感
3. 七年级(1)班的活动组织得有声有色,同学们的热情越来越高,就连生性内向、怯于表现的小菲也加入进来,变得越来越活泼。对此,下列理解正确的是( D )
A. 集体是由个体组成的,无法离开个体而存在
B. 集体的力量来源于成员共同的目标和团结协作
C. 个人的力量是分散的,在集体中汇聚就会变得强大
D. 集体的力量是强大的,在某种程度上可以影响甚至改变一个人
4. 假期里,有的同学感到孤独和寂寞,非常想念同学和老师,开学后就感觉回到“家”了,非常开心和快乐。同学们的这种感觉是一种( D )
A. 责任感 B. 安全感 C. 集体荣誉感 D. 归属感
5. 在班级里,我们感受到集体的温暖,这份温暖体现于( C )
①在集体中,我们被认可和接纳 ②在集体中,我们得到尊重和理解
③在集体中,我们获得安全感和归属感 ④在集体中,我们彼此传递关爱
A. ②③④ B. ①③④ C. ①②③④ D. ①②③
6. (2022·福建)水滴是散的,积聚起来就是辽阔的海洋;沙石是散的,堆积起来就是巍峨的大山。由此可以感悟出( C )
A. 个人意愿必须服从集体规则的要求 B. 集体的力量取决于成员数量的多少
C. 个人汇聚到集体中能产生强大的力量 D. 集体的力量在一定程度上可以改变一个人
【课后反思】
通过情景设计,让学生身临其境,能真正体会到集体的温暖,通过《三个和尚没水喝》的故事,让学生理解团结的集体才能发挥巨大的力量,把抽象的知识具体化,以便能更好地培养学生的集体荣誉感。
课程标准
能正确认识和处理自己与同学、个人与集体的关系,在团队活动中增强合作精神(生命安全与健康教育)
道德修养
提高在集体生活中关爱他人、努力担当、为集体争得荣誉的能力。
健全人格
能适应集体生活,处理好个人与集体的关系,学会利用集体的正能量提升自己。
责任意识
1.体会集体的安全感、归属感、自豪感和集体荣誉感。
2.培养学生的集体意识,养成热爱集体的习惯,能够关爱他人、承担责任,以实际行动建设集体。
集体名称
目标
行为
成员关系
其他
班级
优秀班级
每个同学都积极努力
和谐
有班规
学习小组
提高学习成绩
互相学习,互相帮助
和谐
学习守则
合唱团
获得比赛第一名
积极参加排练
和谐
合唱团守则
校足球队
代表学校参加比赛
积极参加训练
和谐
严格的纪律
相关教案
这是一份初中政治 (道德与法治)集体生活邀请我教学设计,共4页。教案主要包含了集体的温暖,集体的力量等内容,欢迎下载使用。
这是一份初中政治 (道德与法治)人教部编版七年级下册第三单元 在集体中成长第六课 “我”和“我们”集体生活邀请我教学设计,共4页。教案主要包含了教学目标,教学重点,教学难点,教学过程等内容,欢迎下载使用。
这是一份初中政治 (道德与法治)人教部编版七年级下册集体生活邀请我教案,共2页。

