初中历史人教部编版七年级下册第1课 隋朝的统一与灭亡一课一练
展开
这是一份初中历史人教部编版七年级下册第1课 隋朝的统一与灭亡一课一练,共9页。试卷主要包含了根据题表可知,大运河的开凿,下表集合的信息反映的是隋朝,阅读下列材料,回答下列问题等内容,欢迎下载使用。
A.洛阳B.成都C.建康D.大兴
2.美国科普作家麦克•哈特的《影响人类历史进程的100名人》排行榜中,隋文帝排在第82位,在西方人眼里隋文帝是仅次于秦始皇的颇具影响力的皇帝。下列能体现隋文帝一生最大作为的是( )
A.加强中央集权B.社会经济发展C.开通大运河D.实现国家统一
3.“北通涿郡之渔商,南运江都之转输,其为利也博哉!”这是古人在赞颂隋朝大运河,它的中心是( )
A.江都B.涿郡C.余杭D.洛阳
4.按照下图关键词搜索,最有可能弹出的相关史实为( )
A.隋朝开凿大运河B.隋朝完成南北统一
C.隋炀帝巡游江南D.隋炀帝设立进士科
5.根据题表可知,大运河的开凿( )
A.加快了经济重心不断南移的步伐B.促进了南北方的经济文化交流
C.推动了封建王朝统治区域的扩大D.扩大了中华文明的国际影响力
6.穷流溯源,英国的考试制度原来是从我们中国学去的”(孙中山语),以至于有人称科举制度是中国的第五大发明。以下关联错误的一项是
A.隋文帝———考试内容出自四书五经B.隋炀帝———正式设置进士科
C.唐太宗———增加科举考试科目D.武则天———创立殿试制度
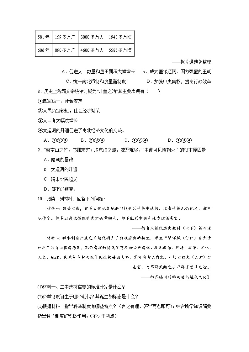
7.下表集合的信息反映的是隋朝
——据《通典》整理
A.促进人口数量和垦田面积大幅增长B.成为疆域辽阔、国力强盛的王朝
C.统一南北币制和度量衡制度D.加强中央集权,提高行政效率
8.历史上称隋文帝统治时期为“开皇之治”其主要表现有( )
①国家统一,社会安定
②人民负担较轻,社会经济繁荣
③人口有大幅度增长
④大运河的开通促进了南北经济文化的交流。
A.①②③B.②③④C.①②④D.①③④
9.“罄南山之竹,书罪末穷;决东海之波,流恶难尽。”由此可见隋朝灭亡的根本原因是
A.隋朝的暴政
B.大运河的开通
C.隋末农民起义
D.部下的叛变;
10.阅读下列材料,回答下列问题:
材料一:魏晋以来,官员大都从各地高门权贵的子弟中选拔。权贵子弟无论优劣,都可以作官。许多出身低微但有真才实学的人,却不能到中央和地方担任高官。
——摘自人教版历史教材(六下)第4课
材料二:科举制自产生之日起就确立了由政府出面招生,考生“皆怀牒(证件)自列于州县”的自由报考原则,不论贵族和贫民皆可参加公开考试。举凡政治、经济、军事、文化、天文、地理、民族等各种与国计民生相关的大事,皆可为考试内容。一切以程文(文章)定去留,为草野寒酸之士开辟了登仕之途。
——杨齐福《科举制度与近代文化》
(1)材料一、二中选拔官吏的标准分别是什么?
(2)科举制度诞生于哪个朝代?其诞生的标志是什么?
(3)根据材料二指出科举制度有哪些特点?(言之有理,答出两点即可);结合所学知识简要指出科举制度的积极作用。(不少于两点)
11.材料一:他成功地统一了经历数百年严重分裂的中国。他最重要的改革之一是实行通过考试选拔政府官吏的制度,为中国提供一批批非常得力的行政官员。
材料二:“大业三年设十科举人,中有‘学业优敏,文才秀美’一条,或即进士科之始。”
材料三:尽道隋亡为此河,至今千里赖通波。若无水殿龙舟事,共禹论功不较多。
材料四:如图
(1)材料一中的“他”指的是谁?
(2)材料二中“进士科”的创设有何标志性意义?
(3)材料三中所说的是我国古代的哪项伟大工程?
(4)材料四图中的A、B、C处的地名分别是什么?
(5)材料四中这一工程的开通有什么意义?
第1课隋朝的统治与灭亡(课堂随练)(解析版)
1.581年,杨坚取代北周皇帝,建立隋朝,定都( )
A.洛阳B.成都C.建康D.大兴
【答案】D
【详解】581年,北周外戚杨坚(即隋文帝)夺取了政权,建立隋朝,定都大兴。589年,隋灭陈,结束了长期分裂的局面,重新统一了全国。故选D。ABC不符合史实,ABC错误。综上故选D。
2.美国科普作家麦克•哈特的《影响人类历史进程的100名人》排行榜中,隋文帝排在第82位,在西方人眼里隋文帝是仅次于秦始皇的颇具影响力的皇帝。下列能体现隋文帝一生最大作为的是( )
A.加强中央集权B.社会经济发展C.开通大运河D.实现国家统一
【答案】D
【详解】根据所学知识可知,589年,隋文帝灭掉陈朝,统一全国。隋的统一,结束了长期分裂的局面,顺应了统一多民族国家的历史发展大趋势,因此实现国家统一是隋文帝一生最大作为,所以D项正确;隋朝统一以后,隋文帝加强中央集权,但不是隋文帝“最大作为”,排除A项;隋文帝统一南北币制和度量衡制度,促进了经济发展,但不是隋文帝“最大作为”,排除B项;开通大运河是隋炀帝的作为,排除C项。故选D。
3.“北通涿郡之渔商,南运江都之转输,其为利也博哉!”这是古人在赞颂隋朝大运河,它的中心是( )
A.江都B.涿郡C.余杭D.洛阳
【答案】D
【详解】依据所学可知,隋炀帝在位时,征发数百万民工,开凿了一条贯穿南北的大运河。京杭大运河以洛阳为中心,北抵涿郡,南至余杭,是古代世界上最长的运河,成为南北政治、经济、文化联系的纽带。D项符合题意,故此题选D。
4.按照下图关键词搜索,最有可能弹出的相关史实为( )
A.隋朝开凿大运河B.隋朝完成南北统一
C.隋炀帝巡游江南D.隋炀帝设立进士科
【答案】A
【详解】根据材料搜索的词语是隋炀帝、涿郡和余杭,再结合所学可知,隋炀帝为了加强南北沟通,开凿大运河,北起涿郡,南至余杭,A项正确;隋文帝完成南北统一,排除B项;其余两项与材料中的地点无关,排除CD项。故选A项。
5.根据题表可知,大运河的开凿( )
A.加快了经济重心不断南移的步伐B.促进了南北方的经济文化交流
C.推动了封建王朝统治区域的扩大D.扩大了中华文明的国际影响力
【答案】C
【详解】根据表格结合所学知识可知,从隋朝运河以洛阳为中心,元朝弃洛阳,直取北京连至杭州,体现出两朝政治中心的变化,推动了封建王朝统治区域的扩大,C项正确;唐朝中期以后,经济重心开始南移,南宋时期完成,元朝时期经济重心已经在南方,排除A项;隋朝和元朝大运河的修建促进南北经济交流,但表格内容没有反映,排除B项;大运河的开凿没有扩大了中华文明的国际影响力,排除D项。故选C项。
6.穷流溯源,英国的考试制度原来是从我们中国学去的”(孙中山语),以至于有人称科举制度是中国的第五大发明。以下关联错误的一项是
A.隋文帝———考试内容出自四书五经B.隋炀帝———正式设置进士科
C.唐太宗———增加科举考试科目D.武则天———创立殿试制度
【答案】A
【分析】
【详解】结合所学知识可知,隋文帝时期注重考察人才的学识,初步建立起通过考试选拔人才的制度,选项A关联是错误的,因为明朝科举考试的内容出自四书五经;而选项BCD关联的内容是正确的。所以关联错误的一项是选项A,故选A。
7.下表集合的信息反映的是隋朝
——据《通典》整理
A.促进人口数量和垦田面积大幅增长B.成为疆域辽阔、国力强盛的王朝
C.统一南北币制和度量衡制度D.加强中央集权,提高行政效率
【答案】A
【详解】由所学知识可知,隋统一后,采取一系列措施发展经济,编订户籍,统一南北币制和度量衡制度,促进了社会经济的迅速恢复和发展,使人口数量和垦田面积大幅度增长,A项正确;材料没有体现隋朝的疆域辽阔和国力强盛,排除B项;统一南北币制和度量衡制度是隋朝发展经济的措施,材料没有体现,排除C项;加强中央集权,提高行政效率,材料没有体现,排除D项。故选A项。
8.历史上称隋文帝统治时期为“开皇之治”其主要表现有( )
①国家统一,社会安定
②人民负担较轻,社会经济繁荣
③人口有大幅度增长
④大运河的开通促进了南北经济文化的交流。
A.①②③B.②③④C.①②④D.①③④
【答案】A
【详解】依据所学知识分析可知,隋文帝时期,国家统一,政治清明,经济繁荣,人口数量和垦田面积大幅增长,他的年号是开皇,史称“开皇之治”。605年隋炀帝在位时开始开凿大运河,大运河开凿于隋炀帝时期,因此不属于开皇之治的表现。所以排除④项,故选A。
9.“罄南山之竹,书罪末穷;决东海之波,流恶难尽。”由此可见隋朝灭亡的根本原因是
A.隋朝的暴政
B.大运河的开通
C.隋末农民起义
D.部下的叛变;
【答案】A
【详解】依据所学知识可知,“罄南山之竹,书罪末穷;决东海之波,流恶难尽。”这句话的意思是:用尽南山的竹子,来写你的罪恶也写不完;放了东海的海水,也不能把你的毒害流尽。所以从中可以看到隋朝灭亡的根本原因是隋朝的暴政。BCD项与材料信息不符,A项符合题意,故选A。
10.阅读下列材料,回答下列问题:
材料一:魏晋以来,官员大都从各地高门权贵的子弟中选拔。权贵子弟无论优劣,都可以作官。许多出身低微但有真才实学的人,却不能到中央和地方担任高官。
——摘自人教版历史教材(六下)第4课
材料二:科举制自产生之日起就确立了由政府出面招生,考生“皆怀牒(证件)自列于州县”的自由报考原则,不论贵族和贫民皆可参加公开考试。举凡政治、经济、军事、文化、天文、地理、民族等各种与国计民生相关的大事,皆可为考试内容。一切以程文(文章)定去留,为草野寒酸之士开辟了登仕之途。
——杨齐福《科举制度与近代文化》
(1)材料一、二中选拔官吏的标准分别是什么?
(2)科举制度诞生于哪个朝代?其诞生的标志是什么?
(3)根据材料二指出科举制度有哪些特点?(言之有理,答出两点即可);结合所学知识简要指出科举制度的积极作用。(不少于两点)
【答案】(1)材料一:看门第;材料二:通过考试。
(2)隋;隋炀帝设进士科。
(3)特点:政府主导、自由报考、公开考试、平等竞争、考试内容丰富、择优录取。(言之有理,答出两点即可)作用:加强了皇帝在选官和用人上的权力;使有才学的人能够由此参政:促进社会不同阶级之间的流动:同时推动了教育事业的发展。(言之有理,答出两点即可)
【解析】(1)
材料一:根据“官员大都从各地高门权贵的子弟中选拔”得出看门第;材料二:根据“一切以程文(文章)定去留”得出通过考试。
(2)
根据所学可知,隋朝开创了科举制;隋炀帝设进士科,标志科举制诞生。
(3)
特点:根据“由政府出面招生”得出政府主导,根据“皆怀牒(证件)自列于州县”得出自由报考,根据“不论贵族和贫民皆可参加公开考试”得出公开考试,平等竞争,根据“举凡政治、经济、军事、文化、天文、地理、民族等各种与国计民生相关的大事,皆可为考试内容”得出考试内容丰富,根据“一切以程文(文章)定去留”得出择优录取。作用:根据所学,可从加强了皇帝在选官和用人上的权力;使有才学的人能够由此参政:促进社会不同阶级之间的流动;同时推动了教育事业的发展等角度分析总结。
11.材料一:他成功地统一了经历数百年严重分裂的中国。他最重要的改革之一是实行通过考试选拔政府官吏的制度,为中国提供一批批非常得力的行政官员。
材料二:“大业三年设十科举人,中有‘学业优敏,文才秀美’一条,或即进士科之始。”
材料三:尽道隋亡为此河,至今千里赖通波。若无水殿龙舟事,共禹论功不较多。
材料四:如图
(1)材料一中的“他”指的是谁?
(2)材料二中“进士科”的创设有何标志性意义?
(3)材料三中所说的是我国古代的哪项伟大工程?
(4)材料四图中的A、B、C处的地名分别是什么?
(5)材料四中这一工程的开通有什么意义?
【答案】(1)隋文帝
(2)标志着科举制度的正式确立
(3)大运河
(4)涿郡、洛阳、余杭
(5)加强了南北地区政治、经济、文化的交流
【解析】(1)
依据材料一“……他最重要的改革之一是实行通过考试选拔政府官吏的制度”,说明这位统治者开创了用考试选拔官吏的制度。结合课本所学可知,隋文帝即位后,废除了前朝按门第高低,不注重才能的选官制度。注重考察人才的学识,初步建立起通过考试选拔人才的制度。
(2)
依据课本所学可知,隋炀帝时,进士科创立,标志着科举制的正式确立。科举制的创立,是中国古代选官制度的一大变革。
(3)
依据材料三“尽道隋亡为此河,至今千里赖通波。若无水殿龙舟事,共禹论功不较多。”说明“此河”是隋朝建立的,而起人们对此河的修建给予肯定,功绩与禹可以相比。结合课本所学,为了加强南北交通,巩固隋王朝对全国的统治,隋炀帝利用已有的经济实力,从605年开展了一条贯通南北的大运河。大运河的开通,对巩固统一,加强南北地区政治、经济、文化交流起了重要作用。
(4)
依据材料四图片“洛口仓”,工程沟通了河流水系,前面的材料可以与隋朝有关,可知图片是隋朝修建的大运河。结合课本所学,为了加强南北交通,巩固隋王朝对全国的统治,隋炀帝从605年开展了一条贯通南北的大运河。大运河以洛阳为中心,北抵涿郡,南至余杭,连接了海河、黄河、淮河、长江和钱塘江五大水系。故图片北端A为涿郡、中心B为洛阳、南端C为余杭。
(5)
依据前面的第三、四问可知“这一工程”为大运河。结合课本所学,为了加强南北交通,巩固隋王朝对全国的统治,隋炀帝利用已有的经济实力,从605年开展了一条贯通南北的大运河。大运河的开通,巩固了统一,加强了南北地区政治、经济和文化交流。开凿时间
河道走向
起止点
隋朝运河
隋炀帝时期
以洛阳为中心点,呈纵横形状
涿郡-余杭
元朝运河
元世祖时期
呈南北垂直形状
大都-杭州
时间
户数
人口
垦田
581年
159多万户
3000多万人
1940多万顷
606年
890多万户
4600多万人
5585多万顷
开凿时间
河道走向
起止点
隋朝运河
隋炀帝时期
以洛阳为中心点,呈纵横形状
涿郡-余杭
元朝运河
元世祖时期
呈南北垂直形状
大都-杭州
时间
户数
人口
垦田
581年
159多万户
3000多万人
1940多万顷
606年
890多万户
4600多万人
5585多万顷
相关试卷
这是一份初中历史人教部编版七年级下册第一单元 隋唐时期:繁荣与开放的时代第2课 从“贞观之治”到“开元盛世”当堂达标检测题,共8页。试卷主要包含了毛泽东在《沁园春雪》中写道,《旧唐书》称等内容,欢迎下载使用。
这是一份人教部编版七年级下册第一单元 隋唐时期:繁荣与开放的时代第3课 盛唐气象巩固练习,共10页。试卷主要包含了唐朝处理民族关系的主要方式有,下列组图反映唐朝的历史现象是,隋唐书法和绘画艺术灿烂夺目等内容,欢迎下载使用。
这是一份人教部编版第一单元 隋唐时期:繁荣与开放的时代第4课 唐朝的中外文化交流课时训练,共6页。试卷主要包含了阅读下列材料,回答问题等内容,欢迎下载使用。

