高中政治 (道德与法治)人教统编版选择性必修3 逻辑与思维正确运用复合判断教学设计
展开学会正确运用联言判断、选言判断和假言判断;比较联言判断、选言判断与假言判断之间的区别。
【教材分析】
本课内容是《逻辑与思维》第五课第三框“正确运用复合判断”。学习本框,有助于学生正确理解复合判断,通过分析判断的不同类型及其种类,提高思维能力;学会比较分析的方法;对判断有深入的理解和认识。
在前两框基础上,本框主要介绍复合判断的含义、组成、形式。下设四目:
第一目“复合判断及其种类”,阐述了运用复合判断的必要性和复合判断的含义,阐明了复合判断的逻辑结构,区分了复合判断的种类等。
第二目“正确运用联言判断”阐述了联言判断的含义,阐明了联言判断的逻辑结构,列举了常常用来联结联言支的词项,揭示了联言判断真假的特征,阐述了运用联言判断的意义。
第三目“正确运用选言判断”阐述了选言判断的含义,阐明了选言判断的逻辑结构,列举了联结选言支的词项,区分了两种选言判断,揭示了相容选言判断和不相容选言判断真假的特征,阐述了运用选言判断的意义。
第四目“正确运用假言判断”阐述了假言判断的含义,阐明了假言判断的逻辑结构,区分了三种假言判断,阐述了三种假言判断的含义,揭示了假言判断真假的特征,阐明了运用假言判断的前提,明确了正确运用判断的意义。
【教学目标】
理解复合判断的含义、组成、形式,理解联言判断的含义、构成,理解选言判断的含义、构成、种类,理解假言判断的含义、结构、种类。
2.明确联言判断、假言判断的性质。
3.学会运用联言判断的意义,正确运用选言判断注意的问题。4.辨析与评价:评价判断的性质。
【核心素养】
科学精神:正确理解复合判断,通过分析判断的不同类型及其种类,提高思维能力;学会比较分析的方法;对判断有深入的理解和认识。
公共参与:理解运用联言判断的意义、明确运用选言判断注意的问题,正确进行联言判断、选言判断、假言判断。
【教学重点】了解运用性质判断、关系判断的必要性,性质判断的含义、构成、分类,关系判断的含义、构成,十么是量项、主项、联项和谓项。
【教学难点】了解复合判断的必要性、含义、逻辑结构、种类,联言判断的含义、逻辑结构。
【教学方法】:正确理解联言判断的真假值特征,正确运用联言判断的意义。
【教学过程】
导入新课:图文分析《屡战屡败与屡败屡战》
清朝曾国藩带兵镇压太平军时,曾一度连吃败仗,弄得他茶饭无心,一筹莫展。在万般无奈的情况下,只好从实呈报,向皇上请罪,他在奏本里写道:“臣屡战屡败。”他的一个幕僚看到这句话连连摇头,建议曾国藩换个说法,改成“臣屡败屡战”。曾国藩看了连声叫好。报告递上去以后,果然化凶为吉,而且受到奖励。
思考:为什么这位幕僚把词序调个位置就能化凶为吉而且受到奖励呢?
教师:从思维方法角度来说,他巧妙地运用了复合判断中的联言判断。那么,什么是复合判断?什么是联言判断?还有哪些类型的复合判断?
新课讲授:出示课题和目录——正确运用复合判断
总议题:怎样正确运用复合判断?
议题1:正理解复合判断内涵
议题2:如何区分联言判断的真假
议题3:如何明辨选言判断的意义
议题4:怎样正确引用假言判断来辨别
第一幕:复合判断及其种类
议题一:正理解复合判断内涵
探究活动一:材料分析
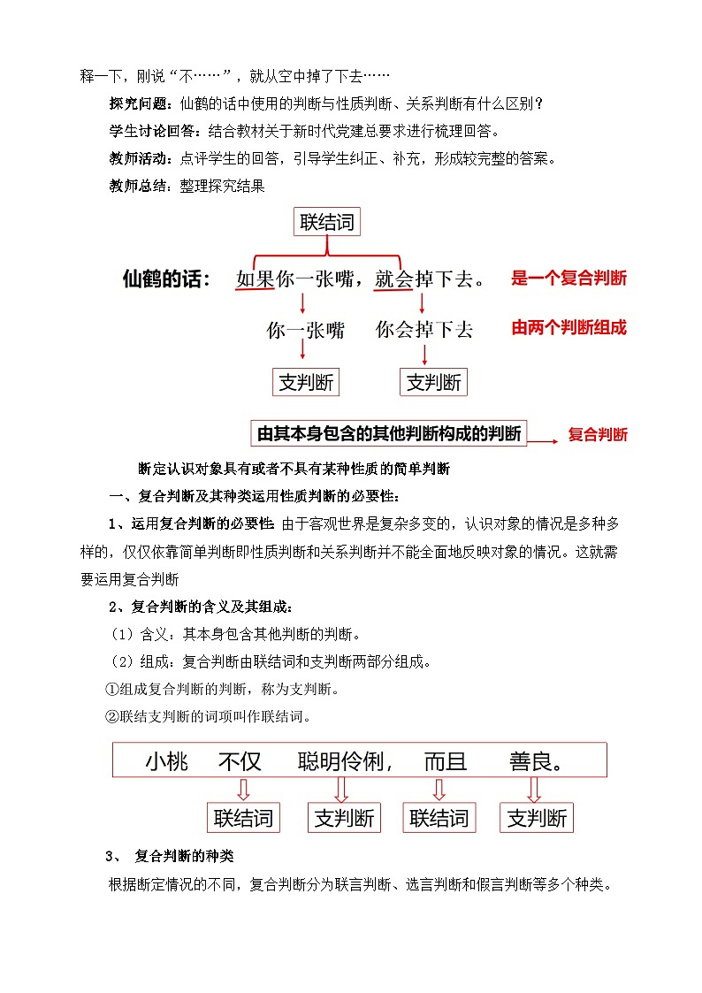
乌龟约仙鹤一起到远方旅游。乌龟不会飞,它咬住树枝的中间,要两只仙鹤各叼住树枝的一端。临行前,仙鹤提醒乌龟到了空中不要说话:“如果你一张嘴,就会掉下去。”当它们飞过一个小镇时,有个小孩喊道:“看呀,仙鹤绑架了乌龟!”乌龟想解释一下,刚说“不……”,就从空中掉了下去……
探究问题:仙鹤的话中使用的判断与性质判断、关系判断有什么区别?
学生讨论回答:结合教材关于新时代党建总要求进行梳理回答。
教师活动:点评学生的回答,引导学生纠正、补充,形成较完整的答案。
教师总结:整理探究结果
断定认识对象具有或者不具有某种性质的简单判断
一、复合判断及其种类运用性质判断的必要性:
1、运用复合判断的必要性:由于客观世界是复杂多变的,认识对象的情况是多种多样的,仅仅依靠简单判断即性质判断和关系判断并不能全面地反映对象的情况。这就需要运用复合判断
2、复合判断的含义及其组成:
(1)含义:其本身包含其他判断的判断。
(2)组成:复合判断由联结词和支判断两部分组成。
①组成复合判断的判断,称为支判断。
②联结支判断的词项叫作联结词。
3、 复合判断的种类
根据断定情况的不同,复合判断分为联言判断、选言判断和假言判断等多个种类。
第二幕:正确运用联言判断
议题二:如何区分联言判断的真假
探究活动二: 材料分析
小华读了某篇散文后,评论道:“这篇散文不但文笔生动,而且富有哲理。”小浩读后说:“我不同意你的观点。说它文笔生动我不反对,但说它富有哲理实在谈不上。”小华反驳说:“你既然不同意我的观点,却又承认它文笔生动,这不是自相矛盾吗?”
探究问题:小华的评论属于什么判断?上述对话中谁的话不合乎逻辑,为什么?
学生回答:
教师总结:整理分析结果
二、正确运用联言判断
1、联言判断的含义及结构
(1)含义:联言判断是断定对象的几种情况同时存在的判断。
(2)结构:
3、经常用来连接联言支的词项:
“并且”“既……又……”“不但……而且……”“也”
“虽然……但是……”“不是……而是……”“接着”
“一方面……另一方面……”“然后”“于是便”
“不仅不……反而……”“尚且……何况……”
“尽管……可能……”“然而”“而”“且”
在日常语言表达中,联言判断的联结项有时可以省略。
例如:这件毛衣物美价廉。
4、联言判断的真假判断:
联言判断是断定对象的几种情况都(同时)存在的判断。
因此,当且仅当,组成它的各个联言支都是真的,这个联言判断才是真的。也就是说,它要求各个联言支的断定都要与实际相符合。
如果有一个联言支是假的,这个联言判断就是假的。
例:一名窃贼因盗窃被抓,他向警察狡辩道:“虽然我没有偷东西,但我还是愿意赔偿失主损失!”
5、联言判断的判断真值表:
【特别提醒】联言判断不仅要求联言支同真,而且要求联言支之间有联系,不能割裂,否则,就无实际意义。
例如:“孔子是春秋时代人,并且光沿直线传播”。
这个联言判断的联言支虽然都真,但是该联言判断没有什么真实有效性,即没有实际意义。
6、正确运用联言判断的意义:有助于人们将认识对象的多种情况综合起来进行考虑,多方面地分析和把握事物的情况,从而使思考更加周密、判断更为恰当。
第三幕:正确运用选言判断
议题三:如何明辨选言判断的意义
探究活动三:材料分析
有一憨汉,出门砍竹竿,清早出城,午夜未归。家人寻至城外,见其怀抱竹竿哭泣。问其缘何不归,憨汉泣曰:“我或者竖持竹竿进城,或者横持竹竿进城,可是,竖持竹竿进城,城门太矮;横持竹竿进城,城门太窄!”
探究问题:请你从思维方法上说明憨汉不能持竿回家的原因?憨汉的话涉及什么判断?
学生讨论回答:
教师活动:点评学生的回答,引导学生纠正、补充,形成较完整的答案。
教师总结:整理分析结果
(1)憨汉不能持竿回家的原因在于,除了材料中提到的两个选言支之外,还有其它选言支,前后纵向进城。而这个被遗漏的选言支正好可以满足条件。这个故事告诉我们,做事情要根据实际问题的需要,尽量把对象的可能情况都提出来,不要遗漏有选择价值的可能情况。
(2)憨汉的话涉及选言判断。人们在对对象情况不能作出确切的断定时,就要估计它有几种可能的情况,或者是这样,或者是那样。憨汉的话涉及断定对象几种情况的判断,属于选言判断。选言判断不能遗漏选言支。
三、正确运用选言判断
1、选言判断的含义及组成
(1)含义:选言判断是断定对象可能情况的判断
(2)构成:
2 、选言判断的种类 :
(1)相容选言判断:
①选言支所断定的情况可以同时并存。
②在日常语言中,“或者……或者……”可以用来表达相容选言判断。
(2)不相容选言判断:
①选言支所断定的情况只能有一种存在,不能有两种和两种以上的情况并存。
②在日常语言中,通常用“要么……要么……”来表达不相容选言判断。
选言判断的真假判断 :
(1)相容选言的判断:
①一个相容选言判断是真的,要求它的选言支中至少有一个是真的,也可以都是真的。
②如果没有选言支是真的,这个选言判断就是假的。
(2)不相容选言的判断:
①一个不相容选言判断是真的,要求它的选言支中有且只有一个是真的。
②如果有两个或两个以上的选言支是真的,或者没有选言支是真的,这个不相容选言判断就是假的。
选言判断的真假判断表 :
(1)相容选言的判断:
例:或者是猫干的,或者是狗干的。
(2)不相容选言的判断:
例:要么是猫干的,要么是狗干的。
【知识整合】比较分析相容选言判断和不相容选言判断
5、选言判断的注意事项:
①要根据认识对象的实际情况,确定应该使用相容还是不相容选言判断,不能误用;
②要根据实际问题的需要,尽量把对象的可能情况都揭示出来,不要遗漏了有选择价值的可能情况。
6、选言判断的意义:
正确运用选言判断,不仅有助于我们准确地表达关于对象的各种可能的情况,而且能够明确解决问题的范围和途径。
第四幕:正确运用假言判断
议题四:怎样正确引用假言判断来辨别
探究活动四:材料分析
《墨子·鲁问》载,墨子与彭轻生子辩论,辩题是:“未来可否预知?
彭轻生子曰:“往者可知,来者不可知。”子墨子曰:“籍设而亲在百里之外,则遇难焉,期以一日也,及之则生,不及则死。今有固车良马于此,又有奴马四隅之轮于此,使子择焉,子将何乘?”对曰:“乘良马固车,可以速至。”子墨子曰:“焉在矣来!”
探究问题:上述论辩中彭轻生子的双亲并没有真的遭遇危险,为什么彭轻生子还要选择良马固车以求快些赶到?
学生讨论回答:
教师活动:点评学生的回答,引导学生纠正、补充,形成较完整的答案。
教师总结:墨子:假设你的父母亲在百里之外的地方,即将遇到灾难,以一日的期限,到达那里他们就活下来了,不到就死了
如果墨子假定的那种情况存在,那么选择良马固车就可以快些赶到。尽管彭轻生子的双亲没有真的遭遇危险,但是这个判断所反映的事物之间的条件性关系是存在的。
这告诉我们,假言判断的真假是由判断所揭示的事物之间的条件关系所决定的。
四、正确运用假言判断
1、假言判断的含义:
假言判断是断定事物某情况的存在(或不存在)是另一情况存在(或不存在)的条件的判断。假言判断又叫条件判断。
2、假言判断的组成:
3、假言判断的常用联结项
①“如果……那么……” “假使……那么……” “倘若……则……” “只要……就……” “一旦……就……” “当……便……” “要是……就……”
②“只有……才……” “必须……才……” “除非……才……”“除非……才……” “……才……” “没有……就没有……”
③“……当且仅当…才……” “只有并且只有……才……” “……当且仅当……” “如果……就……并且如果不……就不……
假言判断的类型:
(1)充分条件假言判断:反映事物情况之间充分条件的判断。
①如果有前一种事物情况就必有后一种事物情况,前一种情况就是后一种情况的充分条件。
②常用联结项:“若……则……”“如果……那么……”“只要……就……”等
例:如果学习方法不当,就不能提高学习效率。
这个判断是说:有了“学习方法不当”这个情况,就会出现“不能提高学习效率”的情况。“学习方法不当”却“提高了学习效率”是不可能的。
充分条件:有前件必有后件
(2)必要条件假言判断:反映事物之间必要条件关系的判断。
①必要条件是产生某种情况所不可缺少的条件。如果没有前一种事物情况就一定没有后一种事物情况,前一种情况就是后一种事物情况的必要条件。
②常用联结项:“只有……才……” “必须……才……”“不……就不……”“除非……才……”“没有……就没有……”等
例:只有年满十八周岁,才有选举权。
这个判断是说:在我国,“年龄不满十八周岁”必然会出现“没有选举权”的情况。“年满十八周岁”是“有选举权”不可缺少的必要条件。
必要条件:无前件必无后件、有前件未必有后件
(3)充分必要条件假言判断:
①有了这种情况,必将产生某种情况,没有这种情况,必不产生某种情况。
②充分必要条件假言判断是反映事物情况之间充分必要条件的判断,是同时断定充分和必要两种条件关系。
例:①如果一种理论是真理,那么它经得起实践检验;并且只有它是真理,它才经得起实践检验。
②一个数是偶数,当且仅当,这个数能被2整除。
充分必要条件:有前件必有后件、无前件必无后件
假言判断的真假判断:
(1)假言判断既是反映事物情况之间条件关系的判断,它的真假就不取决与前件、后件本身的真假,而取决与判断所揭示的事物情况之间条件关系能否成立。有时,如果前件和后件都是假的,但是事物情况之间确实存在着某种条件关系,这样的判断仍然可以是真的。
(2)掌握假言判断前件和后件所揭示的事物情况之间的条件关系,是我们正确地运用假言判断的前提。
7、假言判断的真值表:
本课小结:
人教统编版选择性必修3 逻辑与思维复合判断的演绎推理方法教案: 这是一份人教统编版选择性必修3 逻辑与思维<a href="/zz/tb_c4015879_t8/?tag_id=27" target="_blank">复合判断的演绎推理方法教案</a>,共11页。教案主要包含了课标要求,教村分析,教学目标,核心素养,教学重点,教学难点,教学方法,教学过程等内容,欢迎下载使用。
高中政治 (道德与法治)人教统编版选择性必修3 逻辑与思维正确运用复合判断教案及反思: 这是一份高中政治 (道德与法治)人教统编版选择性必修3 逻辑与思维正确运用复合判断教案及反思,共5页。教案主要包含了课标要求,核心素养,重点难点,教学过程,合作探究,核心归纳,知识网络等内容,欢迎下载使用。
高中人教统编版第二单元 遵循逻辑思维规则第五课 正确运用判断正确运用简单判断教学设计: 这是一份高中人教统编版第二单元 遵循逻辑思维规则第五课 正确运用判断正确运用简单判断教学设计,共7页。教案主要包含了课标要求,核心素养,重点难点,教学过程,合作探究,核心归纳,知识网络等内容,欢迎下载使用。

