人教版三年级下册1 位置与方向(一)优质ppt课件
展开要是你在野外迷了路,可千万别慌张,大自然有很多天然的指南针,会帮助你辨别方向。
太阳是个忠实的向导,它在天空给你指点方向:中午的时候它在南边,地上的树影正指着北方。
北极星是盏指路灯,它永远高挂在北方。要是你能认出它,就不会在黑夜里乱闯。
要是碰上阴雨天,大树也会来帮忙。枝叶稠的一面是南方,枝叶稀的一面是北方。
雪特别怕太阳,沟渠里的积雪会给你指点方向。看看哪边的雪化得快,哪边化得慢,就可以分辨北方和南方。
左手指向北,右手指向南。
体育馆在校园的 面。
图书馆在学校的 面。
大门口在校园的 面。
教学楼在学校的 面。
2.东与西相对,南与北相对。
3.只要确定一个方向,就可以找到其他三个方向。
1.早上起来,面向太阳,前面是东,后面是西,左面是北,右面是南。
迷路之后,你不要心慌着急,只要你冷静观察一下周围的景物,就会在大自然中找到许多识别方向的标志。 1.你可以在林中找到一棵树桩,根据它的年轮来识别方向,因为其年轮总是南面的宽而北面的窄;2.观察蚂蚁的洞穴,洞口大都是朝南的;3.观察岩石布满青苔的一面是北侧,干燥光秃的一面为南侧;4.手表辨别你所处的时间除以2,再把所得的商数对准太阳表盘上12所指的方向就是北方。
(1)小芳下午放学回家,面向太阳,前面是( ),后面是( ),左面是( ),右面是( )。(2)小刚面向东方,如果他向左转,会面向( )方;如果他向右转,会面向( )方;如果他向后转,会面向( )方。
教学楼在操场的( )面,体育馆在操场的( )面。
操场在图书馆的( )面,图书馆在体育馆的( )面。
教学楼在大门的( )面,大门在教学楼的( )面。
1.地图通常是按“上北下南,左西右东”绘制的。
2.确定物体的位置关系:以参照物体为中心,根据“上北下南,左西右东”原则,确定具体的方向。
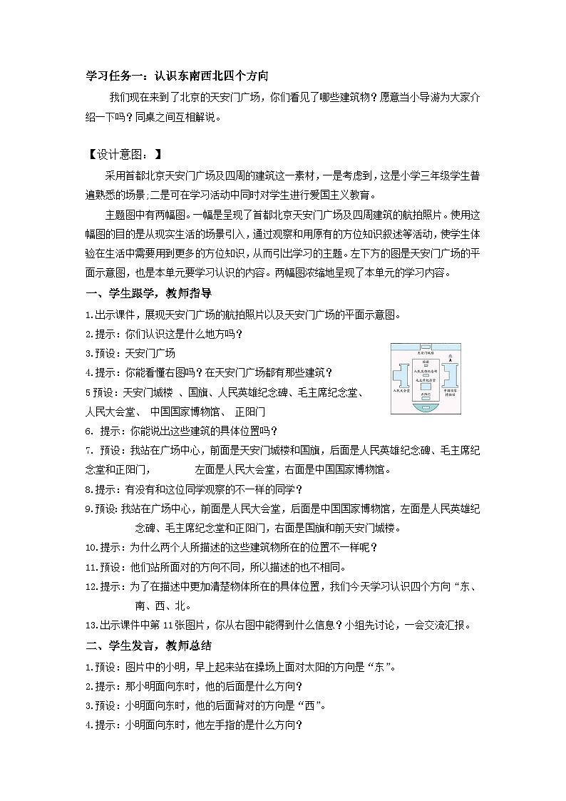
根据下面的描述标明天安门地区示意图中的建筑物。(1)天安门城楼在国旗的北面。(2)人民大会堂在人民英雄纪念碑的西面。(3)中国国家博物馆在人民英雄纪念碑的东面。
1.填一填。(1)晚上,当你面对北极星时,你的前面是( )方,后面是( )方,左面是( )方,右面是( )方。(2)小玲和小雨一起打羽毛球,小玲面向北方,小雨面向( )方,小雨的左面是( )方,右面是( )方。(3)小明从超市购物回家往西走,他家在超市的( )面。
(1)牡丹园在百合园的( )面,玫瑰园在百合园的( )面。(2)石竹园的东面是( )园,西面是( )园。(3)石竹园在月季园的( )面,在百合园的( )面。
2.下面是某植物园的平面图。
3.帮小朋友们在新建的小区中找到自己的家。
(1)小红家在中心花坛的南面。(2)小林家的东面、小美家的西面是小明家。(3)小军家在小兰家的西面。
3.请根据以下对话给四个小朋友安排座位。
5.按要求画一画,填一填。
(1)☆先向南跳3格,又向东跳2格,再向北跳1格,请画出☆现在的位置。(2)现在图中的○是从原来的位置出发,先向西跳了3格,又向南跳了4格后得到的,请画出○原来的位置。(3)从■到●的位置,可以先向( )跳( )格,再向( )跳( )格;也可以先向( )跳( )格,再向( )跳( )格。
指南针是用来指示方向的。早在 2000 多年前,我们的祖先就用磁石制作了指示方向的仪器--司南,后来又发明了罗盘。指南针是我国古代四大发明之一。
司南 古代罗盘 指南针
1.早上起来,面向太阳,前面是东,后面是西,左面是北,右面是南。2.东与西相对,南与北相对。3.只要确定一个方向,就可以找到其他三个方向。4.地图通常是按“上北下南,左西右东”绘制的。5.确定物体的位置关系:以参照物体为中心,根据“上北下南,左西右东”原则,确定具体的方向。
1. 完成教材P5~6第1~6题;2. 完成《分层作业》
小学数学人教版三年级下册年、月、日授课课件ppt: 这是一份小学数学人教版三年级下册<a href="/sx/tb_c84510_t3/?tag_id=26" target="_blank">年、月、日授课课件ppt</a>,文件包含人教版数学三年级下册11《认识东南西北》课件pptx、人教版数学三年级下册11《认识东南西北》教案docx、人教版数学三年级下册11《认识东南西北》习题doc等3份课件配套教学资源,其中PPT共26页, 欢迎下载使用。
人教版三年级下册1 位置与方向(一)评优课ppt课件: 这是一份人教版三年级下册1 位置与方向(一)评优课ppt课件,文件包含2023最新插图人教版数学三年级下册11《认识东南西北》课件pptx、人教版数学三年级下册第1单元《第1课时认识东南西北》教案docx等2份课件配套教学资源,其中PPT共27页, 欢迎下载使用。
小学数学人教版三年级下册1 位置与方向(一)优质ppt课件: 这是一份小学数学人教版三年级下册1 位置与方向(一)优质ppt课件,共18页。PPT课件主要包含了体育馆,盆景园,牡丹园等内容,欢迎下载使用。

