人教版八年级上册第1课 诗书画印的完美结合教案设计
展开教学目标:
通过作品欣赏,了解中国画的艺术特色,认识中国画将绘画、书法、诗词、篆刻等有机结合,了解其在历史长河中的发展历程,并最终形成其独具特色的形式美感。
运用形式美法则探究中国画的综合性,初步体验中国画“诗书画印 ”相结合的艺术形式。通过为诗词配画,培养绘画创作能力和想象能力。理解诗词的含义和语言艺术, 探究用绘画来表达诗中的情景及诗人的思想感情。
通过用绘画来表现古诗,领悟教材真正美之所在,古诗词是我国文化遗产,生发对祖国优秀传统文化的热爱之情,从中得到美的启蒙,受到美的熏陶。
重 点:了解诗书画印的结合历程,诗中有画、画中有诗的意境表达。
难 点:领会蕴藏在画中深刻的中国传统人文思想,及这种思想对中国画发展的影响。
教 法:情境教学、观察讨论法、实践练习法等。
教学过程
教师活动
学生活动
设计意图
导入
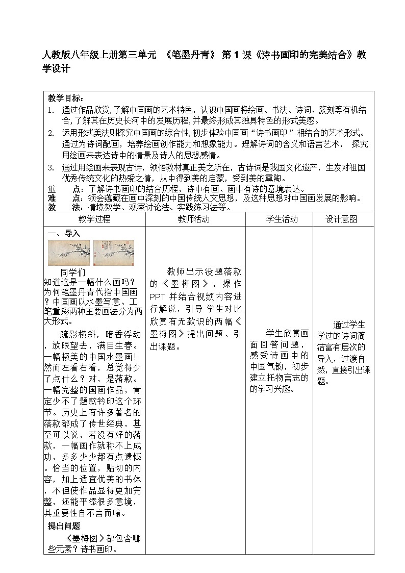
同学们知道这是一幅什么画吗?为何笔墨丹青代指中国画?中国画以水墨写意、工笔重彩两种主要画法分为两大形式。
疏影横斜,暗香浮动,放眼望去,满目生春。一幅极美的中国水墨画!然而左看右看,总觉得少了点什么?对,是落款。一幅完整的国画作品,肯定少不了题款钤印这个环节。历史上有许多著名的落款都成了传世经典,甚至可以说,若没有好的落款,一幅画作就称不上成功,多多少少都有点遗憾。恰当的位置,贴切的内容,加上适宜优美的书体,不但使作品显得更加完整,还能平添很多意境,其重要性自不言而喻。
提出问题
《墨梅图》都包含哪些元素?诗书画印。
教师出示没题落款的《墨梅图》,操作 PPT 并结合视频内容进行解说,引导 学生对比欣赏有无款识的两幅《墨梅图》提出问题、引出课题。
学生欣赏画面回答问题,感受诗画中的 中国气韵,初步 建立托物言志的 的学习兴趣。
通过学生 学过的诗词简 洁富有层次的 导入,过渡自 然,直接引出课 题。
新授
王冕(1287-1359)字元章,号煮石山农、“食中翁”、“梅花屋主”等,浙江省绍兴市诸暨枫桥人,元朝著名画家、诗人、篆刻家。他出身贫寒,幼年替人放牛,靠自学成才。有一生爱好梅花,种梅、咏梅,又攻画梅。
文人画:中国传统绘画中重要的风格流派,泛指中国封建 社会具有较深厚、较全面的人文修养的文人士大夫之绘画。它的发展也推动了诗 书画印的日渐完善。
诗情画意
活动一 画意诗情寻渊源
这幅画被评为“诗画结合的渊源”;绘画史称唐代王维是诗画结合的创始人;苏轼赞誉其“味摩诘之诗,诗中有画,观摩诘之画,画中有诗”。
教师操作课件,边切 换边结合语言介绍王冕,并描述什么是文人画。
展示《墨梅图》带领学生一起欣赏:
1.画面画了什么内 容?
2.朗诵古诗《墨梅》, 诗的寓意?
3.谈一谈画家传达的 情感。
墨梅(元 王冕)
吾家洗砚池头树,
个个花开淡墨痕。
不要人夸好颜色,
只留清气满乾坤。
引出著名诗人王维的《江干雪霁图》,学生结合“隔牖惊风竹,开门雪满山”句意想象画面并用语言描述。
学生跟随教 师欣赏画面,感 受文人画的特点
学生通过观 察、朗诵学过的 诗句,思考回答 问题,感受墨梅 图的诗情画意。
学生回忆诗 句 以 及 诗 的 寓 意,尝试用语言 描述画面;观察 画面题上合适诗 句。
选择经典 作品,学生更能 直观的感受到 文人画的特点, 为接下来的学 习诗书画印的 关系的理解做 铺垫。
从经典题 材出发,让学生 理解中国画表 现自己的精神 和气节追求常 用的方法以诗 配画,并感受两 者在情感上的 呼应。
跨学科融 合,通过学生熟 知的古诗来引 导学生进行联 想,根据诗意感 受画意,更容易 理解诗画结合 表达的情感,以 及它们的作用。
书画同源
活动二 表情达意话题款
书画本一律,天工与清新
开题款先河的《二羊图》
题款类型:横题、直题、穿插题、随形题、满题、多题等。
印迹之美
活动三 方寸存真化风骨
借助赵孟頫的《二羊图》和王冕墨梅图上的印章,认识印章。
在作品上选择合适的位置“盖”上印章,并说一说为什么?
教师介绍苏轼“以书诗为无声画,画为无声诗”引出其绘画作品《潇湘竹石图》,苏轼用自己独具功力的书法功底,在枯木竹石上表现笔意情趣。
开题款先河的《二羊图》及作者元代书画家赵孟頫的书法成就。
赵孟頫在篆刻史上同样具有重要的地位和深远影响,他是篆刻史上第一个提出“印宗汉魏”的人,被公认为中国篆刻的分水岭,赵孟頫之前只能称为“印章史”,赵孟頫之后才能称为“篆刻史”。
王冕能治印,创用花乳石刻印章,篆法绝妙。文人们自己动手亲自刻制石章从王冕开始的,前面的赵孟頫、吾衍他们是篆印,但不刻印,到了王冕,发现了花乳石,文人可以刻得动了,再也不需要假手刻石工匠了。印章由此从“铜印时代”进入“石章时代”
由赵孟頫、王冕等印学先贤的努力下由印章升华而成的文人篆刻艺术对后世篆刻产生深远影响。
教师讲解作品,并带 领学生对比最初作品的样 貌与被乾隆收藏后样貌的 变化,引出正确题款、钤印的方式。
教师出示作品,引导学生观察。
引导学生在实践中感 受印章的作用。
学生仔细观察作品,思考后回答问题。
学生解说自己运 用的题款方式,并认真倾听他人分析。
学生探讨钤印的合适位置, 并浅谈作用。
结合具体 作品能够更容 易理解书画同 源的含义。
结合前面和活动自身实践,更能了解题款形式和理解感受到题款的作用。
学生结合 具体实践,全面 了解印章的作 用。
教师示范 根据作品画面构图和内容,从诗书画印等方面全面分析作品,并题款钤印。
学生实践体验,教师巡回辅导
活动四 画里有“话”显意趣
请同学们结合材料包里的素材,根据所学知识,小组内讨论合作,选择诗句和印花完善本组王冕的作品。
要求:画面体现所选诗句的意境,画面要有“诗书画印 ”中国画的元素特点,并尝试从诗书画印结合的角度对本组作品进行评价。
展示评价
小组的两个代表,一位展示作品,另一位尝试从诗书画印结合的角度进行评价。
同学们讨论的很认真,像画家一样用心斟酌,仔细领会作者的意图,体现画家的思想境界,把题款和印章都粘贴到了自己认为合适的位置,起到了画龙点睛的作用。同学们的画面太美了,充满了中国画的气韵。
教师明确读出要求, 在学生练习过程中适时给予指导。
教师引导学生通过自评、他评和教师总评的方式展示评价学生作品。
教师从构图形式、情感表达等方面进行总结式评价。
学生按作业要求,在优雅的古筝音乐中积极讨论合作探究,表达情感。
《南枝春早图》《月下梅花图》《墨梅图》《幽谷先春图》等六幅作品。
学生从诗意、构图的运用,解说自己或他人的作品,聆听老师点评。
创设诗意情境,学生在创中融入情感,感 受大师创作的 乐趣,提高艺术 表现和创意实 践的能力。
多角度评 价学生作品,关 注学生的创意 表现 ,激励为 主,树立学生创 作的自信心,带 动学生学习传 统绘画的热情。
五、拓展总结
活动五 书画题跋之我见
诗是文学、语言的艺术,书是根基、文化的延续,画是神韵、笔墨的表现,印是篆刻、方寸间的天地,将这四者融合在一起,是中国画风采最美的体现,也是中国画与西方绘画最大的区别。因此,中国画在世界美术领域里自成体系,独树一帜。
这节课的学习让我们懂得了:画家表现的山水花鸟背后表达的是自己的感情。我们可以把自己的感情画在画里,写在诗里,接下来的《借物寓意》和《寄情山水》学习内容老师将带领大家亲自体验诗画完美结合的创作魅力。
教师提出问题,引导学生思考。
教师利用 PPT 播放图 片,结合背景音乐和解说。
对比欣赏,分析被“ 打卡狂魔 ”乾隆皇帝题款钤印的《鹊华秋色图》,意识到正确题款、钤印的重要性。
学生观看聆 听,增进对个人 优秀品质的认 识,提高对中国 传 统 绘 画 的 热 爱。
学生通过 作品原貌和被 盖满印章后的 样貌,能够更直 观认识到钤印 带来的作用,提 高对国画作品 审美感知的能 力。
巩固了学 生前面所学的 知识,并在实际 欣赏中提高了 鉴赏能力。
音乐的递 进加上语言解 说,激发了学生对传统文化的热爱,增强了学生对伟大祖国、中国华民族的情感,坚定文化自信。
板书设计:
诗书画印的完美结合
诗情画意
中国画 书画同源
印迹之美
初中美术人教版八年级上册第三单元 笔墨丹青第1课 诗书画印的完美结合教学设计: 这是一份初中美术人教版八年级上册第三单元 笔墨丹青第1课 诗书画印的完美结合教学设计,共3页。
初中美术人教版八年级上册第3课 寄情山水教案设计: 这是一份初中美术人教版八年级上册第3课 寄情山水教案设计,共3页。教案主要包含了导入新课,揭示课题,技法讲解,突破难点,多元评价,展示山水画等内容,欢迎下载使用。
初中美术人教版八年级上册第1课 诗书画印的完美结合教学设计: 这是一份初中美术人教版八年级上册第1课 诗书画印的完美结合教学设计,共5页。教案主要包含了教学目标,教学重点,教学难点,教学过程等内容,欢迎下载使用。

