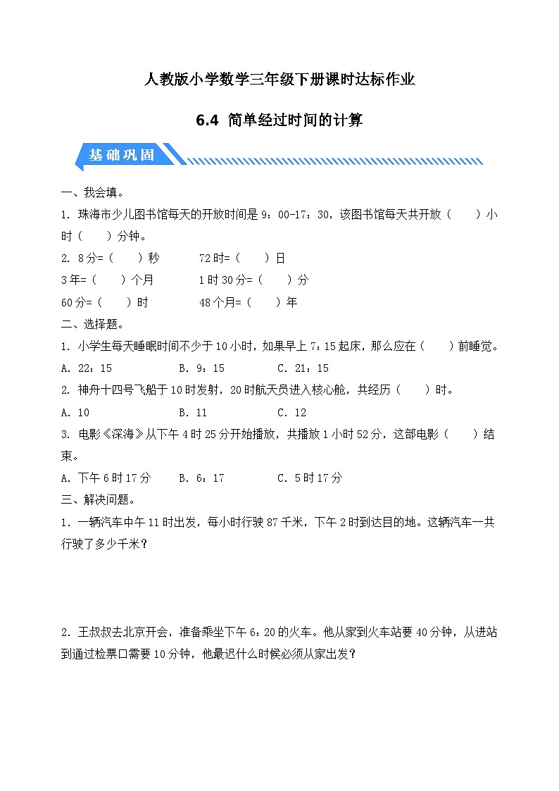
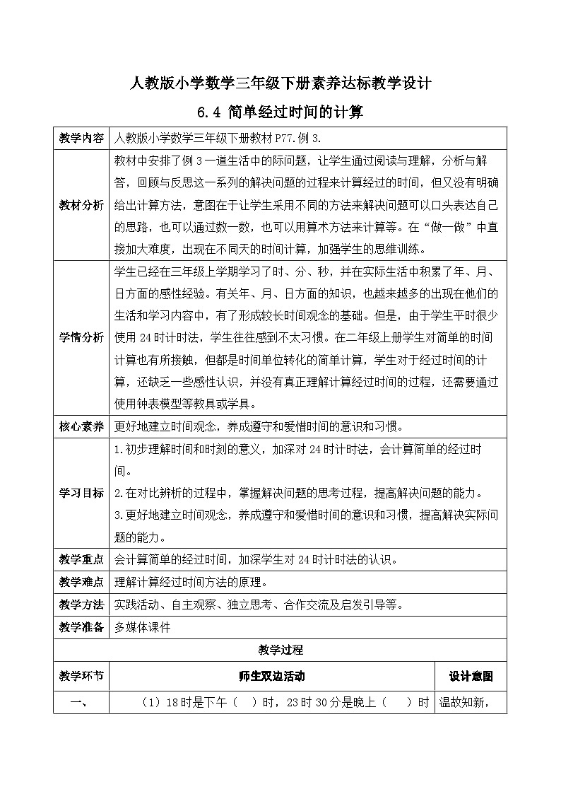
数学三年级下册24小时计时法精品作业课件ppt
展开XUEXIMUBIAO
1.初步理解时间和时刻的意义,加深对24时计时法,会计算简单的经过时间。
2.在对比辨析的过程中,掌握解决问题的思考过程,提高解决问题的能力。
3.更好地建立时间观念,养成遵守和爱惜时间的意识和习惯,提高解决实际问题的能力。
(核心素养)更好地建立时间观念,养成遵守和爱惜时间的意识和习惯。
(学习重点)会计算简单的经过时间,加深学生对24时计时法的认识。
(学习难点)理解计算经过时间方法的原理。
ZHISHILIANJIE
这部电影时长大约有2小时呢!
TANJIUXINZHI
提问:到奶奶家要坐多长时间的火车?
观察钟面,直接数出经过的时间
方法三:运用24计时法计算
与题意相符合,解答正确。
答:到奶奶家要坐9小时的火车。
郝成功从上午8时就开始学习,一直学到下午4时才结束,连午饭都没吃,请问你知道他一共学习了多长时间吗?
答:他一共学习了8小时。
KETANGYANLIAN
亮亮一共睡了多长时间?
3时+6时30分=9时30分
答:他一共睡了9小时30分钟。
上午10时是10:00
60×6=360(千米)
答:一共行驶了360千米。
表演从上午9时开始,预计需要1小时45分钟。带队老师决定11时带同学们乘车离开剧场,合适吗?
答:带队老师决定11时带同学们乘车离开剧场,合适。
9时+1时45分钟=10时45分
10时45分<11时,合适。
ZONGJIEPINGJIA
教习网(以下简称“本网站”)系属深圳市智学帮科技有限公司(以下简称“本公司”)旗下网站,为维护本公司合法权益,现依据相关法律法规作出如下郑重声明:1.本文件仅用于个人学习、研究,不得用于商业性或盈利性用途,不得侵犯本司及相关权利人的合法权利。一旦发现侵权,本公司将联合司法机关获取相关用户信息并要求侵权者承担相关法律责任。2.本网站上所有原创内容,是本公司依据相关法律法规,安排专项经费运营规划,组织老师创作完成,著作权归属本公司所有。3.经由网站用户上传至本网站的课件、教案、学案、试卷等内容,其作品仅代表作者本人观点,本网站不保证其内容的有效性,凡因本作品引发的任何法律纠纷,均由上传用户承担法律责任,本网站仅有义务协助司法机关了解事实情况。
教习网()专为 K12教育老师提供同步备课资料下载、教学经验学习等服务的互联网教育平台。为了进一步完善网站的资料体系,最大化满足用户的精品资源需求,现诚邀全国各地优秀一线老师加入教习网兼职创作老师团队,参与资源建设,获取高额现金收益。兼职招募详情请看:
教习网诚挚地为各位老师推荐两款免费的朗读小程序,可用于课前预习、课中学习和课后复习,打开微信扫下方二维码即可使用,欢迎分享广大师生使用。
小学数学人教版三年级下册数学广角——搭配(二)精品作业课件ppt: 这是一份小学数学人教版三年级下册<a href="/sx/tb_c106761_t3/?tag_id=26" target="_blank">数学广角——搭配(二)精品作业课件ppt</a>,文件包含核心素养人教版数学三年级下册-83简单的组合问题教学课件pptx、核心素养人教版数学三年级下册-83简单的组合问题-例3教学设计含反思docx、核心素养人教版数学三年级下册-83简单的组合问题-例3导学案含答案docx、核心素养人教版数学三年级下册-83简单的组合问题分层作业含答案docx等4份课件配套教学资源,其中PPT共30页, 欢迎下载使用。
人教版三年级下册数学广角——搭配(二)精品作业课件ppt: 这是一份人教版三年级下册<a href="/sx/tb_c106761_t3/?tag_id=26" target="_blank">数学广角——搭配(二)精品作业课件ppt</a>,文件包含核心素养人教版数学三年级下册-82简单的搭配问题教学课件pptx、核心素养人教版数学三年级下册-82简单的搭配问题-例2教学设计含反思docx、核心素养人教版数学三年级下册-82简单的搭配问题-例2导学案含答案docx、核心素养人教版数学三年级下册-82简单的搭配问题分层作业含答案docx等4份课件配套教学资源,其中PPT共33页, 欢迎下载使用。
小学数学人教版三年级下册数学广角——搭配(二)优秀作业课件ppt: 这是一份小学数学人教版三年级下册<a href="/sx/tb_c106761_t3/?tag_id=26" target="_blank">数学广角——搭配(二)优秀作业课件ppt</a>,文件包含核心素养人教版数学三年级下册-81简单的排列问题教学课件pptx、核心素养人教版数学三年级下册-81简单的排列问题-例1教学设计含反思docx、核心素养人教版数学三年级下册-81简单的排列问题-例1导学案含答案docx、核心素养人教版数学三年级下册-81简单的排列问题分层作业含答案docx等4份课件配套教学资源,其中PPT共33页, 欢迎下载使用。

