人教版九年级下册课题2 化学肥料完美版ppt课件
展开本讲PPT内嵌4个高清视频,点击按钮 即可播放,使用时可删除本页。
探究实验:初步区分氮肥磷肥和钾肥的方法加熟石灰研磨鉴别化肥氮肥的鉴别氮肥和固氮的那些事
了解常见化肥的简易鉴别方法;
提升运用所学知识解决实际问题的能力。
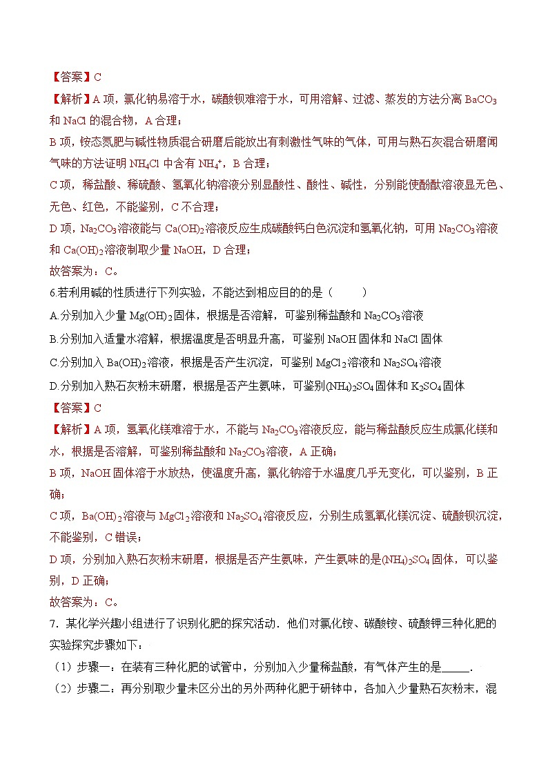
俗话说:“人误地一时,地误人一年”。农民一旦用错了化肥,所造成的损失将难以弥补。那么,如何鉴别化肥的种类呢?
1.比较氮肥(碳酸氢铵、氯化铵)、磷肥(磷矿粉、过磷酸钙)和钾肥(硫酸钾、氯化钾)的外观、气味和在水中的溶解性,归纳它们的性质。
2.分别取少量硫酸铵、氯化铵、硫酸钾、氯化钾,分别加入熟石灰粉末,混合、研磨,观察现象并做好记录。
(NH4)2SO4 + Ca(OH)2 = CaSO4 + 2NH3↑ + 2H2O
2NH4Cl + Ca(OH)2 = CaCl2 + 2NH3↑ + 2H2O
【总结】鉴别化肥的步骤和方法
氨水为液态,其余都是固态
氮肥:白色晶体 磷肥:灰色粉末钾肥:白色晶体
氮肥和钾肥溶于水磷肥大多不溶于水或部分溶于水
铵根离子(NH4+)的检验
将样品与熟石灰混合、研磨,闻气味产生有刺激性气味的气体
2NH4Cl+Ca(OH)2 = 2NH3↑+CaCl2+2H2O
将样品装入试管,滴入氢氧化钠溶液加热,用湿润的红色石蕊试纸接近试管口检验,湿润的红色石蕊试纸变蓝
NH4Cl+NaOH NaCl+NH3↑+H2O
铵态氮肥 (能/不能)与草木灰等碱性物质混合使用。原因: 。
铵态氮肥和碱性物质反应,使肥效降低
植物(草本和木本植物)燃烧后的残余物,称草木灰。草木灰质轻且呈碱性,主要成分为K2CO3,可作为高品质的钾肥来还田。
交流讨论:校园绿化小组有三份失去标签的化肥,分别是氯化铵、磷矿粉、氯化钾。如果让你把他们区分出来,你该怎么做呢?
灰白色的是磷矿粉,将另外两种白色固体与熟石灰混合研磨,有刺激气味的是氯化铵,没有气味的是氯化钾。
交流讨论:硫酸铵和氯化铵都可以与熟石灰反应生成有刺激性气味的氨气,那你知道如何鉴别硫酸铵和氯化铵吗?
取适量的硫酸铵固体和氯化铵固体,将其加入到试管中并加入适量的蒸馏水,然后滴加适量的硝酸钡溶液于两支试管中,溶液变浑浊的为硫酸铵,溶液不变浑浊的为氯化铵。
(NH4)2SO4 + Ba(NO3)2 = BaSO4↓ + 2NH4NO3
根据化学式思考如何鉴别下列氮肥
NH4Cl + AgNO3 = AgCl↓ + NH4NO3
Ba(NO3)2溶液和AgNO3溶液能否调换加入顺序?
不能,硫酸银微溶于水形成沉淀,无法鉴别(NH4)2SO4和NH4Cl
如何检验CO32-(或HCO3-)、Cl- 和SO42- ?
滴加Ba(NO3)2溶液和稀硝酸
滴加稀盐酸并将生成气体通入Ca(OH)2溶液
滴加AgNO3溶液和稀硝酸
生成能使澄清石灰水变浑浊的气体
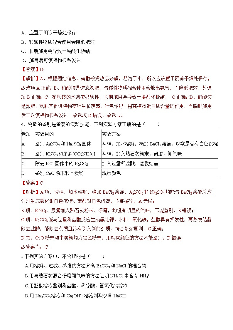
1.下列鉴别化肥的方法不合理的是( )A.用观察法可鉴别氮肥和磷矿粉B.用闻气味的方法可鉴别碳酸氢铵和氯化铵C.用加硝酸银溶液的方法可鉴别硝酸钾和氯化钾D.用加入熟石灰研磨的方法可鉴别硫酸铵和氯化铵
2.实验室有失去标签的四种化肥,只知道是硫酸铵、硝酸铵、氯化钾、磷矿粉[Ca3(PO4)2]。现各取少许进行鉴别,下列四种物质中能将上述肥料一次性区别开来的一种试剂是( )A.熟石灰 B.水 C.稀盐酸 D.氢氧化钡溶液
3. 化肥对提高农作物的产量具有重要作用。某同学设计了如图实验对几种化肥进行简易鉴别。取少量固体分别进行实验,如表方案中不合理的是( )
4. 实验室有一瓶化肥的标签已脱落,只知道它是NH4Cl、(NH4)2SO4、NH4HCO3和尿素[CO(NH2)2]中的一种。(1)取少量样品在研钵中与熟石灰研磨,有刺激性气味产生,则该化肥不可能是_____ 。(2)另取样品于试管中,滴入适量的稀盐酸,无气泡产生,该化肥不可能是_________。(3)在步骤(2)的试管中再滴入氯化钡溶液,若出现浑浊,则可知该化肥是__________ ,反应的化学方程式为__________________________________。
(NH4)2SO4 + BaCl2==BaSO4↓ + 2NH4Cl
初中化学人教版九年级下册课题2 化学肥料优秀课件ppt: 这是一份初中化学人教版九年级下册<a href="/hx/tb_c24814_t3/?tag_id=26" target="_blank">课题2 化学肥料优秀课件ppt</a>,共21页。PPT课件主要包含了N黄P小K矮倒等内容,欢迎下载使用。
化学九年级下册课题2 化学肥料优质ppt课件: 这是一份化学九年级下册<a href="/hx/tb_c24814_t3/?tag_id=26" target="_blank">课题2 化学肥料优质ppt课件</a>,文件包含人教版化学九年级下册112《化学肥料》第二课时课件pptx、人教版化学九年级下册112《化学肥料》第二课时教案docx、人教版化学九年级下册112《化学肥料》第二课时导学案原卷版docx、人教版化学九年级下册112《化学肥料》第二课时分层作业原卷版docx、人教版化学九年级下册112《化学肥料》第二课时分层作业解析版docx、人教版化学九年级下册112《化学肥料》第二课时导学案解析版docx、加熟石灰研磨鉴别化肥mp4、探究实验初步区分氮肥磷肥和钾肥的方法mp4、氮肥和固氮的那些事mp4、氮肥的鉴别mp4等10份课件配套教学资源,其中PPT共27页, 欢迎下载使用。
人教版九年级下册课题2 化学肥料精品ppt课件: 这是一份人教版九年级下册<a href="/hx/tb_c24814_t3/?tag_id=26" target="_blank">课题2 化学肥料精品ppt课件</a>,文件包含人教版化学九年级下册112《化学肥料》第一课时课件pptx、人教版化学九年级下册112《化学肥料》第一课时教案docx、人教版化学九年级下册112《化学肥料》第一课时导学案原卷版docx、人教版化学九年级下册112《化学肥料》第一课时分层作业原卷版docx、人教版化学九年级下册112《化学肥料》第一课时分层作业解析版docx、人教版化学九年级下册112《化学肥料》第一课时导学案解析版docx、新闻报道多措并举实现化肥农药使用量零增长mp4等7份课件配套教学资源,其中PPT共34页, 欢迎下载使用。

