广东省江门市恩平市2020-2021学年七年级上学期期末考试生物试题
展开一、选择题(本大题共30小题,每小题2 分,共60分。在每小题列出的四个选项中,只有一个选项最符合题意要求)
1.下列生物中不是由细胞构成的是
A. 细菌 B. 玉米 C. 人 D. 病毒
2.下列不属于调查活动的是
A. 全市的七年级男生的平均体重和身高的调查 B. 人口普查
C. 每五年一次的清查全国的森林资源 D. 查看自己的体检报告单
3.小明使用显微镜观察花粉粒临时装片,在调整焦距时,要从侧面注视镜筒下降的主要目的是
A. 观察物镜上是否有异物 B. 观察物镜是否对准了通光孔
C. 避免物镜压坏标本或损坏镜头 D. 在物镜中寻找物像
4. 制作洋葱鳞片叶内表皮细胞临时装片时,下面操作正确的是
A. 用擦镜纸擦拭载玻片 B. 将洋葱块直接放置在显微镜下观察
C. 用镊子将取下的洋葱表皮在水滴中展平 D. 染色时掀开盖玻片,滴入染液
5.下图是某同学在“制作人的口腔上皮细胞临时装片”时选用的一些实验器材,其中选用错误的是
6.植物细胞有而动物细胞没有,且具有支持和保护作用的细胞结构是
A. 细胞壁 B. 细胞膜 C. 细胞核 D. 细胞质
7.细胞内遗传物质贮存的主要场所是
A. 细胞膜 B. 细胞质 C. 细胞核 D. 细胞壁
8. “日啖荔枝三百颗,不辞常作岭南人。”这是苏东坡的著名诗句。产于我国南方的荔枝很甜,是因为其果肉细胞内糖分含量很高。这些糖分存在于果肉细胞的
A. 叶绿体内 B. 线粒体内 C. 细胞核内 D. 液泡内
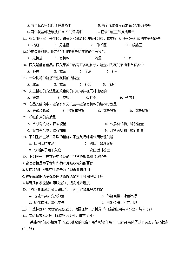
9.以下属于植物组织的是
A. 结缔组织 B. 肌肉组织 C. 输导组织 D. 神经组织
10.下列关于如图细胞分裂过程的叙述,错误的是
A. 图示表示植物细胞分裂过程
B. 图A 中②内的染色体在分裂前进行了复制
C. 图B中的细胞膜从细胞的中央向内凹陷缢裂为图C的两个新细胞
D. 图C中③和④内的染色体形态和数目相同
11.“麻雀虽小,五脏俱全”。 “五脏”的肝脏所属的结构层次是
A. 组织 B. 器官 C. 系统 D. 个体
12. 一粒种子能长成一个完整的植物体是
A. 细胞生长的结果 B. 细胞分裂的结果
C. 细胞分化的结果 D. 以上三种过程共同作用的结果
13.下列关于单细胞生物的相关叙述中,错误的是
A. 整个身体由一个细胞构成 B. 不能独立完成生命活动
C. 对人类既有利又有害 D. 大多数生活在水域环境中
14.绿色植物与人类关系密切,下列相关叙述中错误的是
A. 海带、紫菜等藻类植物可供食用
B. 苔藓可以作为监测空气污染程度的指示植物
C. 蕨类植物可提供优质的建筑木材 D. 被子植物中有许多粮食作物
15. 地球上种类繁多的植物可为人类提供赖以生存的两种基本物质,这两种物质是
A. 有机物、氧气 B. 水、氧气
C. 葡萄糖、二氧化碳 D. 水、二氧化碳
16. 蕨类植物比苔藓植物高大的原因是
A. 没有根、茎,叶等器官的分化 B. 具有根、茎、叶,体内有输导组织
C. 有营养组织和保护组织 D. 生活在潮湿肥沃的土壤中
17. 同学们在秋游中发现山上有一种植物,这种植物植株高大,结有种子,但种子裸露,没有果皮包被,这种植物属于
A. 苔藓植物 B. 蕨类植物 C. 裸子植物 D. 被子植物
18. 为了测试一批小麦种子的发芽率,随机拿取了 1000 粒种子进行实验,其中有 100 粒未萌发。请问这批种子的发芽率是
A. 10% B. 80% C. 90% D. 100%
19. 种子能萌发要具备的自身条件是
A. 空气 B. 适宜的温度
C. 充足的水分 D. 种子具有活的完整的胚
20.为了探究水对种子萌发的影响,设计了一个实验(如下表),分析选出最佳的修改意见
A.两个花盆中都应该适量浇水 B.两个花盆都应该放在0℃的环境中
C.两个花盆都应该放在20℃的环境中 D.把表中的空气换成氧气
21. 根尖由根冠、分生区、伸长区和成熟区四部分组成,其中吸收水分和无机盐的主要部位是
A. 根冠 B. 分生区 C. 伸长区 . D. 成熟区
22.种庄稼要施肥,肥料的作用主要是给植物的生长提供
A. 无机盐 B. 有机物 C. 能量 D. 水
23. 西瓜是解暑佳品,西瓜果实中含有许多粒种子,这是因为花的结构中含有多个
A. 胚珠 B. 雄蕊 C. 子房 D. 花药
24. 一朵桃花中能够产生花粉的结构是
A. 雌蕊 B. 雄蕊 C. 花瓣 D. 花托
25. 人工授粉的方法是把采集到的花粉涂抹在同种植物的
A. 雄蕊上 B. 花瓣上 C.柱头上 D. 子房上
26. 在茎的结构中,运输水和无机盐与运输有机物的结构分别是
A. 导管和筛管 B. 筛管和导管 C. 都是导管 D. 都是筛管
27. 呼吸作用的实质是
A. 合成有机物,释放能量 B. 分解有机物,释放能量
C. 合成有机物,贮存能量 D. 分解有机物,贮存能量
28. 下列生产生活中采取的措施,不是利用呼吸作用原理的是
A. 田间及时排涝 B. 农田上合理密植
C. 水稻种子晒干入仓 D. 农田适时松土
29. 下列关于生产实践中涉及的生物学原理解释错误的是
A.合理密植是为了增加作物叶片吸收光能的面积
B.幼苗移栽时根部带土坨是为了降低蒸腾作用
C.种植蔬菜的温室在夜间适当降温是为了减弱呼吸作用
D.早春播种覆盖塑料薄膜是为了提高地表温度
30.“绿水青山就是金山银山”,下列不符合此理念的是
A. 垃圾分类,变废为宝 B. 节能减排,绿色出行
C. 绿化造林,净化空气 D. 围湖造田,扩展用地
二、非选择题(本大题含实验探究、读图理解、资料分析、综合应用共4小题,共40分)
31. 实验探究(10分,除特别说明外,每空1分)
某生物兴趣小组为了“探究植物的光合作用和呼吸作用”,设计并完成了以下实验,请根据实验回答:
步骤一:将长势、大小相同的两株盆栽天竺葵放在黑暗处一昼夜后,分别置于A、B两个瓶内,密封瓶口;
步骤二:将A 瓶继续放在暗处,B瓶移到光下几小时(如图甲所示) ;
步骤三:取下 A、B瓶的塞子,按乙图所示分别放入燃烧的蜡烛,观察燃烧状况;
步骤四:摘取A、B瓶中大小相同的两片叶片,放入盛有酒精的小烧杯中,隔水加热,脱色;
步骤五:取出脱色的叶片用清水漂洗,然后平铺在培养皿里,滴加碘液观察颜色变化。
(1)步骤一将天竺葵放在黑暗处一昼夜的目的是为了充分消耗掉叶片中原有的 。
(2) 步骤三中燃烧的蜡烛用来检验瓶内的气体成分,根据实验结果可以得出B瓶内的天竺葵光合作用产生了 (填气体名称) ,而A瓶内的天竺葵 作用消耗了该气体。
(3) 步骤四中将叶片放在酒精中隔水加热主要是为了脱去叶片中的 。
(4) 步骤五滴加碘液后观察到的结果是:从A瓶中取出的叶片不变蓝色,从B瓶中取出的叶片变蓝色。由此可以得出植物进行光合作用产生了 ,同时可以得出光合作用必须的条件是 。绿色植物的光合作用在叶肉细胞的 中进行。
32. 读图理解(10分, 每空1分)
下图为种子及其萌发后的结构示意图,请据图回答下列问题(在[ ]中填相应序号):
(1) 写出甲图序号所示的结构名称:[1] ; [ 4 ] ; [6 ] 。
(2) [ 2 ]将来会发育成乙图中的[ ] ; [ 8 ]是由甲图中的[ ] 发育而来的。
(3) 大部分双子叶植物的种子萌发时,营养物质由[ ] 提供; 而大部分单子叶植物的种子(如玉米种子) 萌发时,营养物质由 提供。
33. 资料分析(10分,除特别说明外,每空1分)
下图是某生态系统食物网简图,请从图文资料中提取信息并回答下列问题:
(1) 写出其中含有“食草昆虫”的 条最短的食物链 。
(2) 从生态系统的组成成分来看,图中没有标出的生物部分是 者。
(3) 该生态系统中,能通过光合作用制造有机物的生物是 ;如果大量捕杀蛇,短时间内鼠的数量会 。
(4) 青蛙和蜘蛛的关系是 ,它们都是生态系统中的 者。
(5) 如果草场上放养的牲畜太多,会严重破坏草场植被,造成土地沙化,生态系统就会遭到严重破坏。这说明生态系统具有的 能力是有一定限度的。
34. 综合应用(10分,除特别说明外,每空1分)
下面图一表示某种绿色植物, 图中A、B、C表示发生在植物体内的某些生理活动; 图二是绿色植物叶片横切面结构示意图;图三是细胞结构示意图。请据图回答问题(在[ ]中填相应序号):
(1) 图一中,A、B、C三种生理活动在白天和夜间均能进行的有 (填字母):绿色植物通过A和C两种生理活动过程可以维持生物圈中的 平衡。
(2) 水分在植物体内向上运输的动力来自于图 中所示的[ ] ,水分是通过图二中的[ ] 散失到植物体外的。
(3) 图二中,能进行图 中C生理活动的细胞是[ ] 。
(4) 图三甲中的⑦是进行图 中A生理活动的主要场所,⑦是 。
花盆
空气
温度
水
①
充足
0℃
适量浇水
②
充足
20℃
不浇水, 保持土壤干燥
七年级生物科试卷答案
一、选择题 (本大题共30小题,每小题2分,共60分。在每小题列出的四个选项中,只有一个选项最符合题意要求)
二、非选择题 (本大题含实验探究、读图理解、资料分析、综合应用共4小题,共40分)
31. 实验探究(10分) (除特别说明外, 每空1分)
(1) 淀粉(有机物)
(2) 氧气 呼吸 (2分) (3) 叶绿素 ( 2分)
(4) 淀粉 光 (照) (2分) 叶绿体
32. 读图理解(10分) (除特别说明外, 每空1分)
(1) 胚轴 子叶 种皮
(2) 7 茎和叶 3 胚根
(3) 4 子叶 胚乳
33. 资料分析(10分) (除特别说明外, 每空1分)
(1) 草→食草昆虫→食虫鸟 (2分) (2) 分解 (3) 草 增加(或增多)
(4) 竞争和捕食 (2分) 消费 (5) 自动调节 (2分)
34. 综合应用(10分) (除特别说明外, 每空1分)
(1) A、B (2分, 答对1个1分, 多答、错答不给分) 碳-氧
(2) B 蒸腾作用 e 气孔 (3) b 叶肉细胞 (4) 线粒体1
2
3
4
5
6
7
8
9
10
D
D
C
C
B
A
C
D
C
C
11
12
13
14
15
16
17
18
19
20
B
D
B
C
A
B
C
C
D
C
21
22
23
24
25
26
27
28
29
30
D
A
A
B
C
A
B
B
B
D
广东省江门市恩平市2020-2021学年七年级上学期期末考试生物试题: 这是一份广东省江门市恩平市2020-2021学年七年级上学期期末考试生物试题,共6页。试卷主要包含了选择题,非选择题等内容,欢迎下载使用。
广东省江门市恩平市2020-2021学年八年级上学期期末考试生物试题: 这是一份广东省江门市恩平市2020-2021学年八年级上学期期末考试生物试题,共6页。试卷主要包含了 选择题, 非选择题等内容,欢迎下载使用。
广东省江门市恩平市2020-2021学年八年级上学期期末考试生物试题: 这是一份广东省江门市恩平市2020-2021学年八年级上学期期末考试生物试题,共6页。试卷主要包含了 选择题, 非选择题等内容,欢迎下载使用。

