所属成套资源:人教版数学二年级下册教案设计
人教版二年级下册6 余数的除法教案
展开
这是一份人教版二年级下册6 余数的除法教案,共4页。教案主要包含了游戏导入,揭示课题,探索新知,方法交流,巩固提升,强化认识,揭秘游戏,课堂小结等内容,欢迎下载使用。
教科书P68例6及“做一做”,完成教科书P69~70“练习十五”第4、5题。
▶教学目标
1.通过观察、操作,学会用有余数的除法的知识解决有关按规律排列的问题。
2.经历解决问题的全过程,进一步体会解决问题的策略与方法的多样性,培养解决问题的能力,发展应用意识。
3.体会数学知识之间的联系,感受数学的统一美,积累解决问题的基本经验。
▶教学重点
学会用有余数的除法的知识解决有关按规律排列的问题。
▶教学难点
理解余数在解决问题中的作用。
▶教学准备
课件。
▶教学过程
一、游戏导入,揭示课题
游戏名称:你来说,我来找。
教师带领学生,伸出左手,从大拇指开始数起,1、2、3、4、5,当数完小拇指后,再又从大拇指开始数起,6、7、8、9、10,按这样的顺序,一轮一轮地数下去。
师:请同学说任意一个数,老师马上就能找到这个数对应的手指是哪一个,你们相信吗?来试一试!
学生任意说出一个数,教师快速反应,吸引学生的注意力。
师:要不要一个一个数数看,验证老师说得对不对?(带领学生验证)你们也可以跟老师比一比,看谁更快找到。谁再来说一个数?
反复进行三次,导入课题。
师:想知道老师的小窍门吗?只要你们认真学好今天这节课的知识,就能知道答案了。[板书课题:解决问题(2)]
【设计意图】导入环节设计了“猜手指”的游戏,一方面让学生对教师能快速正确地说出数字所在的手指感到惊奇,激发学生的好奇心和求知欲;另一方面又巧妙地照应了本课的教学内容,为新课作铺垫,轻松自然,直奔主题。
二、探索新知,方法交流
1.收集信息。
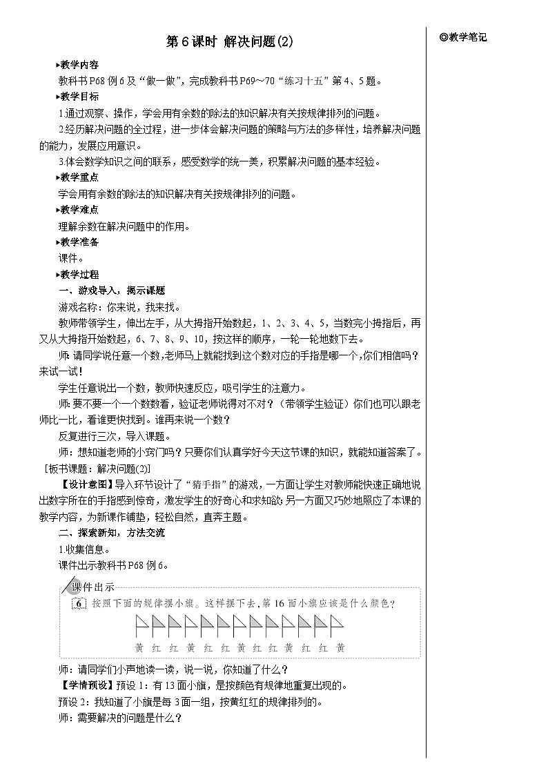
课件出示教科书P68例6。
师:请同学们小声地读一读,说一说,你知道了什么?
【学情预设】预设1:有13面小旗,是按颜色有规律地重复出现的。
预设2:我知道了小旗是每3面一组,按黄红红的规律排列的。
师:需要解决的问题是什么?
◎教学笔记
【学情预设】需要知道第16面小旗应该是什么颜色。
2.自主尝试。
师:明白了题目的意思,下面请大家开动脑筋想一想如何解决这个问题。你们可以在纸上写一写、画一画,把自己的想法表达清楚。写完后,小组内交流自己的想法。
学生小组内合作完成,教师巡视,收集有代表性的案例。
【设计意图】充分尊重学生,培养学生的合作意识和实践能力。调动学生已有的经验,让学生在思考的过程中选择解决问题的方法,经过简单的交流,优化、完善自己的思路。
3.汇报交流。
师:第16面小旗应该是什么颜色?这里有几名同学的想法,我们一起来看看。
教师用实物投影呈现学生的解答方法,让学生讲述解决问题的思路,组织其他学生理解讲解的学生的想法。
【学情预设】预设1:画图法。
第16面小旗应该是黄色。
预设2:列举法。
第16面小旗应该是黄色。
预设3:计算法。
16÷3=5(组)……1(面)
第16面小旗应该是黄色。
教师适时板书。
学生中有可能不会出现直接列式的方法,可根据前面两种方法进行引导。首先要清楚前面两种方法表达的意思,再来理解计算法。
有预设1和预设2两种方法后,学生可能会出现疑问:用这两种方法解决问题时,数小还可以,数大就麻烦了,比如问题变为:第100面小旗应该是什么颜色?用画图法和列举法方便吗?能不能用计算来解决?
【设计意图】学生已经学习过了教科书P67例5,对这类问题有一定的基础,所以他们有能力自己解决。教师应给学生提供足够的探究空间,让他们在思考中获取解决问题的方法,再与小组伙伴交流想法,旨在发挥小组的优势。最后通过交流,使学生在短时间内分享其他同学的成果,逐步优化自己的方案,发现用计算法来解决问题的优越性。
4.重点探讨“计算法”。
师:你是怎样想到用除法来解决这道题的?
【学情预设】每3面一组,求第16面小旗是什么颜色,可以先求16里面有几个3。
师:16、3、5、1分别表示什么意思?能结合图边指边说,使大家更明白吗?
【学情预设】16表示一共有16面小旗,3表示每3面一组,5表示能分成5组,余数1表示按规律循环后剩余1面小旗。所以16面小旗按题目要求分组后,能分成5组还多1面。
师:那你是通过哪个数判断出第16面小旗的颜色的?
【学情预设】根据余数1。余数是1,就说明第16面小旗是下一组里的第一面,所以应该是黄色。
◎教学笔记
结合图形去理解,教师再请几位同学说一说是怎么得到答案的。
师:如果余数是2呢?是3呢?
【学情预设】余数是2时,最后一面就是下一组中的第二面。余数不可能是3,因为是3就正好没有余数了。从算式中也可以看出,余数是3,余数就和除数一样大了,计算是错误的。
课件出示教科书P68“做一做”。
学生独立解答,教师巡视,了解学生解决问题的情况,选取典型案例。
师:第27面小旗是什么颜色?你是怎么想的?
【学情预设】有的同学用27÷3=9计算,结果没有余数,不知该怎么判断。
师:没有余数,我们该怎么判断?
师:看来,最后一面旗子的颜色是由余数决定的。余数是几,就说明最后一面小旗是每组中的第几个。没有余数,说明正好分完,最后一面小旗就是每组中的最后一个。(可根据学生的回答板书,小结)
师:教科书P68例6解答正确吗?
结合图示理解,检验解答的结果。
【设计意图】在学生用除法计算出结果后,结合直观图让学生理解余数是几,最后一面就是这一组中的第几个。借助不同表征,理解余数与小旗颜色之间的关系。给学生充分的时间去理解商和余数的意义,让学生明白在解决问题的时候一定要注意商和余数所表示的含义,进一步巩固余数小于除数这一知识点。
5.回顾过程,梳理方法。
师:在解决这个问题时,大家想到了哪几种好的办法?
教师配合学生的叙述,运用课件带领学生回顾过程。
【学情预设】画图法、列举法、计算法。
师:你觉得解决这类问题的关键在哪里?
【学情预设】找准余数,最后一面旗子的颜色是由余数决定的。余数是几,就说明最后一面小旗是每组中的第几个。没有余数,说明正好分完,最后一面小旗就是每组中的最后一个。
师生互动,总结突破难点的方法。
【设计意图】回顾总结,摒弃弯路,寻找核心内容,是解决问题的最直接的办法。同时建立模型,突破难点,明确解决此类问题的一般思路。
三、巩固提升,强化认识
1.完成教科书P69“练习十五”第4题。
学生独立完成,在小组内互相交流。
汇报交流,集体评析。
2.完成教科书P70“练习十五”第5题。
师:你从题中得到了哪些数学信息?规律是什么?
学生独立完成,教师巡视,集体讲评。
【设计意图】多了解生活中存在的同类型的情况,加深印象,建立模型,巩固解决问题的一般思路。
四、揭秘游戏,课堂小结
1.揭秘游戏,首尾呼应。
师:现在,同学们一定知道老师“猜手指”的秘密了吧,现在反过来,老师说数,你们来猜。
◎教学笔记
2.师生总结,拓展延伸。
师:生活中的余数问题还有很多,请同学们到生活中去找一找,你会有更多有趣的发现。
【设计意图】通过揭秘“猜手指”的游戏,既做到首尾呼应,又让学生在轻松愉快的氛围中巩固了新知,进一步理解余数在解决实际问题中的作用。最后,畅谈收获,归纳总结,将所学的知识由课内向课外延伸,感受数学与生活的密切联系,进一步体会数学的应用价值。
▶板书设计
解决问题(2)
画图法 列举法 计算法
16÷3=5(组)……1(面)
口答:第16面小旗应该是黄色。
找规律:首先找到完整的一组。余数是几,就是每组中的第几个。没有余数,就是每组中的最后一个。
▶教学反思
本节课重视将数学知识的学习与实际操作相联系,注重从直观、形象、具体的材料入手,边操作边观察,不断强化学生的表象;运用多种策略解决问题,让学生感受多种方法的内在联系,从而理解并掌握运用有余数的除法的知识解决有关按规律排列的问题;通过对余数进行分析,让新知识和旧知识建立联系,加深印象。在教学过程中,学生的表达与相互理解很重要。有的学生在最初就已经能够通过算式来解决问题。教师要正视学情,并进行针对性的评价,修正教学程序。
▶作业设计
见“”系列丛书《创优作业100分》对应课时作业。
一、(湖北武汉东湖高新区)找一找下列图形的排列规律,第18个图形是什么?
二、5名同学玩轮流报数游戏。从才才报1开始,26是谁报的?44是谁报的?
参考答案
一、18÷4=4(组)……2(个)
第18个图形是。
二、26÷5=5(组)……1(个) 44÷5=8(组)……4(个)
26是才才报的,44是元元报的。
相关教案
这是一份数学二年级下册6 余数的除法教学设计,共4页。教案主要包含了游戏导入课题,讨论辨析,解决问题,深化理解,梳理强化,课堂小结等内容,欢迎下载使用。
这是一份人教版一年级下册整理和复习教案,共4页。教案主要包含了口算复习,引入课题,引导探究,形成策略,巩固应用,内化提高,评价反思,收获小结等内容,欢迎下载使用。
这是一份小学数学人教版二年级上册5 观察物体(一)教案,共4页。教案主要包含了复习导入,揭示课题,合作探究,解决问题,巩固练习,提升认识,课堂小结,畅谈收获等内容,欢迎下载使用。

