湖北3年(2021-2023)中考化学模拟题分类汇编---物质的变化和性质
展开A.海水晒盐
B.配制生理盐水
C.电解食盐水制取氢氧化钠
D.用氯化钠消融积雪
2.(2021•利川市模拟)我们生活在一个不断变化的物质世界里,下列变化属于化学变化的是( )
A.石蜡熔化B.酒精挥发C.纸张燃烧D.研碎胆矾
3.(2023•江岸区校级模拟)造纸术,是中国的四大发明之一,东汉时期开始广泛被使用。以下关于纸的用途,利用了其化学性质的是( )
A.将纸印刷装订成书籍B.用废纸生煤炉的火
C.用纸写字和绘画D.节日用纸来包装礼品
4.(2023•江岸区模拟)下列家庭劳动实践过程主要属于化学变化的是( )
A.醋除水垢B.实木雕刻C.修剪盆栽D.压榨果汁
5.(2022•新洲区模拟)下列关于酒精的变化属于化学变化的是( )
A.酒精燃烧B.酒精挥发C.酒精溶于水D.酒精汽化
6.(2023•湖北一模)变化观念是化学学科核心素养之一。下列变化中属于化学变化的是( )
A.蔗糖溶解B.高炉炼铁
C.干冰升华D.火柴梗被折断
7.(2022•东西湖区模拟)下列物质的用途体现了物质的化学性质的是( )
A.汽油作燃料B.液氮作制冷剂
C.活性炭净水D.铜丝用作导线
8.(2023•保康县模拟)厨房里发生的下列变化中,属于物理变化的是( )
A.煤气燃烧B.菜刀生锈C.豆腐切块D.剩饭变质
9.(2023•孝感模拟)以下孝感特产制作过程中涉及到化学变化的是( )
A.制作麻糖时将芝麻和糖浆混合
B.酿造米酒时将米等物混合发酵
C.腌制白花菜时将其清洗揉搓
D.制作鱼面时将面片切丝
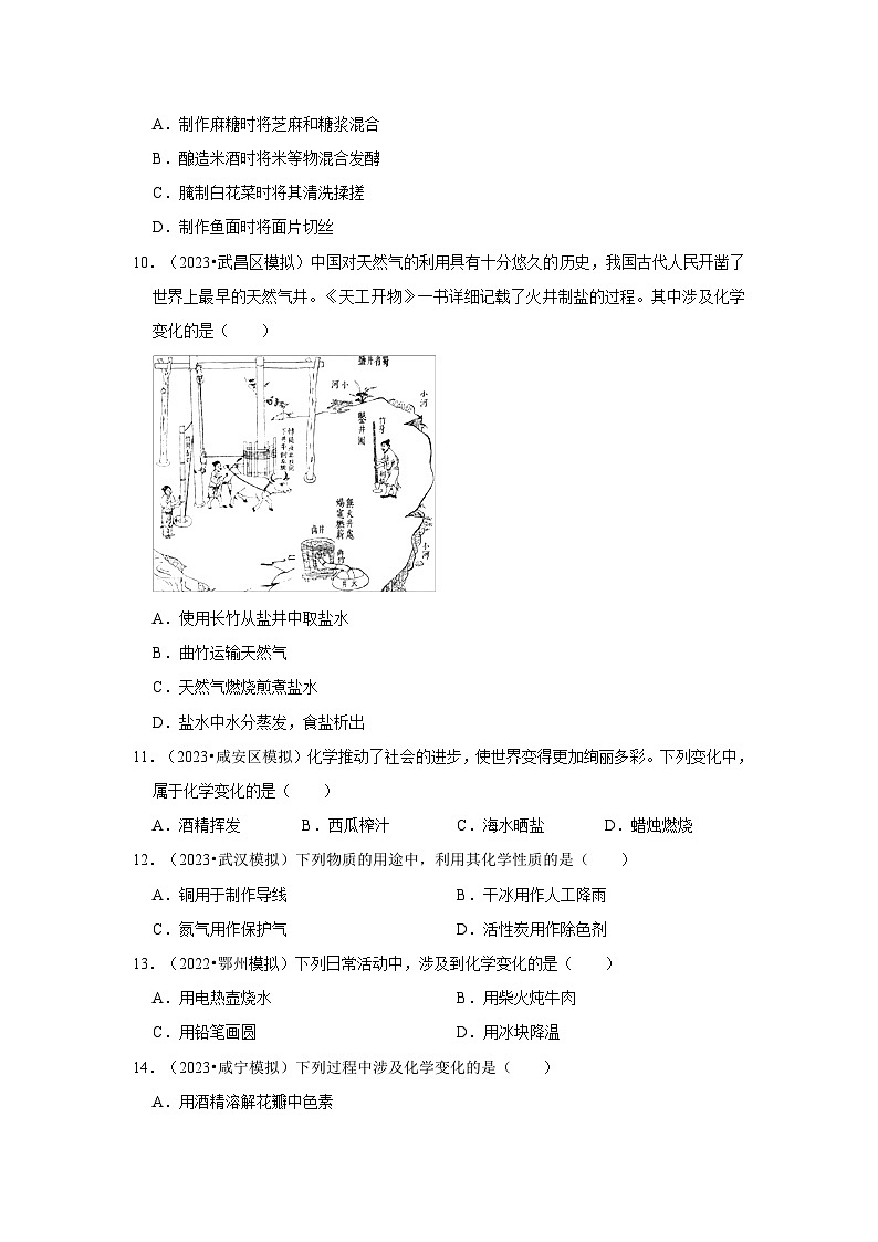
10.(2023•武昌区模拟)中国对天然气的利用具有十分悠久的历史,我国古代人民开凿了世界上最早的天然气井。《天工开物》一书详细记载了火井制盐的过程。其中涉及化学变化的是( )
A.使用长竹从盐井中取盐水
B.曲竹运输天然气
C.天然气燃烧煎煮盐水
D.盐水中水分蒸发,食盐析出
11.(2023•咸安区模拟)化学推动了社会的进步,使世界变得更加绚丽多彩。下列变化中,属于化学变化的是( )
A.酒精挥发B.西瓜榨汁C.海水晒盐D.蜡烛燃烧
12.(2023•武汉模拟)下列物质的用途中,利用其化学性质的是( )
A.铜用于制作导线B.干冰用作人工降雨
C.氮气用作保护气D.活性炭用作除色剂
13.(2022•鄂州模拟)下列日常活动中,涉及到化学变化的是( )
A.用电热壶烧水B.用柴火炖牛肉
C.用铅笔画圆D.用冰块降温
14.(2023•咸宁模拟)下列过程中涉及化学变化的是( )
A.用酒精溶解花瓣中色素
B.用食醋除去水壶中的水垢
C.用汽油除去衣服上的油渍
D.直饮水机中活性炭吸附杂质
15.(2023•广水市模拟)下列物质性质的表述中,属于化学性质的是( )
A.氮气无色无味B.碳酸易分解
C.铜呈紫红色D.蔗糖易溶于水
16.(2022•浠水县模拟)属于化学变化的是( )
A.死灰复燃B.水果榨汁C.冰雪融化D.酒精挥发
17.(2023•孝感模拟)下列变化中,一定发生化学变化的是( )
A.澄清石灰水受热变浑浊B.溶液由无色变为红色
C.固态变为气态D.生石灰变成熟石灰
18.(2023•老河口市校级模拟)下列物质用途中,利用其化学性质的是( )
A.干冰用作制冷剂B.铜丝用作导线
C.氢氧化钠用作干燥剂D.一氧化碳用作冶炼金属
19.(2023•咸宁模拟)端午节是中国的传统文化节日。下列过程中发生化学变化的是( )
A.粽叶飘香B.点燃苍术C.采摘艾叶D.系五彩线
20.(2023•枣阳市二模)物质的性质决定物质的用途。下列物质的用途与其化学性质相关的是( )
A.用铜作导线B.煤作燃料
C.金刚石切割玻璃D.活性炭吸附异味
21.(2023•随州模拟)下列物质的用途中,利用其化学性质的是( )
A.干冰用作制冷剂B.铜用于制作铜火锅
C.氧气用于焊接金属D.金刚石用于切割玻璃
22.(2022•湖北模拟)《孝感市城镇生活垃圾分类管理办法》自2023年4月1日起施行,以下对垃圾的处理不属于化学变化的是( )
A.用厨房垃圾处理机将垃圾粉碎
B.让枯枝落叶腐烂堆肥
C.用农作物秸秆烧火做饭
D.将有机物垃圾放入沼气池发酵
23.(2023•襄阳模拟)二十大报告中指出,传承中华优秀传统文化,提升国家文化软实力。“唐三彩”“青花瓷”“紫砂壶”都是中国陶瓷中最出名的符号。下列陶瓷制作过程属于化学变化的是( )
A.将陶瓷碾碎成颗粒B.将陶瓷渗水晾干
C.将陶土捏成形状D.将陶坯放入火炭中烧制
24.(2023•石首市模拟)诗词是中华民族的文化瑰宝,下列诗句中隐含有化学变化的是( )
A.蜡炬成灰泪始干
B.夜来风雨声,花落知多少
C.千锤万凿出深山
D.只要功夫深,铁杵磨成针
25.(2021•黄州区校级一模)认识物质及其变化对我们了解自然现象和规律至关重要。下列属于化学变化的是( )
A.工业制氧B.滴水成冰C.酿造食醋D.海水晒盐
三年湖北中考化学模拟题分类汇编之物质的变化和性质
参考答案与试题解析
一.选择题(共25小题)
1.(2023•江汉区校级模拟)食盐是生活中一种不可或缺的物质,下列关于食盐的获取和应用中涉及化学变化的是( )
A.海水晒盐
B.配制生理盐水
C.电解食盐水制取氢氧化钠
D.用氯化钠消融积雪
【考点】化学变化和物理变化的判别.2021•
【专题】物质的变化与性质.
【答案】C
【分析】化学变化是指有新物质生成的变化,物理变化是指没有新物质生成的变化,化学变化和物理变化的本质区别为:是否有新物质生成;据此分析判断。
【解答】解:A、海水晒盐是水分蒸发的过程,没有新物质生成,属于物理变化,故错;
B、配制生理盐水过程中没有新物质生成,属于物理变化,故错;
C、电解食盐水制取氢氧化钠过程中有新物质生成,属于化学变化,故正确;
D、用氯化钠消融积雪过程中没有新物质生成,属于物理变化,故错。
故选:C。
【点评】本题难度不大,解答时要分析变化过程中是否有新物质生成,若没有新物质生成属于物理变化,若有新物质生成属于化学变化。
2.(2021•利川市模拟)我们生活在一个不断变化的物质世界里,下列变化属于化学变化的是( )
A.石蜡熔化B.酒精挥发C.纸张燃烧D.研碎胆矾
【考点】化学变化和物理变化的判别.2021•
【专题】物质的变化与性质.
【答案】C
【分析】有新物质生成的变化叫化学变化,没有新物质生成的变化叫物理变化,化学变化的特征是:有新物质生成,判断物理变化和化学变化的依据是:是否有新物质生成。
【解答】解:A、石蜡熔化的过程中只是物质的状态发生改变,没有新物质生成,属于物理变化,故A错误;
B、酒精挥发的过程中只是物质的状态发生改变,没有新物质生成,属于物理变化,故B错误;
C、纸张燃烧的过程中有新物质—水和二氧化碳生成,属于化学变化,故C正确;
D、胆矾破碎的过程中只是物体的形状发生改变,没有新物质生成,属于物理变化,故D错误。
故选:C。
【点评】本考点考查了物理变化和化学变化的区别,基础性比较强,只要抓住关键点:是否有新物质生成,问题就很容易解决,本考点主要出现在选择题和填空题中。
3.(2023•江岸区校级模拟)造纸术,是中国的四大发明之一,东汉时期开始广泛被使用。以下关于纸的用途,利用了其化学性质的是( )
A.将纸印刷装订成书籍B.用废纸生煤炉的火
C.用纸写字和绘画D.节日用纸来包装礼品
【考点】化学性质与物理性质的差别及应用.2021•
【专题】物质的变化与性质.
【答案】B
【分析】物质在化学变化中表现出来的性质叫化学性质,如可燃性、助燃性、氧化性、还原性、酸碱性、稳定性、腐蚀性等;物质不需要发生化学变化就表现出来的性质,叫物理性质;物理性质经常表现为:颜色、状态、气味、密度、硬度、熔点、沸点、导电性、导热性、溶解性、挥发性、吸附性、延展性等。
【解答】解:A、将纸印刷装订成书籍,不需要发生化学变化,不是利用了其化学性质;故选项错误;
B、用废纸生煤炉的火,生成二氧化碳和水等,在化学变化中表现出来的性质,是利用了其化学性质;故选项正确;
C、用纸写字和绘画,不需要发生化学变化,不是利用了其化学性质;故选项错误;
D、节日用纸来包装礼品,不需要发生化学变化,不是利用了其化学性质;故选项错误;
故选:B。
【点评】本考点考查了物理性质和化学性质的区分,要记忆有关物质的性质,并能够在比较的基础上进行应用,本考点的基础性比较强,主要出现在选择题和填空题中。
4.(2023•江岸区模拟)下列家庭劳动实践过程主要属于化学变化的是( )
A.醋除水垢B.实木雕刻C.修剪盆栽D.压榨果汁
【考点】化学变化和物理变化的判别.2021•
【专题】物质的变化与性质.
【答案】A
【分析】化学变化是指有新物质生成的变化,物理变化是指没有新物质生成的变化,化学变化与物理变化的本质区别是有无新物质生成,据此抓住化学变化和物理变化的区别结合事实进行分析判断即可。
【解答】解:A、醋除水垢的过程中产生了能溶于水的新物质,属于化学变化,故选项正确。
B、实木雕刻的过程中只是形状发生改变,没有新物质生成,属于物理变化,故选项错误。
C、修剪盆栽的过程中只是形状发生改变,没有新物质生成,属于物理变化,故选项错误。
D、压榨果汁的过程中只是形状发生改变,没有新物质生成,属于物理变化,故选项错误。
故选:A。
【点评】本题难度不大,解答时要分析变化过程中是否有新物质生成,这里的新物质是指和变化前的物质是不同种的物质,若没有新物质生成属于物理变化,若有新物质生成属于化学变化。
5.(2022•新洲区模拟)下列关于酒精的变化属于化学变化的是( )
A.酒精燃烧B.酒精挥发C.酒精溶于水D.酒精汽化
【考点】化学变化和物理变化的判别.2021•
【专题】物质的变化与性质.
【答案】A
【分析】有新物质生成的变化叫化学变化;没有新物质生成的变化叫物理变化。化学变化的特征是:有新物质生成。判断物理变化和化学变化的依据是:是否有新物质生成。
【解答】解:A、酒精燃烧生成二氧化碳和水,有新物质生成,属于化学变化,故A正确;
B、酒精挥发,只是状态的改变,没有新物质生成,属于物理变化,故B错误;
C、酒精溶于水,没有新物质生成,属于物理变化,故C错误;
D、酒精气化,只是状态的改变,没有新物质生成,属于物理变化,故D错误;
故选:A。
【点评】本题考查了物质的变化判断,明确过程中是否有新物质生成是解题关键,题目难度不大。
6.(2023•湖北一模)变化观念是化学学科核心素养之一。下列变化中属于化学变化的是( )
A.蔗糖溶解B.高炉炼铁
C.干冰升华D.火柴梗被折断
【考点】化学变化和物理变化的判别.2021•
【专题】物质的变化与性质.
【答案】B
【分析】化学变化是指有新物质生成的变化。物理变化是指没有新物质生成的变化。化学变化和物理变化的本质区别为是否有新物质生成。
【解答】解:A、蔗糖溶解过程中没有生成新物质,属于物理变化,故错误;
B、高炉炼铁过程中有新物质铁生成,属于化学变化,故正确;
C、干冰升华只是物质的状态发生了变化,没有生成新物质,属于物理变化,故错误;
D、火柴梗被折断只是物质的形状发生了变化,没有生成新物质,属于物理变化,故错误;
故选:B。
【点评】本题难度不大,解答时要分析变化过程中是否有新物质生成,这里的新物质是指和变化前的物质是不同种的物质,若没有新物质生成属于物理变化,若有新物质生成属于化学变化。
7.(2022•东西湖区模拟)下列物质的用途体现了物质的化学性质的是( )
A.汽油作燃料B.液氮作制冷剂
C.活性炭净水D.铜丝用作导线
【考点】化学性质与物理性质的差别及应用.2021•
【专题】物质的变化与性质.
【答案】A
【分析】物质在化学变化中表现出来的性质叫化学性质,如可燃性、助燃性、氧化性、还原性、酸碱性、稳定性、腐蚀性等;物质不需要发生化学变化就表现出来的性质,叫物理性质;物理性质经常表现为:颜色、状态、气味、密度、硬度、熔点、沸点、导电性、导热性、溶解性、挥发性、吸附性、延展性等。
【解答】解:A、汽油作燃料是利用汽油的可燃性,属于化学性质;故选项正确;
B、液氮作制冷剂是利用液氮汽化吸热,属于物理性质;故选项错误;
C、活性炭净水是利用活性炭的吸附性,属于物理性质;故选项错误;
D、铜丝用作导线是利用铜的导电性,属于物理性质;故选项错误;
故选:A。
【点评】本考点考查了物理性质和化学性质的区分,要记忆有关物质的性质,并能够在比较的基础上进行应用,本考点的基础性比较强,主要出现在选择题和填空题中。
8.(2023•保康县模拟)厨房里发生的下列变化中,属于物理变化的是( )
A.煤气燃烧B.菜刀生锈C.豆腐切块D.剩饭变质
【考点】化学变化和物理变化的判别.2021•
【专题】物质的变化与性质.
【答案】C
【分析】有新物质生成的变化叫化学变化,煤气燃烧、菜刀生锈、剩饭变质都属于化学变化;没有新物质生成的变化叫物理变化。化学变化的特征是:有新物质生成。判断物理变化和化学变化的依据是:是否有新物质生成。
【解答】解:A、煤气燃烧生成二氧化碳,有新物质生成,属于化学变化;故选项错误;
B、刀生锈生成了主要成分是氧化铁的新物质,属于化学变化;故选项错误;
C、豆腐切块过程中,只是豆腐的形状发生改变,没有生成新物质,属于物理变化;故选项正确;
D、剩饭变质变坏,不能再吃,生成有害物质,属于化学变化;故选项错误;
故选:C。
【点评】本考点考查了物理变化和化学变化的区别,基础性比较强,只要抓住关键点:是否有新物质生成,问题就很容易解决。本考点主要出现在选择题和填空题中。
9.(2023•孝感模拟)以下孝感特产制作过程中涉及到化学变化的是( )
A.制作麻糖时将芝麻和糖浆混合
B.酿造米酒时将米等物混合发酵
C.腌制白花菜时将其清洗揉搓
D.制作鱼面时将面片切丝
【考点】化学变化和物理变化的判别.2021•
【专题】物质的变化与性质.
【答案】B
【分析】化学变化是指有新物质生成的变化,物理变化是指没有新物质生成的变化,化学变化和物理变化的本质区别为是否有新物质生成;据此分析判断。
【解答】解:A、制作麻糖时将芝麻和糖浆混合,只是简单的混合,没有新物质生成,属于物理变化,故A错;
B、酿造米酒时将米等物混合发酵,过程中有新物质酒精生成,属于化学变化,故B正确;
C、腌制白花菜时将其清洗揉搓,过程中没有新物质生成,属于物理变化,故C错;
D、制作鱼面时将面片切丝,过程中只是形状的改变,没有新物质生成,属于物理变化,故D错。
故选:B。
【点评】本题难度不大,解答时要分析变化过程中是否有新物质生成,若没有新物质生成属于物理变化,若有新物质生成属于化学变化。
10.(2023•武昌区模拟)中国对天然气的利用具有十分悠久的历史,我国古代人民开凿了世界上最早的天然气井。《天工开物》一书详细记载了火井制盐的过程。其中涉及化学变化的是( )
A.使用长竹从盐井中取盐水
B.曲竹运输天然气
C.天然气燃烧煎煮盐水
D.盐水中水分蒸发,食盐析出
【考点】化学变化和物理变化的判别.2021•
【专题】物质的变化与性质.
【答案】C
【分析】有新物质生成的变化叫化学变化,没有新物质生成的变化叫物理变化。化学变化的特征是:有新物质生成。判断物理变化和化学变化的依据是:是否有新物质生成。据此解答。
【解答】解:A、使用长竹从盐井中取盐水过程中,没有新物质生成,属于物理变化,故该选项不符合题意;
B、曲竹运输天然气过程中,没有新物质生成,属于物理变化,故该选不符合题意;
C、天然气燃烧煎煮盐水过程中,存在天然气的燃烧,此过程中有新物质生成,属于化学变化,故该选符合题意;
C、盐水中水分蒸发,食盐析出过程中,没有新物质生成,属于物理变化,故该选不符合题意。
故选:C。
【点评】本考点考查了物理变化和化学变化的判别,基础性比较强,只要抓住关键点:是否有新物质生成,问题就很容易解决。本考点主要出现在选择题和填空题中。
11.(2023•咸安区模拟)化学推动了社会的进步,使世界变得更加绚丽多彩。下列变化中,属于化学变化的是( )
A.酒精挥发B.西瓜榨汁C.海水晒盐D.蜡烛燃烧
【考点】化学变化和物理变化的判别.2021•
【专题】物质的变化与性质.
【答案】D
【分析】化学变化是指有新物质生成的变化,物理变化是指没有新物质生成的变化,化学变化和物理变化的本质区别为是否有新物质生成;据此分析判断。
【解答】解:A、酒精挥发是状态的改变,没有新物质生成,属于物理变化,故错误;
B、西瓜榨汁过程中没有新物质生成,属于物理变化,故错误;
C、海水晒盐过程中没有新物质的生成,属于物理变化,故错误;
D、蜡烛燃烧生成二氧化碳和水,有新物质生成,属于化学变化,故正确。
故选:D。
【点评】解答本题要分析变化过程中是否有新物质生成,如果没有新物质生成就属于物理变化,如果有新物质生成就属于化学变化。
12.(2023•武汉模拟)下列物质的用途中,利用其化学性质的是( )
A.铜用于制作导线B.干冰用作人工降雨
C.氮气用作保护气D.活性炭用作除色剂
【考点】化学性质与物理性质的差别及应用.2021•
【专题】物质的变化与性质.
【答案】C
【分析】物质的化学性质是指在化学变化中表现出来的性质,物质的物理性质是指不需要通过化学变化表现出来的性质,据此进行分析判断。
【解答】解:A、铜用于制作导线,是因为铜具有良好的导电性,不需要化学变化就能表现出来,属于物理性质,不符合题意;
B、干冰用作人工降雨,是因为干冰易升华吸热,不需要通过化学变化就能表现出来,属于物理性质,不符合题意;
C、氮气常用作保护气,是因为氮气的稳定性,需要通过化学变化才能表现出来,属于化学性质,符合题意;
D、活性炭具有吸附性,可以吸附色素和异味,常用作除色剂,不需要通过化学变化就能表现出来,属于物理性质,不符合题意;
故选:C。
【点评】本题难度不大,区分物质的用途是利用了物理性质还是化学性质,关键就是看利用的性质是否需要通过化学变化体现出来。
13.(2022•鄂州模拟)下列日常活动中,涉及到化学变化的是( )
A.用电热壶烧水B.用柴火炖牛肉
C.用铅笔画圆D.用冰块降温
【考点】化学变化和物理变化的判别.2021•
【专题】物质的变化与性质.
【答案】B
【分析】化学变化是指有新物质生成的变化,物理变化是指没有新物质生成的变化,化学变化和物理变化的本质区别为是否有新物质生成,据此分析判断。
【解答】解:A、用电热壶烧水的过程中没有新物质生成,不涉及化学变化,选项错误;
B、用柴火炖牛肉伴随有燃料的燃烧,燃烧过程中有新物质如二氧化碳等生成,涉及化学变化,选项正确;
C、用铅笔画圆的过程中没有新物质生成,不涉及化学变化,选项错误;
D、用冰块降温的过程中没有新物质生成,不涉及化学变化,选项错误;
故选:B。
【点评】本题难度不大,解答时要分析变化过程中是否有新物质生成,若没有新物质生成属于物理变化,若有新物质生成属于化学变化。
14.(2023•咸宁模拟)下列过程中涉及化学变化的是( )
A.用酒精溶解花瓣中色素
B.用食醋除去水壶中的水垢
C.用汽油除去衣服上的油渍
D.直饮水机中活性炭吸附杂质
【考点】化学变化和物理变化的判别.2021•
【专题】物质的变化与性质.
【答案】B
【分析】有新物质生成的变化叫化学变化,没有新物质生成的变化叫物理变化.化学变化的特征是:有新物质生成.判断物理变化和化学变化的依据是:是否有新物质生成。
【解答】解:A、用酒精溶解花瓣中色素是利用酒精能溶解色素,此过程中没有新物质生成,属于物理变化,故选项A错误;
B、用食醋除去水壶中的水垢是食醋与碳酸钙反应生成了可溶性的物质,发生了化学反应,故选项B正确;
C、用汽油除去衣服上的油渍是利用汽油溶解油污,此过程没有新物质生成,属于物理变化,故选项C错误;
D、直饮水机中活性炭吸附杂质只是将杂质吸附在其表面上,没有新物质生成,属于物理变化,故选项D错误;
故选:B。
【点评】本考点考查了物理变化和化学变化的区别,基础性比较强,只要抓住关键点:是否有新物质生成,问题就很容易解决.本考点主要出现在选择题和填空题中。
15.(2023•广水市模拟)下列物质性质的表述中,属于化学性质的是( )
A.氮气无色无味B.碳酸易分解
C.铜呈紫红色D.蔗糖易溶于水
【考点】化学性质与物理性质的差别及应用.2021•
【专题】物质的变化与性质.
【答案】B
【分析】物质在化学变化中表现出来的性质叫化学性质,如可燃性、助燃性、氧化性、还原性、酸碱性、稳定性、腐蚀性等;物质不需要发生化学变化就表现出来的性质,叫物理性质;物理性质经常表现为:颜色、状态、气味、密度、硬度、熔点、沸点、导电性、导热性、溶解性、挥发性、吸附性、延展性等。
【解答】解:A、氮气无色无味,颜色、气味属于物理性质;故选项错误;
B、碳酸易分解,生成二氧化碳和水,有新物质生成,属于化学性质;故选项正确;
C、铜呈紫红色,颜色属于物理性质;故选项错误;
D、蔗糖易溶于水,溶解性属于物理性质;故选项错误;
故选:B。
【点评】本考点考查了物理性质和化学性质的区分,要记忆有关氮气、碳酸、铜和蔗糖的性质,并能够在比较的基础上进行应用,本考点的基础性比较强,主要出现在选择题和填空题中。
16.(2022•浠水县模拟)属于化学变化的是( )
A.死灰复燃B.水果榨汁C.冰雪融化D.酒精挥发
【考点】化学变化和物理变化的判别.2021•
【专题】化学反应的分类思想;物质的变化与性质.
【答案】A
【分析】化学变化是指有新物质生成的变化,物理变化是指没有新物质生成的变化,化学变化和物理变化的本质区别为是否有新物质生成;据此分析判断。
【解答】解:A、死灰复燃过程中有新物质二氧化碳等生成,属于化学变化。
B、水果榨汁过程中没有新物质生成,属于物理变化。
C、冰雪融化过程中只是状态发生改变,没有新物质生成,属于物理变化。
D、酒精挥发过程中只是状态发生改变,没有新物质生成,属于物理变化。
故选:A。
【点评】本题难度不大,解答时要分析变化过程中是否有新物质生成,若没有新物质生成属于物理变化,若有新物质生成属于化学变化。
17.(2023•孝感模拟)下列变化中,一定发生化学变化的是( )
A.澄清石灰水受热变浑浊B.溶液由无色变为红色
C.固态变为气态D.生石灰变成熟石灰
【考点】化学变化和物理变化的判别.2021•
【专题】物质的变化与性质.
【答案】D
【分析】化学变化是指有新物质生成的变化,物理变化是指没有新物质生成的变化,化学变化与物理变化的本质区别是有无新物质生成,据此结合事实进行分析判断即可。
【解答】解:A、澄清石灰水受热变浑浊,是因为氢氧化钙的溶解度随温度升高而降低,溶液中析出晶体,过程中无新物质生成,为物理变化,故A不符合题意;
B、溶液由无色变为红色,若为向水中滴加品红溶液等,则过程中无新物质生成,为物理变化,故B不符合题意;
C、同一种物质固态变为气态,过程中无新物质生成(如碘的升华等)为物理变化,故C不符合题意;
D、生石灰变成熟石灰为氧化钙与水反应生成氢氧化钙,过程中一定有新物质氢氧化钙生成,为化学变化,故D符合题意。
故选:D。
【点评】本题难度不大,解答时要分析变化过程中是否有新物质生成,这里的新物质是指和变化前的物质是不同种的物质,若没有新物质生成属于物理变化,若有新物质生成属于化学变化。
18.(2023•老河口市校级模拟)下列物质用途中,利用其化学性质的是( )
A.干冰用作制冷剂B.铜丝用作导线
C.氢氧化钠用作干燥剂D.一氧化碳用作冶炼金属
【考点】化学性质与物理性质的差别及应用.2021•
【专题】物质的变化与性质.
【答案】D
【分析】物理性质是指物质不需要发生化学变化就表现出来的性质.化学性质是指物质在化学变化中表现出来的性质.而化学变化的本质特征是变化中有新物质生成,因此,判断物理性质还是化学性质的关键就是看表现物质的性质时是否有新物质产生。
【解答】解:A、干冰用作制冷剂是利用干冰升华吸热的性质,升华是不需要通过化学变化就能表现出来的性质,属于物理性质,故A错;
B、铜丝做导线是利用了铜的导电性和延展性,这两种性质是不用通过化学变化就能表现出来的性质,属于物理性质,故B错;
C、氢氧化钠用作干燥剂是利用了氢氧化钠能吸收水而潮解的性质,吸收水而潮解的性质不用通过化学变化就表现出来的性质,属于物理性质,故C错;
D、一氧化碳用作冶炼金属是利用了一氧化碳的还原性,此性质需要通过化学变化表现出来,属于化学性质,故D正确。
故选:D。
【点评】物理性质、化学性质是一对与物理变化、化学变化有密切关系的概念,联系物理变化、化学变化来理解物理性质和化学性质,则掌握起来并不困难。
19.(2023•咸宁模拟)端午节是中国的传统文化节日。下列过程中发生化学变化的是( )
A.粽叶飘香B.点燃苍术C.采摘艾叶D.系五彩线
【考点】化学变化和物理变化的判别.2021•
【专题】物质的变化与性质.
【答案】B
【分析】有新物质生成的变化属于化学变化,没有新物质生成的变化属于物理变化,判断化学变化的唯一标准是有新物质生成。
【解答】解:A、粽叶飘香是分子在不断运动的结果,没有新物质生成,属于物理变化,故A错;
B、点燃苍术包含着物质燃烧,属于化学变化,故B正确;
C、采摘艾叶过程没有新物质生成,属于物理变化,故C错;
D、系五彩线过程没有新物质生成,属于物理变化,故D错。
故选:B。
【点评】一些现象可以帮助我们判断某种变化是否属于化学变化,但是不是判断变化的唯一标准,判断变化是否属于化学变化的唯一标准是:是否有新物质生成,如果有新物质生成,就是化学变化,如果没有新物质生成,就不是化学变化。
20.(2023•枣阳市二模)物质的性质决定物质的用途。下列物质的用途与其化学性质相关的是( )
A.用铜作导线B.煤作燃料
C.金刚石切割玻璃D.活性炭吸附异味
【考点】化学性质与物理性质的差别及应用.2021•
【专题】物质的变化与性质.
【答案】B
【分析】物质的化学性质是指在化学变化中表现出来的性质,物质的物理性质是指不需要通过化学变化表现出来的性质,据此进行分析判断。
【解答】解:A、用铜作导线,是利用铜的导电性,该性质不需要通过化学变化就能表现出来,属于物理性质,故错误;
B、煤作燃料,是利用煤的可燃性,该性质需要通过化学变化才能表现出来,属于化学性质,故正确;
C、金刚石切割玻璃,是利用金刚石硬度大的的性质,该性质不需要通过化学变化就能表现出来,属于物理性质,故错误;
D、活性炭吸附异味,是利用活性炭的吸附性,该性质不需要通过化学变化就能表现出来,属于物理性质,故错误;
故选:B。
【点评】本题难度不大,区分物质的用途是利用了物理性质还是化学性质,关键就是看利用的性质是否需要通过化学变化体现出来。
21.(2023•随州模拟)下列物质的用途中,利用其化学性质的是( )
A.干冰用作制冷剂B.铜用于制作铜火锅
C.氧气用于焊接金属D.金刚石用于切割玻璃
【考点】化学性质与物理性质的差别及应用.2021•
【专题】物质的变化与性质.
【答案】C
【分析】物质在化学变化中表现出来的性质叫化学性质,如可燃性、助燃性、氧化性、还原性、酸碱性、稳定性等;物质不需要发生化学变化就表现出来的性质,叫物理性质;物理性质经常表现为:颜色、状态、气味、密度、硬度、熔点、沸点、导电性、导热性、溶解性、挥发性、吸附性、延展性等。
【解答】解:A、干冰用作制冷剂是利用干冰吸热升华,属于物理性质;故选项错误;
B、铜用于制作铜火锅是利用铜的导热性,属于物理性质;故选项错误;
C、氧气用于焊接金属是利用氧气的助燃性,属于化学性质;故选项正确;
D、金刚石用于切割玻璃是利用金刚石的硬度大,属于物理性质;故选项错误;
故选:C。
【点评】本考点考查了物理性质和化学性质的区分,要记忆有关干冰、铜、氧气、金刚石的性质,并能够在比较的基础上进行应用,本考点的基础性比较强,主要出现在选择题和填空题中.
22.(2022•湖北模拟)《孝感市城镇生活垃圾分类管理办法》自2023年4月1日起施行,以下对垃圾的处理不属于化学变化的是( )
A.用厨房垃圾处理机将垃圾粉碎
B.让枯枝落叶腐烂堆肥
C.用农作物秸秆烧火做饭
D.将有机物垃圾放入沼气池发酵
【考点】化学变化和物理变化的判别.2021•
【专题】物质的变化与性质.
【答案】A
【分析】化学变化是指有新物质生成的变化,物理变化是指没有新物质生成的变化,化学变化与物理变化的本质区别是有无新物质生成,据此抓住化学变化和物理变化的区别结合事实进行分析判断即可。
【解答】解:A、用厨房垃圾处理机将垃圾粉碎,没有新物质生成,属于物理变化,故A正确;
B、让枯枝落叶腐烂堆肥,发生缓慢氧化,有新物质生成,属于化学变化,故B错误;
C、秸秆燃烧,有新物质二氧化碳等生成,属于化学变化,故C错误;
D、将有机物垃圾放入沼气池发酵,有新物质甲烷等生成,属于化学变化,故D错误。
故选:A。
【点评】本题难度不大,解答时要分析变化过程中是否有新物质生成,这里的新物质是指和变化前的物质是不同种的物质,若没有新物质生成属于物理变化,若有新物质生成属于化学变化。
23.(2023•襄阳模拟)二十大报告中指出,传承中华优秀传统文化,提升国家文化软实力。“唐三彩”“青花瓷”“紫砂壶”都是中国陶瓷中最出名的符号。下列陶瓷制作过程属于化学变化的是( )
A.将陶瓷碾碎成颗粒B.将陶瓷渗水晾干
C.将陶土捏成形状D.将陶坯放入火炭中烧制
【考点】化学变化和物理变化的判别.2021•
【专题】物质的变化与性质.
【答案】D
【分析】化学变化是指有新物质生成的变化,物理变化是指没有新物质生成的变化,化学变化与物理变化的本质区别是有无新物质生成,据此抓住化学变化和物理变化的区别结合事实进行分析判断即可。
【解答】解:A、将陶瓷碾碎成颗粒的过程中只是形状发生变化,没有新物质生成,属于物理变化,故选项错误。
B、将陶瓷渗水晾干的过程中只是水的状态发生改变,没有新物质生成,属于物理变化,故选项错误。
C、将陶土捏成形状的过程中只是形状发生改变,没有新物质生成,属于物理变化,故选项错误。
D、将陶坯放入火炭中烧制的过程中,有新物质生成,属于化学变化,故选项正确。
故选:D。
【点评】本题难度不大,解答时要分析变化过程中是否有新物质生成,这里的新物质是指和变化前的物质是不同种的物质,若没有新物质生成属于物理变化,若有新物质生成属于化学变化。
24.(2023•石首市模拟)诗词是中华民族的文化瑰宝,下列诗句中隐含有化学变化的是( )
A.蜡炬成灰泪始干
B.夜来风雨声,花落知多少
C.千锤万凿出深山
D.只要功夫深,铁杵磨成针
【考点】化学变化和物理变化的判别.2021•
【专题】物质的变化与性质.
【答案】A
【分析】本题考查学生对物理变化和化学变化的确定。判断一个变化是物理变化还是化学变化,要依据在变化过程中有没有生成其他物质,生成其他物质的是化学变化,没有生成其他物质的是物理变化。
【解答】解:A、蜡炬成灰泪始干,包含着物质蜡烛燃烧生成二氧化碳和水,属于化学变化,故A正确
B、夜来风雨声,花落知多少,只是花的吹落,没有新物质生成,属于物理变化,故B错;
C、千锤万凿出深山,只是将石头开采出来,没有新物质生成,属于物理变化,故C错;
D、只要功夫深,铁杵磨成针,只是将其磨细,没有新物质生成,属于物理变化,故D错。
故选:A。
【点评】本题难度不大,解答时要分析变化过程中是否有新物质生成,这里的新物质是指和变化前的物质是不同种的物质,若没有新物质生成属于物理变化,若有新物质生成属于化学变化。
25.(2021•黄州区校级一模)认识物质及其变化对我们了解自然现象和规律至关重要。下列属于化学变化的是( )
A.工业制氧B.滴水成冰C.酿造食醋D.海水晒盐
【考点】化学变化和物理变化的判别.2021•
【专题】物质的变化与性质.
【答案】C
【分析】有新物质生成的变化属于化学变化,没有新物质生成的变化属于物理变化,判断化学变化的唯一标准是有新物质生成。
【解答】解:A、工业制氧,无新物质生成,属于物理变化,故错误;
B、滴水成冰,只是状态的改变,无新物质生成,属于物理变化,故错误;
C、酿造食醋,有醋酸等新物质生成,属于化学变化,故正确;
D、海水晒盐,只是水的状态的改变,无新物质生成,属于物理变化,故错误。
故选:C。
【点评】判断变化是否属于化学变化的唯一标准是:是否有新物质生成,如果有新物质生成,就是化学变化,如果没有新物质生成,就不是化学变化
物质的变化和性质---江苏三年(2021-2023)中考化学模拟题分类汇编: 这是一份物质的变化和性质---江苏三年(2021-2023)中考化学模拟题分类汇编,共20页。
物质的变化和性质---陕西三年(2021-2023)中考化学模拟题分类汇编: 这是一份物质的变化和性质---陕西三年(2021-2023)中考化学模拟题分类汇编,共22页。
湖南3年(2021-2023)中考化学模拟题分类汇编---物质的变化和性质: 这是一份湖南3年(2021-2023)中考化学模拟题分类汇编---物质的变化和性质,共19页。

